Например TDA7294

Форум РадиоКот • Просмотр темы - Генератор импульсов с раздельной регулировкой длительности и
Форум РадиоКот
Здесь можно немножко помяукать :)

Текущее время: Вт мар 17, 2026 04:24:28

Часовой пояс: UTC + 3 часа


ПРЯМО СЕЙЧАС:



Начать новую тему Ответить на тему  [ Сообщений: 68 ]  1, , ,  
Автор Сообщение
 Заголовок сообщения: Генератор импульсов с раздельной регулировкой длительности и
СообщениеДобавлено: Ср янв 21, 2026 20:09:01 
Вымогатель припоя
Аватар пользователя

Зарегистрирован: Ср янв 27, 2016 15:34:04
Сообщений: 601
Откуда: Санкт-Петербург
Рейтинг сообщения: 0
Всем привет, я вернулся :)
Никак не хотел беспокоить уважаемое сообщество, но одному никак не справиться. Все, что знал, уже забыл :(

Решил сделать генератор импульсов с раздельной независимой регулировкой длительности импульса и паузы. Я блок регулировки уже такой делал на 2xCD4060, только там установку надо было делать переключением выходов микросхем. Не удобно и кратность только 2.
Сейчас решил сделать, взяв готовые недорогие два генератора РР1К.
Изображение Изображение
Нарисовал блок-схему и собственно остановился на блоке управления
Изображение
Ниже схема на 2хCD4020. Как я не мудрил, так как хочется ей не хочется :) работать. Суть такова. На одном генераторе, к примеру, выставляю 1Гц и на втором генераторе выставляю 1Гц. Тогда на выходе получаем импульсы с длительностью 1 секунда и пауза тоже 1 секунда. Если выставить 1кГц на обеих генераторах, то на выходе получим импульсы с длительностью и паузой 1 миллисекунда. Ну вы уже поняли, схема работает корректно только когда частоты обеих генераторов одинаковые.
Если я, к примеру, ген1 - 1Гц а Ген2 - 10Гц то надо получить импульс 1с а паузу 100мс. А на самом деле получается импульс 950мс а пауза 50мс :(
Как это исправить не знаю и прошу помощи. Подозреваю, что нужна другая схемотехника, какая, без понятия.
схема ниже и в мультисиме закачал на всякий случай.
Изображение


Вложения:
CD4060_4020_1.rar [192.2 KiB]
Скачиваний: 43


Последний раз редактировалось Voloko Ср янв 21, 2026 21:51:48, всего редактировалось 1 раз.
Вернуться наверх
 
 Заголовок сообщения: Re: Генератор импульсов с раздельной регулировкой длительнос
СообщениеДобавлено: Ср янв 21, 2026 21:20:29 
Друг Кота
Аватар пользователя

Карма: 5
Рейтинг сообщений: 61
Зарегистрирован: Ср сен 30, 2020 16:51:47
Сообщений: 4644
Откуда: РФ
Рейтинг сообщения: 0
Посмотрите как строится схема генератора на аналоговых одновибраторах https://intuit.ru/studies/courses/104/1 ... image.6.17 Это так называемый кольцевой генератор: первый одновибратор запускает второй, а второй одновибратор запускает первый и таким образом происходит генерация импульсов определённой частоты и длительности. В современном мире всё делается цифровым способом, поэтому аналогично приведённому примеру можно закольцевать и два цифровых одновибратора. Длительность импульса каждому из цифровых одновибраторов можно задавать (почти) произвольно и таким образом получится генератор с программируемой частотой и длительностью.


Вернуться наверх
 
 Заголовок сообщения: Re: Генератор импульсов с раздельной регулировкой длительнос
СообщениеДобавлено: Ср янв 21, 2026 21:32:03 
Вымогатель припоя
Аватар пользователя

Зарегистрирован: Ср янв 27, 2016 15:34:04
Сообщений: 601
Откуда: Санкт-Петербург
Рейтинг сообщения: 0
Спасибо, уже завтра почитаю, подумаю.
Но, там точность 30% :shock:
Изображение


Вернуться наверх
 
 Заголовок сообщения: Re: Генератор импульсов с раздельной регулировкой длительнос
СообщениеДобавлено: Ср янв 21, 2026 21:40:10 
Друг Кота
Аватар пользователя

Карма: 96
Рейтинг сообщений: 1506
Зарегистрирован: Вт мар 16, 2010 22:02:27
Сообщений: 15520
Откуда: ДОНЕЦК
Рейтинг сообщения: 0
Или длительность периода результата должна быть
1с + 10мс = 1.01 секунды
К примеру ШИМ вполне может с такой задачей справится (в разумных пределах выбора значений)
:roll:


Вернуться наверх
 
Эиком - электронные компоненты и радиодетали
 Заголовок сообщения: Re: Генератор импульсов с раздельной регулировкой длительнос
СообщениеДобавлено: Ср янв 21, 2026 21:49:58 
Вымогатель припоя
Аватар пользователя

Зарегистрирован: Ср янв 27, 2016 15:34:04
Сообщений: 601
Откуда: Санкт-Петербург
Рейтинг сообщения: 0
1Гц период 1с, а что такое 10мс?
Меняя ШИМ, меняется и длительность импульса и длительность паузы. А задумка менять независимо и длительность импульса и паузы.


Вернуться наверх
 
 Заголовок сообщения: Re: Генератор импульсов с раздельной регулировкой длительнос
СообщениеДобавлено: Ср янв 21, 2026 22:01:25 
Друг Кота
Аватар пользователя

Карма: 96
Рейтинг сообщений: 1506
Зарегистрирован: Вт мар 16, 2010 22:02:27
Сообщений: 15520
Откуда: ДОНЕЦК
Рейтинг сообщения: 0
Параметры из Вашего примера выше...
Насчет ШИМа -
настраиваем период как сумму длительности импульса и паузы
дискретность тактовых импульсов выбрать для корректности отсчета наименьшего значения (импульса или паузы - что из них меньше будет).
8)


Вернуться наверх
 
 Заголовок сообщения: Re: Генератор импульсов с раздельной регулировкой длительнос
СообщениеДобавлено: Ср янв 21, 2026 22:03:18 
Электрический кот

Карма: 2
Рейтинг сообщений: 127
Зарегистрирован: Пт ноя 22, 2024 14:08:43
Сообщений: 1074
Рейтинг сообщения: 0
в схеме много глюков.....
на второй счётчик приходит сброс в любое время по отношению к его генератору 10 Гц (напр.)
кроме того, это обычный счётчик, после сброса у него на выходе Q1 50 мс = 0 и потом 50 мс = 1....этот счётчик отличается от 4017, где на выходах последовательно пробегает лог. 1...
======
т.е. несинхронные задающие генераторы и такие же сбросы не вписываются в логику задачи вообще....
===
===
в идеальной цифровой технике не используются последовательные конденсаторы в цепях, это делается только с целью упрощения в простых ус-вах (его ёмкость тоже можно уменьшить и до 470 пФ, напр.)


Последний раз редактировалось Krismi70 Ср янв 21, 2026 22:13:52, всего редактировалось 1 раз.

Вернуться наверх
 
 Заголовок сообщения: Re: Генератор импульсов с раздельной регулировкой длительнос
СообщениеДобавлено: Ср янв 21, 2026 22:13:15 
Вымогатель припоя
Аватар пользователя

Зарегистрирован: Ср янв 27, 2016 15:34:04
Сообщений: 601
Откуда: Санкт-Петербург
Рейтинг сообщения: 0
Понял
настраиваем период как сумму длительности импульса и паузы
дискретность тактовых импульсов выбрать для корректности отсчета наименьшего значения (импульса или паузы - что из них меньше будет).
8)
Это пока сложно для меня, почитаю, подумаю.


Krismi70
Так вот откуда 50мс берется, спасибо.
На 4017 я пробовал, не получилось. Может набросок на 4017 сделаете? :shock:


Вернуться наверх
 
 Заголовок сообщения: Re: Генератор импульсов с раздельной регулировкой длительнос
СообщениеДобавлено: Ср янв 21, 2026 22:24:52 
Электрический кот

Карма: 2
Рейтинг сообщений: 127
Зарегистрирован: Пт ноя 22, 2024 14:08:43
Сообщений: 1074
Рейтинг сообщения: 0
специально не буду под вашу задачу, дам, что есть под рукой похожее....т.е. формируется интервал повторения 10 мин и потом от него формируется заданная длительность 2 мин...


Последний раз редактировалось Krismi70 Чт янв 22, 2026 00:51:47, всего редактировалось 1 раз.

Вернуться наверх
 
 Заголовок сообщения: Re: Генератор импульсов с раздельной регулировкой длительнос
СообщениеДобавлено: Ср янв 21, 2026 23:10:13 
Вымогатель припоя
Аватар пользователя

Зарегистрирован: Ср янв 27, 2016 15:34:04
Сообщений: 601
Откуда: Санкт-Петербург
Рейтинг сообщения: 0
Спасибо большое, уже завтра буду разбираться.


Вернуться наверх
 
 Заголовок сообщения: Re: Генератор импульсов с раздельной регулировкой длительнос
СообщениеДобавлено: Чт янв 22, 2026 10:01:48 
Мудрый кот

Карма: 20
Рейтинг сообщений: 519
Зарегистрирован: Чт авг 10, 2017 20:57:51
Сообщений: 1723
Рейтинг сообщения: 0
Voloko писал(а):
На 4017 я пробовал, не получилось. Может набросок на 4017 сделаете?

Изображение
В "жизни" не делал.
Вложение:
voloko_4017.png [55.17 KiB]
Скачиваний: 42


Вернуться наверх
 
 Заголовок сообщения: Re: Генератор импульсов с раздельной регулировкой длительнос
СообщениеДобавлено: Чт янв 22, 2026 10:20:11 
Друг Кота
Аватар пользователя

Карма: 5
Рейтинг сообщений: 61
Зарегистрирован: Ср сен 30, 2020 16:51:47
Сообщений: 4644
Откуда: РФ
Рейтинг сообщения: 0
Но, там точность 30% :shock:



Цифровые одновибраторы могут обеспечивать точность 0.1%!


Последний раз редактировалось electroget Чт янв 22, 2026 10:25:33, всего редактировалось 1 раз.

Вернуться наверх
 
 Заголовок сообщения: Re: Генератор импульсов с раздельной регулировкой длительнос
СообщениеДобавлено: Чт янв 22, 2026 10:25:08 
Сверлит текстолит когтями

Карма: 5
Рейтинг сообщений: 182
Зарегистрирован: Пн май 01, 2017 20:01:45
Сообщений: 1158
Рейтинг сообщения: 0
Описанный алгоритм в 1 сообщении правильный, а вот что именно хочет ТС как раз неправильно, с точки зрения применения. Генератор формирует не импульсы, а частоту сигнала (первый), а второй делает сам импульс. Шактически, получается ШИМ регулятор. Одной ручкой ставится частота, второй длительность/скважность. Удобно ли с таким работать? Нет, конечно - скважность будет меняться при смене частоты сигнала.
Если делать то, что "надо", то алгоритм описан в 2 сообщении и добавить особо нечего. Единственно что - в самом деле, делать генератор импульсов "на транзисторах" в 2026 году как-то перебор. Или брать готовый модуль генератора, или возьмите модуль МК, добавьте энкодер и дисплей и сделайте то и так, как захотите.


Вернуться наверх
 
 Заголовок сообщения: Re: Генератор импульсов с раздельной регулировкой длительнос
СообщениеДобавлено: Чт янв 22, 2026 10:45:16 
Друг Кота
Аватар пользователя

Карма: 96
Рейтинг сообщений: 1506
Зарегистрирован: Вт мар 16, 2010 22:02:27
Сообщений: 15520
Откуда: ДОНЕЦК
Рейтинг сообщения: 0
А обязательно логика-рассыпуха?
Хотя... Можно и на ней, разве что ПЗУшки понадобятся...
Или комбинация счётчик - дешифратор с единым тактированием. Это ежли уж очень точные интервалы должны выдерживаться. Два одновибратора штука хорошая, но там морока с времязадающими цепочками при большой длительности плюс точность задания величин...
Есть еще вариант - оптический диск с непрозрачными и прозрачными секторами на валу электромоторчика и оптосчитыватель.
Оптимально на сегодня на обычном МК...
:roll:


Вернуться наверх
 
 Заголовок сообщения: Re: Генератор импульсов с раздельной регулировкой длительнос
СообщениеДобавлено: Чт янв 22, 2026 10:48:39 
Друг Кота

Карма: 20
Рейтинг сообщений: 826
Зарегистрирован: Пт ноя 02, 2018 16:14:36
Сообщений: 3187
Рейтинг сообщения: 0
Voloko писал(а):
Но, там точность 30%
1. Кто это сказал?
2. Сколько надо? Минимальная длительность, максимальная, погрешность - ничего не указано.

_________________
Нет ничего практичнее хорошей теории


Вернуться наверх
 
 Заголовок сообщения: Re: Генератор импульсов с раздельной регулировкой длительнос
СообщениеДобавлено: Чт янв 22, 2026 11:37:36 
Друг Кота
Аватар пользователя

Карма: 5
Рейтинг сообщений: 61
Зарегистрирован: Ср сен 30, 2020 16:51:47
Сообщений: 4644
Откуда: РФ
Рейтинг сообщения: 0
Два одновибратора штука хорошая, но там морока с времязадающими цепочками при большой длительности плюс точность задания величин...
Оптимально на сегодня на обычном МК... :roll:


У цифровых одновибраторов нет времяздающих цепочек, они работают от кварцевых генераторов.
Если ТС хочет делать свой генератор на МК пусть делает его на МК, теперь это модно. Но тогда это будет не про схемотехнику, а про программирование.


Вернуться наверх
 
 Заголовок сообщения: Re: Генератор импульсов с раздельной регулировкой длительнос
СообщениеДобавлено: Чт янв 22, 2026 11:40:05 
Мудрый кот

Карма: 20
Рейтинг сообщений: 519
Зарегистрирован: Чт авг 10, 2017 20:57:51
Сообщений: 1723
Рейтинг сообщения: 0
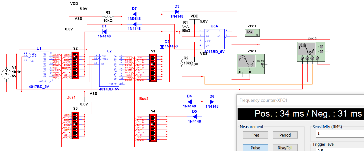
Изображение
Раздельная установка POS и NEG. В железо не делал.
Вложение:
voloko_4017_2.png [68.4 KiB]
Скачиваний: 29


Вернуться наверх
 
 Заголовок сообщения: Re: Генератор импульсов с раздельной регулировкой длительнос
СообщениеДобавлено: Чт янв 22, 2026 11:46:51 
Друг Кота
Аватар пользователя

Карма: 96
Рейтинг сообщений: 1506
Зарегистрирован: Вт мар 16, 2010 22:02:27
Сообщений: 15520
Откуда: ДОНЕЦК
Рейтинг сообщения: 0
Имелись ввиду ждущие одновибратора типа 155АГ1/АГ3.
8)


Вернуться наверх
 
 Заголовок сообщения: Re: Генератор импульсов с раздельной регулировкой длительнос
СообщениеДобавлено: Чт янв 22, 2026 14:33:27 
Вымогатель припоя
Аватар пользователя

Зарегистрирован: Ср янв 27, 2016 15:34:04
Сообщений: 601
Откуда: Санкт-Петербург
Рейтинг сообщения: 0
Описанный алгоритм в 1 сообщении правильный, а вот что именно хочет ТС как раз неправильно
Как не правильно, если я этого хочу :)
Генератор формирует не импульсы, а частоту сигнала (первый), а второй делает сам импульс.
Это понятно. Может я не профессионально выражаюсь.
Еще раз. Первый генератор (по задумке) должен формировать длительность "1" на выходе. К примеру, если частота 1Гц, скважность 2 то "1" на выходе будет присутствовать 1с. Второй генератор должен формировать "0" на выходе. К примеру, если частота 0,1Гц то "0" на выходе будет присутствовать 10с. Выдержки могут быть от мс до десятков минут (на блок-схеме для этого есть еще делитель /10 /100 /1000).
Фактически, получается ШИМ регулятор. Одной ручкой ставится частота, второй длительность/скважность.
При ШИМ меняется длительность "1" и "0" одновременно, я же писал "Независимая регулировка длительности "1" и "0". Это, если я правильно понимаю, что такое ШИМ 8)
делать генератор импульсов "на транзисторах" в 2026 году как-то перебор. Или брать готовый модуль генератора, или возьмите модуль МК, добавьте энкодер и дисплей и сделайте то и так, как захотите.
Да хоть на транзисторах хоть готовый... Мне лучше купить готовый генератор за 300руб и дальше делать то, что купить за дешево нельзя. И сколько надо сил, времени... чтоб сделать самому генератор с характеристиками, которые я выложил в первом посту. А микроконтроллеры это хорошо и правильно для таких задач, только у меня не хватит времени и сил освоить эту тему.

BOB51 писал(а):
А обязательно логика-рассыпуха? ПЗУшки понадобятся... Или комбинация счётчик - дешифратор с единым тактированием. Это ежли уж очень точные интервалы должны выдерживаться. Два одновибратора штука хорошая, но там морока с времязадающими цепочками при большой длительности плюс точность задания величин...
Не обязательно, только не МК и ПЗУ :) А точность - интервалы от мс до 10ки минут
BOB51 писал(а):
Есть еще вариант - оптический диск с непрозрачными и прозрачными секторами на валу электромоторчика и оптосчитыватель. :roll:
Экзотика не в этот раз :))
HochReiter писал(а):
Voloko писал(а):
Но, там точность 30%
1. Кто это сказал? 2. Сколько надо? Минимальная длительность, максимальная, погрешность - ничего не указано.
Точность я прочитал из статьи которую мне выше давали (вставлял вырезку из этой статьи) Так сказать, поверил написаному :) Про длительности написал выше. А про точность не задумывался, пусть будет приемлемая :beer:
electroget писал(а):
У цифровых одновибраторов нет времяздающих цепочек, они работают от кварцевых генераторов.
Если ТС хочет делать свой генератор на МК пусть делает его на МК, теперь это модно. Но тогда это будет не про схемотехнику, а про программирование.
Да не хочу я делать никакие генераторы, Вы первый пост наверное не прочитали. Есть два генератора и их характеристики в первом посте... И МК я не буду/не умею/не хочу использовать
diplodok писал(а):
Раздельная установка POS и NEG. В железо не делал.[/attachment]
Спасибо за схему, буду изучать. Только дип переключателями устанавливать интервалы менее гибко, чем двумя генераторами и если надо в широком диапазоне, то их мнооого надо :) Если не трудно, прицепите мультисимовский файл, спасибо.


Вернуться наверх
 
 Заголовок сообщения: Re: Генератор импульсов с раздельной регулировкой длительнос
СообщениеДобавлено: Чт янв 22, 2026 14:46:42 
Друг Кота
Аватар пользователя

Карма: 5
Рейтинг сообщений: 61
Зарегистрирован: Ср сен 30, 2020 16:51:47
Сообщений: 4644
Откуда: РФ
Рейтинг сообщения: 0
Да не хочу я делать никакие генераторы, Вы первый пост наверное не прочитали.


Не хотите - не делайте. :)))


Вернуться наверх
 
Показать сообщения за:  Сортировать по:  Вернуться наверх
Начать новую тему Ответить на тему  [ Сообщений: 68 ]  1, , ,  

Часовой пояс: UTC + 3 часа


Вы не можете начинать темы
Вы не можете отвечать на сообщения
Вы не можете редактировать свои сообщения
Вы не можете удалять свои сообщения
Вы не можете добавлять вложения

Найти:
Перейти:  


Powered by phpBB © 2000, 2002, 2005, 2007 phpBB Group
Русская поддержка phpBB
Extended by Karma MOD © 2007—2012 m157y
Extended by Topic Tags MOD © 2012 m157y