Например TDA7294

Форум РадиоКот • Просмотр темы - 6-канальное управление на AVR
Форум РадиоКот
Здесь можно немножко помяукать :)

Текущее время: Пт мар 13, 2026 06:26:27

Часовой пояс: UTC + 3 часа


ПРЯМО СЕЙЧАС:



Начать новую тему Ответить на тему  [ Сообщений: 16 ] 
Автор Сообщение
 Заголовок сообщения: 6-канальное управление на AVR
СообщениеДобавлено: Пт янв 08, 2021 01:07:53 
Встал на лапы
Аватар пользователя

Зарегистрирован: Ср фев 01, 2017 14:20:58
Сообщений: 123
Рейтинг сообщения: 1
Поздравляю всех с Новым 2021 годом!
От Кота я почерпал не мало инфы и уже могу поделиться опытом создания своего переключателя.
Устройство делалось на заказ на будущее. Как то смешно звучит :))) Заказал мне мой приятель по таким же работам. Но он только повторять умеет и хорошо в схемах разбирается. А я решил, для улучшения своих навыков, сделать устройство.
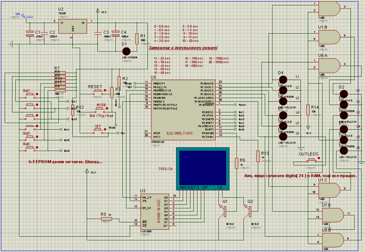
Описание:
Имеем 6 кнопок для включения 6 каналов. Имеем 3 режима включения: статический, тригерный и импульсный. Это мы сами придумали :idea:

Статический режим умеет
Нажал кнопку - включился канал тот или другой, отпустил кнопку - канал отключился.

Тригерный режим
Нажал кнопку и отпустил, значит включил канал. Что бы отключить, нужно нажать снова.

Импульсный режим - самый сложный режим, который наиболее интересный.
Требует программирования времени запуска.
Время задается кнопками выбора. Почти как в часах программируется будильник.
Когда канал запрограммирован, нажал кнопку - включается канал и тикает время, для другого канала свое время тикает и т.д.
Схема есть тини2313 и на мега8. С меги8 все легко перестроить под схожие чипы.
Но, для тиньки уже нет места для того, чтобы запустить импульсный для всех каналов. Именно импульсный работает только для какого то одного. Пока он не выключится, другой не включишь.
Объясню немного.
Выбран статический, значит можно все 6 каналов по очереди включать и отключать или все 6 вместе одновременно.
Потом перейти в тригерный и управлять всеми каналами одновременно в тригерном режиме. Одни включаешь, другие выключаешь.
В импульсном на тини2313 так не сделать - есть нехватка памяти чипа.
Если тема достойна обсуждения, то я буду очень благодарен всем за то что вы меня ткнете носом.
Человек придумал такую себе задачу. Я решил ее внедрить. Что из этого получилось не могу сказать, потому что внедрение она так и не нашла.
Он хотел включать полив или освещение, я не знаю.
Я же ее только опробовал на макете еще 2 года назад и проект здох.
А теперь я решил его восстановить. Потому что я ездил в Польшу, был занят. Теперь, кажется, снова осел дома. Хожу себе на работу и вечерами решаю задачи.
Пока только схема. Она скажет обо всем.


Вложения:
scheme.png [233.39 KiB]
Скачиваний: 180
Вернуться наверх
 
 Заголовок сообщения: Re: 6-канальное управление на AVR
СообщениеДобавлено: Пт янв 08, 2021 10:00:08 
Я когда-то тоже делал немного похожее. :) Восьмиканальную поливалку для растений… https://radiokot.ru/forum/viewtopic.php?f=2&t=167311


Вернуться наверх
   
 
 Заголовок сообщения: Re: 6-канальное управление на AVR
СообщениеДобавлено: Пт янв 08, 2021 11:22:47 
Друг Кота
Аватар пользователя

Карма: 96
Рейтинг сообщений: 1505
Зарегистрирован: Вт мар 16, 2010 22:02:27
Сообщений: 15516
Откуда: ДОНЕЦК
Рейтинг сообщения: 0
Для 2313 слишком много пожеланий - там попроще надо(поменьше "хотелок") устройство закладывать да под ассемблером.
В остальном - "типовой проект" - определяемый рамками "местного заказа" для обычной радиолюбительской практики.
8)
Как вариант "облегчения задач программы" (и ресурса МК) можно использовать готовые модули индикации с "интеллектуальными контроллерами" (MAX7219, TM1637 и т.п.)
Да и прочие компоненты из перечня "сопутствующих товаров" для ардуино.
:roll:


Вернуться наверх
 
 Заголовок сообщения: Re: 6-канальное управление на AVR
СообщениеДобавлено: Пт янв 08, 2021 14:48:12 
Встал на лапы
Аватар пользователя

Зарегистрирован: Ср фев 01, 2017 14:20:58
Сообщений: 123
Рейтинг сообщения: 0
Вообще, все работает на макетке. Семисегментый индикатор на HC595 или 4094. На выходах нужен логический элемент И, чтоб открыть ворота на выход только тогда, когда хочется. Но здесь я не полностью знаю как это организовать. Надобно заново макетку делать и уже на мегу8 стразу переходить. В протеусе все работает на уррра!

Добавлено after 4 minutes 13 seconds:
Я когда-то тоже делал немного похожее. :) Восьмиканальную поливалку для растений… https://radiokot.ru/forum/viewtopic.php?f=2&t=167311

Да. По ходу, тема не прижилась.
Ну что ж. Моей значит тоже не грозит. Обратной связи тоже нет


Вернуться наверх
 
Эиком - электронные компоненты и радиодетали
 Заголовок сообщения: Re: 6-канальное управление на AVR
СообщениеДобавлено: Пт янв 08, 2021 17:19:58 
Собутыльник Кота

Карма: 36
Рейтинг сообщений: 808
Зарегистрирован: Ср ноя 29, 2017 06:58:50
Сообщений: 2905
Рейтинг сообщения: 0
Почему не прижилась? Когда нет 100500 сообщений - наоборот, хорошо. У Самсусамыча законченное, работающее устройство, красивое и функциональное притом, что там обсуждать... Если б не Атмега, я бы повторил.


Вернуться наверх
 
 Заголовок сообщения: Re: 6-канальное управление на AVR
СообщениеДобавлено: Пт янв 08, 2021 18:26:19 
Друг Кота
Аватар пользователя

Карма: 96
Рейтинг сообщений: 1505
Зарегистрирован: Вт мар 16, 2010 22:02:27
Сообщений: 15516
Откуда: ДОНЕЦК
Рейтинг сообщения: 0
Для большинства конструкций подобных автоматов львиную долю программы занимает интерактивный интерфейс пользователя.
Используется оный относительно редко - при просмотре/изменении режимов работы и/или уставок.
Так что давно "завис" вопрос о передаче функций терминалу управления совместимому с ПК и/или внешним относительно универсалным съёмным терминалом-самоделкой.
А для базового модуля оставляем только функциональную индикацию и оперативное(аварийное) управление важными процессами в ручном режиме.
8)
Касательно базового модуля - в принципе любой МК подойдет, однако в качестве составляющих удобно DIP-микросборки от адуринок ставить (они уже как "международный стандарт" - в любом регионе имеются).
:roll:
Говорить о готовом изделии(или запланированном проекте) можно заранее, однако без проверки на готовом макете нельзя считать проект завершенным и достоверно работоспособным.
8)
Касательно схемы - тяжело читается из-за черезмерной перегруженности избыточной прорисовкой линий там, где можно их заменить обобщающими символами. в то же время важные участки переданы объединяющими символами.
Так что рекомендую таки поработать над альтенативным начертанием.
:write:


Вернуться наверх
 
 Заголовок сообщения: Re: 6-канальное управление на AVR
СообщениеДобавлено: Пт янв 08, 2021 20:26:41 
Обратной связи тоже нет

У меня обратная связь есть, только её почему-то не замечают… :) похоже так надо наверное… кто заказывал, у того всё работает и претензий нет. :))

Добавлено after 1 minute 56 seconds:
Если б не Атмега, я бы повторил.

А что с атмегой не так? Программатора нет? :)


Вернуться наверх
   
 
 Заголовок сообщения: Re: 6-канальное управление на AVR
СообщениеДобавлено: Пт янв 08, 2021 21:28:51 
Друг Кота
Аватар пользователя

Карма: 96
Рейтинг сообщений: 1505
Зарегистрирован: Вт мар 16, 2010 22:02:27
Сообщений: 15516
Откуда: ДОНЕЦК
Рейтинг сообщения: 0
Скорее 32я является малодоступной...
Так есть аналоги по корпусировке и подсемейству...
:roll:


Вернуться наверх
 
 Заголовок сообщения: Re: 6-канальное управление на AVR
СообщениеДобавлено: Пт янв 08, 2021 21:50:50 
Да куда они делись… :)
https://aliexpress.ru/item/33001032708. ... 7062796809

https://3volta.ru/mikrokontrollery/1590 ... u4-au.html


Вернуться наверх
   
 
 Заголовок сообщения: Re: 6-канальное управление на AVR
СообщениеДобавлено: Сб янв 09, 2021 09:37:10 
Друг Кота
Аватар пользователя

Карма: 96
Рейтинг сообщений: 1505
Зарегистрирован: Вт мар 16, 2010 22:02:27
Сообщений: 15516
Откуда: ДОНЕЦК
Рейтинг сообщения: 0
КУСЬ-КУСЬ однако...
адуринки на 328й подешевше...
:(
Да и с моего субьективна взгляду при разводке платки для автоматики всякой лучше "диагональка" DIP40 с четырьмя байтовыми портами (мега162 к примеру), нежли "бабочка"...
Другое дело всю дополнительную аппаратную начинку использовать - но то ближе к управлению движками... А встроенный USB уже давно успешно подменяется всякими СН340/FTDI и прочими мелкосхемами USB-COM мостиков...
:dont_know:


Вернуться наверх
 
 Заголовок сообщения: Re: 6-канальное управление на AVR
СообщениеДобавлено: Сб янв 09, 2021 09:49:21 
В том проекте все выводы задействованы… что при использовании 328 пришлось бы городить мультиплексоры и регистры сдвига, а это не всегда удобно. Да и шина UART там не используется, так что СН340 был бы не задействован и весел бы мёртвым грузом. :) Проект давно закончен и успешно мною забыт… :)) пользователи его используют на протяжении нескольких лет (с 2017г.) и не пишут о замечаниях. Значит всё что организовано в алгоритме по их просьбе всё устраивает и работает безотказно. :)


Вернуться наверх
   
 
 Заголовок сообщения: Re: 6-канальное управление на AVR
СообщениеДобавлено: Сб янв 09, 2021 10:57:02 
Друг Кота
Аватар пользователя

Карма: 96
Рейтинг сообщений: 1505
Зарегистрирован: Вт мар 16, 2010 22:02:27
Сообщений: 15516
Откуда: ДОНЕЦК
Рейтинг сообщения: 0
Вопрос о "отделяемом пультике"(консольки в ПК) для инженерных и пользовательских настроек я думаю таки актуален...
Уже не раз попадались конструкции для которых интерактив (да еще и пользователю удобный) занимает в несколько раз больше места чем само устройство - а используется один-два раза за весь период эксплуатации.
:roll:


Вернуться наверх
 
 Заголовок сообщения: Re: 6-канальное управление на AVR
СообщениеДобавлено: Сб янв 09, 2021 11:26:05 
Собутыльник Кота

Карма: 36
Рейтинг сообщений: 808
Зарегистрирован: Ср ноя 29, 2017 06:58:50
Сообщений: 2905
Рейтинг сообщения: 0
Самсусамыч, я не люблю атмел. просто не люблю, не хочу его изучать, использовать и т.д. Атмелофобия у меня )

Добавлено after 41 second:
BOB51, отделяемо-терятельном ;) или когда-надо-ненаходимом


Вернуться наверх
 
 Заголовок сообщения: Re: 6-канальное управление на AVR
СообщениеДобавлено: Сб янв 09, 2021 12:05:59 
не хочу его изучать

Для повторения устройства, нет необходимости изучать его МК.
BlackKilkennyCat писал(а):
Атмелофобия у меня

А вот это уже весомая причина, которая всё объясняет. :)

Добавлено after 5 minutes 20 seconds:
Вопрос о "отделяемом пультике"(консольки в ПК) для инженерных и пользовательских настроек я думаю таки актуален...

Вышеописанное устройство заказано было для огородного участка… тащить ПК на огород для изменения настроек не рационально… это не тот случай. К тому же я не умею писать программы для ПК. По этой причине за это не берусь.


Вернуться наверх
   
 
 Заголовок сообщения: Re: 6-канальное управление на AVR
СообщениеДобавлено: Сб янв 09, 2021 12:14:28 
Собутыльник Кота

Карма: 36
Рейтинг сообщений: 808
Зарегистрирован: Ср ноя 29, 2017 06:58:50
Сообщений: 2905
Рейтинг сообщения: 3
К тому же я не умею писать программы для ПК.

Так научиться не проблема, тем более с такими навыками. Например, C# WinForms - там легко, просто и удобно :tea:
Две недели - и дальше уже само пойдёт. Могу помочь, если что.


Вернуться наверх
 
 Заголовок сообщения: Re: 6-канальное управление на AVR
СообщениеДобавлено: Сб янв 09, 2021 12:23:02 
Спасибо за предложение! Как созрею, так обращусь. Я ведь не знаю C#, а значит вначале его необходимо изучить, а это всё так грустно... :roll:


Вернуться наверх
   
 
Показать сообщения за:  Сортировать по:  Вернуться наверх
Начать новую тему Ответить на тему  [ Сообщений: 16 ] 

Часовой пояс: UTC + 3 часа


Вы не можете начинать темы
Вы не можете отвечать на сообщения
Вы не можете редактировать свои сообщения
Вы не можете удалять свои сообщения
Вы не можете добавлять вложения

Найти:
Перейти:  


Powered by phpBB © 2000, 2002, 2005, 2007 phpBB Group
Русская поддержка phpBB
Extended by Karma MOD © 2007—2012 m157y
Extended by Topic Tags MOD © 2012 m157y