Например TDA7294

Форум РадиоКот • Просмотр темы - ЦАП с выходом по напряжению на микросхеме DAC7642
Форум РадиоКот
Здесь можно немножко помяукать :)

Текущее время: Пн янв 26, 2026 10:08:41

Часовой пояс: UTC + 3 часа


ПРЯМО СЕЙЧАС:



Начать новую тему Ответить на тему  [ Сообщений: 11 ] 
Автор Сообщение
Не в сети
 Заголовок сообщения: ЦАП с выходом по напряжению на микросхеме DAC7642
СообщениеДобавлено: Пн фев 02, 2009 20:43:01 
Родился

Зарегистрирован: Пн фев 02, 2009 20:35:06
Сообщений: 16
Рейтинг сообщения: 0
День добрый!
Взялся за курсовую, хочется смоделировать в MultiSim-е, скачал даташит, подключил, на выходе ничего нету, подскажите, что делаю не так...

Изображение

С надеждой на чудо...


Вложения:
DAC7642.gif [12.39 KiB]
Скачиваний: 630
Вернуться наверх
 
Не в сети
 Заголовок сообщения:
СообщениеДобавлено: Вт фев 03, 2009 14:36:25 
Родился

Зарегистрирован: Пн фев 02, 2009 20:35:06
Сообщений: 16
Рейтинг сообщения: 0
Люди, неужели никаких мыслей нету по этому вопросику?! :(


Вернуться наверх
 
Не в сети
 Заголовок сообщения:
СообщениеДобавлено: Вт фев 03, 2009 15:30:11 
Опытный кот
Аватар пользователя

Карма: 9
Рейтинг сообщений: 61
Зарегистрирован: Пт ноя 16, 2007 11:21:37
Сообщений: 830
Рейтинг сообщения: 0
LKharlamov писал(а):
Люди, неужели никаких мыслей нету по этому вопросику?! :(


В чем моделируете?


Вернуться наверх
 
Не в сети
 Заголовок сообщения:
СообщениеДобавлено: Вт фев 03, 2009 18:05:22 
Родился

Зарегистрирован: Пн фев 02, 2009 20:35:06
Сообщений: 16
Рейтинг сообщения: 0
Pavel_1978 писал(а):
В чем моделируете?

NI Multisim 10.1


Вложения:
Комментарий к файлу: Исходник
Circuit1.rar [160.25 KiB]
Скачиваний: 273
Вернуться наверх
 
Эиком - электронные компоненты и радиодетали
Не в сети
 Заголовок сообщения:
СообщениеДобавлено: Вт фев 03, 2009 19:01:26 
Модератор
Аватар пользователя

Карма: 27
Рейтинг сообщений: 58
Зарегистрирован: Пн апр 03, 2006 11:43:25
Сообщений: 4517
Откуда: Санкт - Петербург
Рейтинг сообщения: 0
Медали: 3
Получил миской по аватаре (1) Мявтор 2-й степени (1) Мявтор 3-й степени (1)
А у модели какой порог лог. "1"? 1В - не маловато?

_________________
Оптимизм х (Опыт + Знания) = const


Вернуться наверх
 
Не в сети
 Заголовок сообщения:
СообщениеДобавлено: Вт фев 03, 2009 21:09:39 
Родился

Зарегистрирован: Пн фев 02, 2009 20:35:06
Сообщений: 16
Рейтинг сообщения: 0
Я разные напряжения пробывал подавать, результат нулевой :(
Даташит на микросхему:
http://lkharlamov.chelcom.ru/sites/default/files/DAC7642-43.pdf


Вернуться наверх
 
Не в сети
 Заголовок сообщения:
СообщениеДобавлено: Ср фев 04, 2009 20:19:54 
Мудрый кот
Аватар пользователя

Карма: 11
Рейтинг сообщений: 21
Зарегистрирован: Чт авг 21, 2008 22:03:30
Сообщений: 1733
Откуда: Одесса(Украина)
Рейтинг сообщения: 0
У вас ноги CS,R/W, E висят в воздухе. Их нужно повесить на лог 0 и лог 1 в соответствии с даташитом...
Лог 0=0В
Лог 1=5В
и ничего другого

_________________
(*tmp) &= ~( ( (param1 & (1<<PARAM1_BIT6)) || ((param2==PARAM2_TRUE)&&(--param3)) ) ? (param1 & (~param2)) : (Func1() | FUNC1_FLAGS) );
Люблю Си...


Вернуться наверх
 
Не в сети
 Заголовок сообщения:
СообщениеДобавлено: Ср фев 04, 2009 20:23:24 
Мудрый кот
Аватар пользователя

Карма: 11
Рейтинг сообщений: 21
Зарегистрирован: Чт авг 21, 2008 22:03:30
Сообщений: 1733
Откуда: Одесса(Украина)
Рейтинг сообщения: 0
CS=0;
R/W=0;
RES-перед началом работы подать импульс лог1, дальше лог0.
Посмотрел элементарно в даташит:)

_________________
(*tmp) &= ~( ( (param1 & (1<<PARAM1_BIT6)) || ((param2==PARAM2_TRUE)&&(--param3)) ) ? (param1 & (~param2)) : (Func1() | FUNC1_FLAGS) );
Люблю Си...


Вернуться наверх
 
Не в сети
 Заголовок сообщения:
СообщениеДобавлено: Ср фев 04, 2009 20:28:51 
Мудрый кот
Аватар пользователя

Карма: 11
Рейтинг сообщений: 21
Зарегистрирован: Чт авг 21, 2008 22:03:30
Сообщений: 1733
Откуда: Одесса(Украина)
Рейтинг сообщения: 0
Дальше перед загрузкой данных нужно выбрать цап(DACSEL:1-В.0-А)
Загрузить данные в регистр подачей импулса лог1 на LOADDAC.
А вообще в даташите все написано очень доходчиво, или прочитать лень? Нужно чтоб носом ткнули?

_________________
(*tmp) &= ~( ( (param1 & (1<<PARAM1_BIT6)) || ((param2==PARAM2_TRUE)&&(--param3)) ) ? (param1 & (~param2)) : (Func1() | FUNC1_FLAGS) );
Люблю Си...


Вернуться наверх
 
Не в сети
 Заголовок сообщения:
СообщениеДобавлено: Ср фев 04, 2009 22:42:55 
Родился

Зарегистрирован: Пн фев 02, 2009 20:35:06
Сообщений: 16
Рейтинг сообщения: 0
>> Нужно чтоб носом ткнули?
ну я же только пока ещо учусь :oops:

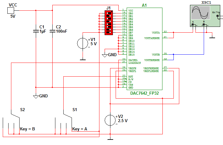
Доработал схему по рекомендациям данным выше, запускаю эмуляцию - переключаю ключ A, потом переключаю ключ B - на выходе опять ничего нету :(

Изображение


Вложения:
dac1.gif [14.31 KiB]
Скачиваний: 633
Вернуться наверх
 
Не в сети
 Заголовок сообщения:
СообщениеДобавлено: Чт фев 05, 2009 15:47:58 
Мудрый кот
Аватар пользователя

Карма: 11
Рейтинг сообщений: 21
Зарегистрирован: Чт авг 21, 2008 22:03:30
Сообщений: 1733
Откуда: Одесса(Украина)
Рейтинг сообщения: 0
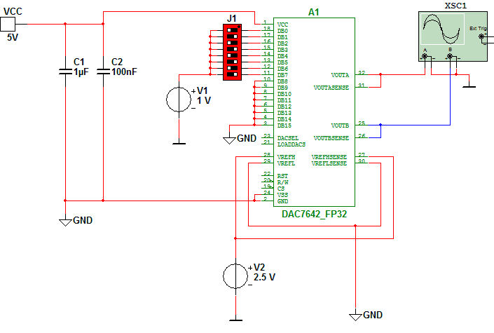
Вот так должно быть тогда. Ставте на каждую ногу ключ и делайте так как на рисунке.


Вложения:
dac.JPG [24.4 KiB]
Скачиваний: 722

_________________
(*tmp) &= ~( ( (param1 & (1<<PARAM1_BIT6)) || ((param2==PARAM2_TRUE)&&(--param3)) ) ? (param1 & (~param2)) : (Func1() | FUNC1_FLAGS) );
Люблю Си...
Вернуться наверх
 
Показать сообщения за:  Сортировать по:  Вернуться наверх
Начать новую тему Ответить на тему  [ Сообщений: 11 ] 

Часовой пояс: UTC + 3 часа


Кто сейчас на форуме

Сейчас этот форум просматривают: нет зарегистрированных пользователей и гости: 20


Вы не можете начинать темы
Вы не можете отвечать на сообщения
Вы не можете редактировать свои сообщения
Вы не можете удалять свои сообщения
Вы не можете добавлять вложения

Найти:
Перейти:  


Powered by phpBB © 2000, 2002, 2005, 2007 phpBB Group
Русская поддержка phpBB
Extended by Karma MOD © 2007—2012 m157y
Extended by Topic Tags MOD © 2012 m157y