Например TDA7294

Форум РадиоКот • Просмотр темы - Вопрос по схеме на ТТЛ
Форум РадиоКот
Здесь можно немножко помяукать :)

Текущее время: Сб янв 17, 2026 18:50:51

Часовой пояс: UTC + 3 часа


ПРЯМО СЕЙЧАС:



Начать новую тему Эта тема закрыта, Вы не можете редактировать и оставлять сообщения в ней.  [ Сообщений: 23 ]  1,  
Автор Сообщение
Не в сети
 Заголовок сообщения: Вопрос по схеме на ТТЛ
СообщениеДобавлено: Сб янв 31, 2009 21:16:08 
Открыл глаза
Аватар пользователя

Зарегистрирован: Ср дек 03, 2008 20:05:41
Сообщений: 79
Откуда: Гатчина, Ленинградской области
Рейтинг сообщения: 0
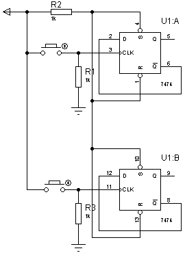
Дурной вопрос, но сам точно этого не знаю, а конкретного ответа не нашёл, рыть все книги по этому делу нет времени.
Нарисовал небольшую схемку, которая будет исполнять команды на движения приспособления с выдержками по времени, на простых ТТЛ (ТМ2 и ИЕ2). В одном копрпусе ТМ2 два D триггера, у каждого есть два дополнительных входа асинхронной установки S и R. Я устанавливаю на прямом выходе триггера ноль при включении питания (грубо), так вот, нужно на + питания сажать эти входы для каждого триггера на свой резистор, или можно на оба триггера (один корпус) через один резистор?

Может не понятно написал, что именно хочу, то можно на картинки глянуть. На какой правильно? Номиналы резисторов не смотрите, они просто так, для наглядности.


Вложения:
Триггер2.gif [3.68 KiB]
Скачиваний: 1049
Триггер1.gif [3.67 KiB]
Скачиваний: 985

_________________
Я просыпаюсь, чтобы вновь заснуть, я не спешу мир встретить бодрым взглядом. (Теодор Ротке)
Вернуться наверх
 
Не в сети
 Заголовок сообщения:
СообщениеДобавлено: Сб янв 31, 2009 22:12:31 
Вымогатель припоя

Карма: 4
Рейтинг сообщений: 41
Зарегистрирован: Пт янв 30, 2009 14:50:35
Сообщений: 635
Откуда: Солнечногорск
Рейтинг сообщения: 0
На самом деле можно вообще на резисторы не сажать: ТТЛ отсутствие соединения понимает как единицу.


Вернуться наверх
 
Не в сети
 Заголовок сообщения:
СообщениеДобавлено: Сб янв 31, 2009 23:26:03 
Открыл глаза
Аватар пользователя

Зарегистрирован: Ср дек 03, 2008 20:05:41
Сообщений: 79
Откуда: Гатчина, Ленинградской области
Рейтинг сообщения: 0
SII, уж не знаю, откуда такая информация, но при подвешивании S и R в воздухе состояние выходов триггрера при подаче питания такое, какое ему заблагорассудится. Такое нормально переносят только JK-триггеры, меня же интересует именно D-триггеры.

_________________
Я просыпаюсь, чтобы вновь заснуть, я не спешу мир встретить бодрым взглядом. (Теодор Ротке)


Вернуться наверх
 
Не в сети
 Заголовок сообщения:
СообщениеДобавлено: Сб янв 31, 2009 23:38:37 
Модератор
Аватар пользователя

Карма: 16
Рейтинг сообщений: 14
Зарегистрирован: Вс июн 01, 2008 00:17:35
Сообщений: 4673
Откуда: Я всего лишь плод вашего воображения...
Рейтинг сообщения: 0
Медали: 1
Получил миской по аватаре (1)
У SII вполне правильная информация. Просто в данной схеме за счет неидеальности триггеров они действительно буду включаться в любое им удобное положение, чисто случайно (хотя корреляция с параметрами конкретных экземпляров есть). Но и с резисторами будет то же самое, только немножко может быть изменится сия случайность (во я фразу выдумал!). В любом случае, есть резюки, или ноги так в воздухе висят, но начальной установки в этой схеме нет. Или она не нужна?

По сабжу - если питание у микрух общее, то что мешает на один резюк их засадить? Рассчитайте только резюк правильно, да и все.

_________________
Знание - сила!


Вернуться наверх
 
Эиком - электронные компоненты и радиодетали
Не в сети
 Заголовок сообщения:
СообщениеДобавлено: Вс фев 01, 2009 10:11:15 
Встал на лапы
Аватар пользователя

Зарегистрирован: Ср янв 21, 2009 16:42:02
Сообщений: 101
Откуда: САМАРА
Рейтинг сообщения: 0
Так надежнее будет.


Вложения:
Триггер3.GIF [3.88 KiB]
Скачиваний: 697
Вернуться наверх
 
Не в сети
 Заголовок сообщения:
СообщениеДобавлено: Вс фев 01, 2009 10:58:18 
Друг Кота

Карма: 17
Рейтинг сообщений: 166
Зарегистрирован: Пт авг 25, 2006 09:26:19
Сообщений: 5232
Откуда: Москва
Рейтинг сообщения: 0
SII писал(а):
На самом деле можно вообще на резисторы не сажать: ТТЛ отсутствие соединения понимает как единицу.

Оставлять асинхронные входы свободно болтающимися, это "мовитон", приводящий в дальнейшем к непредсказуемым последствиям. :))) Делайте, как советует производитель микросхем, который советует цеплять свободные входы к лог.еденице или нулю, согласно логики работы схемы.


Вернуться наверх
 
Не в сети
 Заголовок сообщения:
СообщениеДобавлено: Вс фев 01, 2009 11:14:35 
Вымогатель припоя

Карма: 4
Рейтинг сообщений: 41
Зарегистрирован: Пт янв 30, 2009 14:50:35
Сообщений: 635
Откуда: Солнечногорск
Рейтинг сообщения: 0
Rokl писал(а):
SII писал(а):
На самом деле можно вообще на резисторы не сажать: ТТЛ отсутствие соединения понимает как единицу.

Оставлять асинхронные входы свободно болтающимися, это "мовитон", приводящий в дальнейшем к непредсказуемым последствиям. :))) Делайте, как советует производитель микросхем, который советует цеплять свободные входы к лог.еденице или нулю, согласно логики работы схемы.


Лично мне с проблемами из-за неподключенных ног сталкиваться не приходилось. Конечно, для надёжности стоит подцепить их к питанию, но тут уж кто как делает (и для чего делает).


Вернуться наверх
 
Не в сети
 Заголовок сообщения: Re: Вопрос по схеме на ТТЛ
СообщениеДобавлено: Вс фев 01, 2009 13:06:39 
Друг Кота
Аватар пользователя

Карма: 28
Рейтинг сообщений: 267
Зарегистрирован: Ср сен 27, 2006 16:18:57
Сообщений: 3459
Рейтинг сообщения: 0
blackcatgtn писал(а):
...на простых ТТЛ...

Если у Вас TTL, то резисторы не нужны вообще. Если на входе всё время должен быть высокий уровень, то такой вход допускается оставить висящим в воздухе. Ничего на него не наведётся. TTL это Вам не CMOS. Если Вы уж очень боитесь помех, и у Вас что-то вроде нашей 555 серии или буржуйской 74LS, то можете эти входы посадить прямо на питание без ввсяких резисторов.
И ещё. Для TTL, резисторы с входа на землю - это порнография. А порнография на этом сайте запрещена!
И вообще, то что Вы нарисовали, работать будет через жопу. Про дребезг контактов слыхали? Где защита от дребезга?!


Вернуться наверх
 
Не в сети
 Заголовок сообщения:
СообщениеДобавлено: Вс фев 01, 2009 13:26:46 
Открыл глаза
Аватар пользователя

Зарегистрирован: Ср дек 03, 2008 20:05:41
Сообщений: 79
Откуда: Гатчина, Ленинградской области
Рейтинг сообщения: 0
Для особо одарённых - я спрашивал про резисторы для R и S входов, а не про дребезг контактов, не про вход CLK и прочее, то что нарисовано - это, можно сказать, иллюстрированный вопрос о резисторе.

_________________
Я просыпаюсь, чтобы вновь заснуть, я не спешу мир встретить бодрым взглядом. (Теодор Ротке)


Вернуться наверх
 
Не в сети
 Заголовок сообщения:
СообщениеДобавлено: Вс фев 01, 2009 14:00:49 
Друг Кота
Аватар пользователя

Карма: 28
Рейтинг сообщений: 267
Зарегистрирован: Ср сен 27, 2006 16:18:57
Сообщений: 3459
Рейтинг сообщения: 0
Для особо обделённых - я Вам ответил про резисторы. Претензии к ответу есть? А про дребезг, это бесплатное приложение. :)
А то, что нарисовано Вами, это порнография, а вовсе не иллюстрированный вопрос. С иллюстрациями следует быть поаккуратней.

----------
- Ты кто?
- Я добрая фея.
- А почему с топором?
- Да, настроение, знаешь, не очень...


Вернуться наверх
 
Не в сети
 Заголовок сообщения:
СообщениеДобавлено: Вс фев 01, 2009 19:10:18 
Модератор
Аватар пользователя

Карма: 16
Рейтинг сообщений: 14
Зарегистрирован: Вс июн 01, 2008 00:17:35
Сообщений: 4673
Откуда: Я всего лишь плод вашего воображения...
Рейтинг сообщения: 0
Медали: 1
Получил миской по аватаре (1)
Так, господа цифровые коты, потише! Чего раздухарились?

Слегка прокомментирую:

1) Подвешивание ног в воздухе - допустимое решение, если контакт подвешенной ноги не расположен возле цепей, способных навести мощную помеху. На практике такое наведение помех у ТТЛ редко происходит (о существенных проблемах с этим делом я даже не слышал), но это не является разумным основанием пренебрегать установкой резюка. В электронике действует такое правило - если что-то работает вопреки параметрам этого чего-то, то это не является основанием для радости. По данным журнала "Радио" через КТ315 можно прососать 1 ампер, если хорошо прижать его радиатору. Это, однако, не является основанием для такого его использования. Поэтому, если у вас есть резюк - ставьте его. Только рассчитайте верно.

2) Иметь на входе ТТЛ резюки на землю - ничуть не порнография, а известное решение, имеющее, кстати, обязательное требование к расчету этого резюка. Другое дело, что на практике нечасто требуется так делать, но если, как у вас, кнопка подает на вход 5В, а не землю, то тут действительно нужен резюк, который надо рассчитать.

3) К сожалению у меня нет ТУ на микросхемы серии 555, поэтому я не уверен, что можно сажать их входы прямо на питание. Из иных (не ТУ) источников, наиболее надежным я считал бы справочник Якубовского (я думаю, что многие знают, кто это) согласно которому:
Цитата:
При монтаже аппаратуры для повышения устойчивости работы схем ТТЛ их свободные входы необходимо подключать к источнику питания 5В+-10% через резистор 1 кОм или непосредственно к отдельному источнику питания 4В+-10%. К каждому резистору допускается подключение до 20 свободных входов.


4) Защиту от дребезга надо бы иметь. Но мы не знаем, есть ли она у автора, поэтому судить заранее мы не можем.

_________________
Знание - сила!


Вернуться наверх
 
Не в сети
 Заголовок сообщения:
СообщениеДобавлено: Вс фев 01, 2009 19:33:24 
Вымогатель припоя

Карма: 4
Рейтинг сообщений: 41
Зарегистрирован: Пт янв 30, 2009 14:50:35
Сообщений: 635
Откуда: Солнечногорск
Рейтинг сообщения: 0
5 В (т.е. напряжение питания) не пробьёт транзистор, поэтому на вход вполне допустимо его подавать.


Вернуться наверх
 
Не в сети
 Заголовок сообщения:
СообщениеДобавлено: Вс фев 01, 2009 19:47:06 
Модератор
Аватар пользователя

Карма: 16
Рейтинг сообщений: 14
Зарегистрирован: Вс июн 01, 2008 00:17:35
Сообщений: 4673
Откуда: Я всего лишь плод вашего воображения...
Рейтинг сообщения: 0
Медали: 1
Получил миской по аватаре (1)
SII писал(а):
5 В (т.е. напряжение питания) не пробьёт транзистор, поэтому на вход вполне допустимо его подавать.


В каком смысле не пробьет? О каком пробое речь?

На вход его подавать недопустимо до тех пор, пока вы не покажете нам ТУ. Цитату из Якубовского я давал.

_________________
Знание - сила!


Вернуться наверх
 
Не в сети
 Заголовок сообщения:
СообщениеДобавлено: Вс фев 01, 2009 20:16:56 
Вымогатель припоя

Карма: 4
Рейтинг сообщений: 41
Зарегистрирован: Пт янв 30, 2009 14:50:35
Сообщений: 635
Откуда: Солнечногорск
Рейтинг сообщения: 0
Речь, естественно, о выводе элемента из строя. Технические условия надо искать, лично мне это делать лень. Зато я точно знаю, что подачу питающего напряжения или земли на логические входы без всяких резисторов реально используют на практике со 155, 555, 531 сериями -- и ничего, всё работает. Точно так же как работает и оставление таких входов "висящими" вместо подачи 1.

Кстати, если уж на то пошло, допустимость/недопустимость зависит не от наличия или отсутствия цитат, а от физических принципов работы устройства и его электрических характеристик. Что оставлять входы неподключенными нехорошо, я спорить не собираюсь: это действительно может привести к проблемам. Но на практике весьма часто их не подключают, потому что проблем обычно не возникает (во всяком случае, если рядом нет источников сильных помех, а сами схемы работают на далёких от предельных режимах, в частности, по частоте).


Вернуться наверх
 
Не в сети
 Заголовок сообщения:
СообщениеДобавлено: Вс фев 01, 2009 21:05:12 
Друг Кота
Аватар пользователя

Карма: 28
Рейтинг сообщений: 267
Зарегистрирован: Ср сен 27, 2006 16:18:57
Сообщений: 3459
Рейтинг сообщения: 0
Пухич писал(а):
...2) Иметь на входе ТТЛ резюки на землю - ничуть не порнография, а известное решение, имеющее, кстати, обязательное требование к расчету этого резюка. Другое дело, что на практике нечасто требуется так делать, но если, как у вас, кнопка подает на вход 5В, а не землю, то тут действительно нужен резюк, который надо рассчитать...

Дорогой Пухич, Резисторы на входе TTL схем, порнография и есть. Что есть вход TTL ? Это эмиттер транзистора, торчащий наружу. Вся задача TTL схем, это более-менее удачный способ посадить этот самый эмиттер на землю. И при этом, в классических схемах вроде 155 советской серии или 74 - буржуйской, ток, который надо обеспечить - это 1,6 мА. При этом, напряжение, на этом входе, которое может создавать помехи, не должно быть больше 0,7 вольта. Вот и считайте. Каждый лишний Ом - гвоздь в крышку гроба помехозащищённости.


Вернуться наверх
 
Не в сети
 Заголовок сообщения:
СообщениеДобавлено: Вс фев 01, 2009 23:00:44 
Модератор
Аватар пользователя

Карма: 16
Рейтинг сообщений: 14
Зарегистрирован: Вс июн 01, 2008 00:17:35
Сообщений: 4673
Откуда: Я всего лишь плод вашего воображения...
Рейтинг сообщения: 0
Медали: 1
Получил миской по аватаре (1)
Барсик писал(а):
Дорогой Пухич, Резисторы на входе TTL схем, порнография и есть. Что есть вход TTL ? Это эмиттер транзистора, торчащий наружу. Вся задача TTL схем, это более-менее удачный способ посадить этот самый эмиттер на землю. И при этом, в классических схемах вроде 155 советской серии или 74 - буржуйской, ток, который надо обеспечить - это 1,6 мА. При этом, напряжение, на этом входе, которое может создавать помехи, не должно быть больше 0,7 вольта. Вот и считайте. Каждый лишний Ом - гвоздь в крышку гроба помехозащищённости.


Дорогой Барсик, я не отрицаю основных принципов, целей и задач ТТЛ. Я лишь хочу заметить, что в условиях, когда кнопка подает 5В, а не землю (бывает и такое), применение схемы с пулл-даун резистором - единственное благо. Понятное дело, что этот резистор не должен быть велик. Понятное дело, что увеличение его сопротивления (благое дело с точки зрения потерь мощности в нем) приводит к уменьшению запаса по помехозащите. Кстати, при сопротивлении аж в 100 Ом, обеспечивается уровень нуля менее 0,2 В (1,6мА*100Ом=160мВ=0,16В), а 0,2 В - это то, что имеет на выходе при нуле обычная 155 серия. Так что такой резистор немногим хуже стандартного выхода ТТЛ. Вот 555-я серия уже побьет резистор - она обычно выдает 0,1 В. Единственное, чем любой ТТЛ-выход лучше пулл-даун резюка - он проглотит помеху гораздо большей мощности с гораздо меньшим подъемом напруги, нежели резюк (вообще-то это важный аргумент, лично для меня). Потери тепла при подаче 5В в таком резисторе будут также невелики - 25/100=0,25Вт. Так что, если есть необходимость ставить пулл-даун резюк и вешать кнопку на 5В - это надо делать. Причем делать с головой. Обратите внимание - принцип применения пулл-даун резисторов в ТТЛ изучается в институтском курсе МСхТ (видимо не дураки его туда поставили давным-давно). По крайней мере у нас точно изучается. Самолично об этом вещаю. :)

SII писал(а):
Речь, естественно, о выводе элемента из строя.


Я не спрашивал вас о выходе/невыходе из строя. Просто вы вещали про пробой, а я поинтересовался, о каком КОНКРЕТНО пробое речь.

Цитата:
Зато я точно знаю, что подачу питающего напряжения или земли на логические входы без всяких резисторов реально используют на практике со 155, 555, 531 сериями -- и ничего, всё работает. Точно так же как работает и оставление таких входов "висящими" вместо подачи 1.


Если бы я был хорошим человеком, то не отреагировал бы на это. Но, так как я плохой человек, то спрошу - КТО, ГДЕ и КОГДА реально использовал В ПРОМЫШЛЕННЫХ ИЗДЕЛИЯХ указанные вами нарушения? Лично ВЫ позвонили в милицию, чтобы сообщить об этих нарушениях?

Аргумент "и ничего, все работает" в приличных кругах не катит.

Цитата:
Кстати, если уж на то пошло, допустимость/недопустимость зависит не от наличия или отсутствия цитат, а от физических принципов работы устройства и его электрических характеристик.


Если вы считаете себя грамотнее Якубовского (не вспомнили случаем, кто это?), то я жду от вас "физических принципов работы устройства и его электрических характеристик". Иначе это все баляля.

Цитата:
Что оставлять входы неподключенными нехорошо, я спорить не собираюсь: это действительно может привести к проблемам. Но на практике весьма часто их не подключают, потому что проблем обычно не возникает (во всяком случае, если рядом нет источников сильных помех, а сами схемы работают на далёких от предельных режимах, в частности, по частоте).


Об этом тут уже было сказано.

_________________
Знание - сила!


Вернуться наверх
 
Не в сети
 Заголовок сообщения:
СообщениеДобавлено: Пн фев 02, 2009 07:46:55 
Вымогатель припоя

Карма: 4
Рейтинг сообщений: 41
Зарегистрирован: Пт янв 30, 2009 14:50:35
Сообщений: 635
Откуда: Солнечногорск
Рейтинг сообщения: 0
Пухич, я понимаю, что Вы модератор, но хамить всё-таки не стоит.

Я не знаю, кто такой Якубовский, поэтому не могу сказать, кто из нас умнее. Зато я могу привести, например, такую цитатку:
Цитата:
Положительные входные напряжения, поступающие на вход ИС серий К155, К555, КР1531, не должны превышать 5,5 В. Микросхемы серии К531 испытываются при входном напряжении 5 В, микросхемы КР1533 -- при напряжении 6 В. Максимальное входное напряжение гарантируется для наиболее неблагоприятного случая, когда вход ИС серий К155, К531 испытывается при входном пробивном токе до 1 мА, в то время как все остальные входы соединены с общей шиной. Входной пробивной ток ИС серий К555, КР1533 не должен превышать 0,1 мА (для ИС К555ЛА3 -- 0,2 мА). Если практически нельзя гарантировать указанные значения входных напряжений, то следует обеспечить ограничение входного пробивного тока значением не более 1 мА для ИС серий К155, К531 и 0,1 мА для ИС серий К555, КР1531, КР1533. Превышение указанных значений входного пробивного тока не допускается из-за опасности выхода микросхем из строя.


И далее:

Цитата:
Неиспользуемые входы ИС ТТЛ. Как показала практика применения ИС ТТЛ как логических, так и триггерных схем, на помехоустойчивость и быстродействие их работы могут оказывать влияние входы, которые не используются в электрической схеме и остаются разомкнутыми...

Для исключения нежелательных эффектов, вызываемых этими ёмкостями, существуют специальные методы подключения неиспользуемых входов ИС. Наибольшее быстродействие ЛЭ достигается в том случае, когда неиспользуемые входы объединены и подсоединены к выходу управляющего ЛЭ. Однако следует учитывать, что при таком включении увеличивается нагрузка управляющего ЛЭ при лог. 1 на его выходе, т.е. необходимо проверять, не перегружен ли управляющий ЛЭ. В противном случае необходимо использовать другие способы подключения.

Неиспользуемые входы могут быть подключены к "плюсу" источника питания через резистор, сопротивление которого не менее 1 кОм. Один такой резистор обеспечивает подключение 20 входов ЛЭ.

Если напряжение питания ограничено величиной 4, 5 В, допускается подключать неиспользуемые входы непосредственно к шине источника питания.


Источник -- справочник "Применение интегральных микросхем в электронной вычислительной технике" (Под ред Б.Н. Файзулаева, Б.В. Тарабрина; М., "Радио и связь", 1986, стр. 74-75).

Как видим, вполне недвусмысленно написано, что подключение к питанию без резистора допускается, ограничением является напряжение питания, а если точнее -- ток, который течёт через вход и который может вывести микросхему из строя. Предельно допустимое значение этого тока разное для разных серий микросхем, ну а резистор служит для гарантированного ограничения этого тока. Если есть уверенность, что ток за допустимые пределы не выйдет, резистор допускается не применять.

Что же касается доносов в милицию, то надзор за правильным использованием микросхем не входит в её компетенцию. Видимо, именно поэтому в электронных узлах СМ и ЕС ЭВМ использовались оба способа: и через резистор, и напрямую к шине питания. А в каких именно -- извините, не скажу, у меня дома не склад принципиальных схем вычислительных машин 20-30-летней давности.


Вернуться наверх
 
Не в сети
 Заголовок сообщения:
СообщениеДобавлено: Пн фев 02, 2009 20:12:47 
Открыл глаза
Аватар пользователя

Зарегистрирован: Ср дек 03, 2008 20:05:41
Сообщений: 79
Откуда: Гатчина, Ленинградской области
Рейтинг сообщения: 0
Справочники, цитаты... хорошо всё это... когда есть, когда нет - хуже. Интернет тоже не всегда помогает. И дело не в неумении искать, а в нежелании регистрироваться везде и всюду. Но всё это к делу не относится.

Низким уровнем управлять нужно в схемах для предотвращения ложных срабатываний. Правильно? Тогда дальше. Если я пытаюсь что-то сдалать на ТТЛ, да к тому же на ТМ2, то о каких помехах может идти речь?

Барсик
Цитата:
А про дребезг, это бесплатное приложение.

А если это в реальной схеме не кнопка? Такое предположить не возможно? Уж наверняка Вы знаете о ткой штуке, как бесконтактный путевой датчик (датчик Холла)? Там тоже нужно думать о защите от дребезга? Нет, конечно можно подвести железяку к датчику, а потом убрать её. Но только вот на фига?
Ну а если всё оставить (пустословие), то я в курсе о защите от ложного срабатывания, просто сложно объяснить Proteus(у), что такое датчик Холла, имитировать срабатывание этого датчика кнопкой намного проще.


И, граждане, господа, товарищи коты, давайте всё же оставим эти рассуждения.

+ГЫ+ а что было бы, выложи я тут всю схему :)) Кстати от ТМ2 отказался, уж очень их много получалось, сделал на ТМ8.

_________________
Я просыпаюсь, чтобы вновь заснуть, я не спешу мир встретить бодрым взглядом. (Теодор Ротке)


Вернуться наверх
 
Не в сети
 Заголовок сообщения:
СообщениеДобавлено: Вт фев 03, 2009 00:09:10 
Друг Кота
Аватар пользователя

Карма: 28
Рейтинг сообщений: 267
Зарегистрирован: Ср сен 27, 2006 16:18:57
Сообщений: 3459
Рейтинг сообщения: 0
Я всё понял. Больше не буду. Прошу простить. Дать возможность искупить и загладить... Пойду, выпью йаду. Или убью себя ап стену. Если получится...


Вернуться наверх
 
Не в сети
 Заголовок сообщения:
СообщениеДобавлено: Вт фев 03, 2009 00:25:28 
Поставщик валерьянки для Кота
Аватар пользователя

Карма: 4
Рейтинг сообщений: 26
Зарегистрирован: Ср сен 17, 2008 14:32:15
Сообщений: 2106
Откуда: Старые Васюки
Рейтинг сообщения: 0
На правах заметки на полях хочу сказать, что К155ТМ2 очень и очень чувствительны к разного рода помехам. В частности, как-то делал дистанционное управление 3 источниками света с использованием этих микрух в качестве выходной части. Так вот, при выключении света в ванной (обычным выключателем) эти микрухи хаотично переключали свои выходы в произвольное положение! Я конечно допускаю, что выключатель искрил (хотя визуально это было незаметно), но чтобы эта помеха пролезла через понижающий трансформатор и КР142ЕН5?
Ещё очень чувствительными показали себя счётчики (личный опыт с К155ИЕ2, К155ИЕ5).


Вернуться наверх
 
Показать сообщения за:  Сортировать по:  Вернуться наверх
Начать новую тему Эта тема закрыта, Вы не можете редактировать и оставлять сообщения в ней.  [ Сообщений: 23 ]  1,  

Часовой пояс: UTC + 3 часа


Кто сейчас на форуме

Сейчас этот форум просматривают: Majestic-12 [Bot] и гости: 22


Вы не можете начинать темы
Вы не можете отвечать на сообщения
Вы не можете редактировать свои сообщения
Вы не можете удалять свои сообщения
Вы не можете добавлять вложения

Найти:
Перейти:  


Powered by phpBB © 2000, 2002, 2005, 2007 phpBB Group
Русская поддержка phpBB
Extended by Karma MOD © 2007—2012 m157y
Extended by Topic Tags MOD © 2012 m157y