Например TDA7294

Форум РадиоКот • Просмотр темы - Паяльные станции для T12 на STM32 и альтернативные прошивки
Форум РадиоКот
Здесь можно немножко помяукать :)

Текущее время: Сб фев 21, 2026 00:22:51

Часовой пояс: UTC + 3 часа


ПРЯМО СЕЙЧАС:



Начать новую тему Ответить на тему  [ Сообщений: 605 ]     ... , , , 30,  
Автор Сообщение
Не в сети
 Заголовок сообщения: Re: Паяльные станции для T12 на STM32 и альтернативные проши
СообщениеДобавлено: Пн янв 19, 2026 16:56:47 
Открыл глаза

Зарегистрирован: Вт ноя 18, 2025 18:27:24
Сообщений: 45
Рейтинг сообщения: 0
Так там я это и делал тысячу раз и все без толку. В параметрах и делал все. А калибровка выше которая - уже полировка.


Вернуться наверх
 
Не в сети
 Заголовок сообщения: Re: Паяльные станции для T12 на STM32 и альтернативные проши
СообщениеДобавлено: Вт янв 20, 2026 17:29:55 
Открыл глаза

Зарегистрирован: Вт ноя 18, 2025 18:27:24
Сообщений: 45
Рейтинг сообщения: 0
Извиняюсь, я тупанул, нет там я не настраивал. Мне кажется еще от кондеров зависит по линии питания, В схеме 10мкф на 16 и 6 вольт а в файле платы на 47.

Вручную выставил на 7 для ацп на 250 и все равно минимальаня температура у меня 330С


Вернуться наверх
 
Не в сети
 Заголовок сообщения: Re: Паяльные станции для T12 на STM32 и альтернативные проши
СообщениеДобавлено: Вт янв 20, 2026 17:38:35 
Опытный кот
Аватар пользователя

Карма: 19
Рейтинг сообщений: 218
Зарегистрирован: Вт дек 09, 2008 13:41:05
Сообщений: 802
Откуда: Череповец.
Рейтинг сообщения: 0
Питание ОУ и контроллера 3. 3вольта.
Большое подозрение на некачественный температурный сенсор в Жале

_________________
Есть такие решения, после принятия которых, тараканы в голове аплодируют стоя.
.......Отругал своих тараканов, рассадил в голове по полочкам, запретил меняться местами.....
Притихли, не беспокоят, шёпотом обсуждают какой я плохой......


Вернуться наверх
 
Не в сети
 Заголовок сообщения: Re: Паяльные станции для T12 на STM32 и альтернативные проши
СообщениеДобавлено: Чт янв 22, 2026 15:13:18 
Открыл глаза

Зарегистрирован: Вт ноя 18, 2025 18:27:24
Сообщений: 45
Рейтинг сообщения: 0
Питание ОУ и контроллера 3. 3вольта.
Большое подозрение на некачественный температурный сенсор в Жале


С новым жалом тоже самое... прыгают показатели температуры при калибровке и вручную если выставить то меньше 330 не ставится.

при калибровке на 250 прыгают 50..229...24...170..249 так примерно.

Жало точно не причем... Мк скорее всего. ОУ я пробовал менять на lm258 smd


Вернуться наверх
 
Эиком - электронные компоненты и радиодетали
Не в сети
 Заголовок сообщения: Re: Паяльные станции для T12 на STM32 и альтернативные проши
СообщениеДобавлено: Чт янв 22, 2026 16:52:53 
Опытный кот
Аватар пользователя

Карма: 19
Рейтинг сообщений: 218
Зарегистрирован: Вт дек 09, 2008 13:41:05
Сообщений: 802
Откуда: Череповец.
Рейтинг сообщения: 0
Нужно Оу которое работает при 3.3в

_________________
Есть такие решения, после принятия которых, тараканы в голове аплодируют стоя.
.......Отругал своих тараканов, рассадил в голове по полочкам, запретил меняться местами.....
Притихли, не беспокоят, шёпотом обсуждают какой я плохой......


Вернуться наверх
 
Не в сети
 Заголовок сообщения: Re: Паяльные станции для T12 на STM32 и альтернативные проши
СообщениеДобавлено: Чт янв 22, 2026 18:10:52 
Открыл глаза

Зарегистрирован: Вт ноя 18, 2025 18:27:24
Сообщений: 45
Рейтинг сообщения: 0
AD8571 и LM358 - обе работают на 3.3 вольта


Вернуться наверх
 
Не в сети
 Заголовок сообщения: Re: Паяльные станции для T12 на STM32 и альтернативные проши
СообщениеДобавлено: Пт янв 23, 2026 21:54:34 
Открыл глаза

Зарегистрирован: Вт ноя 18, 2025 18:27:24
Сообщений: 45
Рейтинг сообщения: 0
Не скорее всего Мк даже на новых прошивках вообще почти не возможно откалибровать. На старых еще туда сюда на новых какие то чудеса. Вот где купить мк что бы был оригинал...


Вернуться наверх
 
Не в сети
 Заголовок сообщения: Re: Паяльные станции для T12 на STM32 и альтернативные проши
СообщениеДобавлено: Вс янв 25, 2026 13:19:00 
Потрогал лапой паяльник
Аватар пользователя

Карма: 12
Рейтинг сообщений: 75
Зарегистрирован: Пт ноя 20, 2015 18:49:43
Сообщений: 353
Рейтинг сообщения: 0
Frii
При просто включении прыгает температура на термометре 295 а на табло прыгает 23-123-280 Постоянно прыгает так. Все таки наверное мк

При нестабильных показаниях ищи проблемы в разводке массы.

Еще может быть дело в БП.. Импульсный китайский 24/4а.

Мне очень жаль КРЕНку...бедолага работает от 24 В и без кондера 0.1мкФ
Изображение
Трансформатор ИБП должен находится подальше от схемы и от проводов питания.


Вернуться наверх
 
Не в сети
 Заголовок сообщения: Re: Паяльные станции для T12 на STM32 и альтернативные проши
СообщениеДобавлено: Вс фев 01, 2026 18:08:03 
Открыл глаза

Зарегистрирован: Вт ноя 18, 2025 18:27:24
Сообщений: 45
Рейтинг сообщения: 0
Frii
При просто включении прыгает температура на термометре 295 а на табло прыгает 23-123-280 Постоянно прыгает так. Все таки наверное мк

При нестабильных показаниях ищи проблемы в разводке массы.

Еще может быть дело в БП.. Импульсный китайский 24/4а.

Мне очень жаль КРЕНку...бедолага работает от 24 В и без кондера 0.1мкФ
Изображение
Трансформатор ИБП должен находится подальше от схемы и от проводов питания.



Спасибо за совет, попробую.
У меня 2 бп оба 24/4а оба китайские импульсные дешевые, так вот с первым включается через раз а через раз просто черный экран, с текущим включается каждый раз нормально.


Вернуться наверх
 
Не в сети
 Заголовок сообщения: Re: Паяльные станции для T12 на STM32 и альтернативные проши
СообщениеДобавлено: Пн фев 02, 2026 18:03:19 
Открыл глаза

Зарегистрирован: Вт ноя 18, 2025 18:27:24
Сообщений: 45
Рейтинг сообщения: 0
теперь при попытке в параметрах настроить Ацп - писк и ошибка ушел в разнос >100C разница.


Вернуться наверх
 
Не в сети
 Заголовок сообщения: Re: Паяльные станции для T12 на STM32 и альтернативные проши
СообщениеДобавлено: Пн фев 02, 2026 19:24:53 
Опытный кот
Аватар пользователя

Карма: 19
Рейтинг сообщений: 218
Зарегистрирован: Вт дек 09, 2008 13:41:05
Сообщений: 802
Откуда: Череповец.
Рейтинг сообщения: 0
Надо разделить питание, силовую часть запитать от ИИП, цифру и аналог запитать от чистого питания.

_________________
Есть такие решения, после принятия которых, тараканы в голове аплодируют стоя.
.......Отругал своих тараканов, рассадил в голове по полочкам, запретил меняться местами.....
Притихли, не беспокоят, шёпотом обсуждают какой я плохой......


Вернуться наверх
 
Не в сети
 Заголовок сообщения: Re: Паяльные станции для T12 на STM32 и альтернативные проши
СообщениеДобавлено: Вт фев 03, 2026 16:58:48 
Открыл глаза

Зарегистрирован: Вт ноя 18, 2025 18:27:24
Сообщений: 45
Рейтинг сообщения: 0
Изображение
Вот схема есть где 24 вольт и с фильтром на 5в. Так же может вместо стабов. использовать схему с переключением на нужное выходное напряжение.

Попробую, но на али много t12 без раздельного питания на stm32 и все работает у них как часы.
Как Вы реализовали раздельное питание? У меня есть лабораторный ИП, но как сделать это автономно?


Вернуться наверх
 
Не в сети
 Заголовок сообщения: Re: Паяльные станции для T12 на STM32 и альтернативные проши
СообщениеДобавлено: Ср фев 04, 2026 08:27:30 
Открыл глаза

Зарегистрирован: Вт ноя 18, 2025 18:27:24
Сообщений: 45
Рейтинг сообщения: 0
Подключил с раздельным питанием через лабораторный бп - все тоже самое 1 в 1, может чуть лучше стало что то а так прыгает и не возможно точно откалибровать...


Вернуться наверх
 
Не в сети
 Заголовок сообщения: Re: Паяльные станции для T12 на STM32 и альтернативные проши
СообщениеДобавлено: Ср фев 04, 2026 12:54:26 
Потрогал лапой паяльник
Аватар пользователя

Карма: 12
Рейтинг сообщений: 75
Зарегистрирован: Пт ноя 20, 2015 18:49:43
Сообщений: 353
Рейтинг сообщения: 0
Frii
При нестабильных показаниях ищи проблемы в разводке массы.

Читал?
прыгает и не возможно точно откалибровать...


Кинь "соплю" по короткому пути от GND 24В до минуса ОУ
Изображение


Вернуться наверх
 
Не в сети
 Заголовок сообщения: Re: Паяльные станции для T12 на STM32 и альтернативные проши
СообщениеДобавлено: Чт фев 05, 2026 14:52:30 
Потрогал лапой паяльник
Аватар пользователя

Карма: 12
Рейтинг сообщений: 75
Зарегистрирован: Пт ноя 20, 2015 18:49:43
Сообщений: 353
Рейтинг сообщения: 0
У меня 2 бп оба 24/4а оба китайские импульсные дешевые, так вот с первым включается через раз а через раз просто черный экран, с текущим включается каждый раз нормально.


На последней прошивке запуск ЖКИ дисплея происходит нормально, но я пользуюсь этой ПС редко. Мне не нравится тормознутость и плохочитаемость под разными углами ЖКИ, хочу переделать под OLED.
На предыдущих прошивках были такие моменты не раз, дисплей ЖКИ не запускался, хоть остальная часть ПС работала.


Вернуться наверх
 
Не в сети
 Заголовок сообщения: Re: Паяльные станции для T12 на STM32 и альтернативные проши
СообщениеДобавлено: Пт фев 06, 2026 16:30:43 
Открыл глаза

Зарегистрирован: Вт ноя 18, 2025 18:27:24
Сообщений: 45
Рейтинг сообщения: 0
Цитата:
Кинь "соплю" по короткому пути от GND 24В до минуса ОУ
Изображение


Ну там вроде все в порядке, я прозванивал. А так дело же может быть в МК? Почему так сложно? Я вот думаю собрать схему попроще на 48 pin stm32.


Вернуться наверх
 
Не в сети
 Заголовок сообщения: Re: Паяльные станции для T12 на STM32 и альтернативные проши
СообщениеДобавлено: Пт фев 06, 2026 18:01:28 
Мучитель микросхем
Аватар пользователя

Карма: 4
Рейтинг сообщений: 116
Зарегистрирован: Вс окт 25, 2020 22:13:25
Сообщений: 437
Откуда: Смоленск
Рейтинг сообщения: 3
Frii писал(а):
там вроде все в порядке, я прозванивал

Земля это важный аспект для стабильной работы ОУ измерителя. Прозвонка здесь ни о чём.
Не игнорируйте этот совет, попробуйте землю продублировать.

При отладке своей паялки основная "битва" у меня была с трассировкой "земли".


Вернуться наверх
 
Не в сети
 Заголовок сообщения: Re: Паяльные станции для T12 на STM32 и альтернативные проши
СообщениеДобавлено: Пт фев 06, 2026 19:08:47 
Потрогал лапой паяльник
Аватар пользователя

Карма: 12
Рейтинг сообщений: 75
Зарегистрирован: Пт ноя 20, 2015 18:49:43
Сообщений: 353
Рейтинг сообщения: 3
Frii
Схема чувствительна к разводке массы.
Я как и ДядяВован попехался при сборке одной из своих первых ПС...


Вернуться наверх
 
Не в сети
 Заголовок сообщения: Re: Паяльные станции для T12 на STM32 и альтернативные проши
СообщениеДобавлено: Сб фев 07, 2026 11:48:51 
Открыл глаза

Зарегистрирован: Вт ноя 18, 2025 18:27:24
Сообщений: 45
Рейтинг сообщения: 0
Да может быть, я схемы переделывал, но не знал что масса так влияет... Поэтому у меня не работает эта схема и аналого цифровая еще так же себя ведет, но массу я убирал из за своего принтера который плохо печатает, а вот про эту особенность работы Оу не знал.
Спасибо, скорее всего буду плату переделывать, массу верну.

Так может вернуть 78M05 - если особо от него не зависит.


Вернуться наверх
 
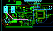
Не в сети
 Заголовок сообщения: Re: Паяльные станции для T12 на STM32 и альтернативные проши
СообщениеДобавлено: Сб фев 07, 2026 11:54:13 
Опытный кот
Аватар пользователя

Карма: 19
Рейтинг сообщений: 218
Зарегистрирован: Вт дек 09, 2008 13:41:05
Сообщений: 802
Откуда: Череповец.
Рейтинг сообщения: 0
Frii выложите свой вариант ПП .

_________________
Есть такие решения, после принятия которых, тараканы в голове аплодируют стоя.
.......Отругал своих тараканов, рассадил в голове по полочкам, запретил меняться местами.....
Притихли, не беспокоят, шёпотом обсуждают какой я плохой......


Вернуться наверх
 
Показать сообщения за:  Сортировать по:  Вернуться наверх
Начать новую тему Ответить на тему  [ Сообщений: 605 ]     ... , , , 30,  

Часовой пояс: UTC + 3 часа


Кто сейчас на форуме

Сейчас этот форум просматривают: Google [Bot] и гости: 21


Вы не можете начинать темы
Вы не можете отвечать на сообщения
Вы не можете редактировать свои сообщения
Вы не можете удалять свои сообщения
Вы не можете добавлять вложения

Найти:
Перейти:  


Powered by phpBB © 2000, 2002, 2005, 2007 phpBB Group
Русская поддержка phpBB
Extended by Karma MOD © 2007—2012 m157y
Extended by Topic Tags MOD © 2012 m157y