Например TDA7294

Форум РадиоКот • Просмотр темы - Мелкие вопросы по цифровой технике.
Форум РадиоКот
Здесь можно немножко помяукать :)

Текущее время: Вс мар 01, 2026 18:16:03

Часовой пояс: UTC + 3 часа


ПРЯМО СЕЙЧАС:



Начать новую тему Ответить на тему  [ Сообщений: 4389 ]     ... , , , 217, , ,  
Автор Сообщение
 Заголовок сообщения: Re: Мелкие вопросы по цифровой технике.
СообщениеДобавлено: Пн апр 28, 2025 06:47:49 
Сверлит текстолит когтями

Зарегистрирован: Вт ноя 19, 2019 06:10:18
Сообщений: 1282
Рейтинг сообщения: 0
proel писал(а):
Вот и пытаюсь разобраться на фоне статей где 7 вывод обозначен как деление на 8, хотя по даташиту выход идет с четвертого триггера.

Будьте внимательны, модели некоторых счётчиков в Протезе с ошибками, причём речь идёт о последних версиях. Года полтора назад налетел на это. Выручил знаток Протеза, который сходу подсказал необходимые правки для моделей.


Вернуться наверх
 
 Заголовок сообщения: Re: Мелкие вопросы по цифровой технике.
СообщениеДобавлено: Вт апр 29, 2025 22:49:14 
Вымогатель припоя

Зарегистрирован: Пт май 20, 2022 12:28:46
Сообщений: 645
Рейтинг сообщения: 0
Вопрос, возможно глупый, но...
Достался мне по цене семечек микроконтроллер AMD AM186ES-40. Начал гуглить и понял, что это практически SOC на базе 80с186
https://www.alldatasheet.com/datasheet- ... LASHW.html

И вот какая крамольная мысль родилась.
Как вы думаете, имеет ли смысл попытаться сделать на нем что-то PC-образное, или все-таки его удел это ЭБУ двигателей?
Гуглеж подсказывает, что его производительность где-то около 6Mips. Очень мало по современным меркам, где-то на уровне Ардуинки (или 386SX-25). То-есть использовать его по прямому назначению (как контроллер) не имеет смысла... но зато это X86, только со встроенными портами и gpio


Вернуться наверх
 
 Заголовок сообщения: Re: Мелкие вопросы по цифровой технике.
СообщениеДобавлено: Вт апр 29, 2025 22:56:11 
Опытный кот

Зарегистрирован: Вс мар 23, 2025 14:56:55
Сообщений: 700
Рейтинг сообщения: 0
если одна штука, то вопрос...
а если несколько, то конечно, смысл имеет. Штука забавная. Можно собрать что-то а-ля ретро и для ретро. В игрушки поиграть старые. Или забахать лабораторию на нём.


Вернуться наверх
 
 Заголовок сообщения: Re: Мелкие вопросы по цифровой технике.
СообщениеДобавлено: Ср апр 30, 2025 00:22:55 
Вымогатель припоя

Зарегистрирован: Пт май 20, 2022 12:28:46
Сообщений: 645
Рейтинг сообщения: 0
Уош, да.. Но похоже я погорячился ))) Углубленный гуглеж показал, что это все-таки контроллер. Он очень сильно кастрирован.
2 канала DMA вместо 4х
2 таймера вместо трех
1 внутренний вектор прерываний, вместо 9 внешних
Всё это, конечно, можно сделать методом наброса рассыпухи, но смысла нет.

Проще тогда уж 8086 использовать или на Али AMD ElanSC310 купить


Вернуться наверх
 
Эиком - электронные компоненты и радиодетали
 Заголовок сообщения: Re: Мелкие вопросы по цифровой технике.
СообщениеДобавлено: Пт май 02, 2025 14:03:10 
Друг Кота
Аватар пользователя

Карма: 32
Рейтинг сообщений: 948
Зарегистрирован: Пт сен 10, 2021 15:19:36
Сообщений: 6476
Откуда: Протвино
Рейтинг сообщения: 0
каналы dma в pc-xt только 2 и использовалось, а софтовые мультиплексор прерываний и симуляцию таймеров при многократном избытке производительности сделать несложно ж ;)


Вернуться наверх
 
 Заголовок сообщения: Re: Мелкие вопросы по цифровой технике.
СообщениеДобавлено: Пт июн 20, 2025 16:38:01 
Сверлит текстолит когтями
Аватар пользователя

Карма: 1
Рейтинг сообщений: 23
Зарегистрирован: Чт авг 21, 2014 11:11:48
Сообщений: 1291
Откуда: краснодарский край
Рейтинг сообщения: 0
Изображение
:shock:


Вернуться наверх
 
 Заголовок сообщения: Re: Мелкие вопросы по цифровой технике.
СообщениеДобавлено: Пт июн 20, 2025 18:33:48 
Друг Кота
Аватар пользователя

Карма: 32
Рейтинг сообщений: 948
Зарегистрирован: Пт сен 10, 2021 15:19:36
Сообщений: 6476
Откуда: Протвино
Рейтинг сообщения: 0
:facepalm:

есть 2 входа и 2 выхода(по совместительству являющиеся предыдущим состоянием) - по сути автомат гарантированно строится на 4битном регистре + логической матрице 4->2.
без всяких гонок и прочего безграмотного колхоза :music:

ps если нужна защита от дребезга (допускается что скорость будет приближаться к времени дребезга) то надо 6бит регистр и 6->4 матрица.


Вернуться наверх
 
 Заголовок сообщения: Re: Мелкие вопросы по цифровой технике.
СообщениеДобавлено: Ср сен 03, 2025 16:07:13 
Потрогал лапой паяльник

Карма: 4
Рейтинг сообщений: 14
Зарегистрирован: Ср мар 02, 2016 16:40:45
Сообщений: 364
Рейтинг сообщения: 0
Добрый день! Кто подскажет начинающему радиогубителю, что это за иголки на 2м, и 4м выходе дешифратора?

На другом рисунке первая эпюра, импульсы на входе счетчика, три остальных, выход счетчика, вход дешифратора.


Вложения:
Безымянный.png [135.81 KiB]
Скачиваний: 75
1111.jpg [183.57 KiB]
Скачиваний: 92


Последний раз редактировалось RX24 Ср сен 03, 2025 16:47:15, всего редактировалось 3 раз(а).
Вернуться наверх
 
 Заголовок сообщения: Re: Мелкие вопросы по цифровой технике.
СообщениеДобавлено: Ср сен 03, 2025 16:31:45 
Вымогатель припоя

Карма: 2
Рейтинг сообщений: -5
Зарегистрирован: Сб авг 09, 2025 22:08:28
Сообщений: 598
Рейтинг сообщения: 0
viewtopic.php?f=2&t=194577


Вернуться наверх
 
 Заголовок сообщения: Re: Мелкие вопросы по цифровой технике.
СообщениеДобавлено: Ср сен 03, 2025 18:12:01 
Потрогал лапой паяльник

Карма: 4
Рейтинг сообщений: 14
Зарегистрирован: Ср мар 02, 2016 16:40:45
Сообщений: 364
Рейтинг сообщения: 0
Nranddek писал(а):
https://radiokot.ru/forum/viewtopic.php?f=2&t=194577
Я видел эту тему. Но эта схема из радио, рабочая, к тому же в симуляторе нет никаких наводок и помех.


Вернуться наверх
 
 Заголовок сообщения: Re: Мелкие вопросы по цифровой технике.
СообщениеДобавлено: Ср сен 03, 2025 18:39:00 
Вымогатель припоя

Карма: 2
Рейтинг сообщений: -5
Зарегистрирован: Сб авг 09, 2025 22:08:28
Сообщений: 598
Рейтинг сообщения: 0
видели или читали? Речь там вовсе не про наводки и помехи, а про синхронность и асинхронность. У Вас два генератора, уверены, что между ними нет расхождения?


Вернуться наверх
 
 Заголовок сообщения: Re: Мелкие вопросы по цифровой технике.
СообщениеДобавлено: Ср сен 03, 2025 19:32:37 
Потрогал лапой паяльник

Карма: 4
Рейтинг сообщений: 14
Зарегистрирован: Ср мар 02, 2016 16:40:45
Сообщений: 364
Рейтинг сообщения: 0
Не все читал, мельком :)) Но я понял о чем речь, да, действительно, у меня несколько проектов разных схем в симулиде, и те схемы где перед дешифратором стоит регистр, или счетчик с предустоновкой, то на выходе дешифратора все четко. Но есть одна еще схема схожа с этой, есть проект в симулиде, и протеусе.В симулиде тоже после дешифратора через раз иголки, и эта же схема в протеусе там все чисто без иголок.Ради интереса в протеусе просимулирую данную схему.По поводу генераторов, где два? Если в дешифраторе, то там один, и одновибратор. если в шифраторе, то в нем 12 кгц, а в дешифраторе 3 кгц.В дешифраторе генератор используется в качестве формирователя сигнала возврата. Это не я придумал, это так в схеме :)


Вернуться наверх
 
 Заголовок сообщения: Re: Мелкие вопросы по цифровой технике.
СообщениеДобавлено: Ср сен 03, 2025 19:45:32 
Мудрый кот

Карма: 20
Рейтинг сообщений: 516
Зарегистрирован: Чт авг 10, 2017 20:57:51
Сообщений: 1704
Рейтинг сообщения: 0
RX24 писал(а):
эта схема из радио

А точнее? Год, номер

Лично я на твой рисунок ничего не могу рассмотреть :dont_know:


Вернуться наверх
 
 Заголовок сообщения: Re: Мелкие вопросы по цифровой технике.
СообщениеДобавлено: Ср сен 03, 2025 20:08:58 
Потрогал лапой паяльник

Карма: 4
Рейтинг сообщений: 14
Зарегистрирован: Ср мар 02, 2016 16:40:45
Сообщений: 364
Рейтинг сообщения: 0
diplodok Радио 91_05 стр 23 Да я ужал изображение, а то никак не хотел грузиться) Но все осциллограммы совпадают, кроме иголок на выходе дешифратора.Но я понял теперь про синхронный и асинхронный режим, возможно в протеусе модель дешифратора просто более точнее что ли, или отточена для таких как я что бы вопросы глупые не задавали на форумах :))


Вернуться наверх
 
 Заголовок сообщения: Re: Мелкие вопросы по цифровой технике.
СообщениеДобавлено: Ср сен 03, 2025 21:36:47 
Мудрый кот

Карма: 20
Рейтинг сообщений: 516
Зарегистрирован: Чт авг 10, 2017 20:57:51
Сообщений: 1704
Рейтинг сообщения: 0
Tы ставиш 74НС... в 10 раз быстрее 164. Может и в орг. схеме появились бы эти выбросы но медленность ИС "давить" их. Или разработчик не счел нужно паказывать их.
Если тебе нужно "подавить" их то используй RC цепь R-2-10K, C-10-47pF. R с выхода на вход, С на землю со стороны входа. выход дешфратора и вход D триггера.
Если нужна работающая схема то здесь видел схемы на одном МК. тема "Радио управление - делаем сами" - по памяти ..... Если интересно - поищу.


Вернуться наверх
 
 Заголовок сообщения: Re: Мелкие вопросы по цифровой технике.
СообщениеДобавлено: Ср сен 03, 2025 22:44:57 
Друг Кота
Аватар пользователя

Карма: 32
Рейтинг сообщений: 948
Зарегистрирован: Пт сен 10, 2021 15:19:36
Сообщений: 6476
Откуда: Протвино
Рейтинг сообщения: 1
RX24, иголки на дешифраторе подключенном к асинхронно переключаемым выходам - конечно могут быть!
более того они могут быть на некоторых дешифраторах и при синхронном переключении входов (из-за нормальной асимметрии схемы дешифратора и "геометрических" задержек)

это известный феномен называемый гонками (races).


тоже самое касается счетчиков-дешифраторов с кодом джонсона внутри (4017 итп). тут пару лет назад обсуждали проблему ненадежной работы переключаемого счетчика импульсов на 3х таких счетчиках


если бескомпромиссно бороться с такими иголками, то на выходе дешифратора надо ставить триггерный регистр на полную разрядность выходов, загружаемый например по фронту противоположному тому по которому считает счетчик или импульсом c запасом не пересекающим иголки.
Спойлер...ну или RC интегрирующие цепочки на все выходы, если плевать что фронты завалятся и разьедутся на разные и вобщем нестабильные времена ))
есть конечно менее радикальные способы, но они обычно либо используют особенности конкретных чипов а иногда и конкретной трассировки схемы, либо не гарантируют полное отсутствие иголок.


а вообще эти иголки редко кого беспокоят, если эти выходы не используются для синхронизации триггеров (напр подаются на счетный вход, как было в вышеупомянутой схеме на 4017) тогда, имеет смысл защищать только такие входы (если их меньше чем выходов)


Вернуться наверх
 
 Заголовок сообщения: Re: Мелкие вопросы по цифровой технике.
СообщениеДобавлено: Чт сен 04, 2025 09:17:21 
Потрогал лапой паяльник

Карма: 4
Рейтинг сообщений: 14
Зарегистрирован: Ср мар 02, 2016 16:40:45
Сообщений: 364
Рейтинг сообщения: 0
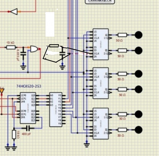
diplodok Не совсем понял куда ставить rc цепь? Там все завязано на входах R если что то менять, работа нарушится. RC цепи которые есть, я уже подобрал,что бы схема заработала, но если играть с номиналами иголки не уходят.

AlexS4 В том то и дело что выходы дешифратора идут на синхронизирующие входы триггеров в данной схеме.Иголки на 2 и 4 выходе, поэтому схема толком не работает, точнее на втором и четвертом канале светодиод еле светится, то есть на этих каналах не постоянное напряжение а импульсы, в так иголок, и соответственно включение четвертого и шестого канала, зажигаются и 2, 4 каналы, из за иголок. так бы я на них и внимания не обратил, просто стал разбираться из за подработки каналов.

Добавлено after 1 hour 13 minutes 28 seconds:
Все! в общем между счетчиком и дешифратором поставил паралельный регистр, после этого все иголки пропали. Но сместились каналы, то есть включаешь первый а включается второй и тд. Вышел из положения так, в шифраторе в мультиплексоре последние 2 вывода не задействованы,по схеме посажены на корпус, освободил один, и завел его на кнопку,это и будет последний 6 канал, то есть первый по 6 канал на шифраторе нажимаются теперь кнопки со 2 по 7 но это не суть важно, главное теперь работает все правильно :)) Вот так получилось.


Вложения:
222.jpg [175.21 KiB]
Скачиваний: 68
Вернуться наверх
 
 Заголовок сообщения: Re: Мелкие вопросы по цифровой технике.
СообщениеДобавлено: Чт сен 04, 2025 11:55:08 
Мудрый кот

Карма: 20
Рейтинг сообщений: 516
Зарегистрирован: Чт авг 10, 2017 20:57:51
Сообщений: 1704
Рейтинг сообщения: 0
RX24 писал(а):
Не совсем понял куда ставить rc цепь?

Изображение




Вот здесь - Кодер и декодер на PIC16F628A 8 команд - посмотри


Вернуться наверх
 
 Заголовок сообщения: Re: Мелкие вопросы по цифровой технике.
СообщениеДобавлено: Чт сен 04, 2025 12:58:56 
Потрогал лапой паяльник

Карма: 4
Рейтинг сообщений: 14
Зарегистрирован: Ср мар 02, 2016 16:40:45
Сообщений: 364
Рейтинг сообщения: 0
diplodok Понял, спасибо! Я уже решил проблему, писал выше , но ради интереса, попробую, и приму себе на вооружение и этот метод.Кстати, была еще одна схема где используется дешифратор в шифраторе, там rs триггер переходил в режим генерации и схема работала некорректно, вот я и подумал а не причина ли в этом же, глянул сигналы там вообще куча иголок. так же поставил регистр как в этой схеме и все заработало.По поводу схемы, на пике, спасибо, но я очень редко что ваяю, на шестом десятке уже глаза не те, даже в дип возникают проблемы.У меня бзик сейчас, изучать цифровые схемы. Листаю журналы, попадается интересная схема и я ее "паяю" мышкой :)) коль в железе стало проблематично, так сказать для закрепления материала...)

п.с. Попробовал вариант с RC цепями, прекрасно работает! Спасибо, взял и этот вариант на вооружение. Правда заработало с 0.1 мкф и 1 ком но это не суть важно, главное рабочий вариант.Вот что получилось


Вложения:
Безымянный.jpg [179.33 KiB]
Скачиваний: 62
Вернуться наверх
 
 Заголовок сообщения: Re: Мелкие вопросы по цифровой технике.
СообщениеДобавлено: Чт сен 04, 2025 14:37:08 
Электрический кот

Карма: 2
Рейтинг сообщений: 121
Зарегистрирован: Пт ноя 22, 2024 14:08:43
Сообщений: 1014
Рейтинг сообщения: 0
RX24 писал(а):
уже глаза не те

а другие пусть глаза ломают
сами смОтрите схему на своём компе в нормальном разрешении, а сюда выкладываете тогда для кого такой хлам ????....... :kill:
----------
https://img.radiokot.ru/
сюда до 2 МБ можно, учитесь....(+ Экспорт картинки, а не принтскрин)
----------
и вы почему-то по вашей же исправленной схеме НИЧЕГО не поняли !!! и нарисовали своё неправильно, так никто не делает....разве начинающие без понимания смысла, получилось что-то и ладно....


Вернуться наверх
 
Показать сообщения за:  Сортировать по:  Вернуться наверх
Начать новую тему Ответить на тему  [ Сообщений: 4389 ]     ... , , , 217, , ,  

Часовой пояс: UTC + 3 часа


Вы не можете начинать темы
Вы не можете отвечать на сообщения
Вы не можете редактировать свои сообщения
Вы не можете удалять свои сообщения
Вы не можете добавлять вложения

Найти:
Перейти:  


Powered by phpBB © 2000, 2002, 2005, 2007 phpBB Group
Русская поддержка phpBB
Extended by Karma MOD © 2007—2012 m157y
Extended by Topic Tags MOD © 2012 m157y