Например TDA7294

Форум РадиоКот • Просмотр темы - Midi музыкальная шкатулка
Форум РадиоКот
Здесь можно немножко помяукать :)

Текущее время: Пт фев 13, 2026 00:22:42

Часовой пояс: UTC + 3 часа


ПРЯМО СЕЙЧАС:



Начать новую тему Ответить на тему  [ Сообщений: 56 ]    , , 3
Автор Сообщение
Не в сети
 Заголовок сообщения: Re: Midi музыкальная шкатулка
СообщениеДобавлено: Ср фев 08, 2017 17:32:43 
Мучитель микросхем
Аватар пользователя

Карма: 4
Рейтинг сообщений: 47
Зарегистрирован: Вт апр 23, 2013 22:21:18
Сообщений: 451
Откуда: KUBAN, Krasnodar
Рейтинг сообщения: 2
Здрасте! Наконец сегодня закончил монтаж PSG части. Индикация секвенсора пока без ШИМ. Осталось покумекать с микшированием , внешним настраиваемым фильтром и ADSR envelop.
Внутри есть свой ADSR. Но он примитивный... Разобрался с управлением IO портов YM2149.
Изображение

_________________
Девице - Device


Вернуться наверх
 
Не в сети
 Заголовок сообщения: Re: Midi музыкальная шкатулка
СообщениеДобавлено: Вс фев 12, 2017 21:28:47 
Мучитель микросхем
Аватар пользователя

Карма: 4
Рейтинг сообщений: 47
Зарегистрирован: Вт апр 23, 2013 22:21:18
Сообщений: 451
Откуда: KUBAN, Krasnodar
Рейтинг сообщения: 0
Колыбельная на PSG чипах... Исполняется впервые :shock: Функция rand(),комплексный тест IO и звука.
Изображение
На очереди FM часть.

_________________
Девице - Device


Вернуться наверх
 
Не в сети
 Заголовок сообщения: Re: Midi музыкальная шкатулка
СообщениеДобавлено: Пн фев 20, 2017 16:20:38 
Мучитель микросхем
Аватар пользователя

Карма: 4
Рейтинг сообщений: 47
Зарегистрирован: Вт апр 23, 2013 22:21:18
Сообщений: 451
Откуда: KUBAN, Krasnodar
Рейтинг сообщения: 0
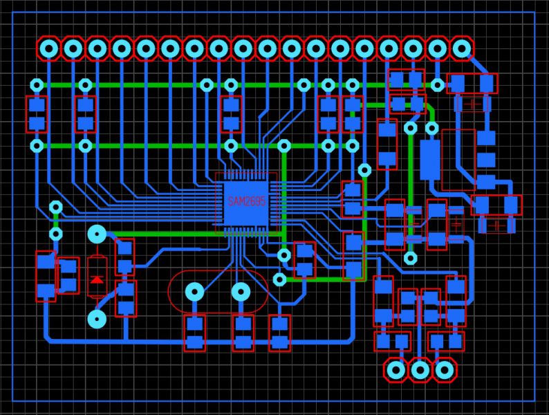
Привет! Спроектировал новый MIDI модуль на 64 голосном чипе SAM2695. Завтра изготовлю ПП и попробую запустить. Потом займусь FM синтезаторами и главным микшером.
Изображение

Старый миди-модуль могу толкнуть по спекулятивной цене. :oops: Кому надо поэкспериментировать с SAM9773 обращайтесь в личку.


Вложения:
2695_MIDI.lay6 [78.34 KiB]
Скачиваний: 482

_________________
Девице - Device
Вернуться наверх
 
Не в сети
 Заголовок сообщения: Re: Midi музыкальная шкатулка
СообщениеДобавлено: Вт фев 21, 2017 19:14:37 
Мучитель микросхем
Аватар пользователя

Карма: 4
Рейтинг сообщений: 47
Зарегистрирован: Вт апр 23, 2013 22:21:18
Сообщений: 451
Откуда: KUBAN, Krasnodar
Рейтинг сообщения: 0
Бинго! Питч 0.4 осилил на ламинаторе:) Корпус mqfn48 6x6 mm. Толщина дорожек возле чипа 0.2мм

Изображение

_________________
Девице - Device


Вернуться наверх
 
Эиком - электронные компоненты и радиодетали
Не в сети
 Заголовок сообщения: Re: Midi музыкальная шкатулка
СообщениеДобавлено: Вс фев 26, 2017 18:18:23 
Мучитель микросхем
Аватар пользователя

Карма: 4
Рейтинг сообщений: 47
Зарегистрирован: Вт апр 23, 2013 22:21:18
Сообщений: 451
Откуда: KUBAN, Krasnodar
Рейтинг сообщения: 0
Новый миди-модуль запущен :) Плату еще не мыл.
ИзображениеИзображение
Запись через линейный вход без постобработки
https://ru.files.fm/u/as3uzteu

_________________
Девице - Device


Вернуться наверх
 
Не в сети
 Заголовок сообщения: Re: Midi музыкальная шкатулка
СообщениеДобавлено: Вс фев 26, 2017 21:36:11 
Друг Кота
Аватар пользователя

Карма: 43
Рейтинг сообщений: 167
Зарегистрирован: Вс янв 25, 2009 21:16:04
Сообщений: 35639
Откуда: Москва
Рейтинг сообщения: 0
Послушал...тембр резкий и неприятный (я про солирующий...). попробуй смягчить его RC фильтром на выходе... Хотя....хозяин - барин, как говориться...или...у фирмы Касио = замечательные программисты, но нет музыкантов, а вот у Роланда есть и те и другие...потому Кася и звучит как пластмасса... (я так...для сравнения...).А музыканты покупают Корги и Роланды.

_________________
А поболтать?


Вернуться наверх
 
Не в сети
 Заголовок сообщения: Re: Midi музыкальная шкатулка
СообщениеДобавлено: Вс фев 26, 2017 22:56:30 
Мучитель микросхем
Аватар пользователя

Карма: 4
Рейтинг сообщений: 47
Зарегистрирован: Вт апр 23, 2013 22:21:18
Сообщений: 451
Откуда: KUBAN, Krasnodar
Рейтинг сообщения: 0
Brigadir писал(а):
Послушал...тембр резкий и неприятный (я про солирующий...).

Сказал же - запись без постобработки. Параметры синтезатора по дефолту после сброса.
Brigadir писал(а):
попробуй смягчить его RC фильтром на выходе...

Не нужно... у SAM2596 все на борту.

Все остальное - вопрос религии и субъективного восприятия :)

_________________
Девице - Device


Вернуться наверх
 
Не в сети
 Заголовок сообщения: Re: Midi музыкальная шкатулка
СообщениеДобавлено: Пн фев 27, 2017 16:35:22 
Поставщик валерьянки для Кота
Аватар пользователя

Карма: 10
Рейтинг сообщений: 163
Зарегистрирован: Вс янв 09, 2011 16:51:39
Сообщений: 2348
Откуда: Санкт-Ленинград
Рейтинг сообщения: 0
maxlab писал(а):
Запись через линейный вход
И где обещанный WT?

_________________
ICQ нет, и, в ближайшее время, не будет.


Вернуться наверх
 
Не в сети
 Заголовок сообщения: Re: Midi музыкальная шкатулка
СообщениеДобавлено: Пн фев 27, 2017 18:32:19 
Мучитель микросхем
Аватар пользователя

Карма: 4
Рейтинг сообщений: 47
Зарегистрирован: Вт апр 23, 2013 22:21:18
Сообщений: 451
Откуда: KUBAN, Krasnodar
Рейтинг сообщения: 0
Dmitry Dubrovenko писал(а):
И где обещанный WT?

А что это? :shock: Я обещал? :oops:

_________________
Девице - Device


Вернуться наверх
 
Не в сети
 Заголовок сообщения: Re: Midi музыкальная шкатулка
СообщениеДобавлено: Пн фев 27, 2017 21:46:48 
Поставщик валерьянки для Кота
Аватар пользователя

Карма: 10
Рейтинг сообщений: 163
Зарегистрирован: Вс янв 09, 2011 16:51:39
Сообщений: 2348
Откуда: Санкт-Ленинград
Рейтинг сообщения: 0
maxlab писал(а):
А что это?
"Марио" какое-то. :)

_________________
ICQ нет, и, в ближайшее время, не будет.


Вернуться наверх
 
Не в сети
 Заголовок сообщения: Re: Midi музыкальная шкатулка
СообщениеДобавлено: Пн мар 06, 2017 00:00:49 
Мучитель микросхем
Аватар пользователя

Карма: 4
Рейтинг сообщений: 47
Зарегистрирован: Вт апр 23, 2013 22:21:18
Сообщений: 451
Откуда: KUBAN, Krasnodar
Рейтинг сообщения: 0
Запустил FM часть. Тест - https://ru.files.fm/u/8qj27y6y
Патч - "Grand Piano". Пока без фильтров... звучит необычно :) . YM2612 ощутимо греются... не знаю как в SEGA они себя ведут
На очереди предпоследний штрих аппаратной платформы - эмулятор SID. Возьмем готовый из проекта SwinSID - nano, реализуем режим стерео.
Макетка сейчас выглядит так Изображение, еще полно места для творчества :)

_________________
Девице - Device


Вернуться наверх
 
Не в сети
 Заголовок сообщения: Re: Midi музыкальная шкатулка
СообщениеДобавлено: Пн мар 06, 2017 15:56:21 
Поставщик валерьянки для Кота
Аватар пользователя

Карма: 10
Рейтинг сообщений: 163
Зарегистрирован: Вс янв 09, 2011 16:51:39
Сообщений: 2348
Откуда: Санкт-Ленинград
Рейтинг сообщения: 0
maxlab писал(а):
звучит необычно
Вот это уже на что-то похоже (кстати, больше как-раз на WT похоже, чем на FM). :)
А другие патчи?

_________________
ICQ нет, и, в ближайшее время, не будет.


Вернуться наверх
 
Не в сети
 Заголовок сообщения: Re: Midi музыкальная шкатулка
СообщениеДобавлено: Пн мар 06, 2017 17:50:19 
Мучитель микросхем
Аватар пользователя

Карма: 4
Рейтинг сообщений: 47
Зарегистрирован: Вт апр 23, 2013 22:21:18
Сообщений: 451
Откуда: KUBAN, Krasnodar
Рейтинг сообщения: 0
Dmitry Dubrovenko писал(а):
кстати, больше как-раз на WT похоже, чем на FM). :)
А другие патчи?


Другие патчи можно надергать здесь http://www.ac.auone-net.jp/~valsound/fm_lib.html#FM%20Library.Еще есть где то адаптации с DX7, нужно поискать.
Сегодня сравню "GrandPiano" синтезируемое WT синтезатором SAM2695 с FM YM2612. Запись выложу.
Вот - https://ru.files.fm/u/ynp4yn5e

PS. Мне понравилась такая штука -https://www.youtube.com/watch?v=CgunKZTyw9s. Как раз напрашивается к реализации на текущем железе :)

_________________
Девице - Device


Вернуться наверх
 
Не в сети
 Заголовок сообщения: Re: Midi музыкальная шкатулка
СообщениеДобавлено: Вт мар 07, 2017 16:45:44 
Поставщик валерьянки для Кота
Аватар пользователя

Карма: 10
Рейтинг сообщений: 163
Зарегистрирован: Вс янв 09, 2011 16:51:39
Сообщений: 2348
Откуда: Санкт-Ленинград
Рейтинг сообщения: 0
maxlab писал(а):
сравню "GrandPiano" синтезируемое WT синтезатором SAM2695 с FM YM2612
Что-то я недопонял, что Вы запустили?
Вроде речь шла о миди-плеере?
Должна быть какая-то музычка. :)
И вообще, предлагаю переместиться сюда.

_________________
ICQ нет, и, в ближайшее время, не будет.


Вернуться наверх
 
Не в сети
 Заголовок сообщения: Re: Midi музыкальная шкатулка
СообщениеДобавлено: Вт мар 07, 2017 18:52:29 
Мучитель микросхем
Аватар пользователя

Карма: 4
Рейтинг сообщений: 47
Зарегистрирован: Вт апр 23, 2013 22:21:18
Сообщений: 451
Откуда: KUBAN, Krasnodar
Рейтинг сообщения: 0
Dmitry Dubrovenko писал(а):
maxlab писал(а):
сравню "GrandPiano" синтезируемое WT синтезатором SAM2695 с FM YM2612
Что-то я недопонял, что Вы запустили?

Здраствуйте.
На сегодня протестированы в плане хардварной части 3 узла. SAM2695(WT), YM2149F(PSG) и YM2612(FM). Музычка возможна в миди формате только с SAM2695, бикоз там встроенный интерпретатор миди команд. Я выкладывал запись работы этого узла - мелодия из игры Марио выше. Эта запись (https://ru.files.fm/u/ynp4yn5e) для сравнения синтезированного звука (GrandPiano) WT и FM. Более резкий звук - FM сразу за ним WT. Нужно учесть что выход FM синтезатора пока без ФНЧ. Это накладывает определенный отпечаток на звук.
Далее по плану эмулятор SID. Контроллеры уже едут из Китая.
Потом будет комплексный тест всех синтезаторов и PSG одновременно, чтобы убедится в отсутствии коллизий на шинах данных и управления.
И уже после этого будем писать ТЗ на программное обеспечение и проектировать плату "Performance control" для живых выступлений в стиле чиптюн :)
Плеер для всех музыкальных форматов реализуем на этой платформе обязательно.
Как то так...

_________________
Девице - Device


Вернуться наверх
 
Не в сети
 Заголовок сообщения: Re: Midi музыкальная шкатулка
СообщениеДобавлено: Ср мар 08, 2017 18:48:34 
Мучитель микросхем
Аватар пользователя

Карма: 4
Рейтинг сообщений: 47
Зарегистрирован: Вт апр 23, 2013 22:21:18
Сообщений: 451
Откуда: KUBAN, Krasnodar
Рейтинг сообщения: 0
Памяти мало не бывает... Добавим! :)
Изображение


Вложения:
memory.lay6 [38.05 KiB]
Скачиваний: 452

_________________
Девице - Device
Вернуться наверх
 
Показать сообщения за:  Сортировать по:  Вернуться наверх
Начать новую тему Ответить на тему  [ Сообщений: 56 ]    , , 3

Часовой пояс: UTC + 3 часа


Кто сейчас на форуме

Сейчас этот форум просматривают: нет зарегистрированных пользователей и гости: 33


Вы не можете начинать темы
Вы не можете отвечать на сообщения
Вы не можете редактировать свои сообщения
Вы не можете удалять свои сообщения
Вы не можете добавлять вложения

Найти:
Перейти:  


Powered by phpBB © 2000, 2002, 2005, 2007 phpBB Group
Русская поддержка phpBB
Extended by Karma MOD © 2007—2012 m157y
Extended by Topic Tags MOD © 2012 m157y