Например TDA7294

Форум РадиоКот • Просмотр темы - Контроллер паяльника Hakko FM-2028 с энкодером
Форум РадиоКот
Здесь можно немножко помяукать :)

Текущее время: Ср фев 11, 2026 11:30:02

Часовой пояс: UTC + 3 часа


ПРЯМО СЕЙЧАС:



Начать новую тему Ответить на тему  [ Сообщений: 2498 ]    , , 3, , , ...  
Автор Сообщение
Не в сети
 Заголовок сообщения: Re: Контроллер паяльника Hakko FM-2028 с энкодером
СообщениеДобавлено: Сб июн 07, 2014 12:32:03 
Опытный кот
Аватар пользователя

Карма: 19
Рейтинг сообщений: 218
Зарегистрирован: Вт дек 09, 2008 13:41:05
Сообщений: 802
Откуда: Череповец.
Рейтинг сообщения: 0
В Дальинкоме есть катриджы Т12 по вменяемой цене 270 руб, там же можно оставить заявку на сами паяльники - привезут по демократичной цене 350...400 руб

_________________
Есть такие решения, после принятия которых, тараканы в голове аплодируют стоя.
.......Отругал своих тараканов, рассадил в голове по полочкам, запретил меняться местами.....
Притихли, не беспокоят, шёпотом обсуждают какой я плохой......


Вернуться наверх
 
Не в сети
 Заголовок сообщения: Re: Контроллер паяльника Hakko FM-2028 с энкодером
СообщениеДобавлено: Пн июн 09, 2014 02:40:24 
Друг Кота

Карма: 13
Рейтинг сообщений: 81
Зарегистрирован: Чт сен 20, 2007 14:08:00
Сообщений: 13796
Рейтинг сообщения: 0
посмотрел схему
это типа нагреватель керамический только можно включать последовательно с термопарой?
помню как-то перепутал провода нагревателя нихромового с термопарой и паяльник неплохо нагревался от термопары - сопротивления у них почти одинаковые
а у керамического десятки ом вроде и как бы его сопротивление не влияет?

_________________
тематические ответы только в форуме, в приват не пишите


Вернуться наверх
 
Не в сети
 Заголовок сообщения: Re: Контроллер паяльника Hakko FM-2028 с энкодером
СообщениеДобавлено: Пн июн 09, 2014 08:55:32 
Опытный кот
Аватар пользователя

Карма: 19
Рейтинг сообщений: 218
Зарегистрирован: Вт дек 09, 2008 13:41:05
Сообщений: 802
Откуда: Череповец.
Рейтинг сообщения: 0
В Т12 нагреватель нихромовый с ним последовательно термопара,общее сопротивление 8.4 Ом
Изображение

_________________
Есть такие решения, после принятия которых, тараканы в голове аплодируют стоя.
.......Отругал своих тараканов, рассадил в голове по полочкам, запретил меняться местами.....
Притихли, не беспокоят, шёпотом обсуждают какой я плохой......


Вернуться наверх
 
Не в сети
 Заголовок сообщения: Re: Контроллер паяльника Hakko FM-2028 с энкодером
СообщениеДобавлено: Пт июн 20, 2014 07:31:25 
Собутыльник Кота
Аватар пользователя

Карма: 21
Рейтинг сообщений: 252
Зарегистрирован: Ср янв 16, 2008 08:34:04
Сообщений: 2560
Откуда: KMV
Рейтинг сообщения: 0
Ура! Доехали наконец до меня паяльник и жала. Первое впечатление после ощупывания, ручка конечно не оригинал, но пойдет. А вес жал удивил. Они невесомые вообще! Даже не знаю как паять то будут :) В общем жало Т12 весит меньше, чем жало от того же паяльника HAKKO 936.
Станцию пока не собирал, но уже есть стимул :)

_________________
"Чтобы правильно задать вопрос, нужно знать бо́льшую часть ответа." Ро́берт Ше́кли
Я правильных ответов знаю мало, поэтому не стесняюсь и много спрашиваю.


Вернуться наверх
 
Эиком - электронные компоненты и радиодетали
Не в сети
 Заголовок сообщения: Re: Контроллер паяльника Hakko FM-2028 с энкодером
СообщениеДобавлено: Пт июн 20, 2014 09:52:42 
Опытный кот
Аватар пользователя

Карма: 19
Рейтинг сообщений: 218
Зарегистрирован: Вт дек 09, 2008 13:41:05
Сообщений: 802
Откуда: Череповец.
Рейтинг сообщения: 0
serg_svd рад за Вас, какая маркировка на жалах присутствует.Где брали и по какой цене.И фото ручек выложите.
Hakko FG-100 тоже приехал?.
Сегодня-завтра тоже должен получить T12-BCF1,T12-BCF2 и T12-K, лежат на почте согласно данным Почты Росси а уведомление не несут.

_________________
Есть такие решения, после принятия которых, тараканы в голове аплодируют стоя.
.......Отругал своих тараканов, рассадил в голове по полочкам, запретил меняться местами.....
Притихли, не беспокоят, шёпотом обсуждают какой я плохой......


Вернуться наверх
 
Не в сети
 Заголовок сообщения: Re: Контроллер паяльника Hakko FM-2028 с энкодером
СообщениеДобавлено: Пт июн 20, 2014 12:10:37 
Собутыльник Кота
Аватар пользователя

Карма: 21
Рейтинг сообщений: 252
Зарегистрирован: Ср янв 16, 2008 08:34:04
Сообщений: 2560
Откуда: KMV
Рейтинг сообщения: 0
Жала брал T12-BC3Z; T12-B2Z. Ручка FX-9501.
Все брал на али. Ручку за 12,5, жала по 5,9 каждое.
Конкретно свои фотки могу только вечером выложить. Жала шли в пакетах с надписью HAKKO. На самих жалах также присутствует такая маркировка, похоже на лазерную гравировку.
Ссылка на продавца http://www.aliexpress.com/store/410424.

Hakko FG-100 еще не приехал и где катается непонятно. Продавец дал трек с почтой Малайзии (...MY). Уже почти месяц как значится в импорте и у нас не отслеживается. В лучшем случае приедет с нашим треком уже. Надеюсь на это.

_________________
"Чтобы правильно задать вопрос, нужно знать бо́льшую часть ответа." Ро́берт Ше́кли
Я правильных ответов знаю мало, поэтому не стесняюсь и много спрашиваю.


Вернуться наверх
 
Не в сети
 Заголовок сообщения: Re: Контроллер паяльника Hakko FM-2028 с энкодером
СообщениеДобавлено: Пт июн 20, 2014 19:45:03 
Собутыльник Кота
Аватар пользователя

Карма: 21
Рейтинг сообщений: 252
Зарегистрирован: Ср янв 16, 2008 08:34:04
Сообщений: 2560
Откуда: KMV
Рейтинг сообщения: 0
Обещанные фотографии.
На ручке паяльника я перепаял разъем.


Вложения:
Комментарий к файлу: Жала Т12. Видна маркировка
IMG_3859_res.jpg [44.65 KiB]
Скачиваний: 4861
Комментарий к файлу: Ручка паяльника
IMG_3863_res.jpg [63.46 KiB]
Скачиваний: 3983

_________________
"Чтобы правильно задать вопрос, нужно знать бо́льшую часть ответа." Ро́берт Ше́кли
Я правильных ответов знаю мало, поэтому не стесняюсь и много спрашиваю.
Вернуться наверх
 
Не в сети
 Заголовок сообщения: Re: Контроллер паяльника Hakko FM-2028 с энкодером
СообщениеДобавлено: Вс июн 22, 2014 04:49:22 
Прорезались зубы

Зарегистрирован: Пн июл 22, 2013 18:02:51
Сообщений: 228
Рейтинг сообщения: 0
А можно ли переделать такую паяльную станцию под насадки типа T12 ??? Там ведь термопара внутри её паяльника стоит, а не терморезистор! Не так ли? Разница лишь в том, что у неё отдельные выводы, а в картриджах T12 термопара стоит последовательно с нагревателем!
Я вот подумал, если сделать на станции переключатель выбора режима: обычный паяльник/картридж T12?
Как думаете, сложно ли переделать схему?
Не знаю ещё, потянет ли станция T12 нагреватель, если у неё заявленная мощность 50W?


Вернуться наверх
 
Не в сети
 Заголовок сообщения: Re: Контроллер паяльника Hakko FM-2028 с энкодером
СообщениеДобавлено: Вс июн 22, 2014 11:02:04 
Опытный кот
Аватар пользователя

Карма: 19
Рейтинг сообщений: 218
Зарегистрирован: Вт дек 09, 2008 13:41:05
Сообщений: 802
Откуда: Череповец.
Рейтинг сообщения: 0
Можно.Только потянет ли трансформатор.В Вашей паялке он мах ватт 25 потянет долговременно.Прикладываю 2 схемки,в принципе их можно адаптировать к 2 паяльникам.
IMHO-Только зачем такое извращение - лучше с помощью умеющиейся у Вас ПС можно спаять новую специально заточенную(почти) под катриджи Т12 ПСку.


Вложения:
Комментарий к файлу: 2
lm324-t12-solder.jpg [35.7 KiB]
Скачиваний: 5986
Комментарий к файлу: 1
lm358-t12-solder.jpg [57.25 KiB]
Скачиваний: 5490

_________________
Есть такие решения, после принятия которых, тараканы в голове аплодируют стоя.
.......Отругал своих тараканов, рассадил в голове по полочкам, запретил меняться местами.....
Притихли, не беспокоят, шёпотом обсуждают какой я плохой......
Вернуться наверх
 
Не в сети
 Заголовок сообщения: Re: Контроллер паяльника Hakko FM-2028 с энкодером
СообщениеДобавлено: Вт июн 24, 2014 10:46:48 
Опытный кот
Аватар пользователя

Карма: 19
Рейтинг сообщений: 218
Зарегистрирован: Вт дек 09, 2008 13:41:05
Сообщений: 802
Откуда: Череповец.
Рейтинг сообщения: 0
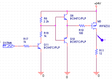
Для схемы из 1 поста советую применить схему управления полевиком по приложенной схеме.


Вложения:
Комментарий к файлу: Driver P-Chanel
Driver_P-Chanel.gif [3.61 KiB]
Скачиваний: 5637

_________________
Есть такие решения, после принятия которых, тараканы в голове аплодируют стоя.
.......Отругал своих тараканов, рассадил в голове по полочкам, запретил меняться местами.....
Притихли, не беспокоят, шёпотом обсуждают какой я плохой......
Вернуться наверх
 
Не в сети
 Заголовок сообщения: Re: Контроллер паяльника Hakko FM-2028 с энкодером
СообщениеДобавлено: Пт июн 27, 2014 13:26:32 
Встал на лапы

Зарегистрирован: Ср окт 27, 2010 08:10:49
Сообщений: 145
Откуда: Горячий Ключ - Краснодар
Рейтинг сообщения: 0
Подскажите, транзистор FR5305 подойдет?

_________________
Изображение


Вернуться наверх
 
Не в сети
 Заголовок сообщения: Re: Контроллер паяльника Hakko FM-2028 с энкодером
СообщениеДобавлено: Пт июн 27, 2014 14:49:05 
Опытный кот
Аватар пользователя

Карма: 19
Рейтинг сообщений: 218
Зарегистрирован: Вт дек 09, 2008 13:41:05
Сообщений: 802
Откуда: Череповец.
Рейтинг сообщения: 0
Подойдет.Хороший полевик. Т.к. у него Gate-to-Source Voltage ± 20 для него нужен драйвер выложенный постом выше.

_________________
Есть такие решения, после принятия которых, тараканы в голове аплодируют стоя.
.......Отругал своих тараканов, рассадил в голове по полочкам, запретил меняться местами.....
Притихли, не беспокоят, шёпотом обсуждают какой я плохой......


Вернуться наверх
 
Не в сети
 Заголовок сообщения: Re: Контроллер паяльника Hakko FM-2028 с энкодером
СообщениеДобавлено: Пт июн 27, 2014 23:47:22 
Встал на лапы

Зарегистрирован: Ср окт 27, 2010 08:10:49
Сообщений: 145
Откуда: Горячий Ключ - Краснодар
Рейтинг сообщения: 0
Спасибо. А Я думаю почему кипит. :)


Вернуться наверх
 
Не в сети
 Заголовок сообщения: Re: Контроллер паяльника Hakko FM-2028 с энкодером
СообщениеДобавлено: Сб июн 28, 2014 09:27:36 
Опытный кот
Аватар пользователя

Карма: 19
Рейтинг сообщений: 218
Зарегистрирован: Вт дек 09, 2008 13:41:05
Сообщений: 802
Откуда: Череповец.
Рейтинг сообщения: 0
MCLife полевик не должен грется,по какой схеме делали?изменения вносили какие-нибудь?

_________________
Есть такие решения, после принятия которых, тараканы в голове аплодируют стоя.
.......Отругал своих тараканов, рассадил в голове по полочкам, запретил меняться местами.....
Притихли, не беспокоят, шёпотом обсуждают какой я плохой......


Вернуться наверх
 
Не в сети
 Заголовок сообщения: Re: Контроллер паяльника Hakko FM-2028 с энкодером
СообщениеДобавлено: Сб июн 28, 2014 10:59:54 
Встал на лапы

Зарегистрирован: Ср окт 27, 2010 08:10:49
Сообщений: 145
Откуда: Горячий Ключ - Краснодар
Рейтинг сообщения: 0
Схема с первой страницы. Но вот с вс547 у меня сомнения. Да немогу понять, когда от затвора ключа все отключаю он все равно открыт. Но плата промыта.

_________________
Изображение


Вернуться наверх
 
Не в сети
 Заголовок сообщения: Re: Контроллер паяльника Hakko FM-2028 с энкодером
СообщениеДобавлено: Сб июн 28, 2014 11:15:35 
Опытный кот
Аватар пользователя

Карма: 19
Рейтинг сообщений: 218
Зарегистрирован: Вт дек 09, 2008 13:41:05
Сообщений: 802
Откуда: Череповец.
Рейтинг сообщения: 0
От плюса подтяжка на затвор есть? Тестером полевик звонится?

_________________
Есть такие решения, после принятия которых, тараканы в голове аплодируют стоя.
.......Отругал своих тараканов, рассадил в голове по полочкам, запретил меняться местами.....
Притихли, не беспокоят, шёпотом обсуждают какой я плохой......


Вернуться наверх
 
Не в сети
 Заголовок сообщения: Re: Контроллер паяльника Hakko FM-2028 с энкодером
СообщениеДобавлено: Сб июн 28, 2014 11:51:19 
Встал на лапы

Зарегистрирован: Ср окт 27, 2010 08:10:49
Сообщений: 145
Откуда: Горячий Ключ - Краснодар
Рейтинг сообщения: 0
Нашел причину, резистор подтяжки стоял не на +24 а на стороне паяльника. На какой частоте шима лучше работа?

_________________
Изображение


Вернуться наверх
 
Не в сети
 Заголовок сообщения: Re: Контроллер паяльника Hakko FM-2028 с энкодером
СообщениеДобавлено: Сб июн 28, 2014 11:55:40 
Опытный кот
Аватар пользователя

Карма: 19
Рейтинг сообщений: 218
Зарегистрирован: Вт дек 09, 2008 13:41:05
Сообщений: 802
Откуда: Череповец.
Рейтинг сообщения: 0
Разница на 60 или 250 практически малозаметна.
Станцию уже настроили?Ждем фото и Вашего отзыв.

_________________
Есть такие решения, после принятия которых, тараканы в голове аплодируют стоя.
.......Отругал своих тараканов, рассадил в голове по полочкам, запретил меняться местами.....
Притихли, не беспокоят, шёпотом обсуждают какой я плохой......


Вернуться наверх
 
Не в сети
 Заголовок сообщения: Re: Контроллер паяльника Hakko FM-2028 с энкодером
СообщениеДобавлено: Сб июн 28, 2014 12:03:51 
Встал на лапы

Зарегистрирован: Ср окт 27, 2010 08:10:49
Сообщений: 145
Откуда: Горячий Ключ - Краснодар
Рейтинг сообщения: 0
Станцию еще не настроил, температура прыгает не как не остановиться. Толи пиды не правильно выставил или еще что-то. Пока разбираюсь. Фото и отзывы обязательно.

_________________
Изображение


Вернуться наверх
 
Не в сети
 Заголовок сообщения: Re: Контроллер паяльника Hakko FM-2028 с энкодером
СообщениеДобавлено: Сб июн 28, 2014 12:32:42 
Встал на лапы

Зарегистрирован: Ср окт 27, 2010 08:10:49
Сообщений: 145
Откуда: Горячий Ключ - Краснодар
Рейтинг сообщения: 0
Не пойму почему на 1выводе мср прыгает напряжение от 1.7 до 1.9.

_________________
Изображение


Вернуться наверх
 
Показать сообщения за:  Сортировать по:  Вернуться наверх
Начать новую тему Ответить на тему  [ Сообщений: 2498 ]    , , 3, , , ...  

Часовой пояс: UTC + 3 часа


Кто сейчас на форуме

Сейчас этот форум просматривают: Thinnnfor и гости: 25


Вы не можете начинать темы
Вы не можете отвечать на сообщения
Вы не можете редактировать свои сообщения
Вы не можете удалять свои сообщения
Вы не можете добавлять вложения

Найти:
Перейти:  


Powered by phpBB © 2000, 2002, 2005, 2007 phpBB Group
Русская поддержка phpBB
Extended by Karma MOD © 2007—2012 m157y
Extended by Topic Tags MOD © 2012 m157y