Например TDA7294

Форум РадиоКот • Просмотр темы - Контроллер паяльника Hakko FM-2028 с энкодером
Форум РадиоКот
Здесь можно немножко помяукать :)

Текущее время: Пт фев 13, 2026 23:58:34

Часовой пояс: UTC + 3 часа


ПРЯМО СЕЙЧАС:



Начать новую тему Ответить на тему  [ Сообщений: 2498 ]     ... , , , 107, , , ...  
Автор Сообщение
Не в сети
 Заголовок сообщения: Re: Контроллер паяльника Hakko FM-2028 с энкодером
СообщениеДобавлено: Ср фев 07, 2018 10:14:11 
Вымогатель припоя

Карма: 8
Рейтинг сообщений: 57
Зарегистрирован: Ср май 26, 2010 16:24:33
Сообщений: 512
Рейтинг сообщения: 0
Vlad G. писал(а):
Решение, вроде, не плохое, но что-то не встречал в теме.
Паялку вообще рекомендовали, и не раз, при первом подключении запитывать от 12В. Что многие, в том числе и я, делали от компового блока питания.


Вернуться наверх
 
Не в сети
 Заголовок сообщения: Re: Контроллер паяльника Hakko FM-2028 с энкодером
СообщениеДобавлено: Ср фев 07, 2018 10:17:52 
Родился

Зарегистрирован: Пн фев 05, 2018 08:32:11
Сообщений: 3
Рейтинг сообщения: 0
Vlad G. писал(а):
Решение, вроде, не плохое, но что-то не встречал в теме.
Паялку вообще рекомендовали, и не раз, при первом подключении запитывать от 12В. Что многие, в том числе и я, делали от компового блока питания.


Это я читал. Меня интересует именно питание контроллера. Он тоже запитывался через БП?


Вернуться наверх
 
Не в сети
 Заголовок сообщения: Re: Контроллер паяльника Hakko FM-2028 с энкодером
СообщениеДобавлено: Ср фев 07, 2018 11:10:28 
Вымогатель припоя

Карма: 8
Рейтинг сообщений: 57
Зарегистрирован: Ср май 26, 2010 16:24:33
Сообщений: 512
Рейтинг сообщения: 0
Я питал контроллер от +5В, а сам паяльник от +12В. Можно запитать и от дежурки, что наверно правильнее будет.


Вернуться наверх
 
Не в сети
 Заголовок сообщения: Re: Контроллер паяльника Hakko FM-2028 с энкодером
СообщениеДобавлено: Ср фев 07, 2018 11:29:55 
Родился

Зарегистрирован: Пн фев 05, 2018 08:32:11
Сообщений: 3
Рейтинг сообщения: 0
Т.е. преобразователя напряжения 24-5 из схемы не было?


Вернуться наверх
 
Эиком - электронные компоненты и радиодетали
Не в сети
 Заголовок сообщения: Re: Контроллер паяльника Hakko FM-2028 с энкодером
СообщениеДобавлено: Ср фев 07, 2018 12:05:51 
Вымогатель припоя

Карма: 8
Рейтинг сообщений: 57
Зарегистрирован: Ср май 26, 2010 16:24:33
Сообщений: 512
Рейтинг сообщения: 0
Да не было. Не имеет значения каким способом получить 5В. Главное чтобы они были стабильными и не создавали помех, иначе показания будут скакать.


Вернуться наверх
 
Не в сети
 Заголовок сообщения: Re: Контроллер паяльника Hakko FM-2028 с энкодером
СообщениеДобавлено: Чт фев 08, 2018 22:50:43 
Нашел транзистор. Понюхал.

Карма: 7
Рейтинг сообщений: 2
Зарегистрирован: Чт янв 12, 2012 19:58:42
Сообщений: 151
Рейтинг сообщения: 0
Всем привет!
Подскажите плиз, по настройкам - установка коэффициентов П и И алгоритма нагрева.
За что отвечают П и за что И. Порыл в нете про ПИД регулирование - не дошло.
Если можно - на пальцах объясните.
:wink:


Вернуться наверх
 
Не в сети
 Заголовок сообщения: Re: Контроллер паяльника Hakko FM-2028 с энкодером
СообщениеДобавлено: Вс фев 11, 2018 18:29:45 
Родился

Зарегистрирован: Вс фев 11, 2018 18:24:52
Сообщений: 1
Рейтинг сообщения: 0
Всем привет!
Подскажите плиз, по настройкам - установка коэффициентов П и И алгоритма нагрева.
За что отвечают П и за что И. Порыл в нете про ПИД регулирование - не дошло.
Если можно - на пальцах объясните.
:wink:

И мне! Тоже читал статьи, но так и не разобрался... (


Вернуться наверх
 
Не в сети
 Заголовок сообщения: Re: Контроллер паяльника Hakko FM-2028 с энкодером
СообщениеДобавлено: Вс фев 11, 2018 19:35:50 
Опытный кот
Аватар пользователя

Карма: 19
Рейтинг сообщений: 218
Зарегистрирован: Вт дек 09, 2008 13:41:05
Сообщений: 802
Откуда: Череповец.
Рейтинг сообщения: 1
slava5555555 antoha.av
Примерно так. Цитаты с форума.
2. "P" отвечает за основной нагрев, а "I" за "догрев". То есть нагрев вблизи заданной температур
П выполняет основной нагрев, недогревая несколько градусов до уставки.
Получается, чтоб меньше проседала температура при пайке больших полигонов нужно увеличить И, но тогда при нагреве будут залеты, поэтому нужно увеличивать и П чтоб И "начинала считать" позже. Д, скорее всего, нужно настраивать так, чтоб в простое не было колебаний температуры относительно уставки.
----При заданной температуре 270 гр. работает так: нагрев идет очень быстро до 240 гр. (за быстроту этого нагрева отвечает "P"), потом скорость нагрева плавно снижается (за это отвечает "I") и начиная от 250 гр. до 270 гр. скорость нагрева повышается довольно медленно, благодаря этому температура не перескакивает заданную.

_________________
Есть такие решения, после принятия которых, тараканы в голове аплодируют стоя.
.......Отругал своих тараканов, рассадил в голове по полочкам, запретил меняться местами.....
Притихли, не беспокоят, шёпотом обсуждают какой я плохой......


Вернуться наверх
 
Не в сети
 Заголовок сообщения: Re: Контроллер паяльника Hakko FM-2028 с энкодером
СообщениеДобавлено: Вс фев 11, 2018 22:10:55 
Нашел транзистор. Понюхал.

Карма: 7
Рейтинг сообщений: 2
Зарегистрирован: Чт янв 12, 2012 19:58:42
Сообщений: 151
Рейтинг сообщения: 0
Большое спасибо! вполне доходчиво :beer:


Вернуться наверх
 
Не в сети
 Заголовок сообщения: Re: Контроллер паяльника Hakko FM-2028 с энкодером
СообщениеДобавлено: Пн фев 26, 2018 17:02:26 
Первый раз сказал Мяу!

Зарегистрирован: Пт ноя 13, 2015 17:09:03
Сообщений: 20
Рейтинг сообщения: 0
Коты помогите собрал паялку по печатке с 100 страницы прошил котролер прошивкой FW_VP_v1.701_KEY но не могу добится нормального отобрадения индикатора. (на нем чехарда)при попытке изменить температуру или другие параметры кнопкой изменения происходят на правом индикаторе как будто они перевернуты. И еще подскажите как сделать сброс чтобы выбрать тип индикатора (ОА или ОК) Походу я ошибся с прошивкой подскажите какая подойдет.


Вернуться наверх
 
Не в сети
 Заголовок сообщения: Re: Контроллер паяльника Hakko FM-2028 с энкодером
СообщениеДобавлено: Пн фев 26, 2018 18:42:11 
Опытный кот
Аватар пользователя

Карма: 19
Рейтинг сообщений: 218
Зарегистрирован: Вт дек 09, 2008 13:41:05
Сообщений: 802
Откуда: Череповец.
Рейтинг сообщения: 0
lom10 Вы использовали прошивку для ПС с кнопками. Для энкодера в приложении


Вложения:
FW1.80beta15_28042017.rar [8.85 KiB]
Скачиваний: 366

_________________
Есть такие решения, после принятия которых, тараканы в голове аплодируют стоя.
.......Отругал своих тараканов, рассадил в голове по полочкам, запретил меняться местами.....
Притихли, не беспокоят, шёпотом обсуждают какой я плохой......
Вернуться наверх
 
Не в сети
 Заголовок сообщения: Re: Контроллер паяльника Hakko FM-2028 с энкодером
СообщениеДобавлено: Вт фев 27, 2018 12:59:55 
Первый раз сказал Мяу!

Зарегистрирован: Пт ноя 13, 2015 17:09:03
Сообщений: 20
Рейтинг сообщения: 0
Благодарю за помощь индекатор запустился но паяльник жарит на всю даже при выключеной станции. Подскажите на вот этом участке схнмы все правельно или потерялись 2 дорожки


Вложения:
111111111111111.jpg [181.92 KiB]
Скачиваний: 1019
Вернуться наверх
 
Не в сети
 Заголовок сообщения: Re: Контроллер паяльника Hakko FM-2028 с энкодером
СообщениеДобавлено: Вт фев 27, 2018 14:45:21 
Вымогатель припоя

Карма: 8
Рейтинг сообщений: 57
Зарегистрирован: Ср май 26, 2010 16:24:33
Сообщений: 512
Рейтинг сообщения: 0
Ну одна нога у 847 точно в воздухе висит. И +24 не вижу как идет на него.


Вернуться наверх
 
Не в сети
 Заголовок сообщения: Re: Контроллер паяльника Hakko FM-2028 с энкодером
СообщениеДобавлено: Ср фев 28, 2018 20:05:00 
Вымогатель припоя
Аватар пользователя

Карма: 17
Рейтинг сообщений: 381
Зарегистрирован: Пт июн 19, 2009 13:36:54
Сообщений: 558
Рейтинг сообщения: 0
Приветствую всех.
Заинтересовала эта конструкция, прочитал всю ветку. Собрал контроллер, полевик IRF5305, DC-DC 5 Вольт на MC34063A, прошивка 1.80beta15_28042017. Паяльник Т12 не подключал (а зря, как позже оказалось), так как не получил ещё разъём DIN 8 pin розетка, запитал от 12 Вольт - 5 Вольт на выходе DC-DC присутствует, программа выполняется, как описано, правда ошибку выдаёт, но это было ожидаемо. Подключил 24 Вольта от регулируемого импульсного с защитой блока питания АКИП-1104. Включаю - лёгкий дымок из MC34063A и как следствие выход из строя МК и ОУ. Решил, что попался такой MC34063A, перепаял всё, что сгорело, подключил от 12 Вольт - работает. Запитываю от 24 Вольт - хрясь, сработал закон граблей: минус МК и MC34063A. На цифровом вольтметре блока питания загадочным образом застыли показания 39,87 Вольт! На кнопки и ручки показания не реагируют, измеряю мультиметром - на выходе 24 Вольта. Выключил - включил, всё нормально. Откуда такие цифры? Он больше 36 Вольт не выдаёт. :dont_know:
Хорошенько поразмыслив, придумал версию о том, что полевик сработал в ключевом режиме без нагрузки в паре с какой-то индуктивностью в блоке питания, что и привело к повышению напряжения на выходе. Ничего другого на ум не пришло. DC-DC на MC34063A был отправлен в отставку путём разборки и вместо него был подключен готовый модуль LM2596 с алиэкспресс. Паяльник пришлось таки подключать, приспособив контакты от разобранного разъёма РМД.
От 12 Вольт работает прекрасно, даже калибровку не делал, термопара на 360 градусах показала примерно то же самое. Стал понемногу напряжение повышать, до 16 Вольт нормально, при 17 Вольтах начинаются сбои, импульсы на паяльник прекращают поступать, выскакивает ошибка Er2. При 20 Вольтах, на дисплее, что-то моргает и гаснет, долго не разглядывал, третий раз на грабли наступать не охота. :) Заливал прошивку 1.71 и другие, примерно тоже самое.
В меню ничего не менял, только выбрал паяльник 1, то есть Т12. Кто-нибудь с чем-то подобным сталкивался?
А если в процессе эксплуатации получится не подключенный паяльник или нагреватель перегорит, какие будут последствия?
Ещё вопрос есть. У меня бузер электромагнитный с генератором при последовательно включённом резисторе 56 Ом выдаёт "неприличные" звуки похожие на скрип. Уменьшил до 10 Ом, стало нормально, но опасаюсь за порт МК, ток порядка 20 мА, мне кажется, что это перебор. Наверное есть смысл поставить pnp транзистор: эмиттером к +5 Вольт, коллектором к + бузера, минус бузера на землю, базу через 1 кОм к порту МК и не забыть между базой и эмиттером пару кОм.


Вернуться наверх
 
Не в сети
 Заголовок сообщения: Re: Контроллер паяльника Hakko FM-2028 с энкодером
СообщениеДобавлено: Чт мар 01, 2018 06:21:44 
Вымогатель припоя

Карма: 8
Рейтинг сообщений: 57
Зарегистрирован: Ср май 26, 2010 16:24:33
Сообщений: 512
Рейтинг сообщения: 0
Polf писал(а):
Подключил 24 Вольта от
Никогда не подавал питание на нагрев без паяльника, только 5В. Эксперимент проводить не буду, вдруг сгорит :)
Polf писал(а):
Наверное есть смысл поставить pnp транзистор
у меня тоже через резистор, пищит как надо. Но лучше подключать через транзистор. "неприличных" звуков из динамика не должно быть.
по какой схеме и печатке собирал?


Вернуться наверх
 
Не в сети
 Заголовок сообщения: Re: Контроллер паяльника Hakko FM-2028 с энкодером
СообщениеДобавлено: Чт мар 01, 2018 10:46:36 
Вымогатель припоя
Аватар пользователя

Карма: 17
Рейтинг сообщений: 381
Зарегистрирован: Пт июн 19, 2009 13:36:54
Сообщений: 558
Рейтинг сообщения: 0
Схема номер 2 (драйвер полевика на трёх транзисторах), печатку сам разводил. Прилагаю файл платы и схемы, последняя с включением бузера через транзистор, вчера поставил - пищит как надо.


Вложения:
Комментарий к файлу: схема
Schem_T12.rar [17.89 KiB]
Скачиваний: 423
Комментарий к файлу: плата
PCB T12.lay6 [277.64 KiB]
Скачиваний: 536
Вернуться наверх
 
Не в сети
 Заголовок сообщения: Re: Контроллер паяльника Hakko FM-2028 с энкодером
СообщениеДобавлено: Чт мар 01, 2018 14:49:28 
Вымогатель припоя

Карма: 8
Рейтинг сообщений: 57
Зарегистрирован: Ср май 26, 2010 16:24:33
Сообщений: 512
Рейтинг сообщения: 0
"-" на плату и паяльник подаешь с одной точки, справа от 5305? Или по другому?


Вернуться наверх
 
Не в сети
 Заголовок сообщения: Re: Контроллер паяльника Hakko FM-2028 с энкодером
СообщениеДобавлено: Чт мар 01, 2018 15:15:28 
Вымогатель припоя
Аватар пользователя

Карма: 17
Рейтинг сообщений: 381
Зарегистрирован: Пт июн 19, 2009 13:36:54
Сообщений: 558
Рейтинг сообщения: 0
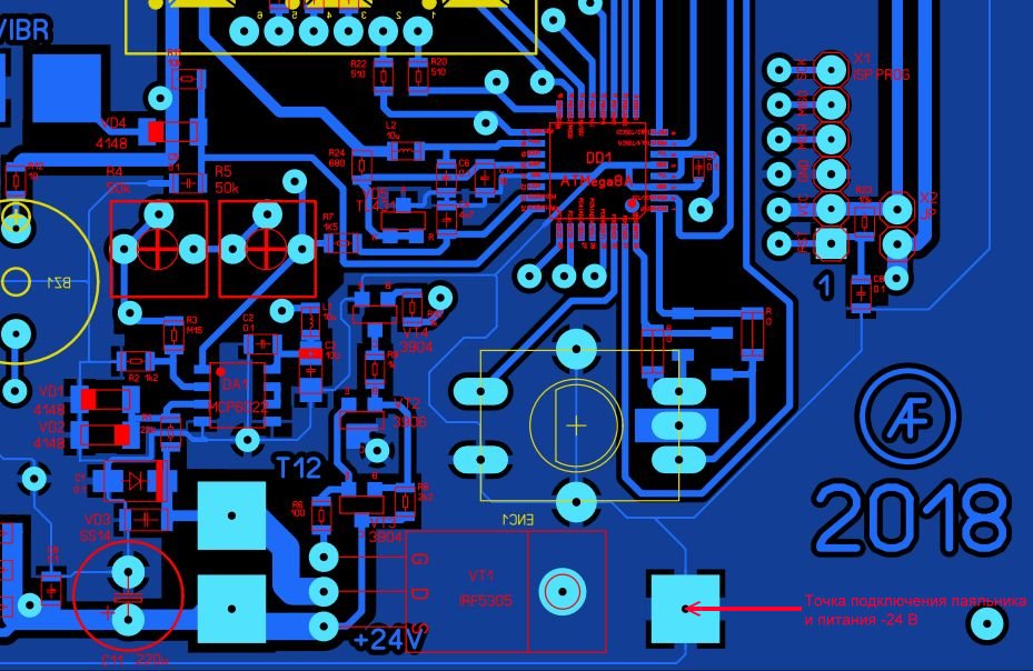
Да именно так, картинка с точкой подключения прилагается.
Плата двухслойная, металлизация общего провода обоих слоёв в основном сохранена и соединена между собой.
Сомневаюсь, что сбои в работе при напряжении питания более 17 Вольт связаны с разводкой земли.
Пока руки не дошли поиграться в меню с коэффициентами P и I, тут у меня нет опыта, надеюсь на подсказку, может ли это влиять.

Добавлено after 7 minutes 26 seconds:
Добавлю для наглядности фото собранной платы.
Изображение Изображение


Вложения:
Комментарий к файлу: Подключение -24 В
Точка подключения.jpg [154.42 KiB]
Скачиваний: 587
Вернуться наверх
 
Не в сети
 Заголовок сообщения: Re: Контроллер паяльника Hakko FM-2028 с энкодером
СообщениеДобавлено: Чт мар 01, 2018 15:23:46 
Вымогатель припоя

Карма: 8
Рейтинг сообщений: 57
Зарегистрирован: Ср май 26, 2010 16:24:33
Сообщений: 512
Рейтинг сообщения: 0
Polf писал(а):
Пока руки не дошли поиграться в меню с коэффициентами P и I, тут у меня нет опыта, надеюсь на подсказку, может ли это влиять.
на скорость и залет температуры влияют. Ты пробовал только при заданной 360 градусов? Если да, попробуй задай градусов 200 и посмотри что будет.


Вернуться наверх
 
Не в сети
 Заголовок сообщения: Re: Контроллер паяльника Hakko FM-2028 с энкодером
СообщениеДобавлено: Пт мар 02, 2018 00:07:51 
Вымогатель припоя
Аватар пользователя

Карма: 17
Рейтинг сообщений: 381
Зарегистрирован: Пт июн 19, 2009 13:36:54
Сообщений: 558
Рейтинг сообщения: 0
Спасибо, буду думать дальше и что-то предпринимать.

Добавлено after 6 hours 11 minutes 41 second:
Предпринял следующее. Подключил осциллограф к затвору IRF5305 и включил при питании 12 Вольт. Амплитуда импульсов составляет около 12 вольт, то есть практически равна напряжению питания. Понятно, что при 24 Вольтах питания и импульсы такие будут, а по даташиту максимальное напряжение исток-затвор для IRF5305 составляет 20 Вольт. Видимо в этом причина моих неудач. Полевика, подходящего для 24 Вольт у меня нет. Когда найду и заменю, отпишусь.
Всем удачи!

Добавлено after 1 hour 1 minute 42 seconds:
Либо сделать драйвер полевика по первой схеме с одним транзистором, там напряжение исток-затвор равно половине питания.

Добавлено after 1 hour 25 minutes 31 second:
Всё! Переделал драйвер полевика IRF5305 по схеме с одним транзистором, работает отлично от 24 Вольт!
Успехов всем!


Вложения:
FM-2028.pdf [120.65 KiB]
Скачиваний: 443
Вернуться наверх
 
Показать сообщения за:  Сортировать по:  Вернуться наверх
Начать новую тему Ответить на тему  [ Сообщений: 2498 ]     ... , , , 107, , , ...  

Часовой пояс: UTC + 3 часа


Кто сейчас на форуме

Сейчас этот форум просматривают: нет зарегистрированных пользователей и гости: 13


Вы не можете начинать темы
Вы не можете отвечать на сообщения
Вы не можете редактировать свои сообщения
Вы не можете удалять свои сообщения
Вы не можете добавлять вложения

Найти:
Перейти:  


Powered by phpBB © 2000, 2002, 2005, 2007 phpBB Group
Русская поддержка phpBB
Extended by Karma MOD © 2007—2012 m157y
Extended by Topic Tags MOD © 2012 m157y