Например TDA7294

Форум РадиоКот • Просмотр темы - не запускается вентилятор на BT136
Форум РадиоКот
Здесь можно немножко помяукать :)

Текущее время: Вт мар 03, 2026 01:04:25

Часовой пояс: UTC + 3 часа


ПРЯМО СЕЙЧАС:



Начать новую тему Ответить на тему  [ Сообщений: 29 ]    , 2
Автор Сообщение
 Заголовок сообщения:
СообщениеДобавлено: Пн дек 14, 2009 20:17:36 
Вымогатель припоя
Аватар пользователя

Карма: 4
Рейтинг сообщений: 22
Зарегистрирован: Чт мар 05, 2009 05:31:16
Сообщений: 622
Откуда: г. Кемерово
Рейтинг сообщения: 0
Не выгорит, если не превышать допустимый ток на управляющий вход.
Вообще то, далеко не всякий асинхронник можно регулировать таким способом, он должен быть с резисторами в "беличей клетке"
Пожалуй лучше полевик с диодным мостом и попробовать ШИМ. Хотя не пробовал.


Вернуться наверх
 
 Заголовок сообщения:
СообщениеДобавлено: Пн дек 14, 2009 20:25:51 
Встал на лапы
Аватар пользователя

Зарегистрирован: Вт ноя 17, 2009 11:05:02
Сообщений: 122
Рейтинг сообщения: 0
Цитата:
он должен быть с резисторами в "беличей клетке"


не знаком с таким выражением !!!!

регулируется он в принципе нормально как я писал ранее, регулировал раньше через регулятор собранный по схеме REG, все регулируется запускается даже с супер маленьких оборотов,
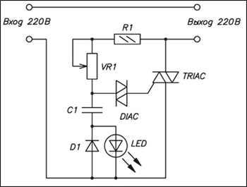
как только подключил BT136 через мос вот такая штука????


Вложения:
reg.gif [9.14 KiB]
Скачиваний: 537
Вернуться наверх
 
 Заголовок сообщения:
СообщениеДобавлено: Пн дек 14, 2009 20:53:30 
Вымогатель припоя
Аватар пользователя

Карма: 4
Рейтинг сообщений: 22
Зарегистрирован: Чт мар 05, 2009 05:31:16
Сообщений: 622
Откуда: г. Кемерово
Рейтинг сообщения: 0
Короткозамкнутая обмотка ротора, часто называемая «беличья клетка» из-за внешней схожести конструкции, состоит из медных или алюминиевых стержней, замкнутых накоротко с торцов двумя кольцами.


Вернуться наверх
 
 Заголовок сообщения:
СообщениеДобавлено: Пн дек 14, 2009 21:01:56 
Вымогатель припоя
Аватар пользователя

Карма: 4
Рейтинг сообщений: 22
Зарегистрирован: Чт мар 05, 2009 05:31:16
Сообщений: 622
Откуда: г. Кемерово
Рейтинг сообщения: 0
Для работы MOC нужны еще 2 резистора, как в типовой схеме.
Исходя из вашей первой схемы, непонятно как осуществляется регулирование без синхронизации с сетью ? Можно только либо включить, либо выключить...


Вернуться наверх
 
Эиком - электронные компоненты и радиодетали
 Заголовок сообщения:
СообщениеДобавлено: Пн дек 14, 2009 21:07:30 
Встал на лапы
Аватар пользователя

Зарегистрирован: Вт ноя 17, 2009 11:05:02
Сообщений: 122
Рейтинг сообщения: 0
по приведенной ниже схеме я ловлю отрицательную полуволну на int0 ,жду сколько надо мощности от 1 до 10мс даю импульс , далее через 10мс даю опять импульс вторая полуволна ,далее процесс повторяется

можите обьяснить зачем на схеме два резистора (делитель) ???


Вложения:
zc_sch.jpg [12.97 KiB]
Скачиваний: 463
Вернуться наверх
 
 Заголовок сообщения:
СообщениеДобавлено: Пн дек 14, 2009 21:24:57 
Вымогатель припоя
Аватар пользователя

Карма: 4
Рейтинг сообщений: 22
Зарегистрирован: Чт мар 05, 2009 05:31:16
Сообщений: 622
Откуда: г. Кемерово
Рейтинг сообщения: 0
Резисторы нужны для ограничения управляющего тока, иначе сгорит и MOC и триак...

Алгоритм я понял, у меня так же было сделано http://autobills.ru/dimmer.html

Детекторный оптрон лучше поставить со встречными светодиодами, типа PC817 будут пявлятся импульсы при каждом переходе через 0. И алгоритм упрощается, обе полуволны можно обрабатывать одинаково.

Вот после перехода через ноль надо попробовать подобрать задержку


Вернуться наверх
 
 Заголовок сообщения:
СообщениеДобавлено: Пн дек 14, 2009 21:34:19 
Встал на лапы
Аватар пользователя

Зарегистрирован: Вт ноя 17, 2009 11:05:02
Сообщений: 122
Рейтинг сообщения: 0
со встречными диодами это очень интересная мысль, сейчас добьюсь запуска мотора, потом переделаю под эту схему т.к. алгоритм намного упростится :)
не в курсе как расчитывать эти сопротивления ни как не разберусь как расчитать делитель по каким параметрам?


Вернуться наверх
 
 Заголовок сообщения:
СообщениеДобавлено: Пн дек 14, 2009 22:22:32 
Вымогатель припоя
Аватар пользователя

Карма: 4
Рейтинг сообщений: 22
Зарегистрирован: Чт мар 05, 2009 05:31:16
Сообщений: 622
Откуда: г. Кемерово
Рейтинг сообщения: 0
В документации должно быть...


Вернуться наверх
 
 Заголовок сообщения:
СообщениеДобавлено: Пн дек 14, 2009 22:40:16 
Друг Кота
Аватар пользователя

Карма: 44
Рейтинг сообщений: 605
Зарегистрирован: Вс мар 04, 2007 11:39:00
Сообщений: 4470
Откуда: Ukraine, Kyiv
Рейтинг сообщения: 0
Уважаемый aleks_bmw528,

1. Не морочьте себе голову с длительностью импульса. Вы что, много сэкономите при импульсном управлении? Милливатты настолько критичны? Ну, будет светодиод оптрона трескать свои 5...15 мА. Подавайте импульс максимально возможной длительности (хоть до начала следующего полупериода), только закончиться он должен обязательно до начала следующего полупериода!!! Иначе симистор откроется.

Насколько я понял из предыдущих постов, Вы ловите переход через ноль только одной полуволны, а второй отслеживаете программно? А Вы учли, что в сети в норме допускается колебание частоты от 49 до 51 Гц? А не в норме - еще больше. Ловить надо каждую полуволну, как написАл Alexey1969: два отпрона, светодиоды которых соединены встречно параллельно, а выходы - синфазно параллельно.

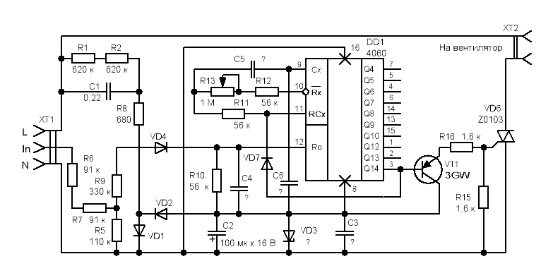
2. А зачем Вам вообще нужен МОС??? Если я правильно понял, схема управляется ДУ, т.е., она ни с чем больше гальванически не связана? Есть вариант намного проще, вообще без трансформатора питания. Я как-то срисовал схему с таймера бытового вентилятора "Домовент" (в аттаче) - гляньте, как в ней реализовано управление симистором от микросхемы: сетевое напряжение выпрямляется диодами VD1VD2 в отрицательной (!!!!) полярности, которая подается на "земляной" вывод питания микросхемы, а на ее "положительный" вывод - общая шина. При этом на управляющий электрод симистора поступают импульсы отрицательной полярности, для его работы самые благоприятные. Тем более, что все равно выделение нуля Вы будете осуществлять через оптронную развязку.


Вложения:
Комментарий к файлу: Таймер
Vent_Timer.GIF [13.31 KiB]
Скачиваний: 551

_________________
Выслушай и противную сторону, даже если она и противна
Вернуться наверх
 
Показать сообщения за:  Сортировать по:  Вернуться наверх
Начать новую тему Ответить на тему  [ Сообщений: 29 ]    , 2

Часовой пояс: UTC + 3 часа


Вы не можете начинать темы
Вы не можете отвечать на сообщения
Вы не можете редактировать свои сообщения
Вы не можете удалять свои сообщения
Вы не можете добавлять вложения

Найти:
Перейти:  


Powered by phpBB © 2000, 2002, 2005, 2007 phpBB Group
Русская поддержка phpBB
Extended by Karma MOD © 2007—2012 m157y
Extended by Topic Tags MOD © 2012 m157y