Например TDA7294

Форум РадиоКот • Просмотр темы - Контроллер паяльника Hakko FM-2028 с энкодером
Форум РадиоКот
Здесь можно немножко помяукать :)

Текущее время: Ср фев 18, 2026 11:32:29

Часовой пояс: UTC + 3 часа


ПРЯМО СЕЙЧАС:



Начать новую тему Ответить на тему  [ Сообщений: 2498 ]     ... , , , 96, , , ...  
Автор Сообщение
Не в сети
 Заголовок сообщения: Re: Контроллер паяльника Hakko FM-2028 с энкодером
СообщениеДобавлено: Сб апр 01, 2017 21:51:21 
Мучитель микросхем

Зарегистрирован: Ср июн 29, 2011 14:30:41
Сообщений: 480
Рейтинг сообщения: 0
Прошил прошивкой 1.8. Запускаю девайс . Высвечивается 280, затем единица бежит до десяти и обозначается Err2. Нажимаю энкодер пока «бегут» цифры – попадаю в меню. На всех ногах ОУ – 0вольт, кроме 8 ,где как и полагается 5вольт. Дальше не знаю чего делать?? :shock:


Вернуться наверх
 
Не в сети
 Заголовок сообщения: Re: Контроллер паяльника Hakko FM-2028 с энкодером
СообщениеДобавлено: Вс апр 02, 2017 08:52:50 
Вымогатель припоя

Карма: 8
Рейтинг сообщений: 57
Зарегистрирован: Ср май 26, 2010 16:24:33
Сообщений: 512
Рейтинг сообщения: 0
На выходе ОУ должно быть от 0,2В при комнатной температуре до 2,5В при максимальной. Приблизительно 0,5В на 100 градусов. Копай обвязку ОУ. Он у тебя какой? Еще, как вариант, неправильно подключена термопара паяльника.


Вернуться наверх
 
Не в сети
 Заголовок сообщения: Re: Контроллер паяльника Hakko FM-2028 с энкодером
СообщениеДобавлено: Вс апр 02, 2017 09:33:07 
Мучитель микросхем

Зарегистрирован: Ср июн 29, 2011 14:30:41
Сообщений: 480
Рейтинг сообщения: 0
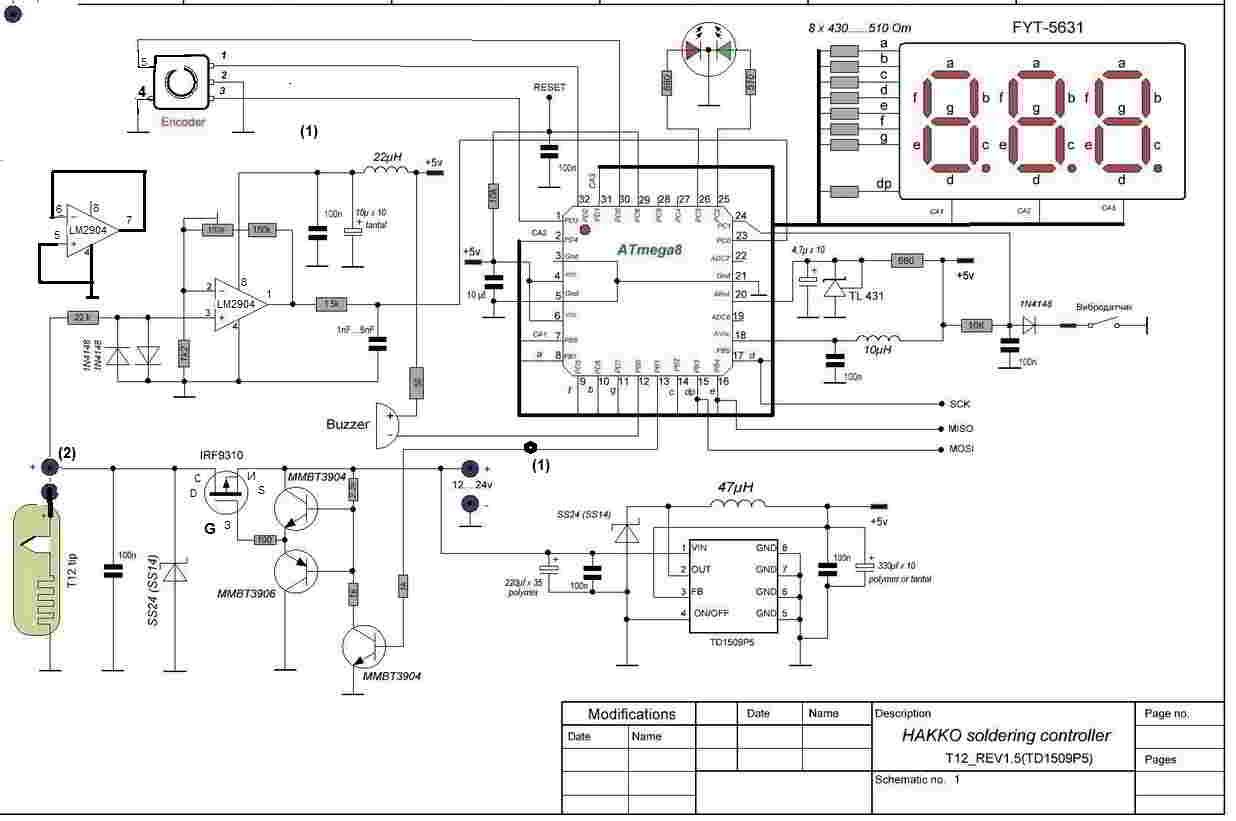
ОУ LM2904 вот схема по которой делаю.
Мне неясно как начинать работу паялки и калибровку. По мануалу вроде сперва нужно войти в настройки, установить вид паяльника, в моём случае -1(Т12).Затем в калибровку и програмно указать комнатную температуру, а там по мануалу. ?? Сейчас так и сделал, все поехало паяльник нагрелся до 400*. С испугу отключил, не отметив ничего, что происходило на дисплее. Здесь рекомендуют при настройке подавать 12 вольт на нагрев, для того чтобы не спалить нагреватель, видимо. В общем, не догоняю какой алгоритм действий для полной настройки-калибровки. И как быть с вибродатчиком? Пока использую голый картридж, вместо датчика выключатель.Что должно происходить при его включении-выключении?


Вложения:
м СХЕМА.jpg [41.44 KiB]
Скачиваний: 1292
Вернуться наверх
 
Не в сети
 Заголовок сообщения: Re: Контроллер паяльника Hakko FM-2028 с энкодером
СообщениеДобавлено: Вс апр 02, 2017 10:03:15 
Вымогатель припоя

Карма: 8
Рейтинг сообщений: 57
Зарегистрирован: Ср май 26, 2010 16:24:33
Сообщений: 512
Рейтинг сообщения: 0
У меня вибродатчика вообще нет. Вывод с меги никуда не подключен.
blazer писал(а):
Сейчас так и сделал, все поехало паяльник нагрелся до 400*
Правильно сделал, что выключил. Какая заданная температура была? Надо замерить какое напряжение на выходе ОУ. Программную калибровку пока рано делать. 12В подают чтобы не раскалять жало до красна, больше времени на выключение. И ещё. Сопротивление между 1 и 2 выводом ОУ сделай около 250 кОм.


Вернуться наверх
 
Эиком - электронные компоненты и радиодетали
Не в сети
 Заголовок сообщения: Re: Контроллер паяльника Hakko FM-2028 с энкодером
СообщениеДобавлено: Вс апр 02, 2017 10:58:18 
Мучитель микросхем

Зарегистрирован: Ср июн 29, 2011 14:30:41
Сообщений: 480
Рейтинг сообщения: 0
С заданной температурой не понимаю. Включаю: на дисплее280, затем появляется единица и бежит до 10.картридж нагревается градусов до 60 И загорается Err2. Выключаю, охлаждаю. Захожу в калибровку там высвечивается «10» и не реагирует на кручение энкодера. При этом, Паяльник греется до 370*( по термопаре мультиметра) на дисплее все бежит меняется.. А то, вдруг начинает хаотично расти. На выходе ОУ напряжение добегает от 0 до 3.6 в. Сопротивление на1- 2пине ОУ 250Ком. Все это как бы понятно - у меня разными блоками питания питается паяльник и контроллер – земли не разведены. Но, эт вроде ладно. Как комнатную температуру установить? Вроде от неё плясать нужно?


Вернуться наверх
 
Не в сети
 Заголовок сообщения: Re: Контроллер паяльника Hakko FM-2028 с энкодером
СообщениеДобавлено: Вс апр 02, 2017 11:29:13 
Вымогатель припоя

Карма: 8
Рейтинг сообщений: 57
Зарегистрирован: Ср май 26, 2010 16:24:33
Сообщений: 512
Рейтинг сообщения: 0
blazer писал(а):
Включаю: на дисплее280, затем появляется единица и бежит до 10.картридж нагревается градусов до 60 И загорается Err2
Так не должно быть. Микроконтроллер не видит нагрева жала паяльника. Скорее всего у тебя проблемы с питанием, как раз с землей. Паялка очень чувствительна к ней. Соедини земли блоков питания на плате, посмотри что будет. Комнатная температура здесь не выставляется. Больше 2,5В на выходе ОУ не должно быть, выдаст ошибку. Какую версию прошивки залил? И ещё, что означают цифры 1 и 2, которые в скобках, на твоей схеме.


Вернуться наверх
 
Не в сети
 Заголовок сообщения: Re: Контроллер паяльника Hakko FM-2028 с энкодером
СообщениеДобавлено: Вс апр 02, 2017 13:35:35 
Мучитель микросхем

Зарегистрирован: Ср июн 29, 2011 14:30:41
Сообщений: 480
Рейтинг сообщения: 0
Прошивка FW1.80beta13_. А как с напряжением на выходе ОУ справиться?
(1) (2) эт для себя - разъемы на плате для подключения аналоговой части, она у меня на отдельной плате

Добавлено after 1 hour 59 minutes 39 seconds:
Верно, 32serg32, земли совместил как нужно и поехало. На ОУ при 300* 2.3 вольта. Только показания температуры контроллера с жалом разнятся на 100*. Ну, вроде запустилось. Теперь полегше будет разобраться.


Вернуться наверх
 
Не в сети
 Заголовок сообщения: Re: Контроллер паяльника Hakko FM-2028 с энкодером
СообщениеДобавлено: Вс апр 02, 2017 13:55:07 
Вымогатель припоя

Карма: 8
Рейтинг сообщений: 57
Зарегистрирован: Ср май 26, 2010 16:24:33
Сообщений: 512
Рейтинг сообщения: 0
blazer писал(а):
Только показания температуры контроллера с жалом разнятся на 100*.
Переменником теперь калибруй. Чем больше сопротивление (150кОм +100кОм) тем ниже температура жала.


Вернуться наверх
 
Не в сети
 Заголовок сообщения: Re: Контроллер паяльника Hakko FM-2028 с энкодером
СообщениеДобавлено: Вс апр 02, 2017 18:17:58 
Потрогал лапой паяльник
Аватар пользователя

Карма: 13
Рейтинг сообщений: 444
Зарегистрирован: Сб авг 02, 2008 17:37:11
Сообщений: 389
Откуда: Україна, Харків, Салтівка
Рейтинг сообщения: 2
Если кому интересен контроллер фена с Тао, заходим по ссылке
Спойлерhttps://mysku.ru/blog/taobao/48863.html

_________________
жизнь никогда уже не будет прежней, 24 февраля разделило её на ДО и ПОСЛЕ


Вернуться наверх
 
Не в сети
 Заголовок сообщения: Re: Контроллер паяльника Hakko FM-2028 с энкодером
СообщениеДобавлено: Пн апр 03, 2017 07:43:37 
Мучитель микросхем

Зарегистрирован: Ср июн 29, 2011 14:30:41
Сообщений: 480
Рейтинг сообщения: 0
В режиме Clb( прошивкаFW1.80beta13_16072016) высвечивается не мигающая цифра 10 с точкой и не реагирует на вращение энкодера, затем как и положено идет нагрев и бегут цифры. Как установить комнатную температуру?


Вернуться наверх
 
Не в сети
 Заголовок сообщения: Re: Контроллер паяльника Hakko FM-2028 с энкодером
СообщениеДобавлено: Пн апр 03, 2017 17:18:12 
Вымогатель припоя

Карма: 8
Рейтинг сообщений: 57
Зарегистрирован: Ср май 26, 2010 16:24:33
Сообщений: 512
Рейтинг сообщения: 0
blazer писал(а):
Как установить комнатную температуру?
Во первых кому написано было
32serg32 писал(а):
Комнатная температура здесь не выставляется. Больше 2,5В на выходе ОУ не должно быть, выдаст ошибку. Какую версию прошивки залил? И ещё, что означают цифры 1

Во вторых надо было читать change.log у Виктора в подписи, а там написано:
07.04.2016 beta 4
fixed: Немного изменен алгоритм определения ошибки при превышении максимальной температуры
fixed: Для паяльников типа Т12 убрана установка комнатной температуры при калибровке (Agat2)


Последний раз редактировалось 32serg32 Пн апр 03, 2017 19:11:42, всего редактировалось 2 раз(а).

Вернуться наверх
 
Не в сети
 Заголовок сообщения: Re: Контроллер паяльника Hakko FM-2028 с энкодером
СообщениеДобавлено: Пн апр 03, 2017 18:31:30 
Мучитель микросхем

Зарегистрирован: Ср июн 29, 2011 14:30:41
Сообщений: 480
Рейтинг сообщения: 0
32serg32 Работал по: Инструкция по эксплуатации Версия 1.80 от 05.04.2016 и Версия 1.61 и в старой и новой версии рекомендуется выставлять комнатную температуру. От того и «глючу». А от 07.04.2016 beta 4 не видел. Где её глянуть? :shock:
А так-то, все оказалось намного проще – заменил ОУ (первая оказалась неисправной)
Теперь на дисплее в «калибровке» на короткое время высвечивается «23». Вот, разбираюсь-калибрую. :shock:
Спасибо!


Вернуться наверх
 
Не в сети
 Заголовок сообщения: Re: Контроллер паяльника Hakko FM-2028 с энкодером
СообщениеДобавлено: Пн апр 03, 2017 18:55:35 
Вымогатель припоя

Карма: 8
Рейтинг сообщений: 57
Зарегистрирован: Ср май 26, 2010 16:24:33
Сообщений: 512
Рейтинг сообщения: 0
blazer писал(а):
А от 07.04.2016 beta 4 не видел. Где её глянуть?
вот тут


Вложения:
Паялки.GIF [32.38 KiB]
Скачиваний: 1146
Вернуться наверх
 
Не в сети
 Заголовок сообщения: Re: Контроллер паяльника Hakko FM-2028 с энкодером
СообщениеДобавлено: Пн апр 03, 2017 22:39:29 
Мучитель микросхем

Зарегистрирован: Ср июн 29, 2011 14:30:41
Сообщений: 480
Рейтинг сообщения: 0
Прошивку такую здесь нашел. А в "облаке" файлы не открываются. Я почему на эту температуру грешу. У меня разница в показаниях девайса и термопары мультиметра 30*, чего бы не крутил. Уже и переменник увеличивал и резисторы в обвязке менял - и никак. А если подвести по комнатной температуре, то вроде эта разница и будет компенсирована. Ладно буду вникать, чай, разберусь. Спасибо. :)


Вернуться наверх
 
Не в сети
 Заголовок сообщения: Re: Контроллер паяльника Hakko FM-2028 с энкодером
СообщениеДобавлено: Сб апр 08, 2017 11:10:54 
Мучитель микросхем

Зарегистрирован: Ср июн 29, 2011 14:30:41
Сообщений: 480
Рейтинг сообщения: 0
Имею от китайцев такую штуку: Sw-200 Double Ball Rolling Vibration Switch 200 Ic New D, согласно переводу - Двух роликовый вибрационный переключатель. Вот и не пойму, он вибрационный, или датчик отклонения. По мультиметру – незначительное отклонение от горизонтали замыкает контакты и лишь в одном положении. Вроде GDN утверждал, что это само тот датчик. Подойдет ли он для схемы, где конкретно указано: «Вибродатчик» зацепленный на РС1 Атмеги?


Вложения:
0408-2.jpg [35.53 KiB]
Скачиваний: 570
Вернуться наверх
 
Не в сети
 Заголовок сообщения: Re: Контроллер паяльника Hakko FM-2028 с энкодером
СообщениеДобавлено: Сб апр 08, 2017 11:26:11 
Сверлит текстолит когтями
Аватар пользователя

Карма: 15
Рейтинг сообщений: 212
Зарегистрирован: Вт мар 31, 2015 22:56:07
Сообщений: 1299
Откуда: Мы люди простые, живем в лесу, на пенек молимся
Рейтинг сообщения: 0
Задача датчика – отреагировать на «встряхивание» паяльника, поднимаемого со стола, или вынимаемого из подставки. Т.е. дернуть прерывание изменением своего состояния.

_________________
Изображение


Вернуться наверх
 
Не в сети
 Заголовок сообщения: Re: Контроллер паяльника Hakko FM-2028 с энкодером
СообщениеДобавлено: Сб апр 08, 2017 11:50:51 
Мучитель микросхем

Зарегистрирован: Ср июн 29, 2011 14:30:41
Сообщений: 480
Рейтинг сообщения: 0
trengtor писал(а):
Т.е. дернуть прерывание изменением своего состояния.

То есть, после "встряхивания" не имеет значения в какой позиции оказываются контакты датчика: хоть разомкнутые, хоть замкнутые? Главное шевельнуть и всё?


Вернуться наверх
 
Не в сети
 Заголовок сообщения: Re: Контроллер паяльника Hakko FM-2028 с энкодером
СообщениеДобавлено: Сб апр 08, 2017 12:36:59 
Поставщик валерьянки для Кота
Аватар пользователя

Карма: 24
Рейтинг сообщений: 596
Зарегистрирован: Сб окт 10, 2009 10:34:07
Сообщений: 2168
Откуда: Україна, Хорол
Рейтинг сообщения: 0
Угу

_________________
Мои паяльные станции: первая, вторая, фен.


Вернуться наверх
 
Не в сети
 Заголовок сообщения: Re: Контроллер паяльника Hakko FM-2028 с энкодером
СообщениеДобавлено: Сб апр 08, 2017 17:21:10 
Мучитель микросхем

Зарегистрирован: Ср июн 29, 2011 14:30:41
Сообщений: 480
Рейтинг сообщения: 2
Завершил я этот проект. Все поехало. Машинка вышла ВО!! Спасибо конечно отцу проекта Victor_P.
Теперь, пока не въеду с детектором активности и как паяльник должен «отрубаться» в подставке. Ну, да разберусь. Спасибо всем кто помогал.


Вложения:
Фото3.jpg [8.23 KiB]
Скачиваний: 1074
Фото03.png [201.86 KiB]
Скачиваний: 898
Вернуться наверх
 
Не в сети
 Заголовок сообщения: Re: Контроллер паяльника Hakko FM-2028 с энкодером
СообщениеДобавлено: Вс апр 09, 2017 11:53:08 
Мучитель микросхем

Зарегистрирован: Ср июн 29, 2011 14:30:41
Сообщений: 480
Рейтинг сообщения: 0
Вместо датчика прикрутил выключатель. Прошивка FW1.80beta13_16072016. Никак не реагирует паяльник на кнопку выключателя! Таймер включен, детектор активности -10, дежурный режим установлен 120*


Вернуться наверх
 
Показать сообщения за:  Сортировать по:  Вернуться наверх
Начать новую тему Ответить на тему  [ Сообщений: 2498 ]     ... , , , 96, , , ...  

Часовой пояс: UTC + 3 часа


Кто сейчас на форуме

Сейчас этот форум просматривают: нет зарегистрированных пользователей и гости: 28


Вы не можете начинать темы
Вы не можете отвечать на сообщения
Вы не можете редактировать свои сообщения
Вы не можете удалять свои сообщения
Вы не можете добавлять вложения

Найти:
Перейти:  


Powered by phpBB © 2000, 2002, 2005, 2007 phpBB Group
Русская поддержка phpBB
Extended by Karma MOD © 2007—2012 m157y
Extended by Topic Tags MOD © 2012 m157y