Например TDA7294

Форум РадиоКот • Просмотр темы - Обратная связь
Форум РадиоКот
Здесь можно немножко помяукать :)

Текущее время: Вт янв 27, 2026 06:09:19

Часовой пояс: UTC + 3 часа


ПРЯМО СЕЙЧАС:



Начать новую тему Ответить на тему  [ Сообщений: 34 ]    , 2
Автор Сообщение
Не в сети
 Заголовок сообщения:
СообщениеДобавлено: Ср авг 26, 2009 22:05:17 
Встал на лапы

Зарегистрирован: Ср авг 26, 2009 15:59:39
Сообщений: 87
Рейтинг сообщения: 0
Ну с током в 0.1мА я чет перегнул, это необходимый ток на МК, ну а по законам кирхгофа надо чтоб только в ветку МК столько уходило, для простоты расчета лучше взять условие 0.1мА << I и взять I = 10мА, отсюда R3 = 60кОм, R4 = 440кОм

ну и осталось рассчитать транзисторы и поправить схему (добавить сопротивление).

из датащита на BU941ZP (V2) ток базы в режиме насыщения 300 мА, напряжение БЭ 2.7В

Пойду искать в справочниках транзистор V1


Вернуться наверх
 
Не в сети
 Заголовок сообщения:
СообщениеДобавлено: Ср авг 26, 2009 22:12:08 
Поставщик валерьянки для Кота
Аватар пользователя

Карма: 2
Рейтинг сообщений: 11
Зарегистрирован: Пт май 23, 2008 19:32:22
Сообщений: 2401
Откуда: Россия, Волгоград
Рейтинг сообщения: 0
Медали: 1
Получил миской по аватаре (1)
Удачи!
Пиши если что. :wink:

_________________
Чем дальше, тем больше становлюсь занудой...
Изображение


Вернуться наверх
 
Не в сети
 Заголовок сообщения:
СообщениеДобавлено: Ср авг 26, 2009 22:13:51 
Встал на лапы

Зарегистрирован: Ср авг 26, 2009 15:59:39
Сообщений: 87
Рейтинг сообщения: 0
Еще раз выражаю благодарность всем отписавшимся, и лично GP1! :))
А по поводу писать если что, то думаю долго ждать не заставлю ;)


Вернуться наверх
 
Не в сети
 Заголовок сообщения:
СообщениеДобавлено: Вт сен 08, 2009 11:18:28 
Встал на лапы

Зарегистрирован: Ср авг 26, 2009 15:59:39
Сообщений: 87
Рейтинг сообщения: 0
Возник закономерный вопрос, а всё таки для компаратора какой ток нужен?
В датащите нашел только для АЦП:
Analog Input Resistance 100 MΩ


Вернуться наверх
 
Эиком - электронные компоненты и радиодетали
Не в сети
 Заголовок сообщения:
СообщениеДобавлено: Вт сен 08, 2009 11:48:45 
Поставщик валерьянки для Кота
Аватар пользователя

Карма: 2
Рейтинг сообщений: 11
Зарегистрирован: Пт май 23, 2008 19:32:22
Сообщений: 2401
Откуда: Россия, Волгоград
Рейтинг сообщения: 0
Медали: 1
Получил миской по аватаре (1)
для компаратор нужно напряжение, а не ток и ему до лампочки какой ток будет протекать в делители, пока суммарное сопротивление делителя будет хотя бы в 3 раза меньше входного.

_________________
Чем дальше, тем больше становлюсь занудой...
Изображение


Вернуться наверх
 
Не в сети
 Заголовок сообщения:
СообщениеДобавлено: Вт сен 08, 2009 11:57:50 
Встал на лапы

Зарегистрирован: Ср авг 26, 2009 15:59:39
Сообщений: 87
Рейтинг сообщения: 0
Вот мне и не хочется рассеивать энергию, нагревая воздух резисторами через которые протекает большой ток, просто если действительно сопротивление компаратора как и АЦП 100МОм, ток в делителе можно было бы пустить 1мкА.


Вернуться наверх
 
Не в сети
 Заголовок сообщения:
СообщениеДобавлено: Вт сен 08, 2009 12:02:23 
Поставщик валерьянки для Кота
Аватар пользователя

Карма: 2
Рейтинг сообщений: 11
Зарегистрирован: Пт май 23, 2008 19:32:22
Сообщений: 2401
Откуда: Россия, Волгоград
Рейтинг сообщения: 0
Медали: 1
Получил миской по аватаре (1)
есть маленький нюанс, чем выше сопротивление делителя, тем лучше он "ловит помехи", а как понимаете в авто помех хватает.
такие малые токи имеет смысл выбирать при батарейном питании.

_________________
Чем дальше, тем больше становлюсь занудой...
Изображение


Вернуться наверх
 
Не в сети
 Заголовок сообщения:
СообщениеДобавлено: Вт сен 08, 2009 12:03:48 
Встал на лапы

Зарегистрирован: Ср авг 26, 2009 15:59:39
Сообщений: 87
Рейтинг сообщения: 0
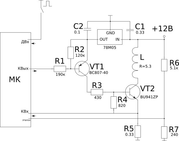
Веский аргумент :) тогда оставлю расчетные 2мА
Изображение
на МК вход датчика запрограммировать с включенным подтягивающим резистором, при открытом ключе будет логический 0, а при закрытом 1?


Вложения:
Комментарий к файлу: схема
_схема.png [40.53 KiB]
Скачиваний: 371


Последний раз редактировалось izmmisha Вт сен 08, 2009 12:11:50, всего редактировалось 1 раз.
Вернуться наверх
 
Не в сети
 Заголовок сообщения:
СообщениеДобавлено: Вт сен 08, 2009 12:11:29 
Друг Кота
Аватар пользователя

Карма: 28
Рейтинг сообщений: 267
Зарегистрирован: Ср сен 27, 2006 16:18:57
Сообщений: 3459
Рейтинг сообщения: 0
izmmisha писал(а):
...ток в делителе можно было бы пустить 1мкА.

Не факт. Не забывайте, что у входа есть ёмкость. Надо смотреть в даташите, какая. Она должна успеть зарядиться. Если ёмкость входа, например, 20 пф, то током в 1 мкА она будет заряжаться до 5 вольт примерно 100 мкс.


Вернуться наверх
 
Не в сети
 Заголовок сообщения:
СообщениеДобавлено: Вт сен 08, 2009 12:26:37 
Встал на лапы

Зарегистрирован: Ср авг 26, 2009 15:59:39
Сообщений: 87
Рейтинг сообщения: 0
Барсик писал(а):
Не забывайте, что у входа есть ёмкость. Надо смотреть в даташите, какая.

Изображение
Я правильно понял про какую емкость вы говорите? или у компаратора еще есть и своя?


Вложения:
.png [14.07 KiB]
Скачиваний: 326
Вернуться наверх
 
Не в сети
 Заголовок сообщения:
СообщениеДобавлено: Вт сен 08, 2009 12:58:39 
Поставщик валерьянки для Кота
Аватар пользователя

Карма: 2
Рейтинг сообщений: 11
Зарегистрирован: Пт май 23, 2008 19:32:22
Сообщений: 2401
Откуда: Россия, Волгоград
Рейтинг сообщения: 0
Медали: 1
Получил миской по аватаре (1)
это оно и есть.
только не торопись схему в реале включать. есть куча нюансов.

_________________
Чем дальше, тем больше становлюсь занудой...
Изображение


Вернуться наверх
 
Не в сети
 Заголовок сообщения:
СообщениеДобавлено: Вт сен 08, 2009 13:36:33 
Встал на лапы

Зарегистрирован: Ср авг 26, 2009 15:59:39
Сообщений: 87
Рейтинг сообщения: 0
GP1 писал(а):
только не торопись схему в реале включать. есть куча нюансов.

Лаконичность сестра таланта ;)
Я совсем новичек, подскажите пожалуйста :oops:


Вернуться наверх
 
Не в сети
 Заголовок сообщения:
СообщениеДобавлено: Вт сен 08, 2009 13:40:33 
Поставщик валерьянки для Кота
Аватар пользователя

Карма: 2
Рейтинг сообщений: 11
Зарегистрирован: Пт май 23, 2008 19:32:22
Сообщений: 2401
Откуда: Россия, Волгоград
Рейтинг сообщения: 0
Медали: 1
Получил миской по аватаре (1)
напомни завтра в личку.

_________________
Чем дальше, тем больше становлюсь занудой...
Изображение


Вернуться наверх
 
Не в сети
 Заголовок сообщения:
СообщениеДобавлено: Вт сен 08, 2009 15:20:58 
Электрический кот
Аватар пользователя

Карма: 1
Рейтинг сообщений: 6
Зарегистрирован: Чт фев 19, 2009 17:46:34
Сообщений: 1040
Рейтинг сообщения: 0
Лучшебы взяли силу тока побольше, с такими сопротивлениями у Вас точно нифига работать не будет :o

_________________
Where technology meets enjoyment.


Вернуться наверх
 
Показать сообщения за:  Сортировать по:  Вернуться наверх
Начать новую тему Ответить на тему  [ Сообщений: 34 ]    , 2

Часовой пояс: UTC + 3 часа


Кто сейчас на форуме

Сейчас этот форум просматривают: нет зарегистрированных пользователей и гости: 18


Вы не можете начинать темы
Вы не можете отвечать на сообщения
Вы не можете редактировать свои сообщения
Вы не можете удалять свои сообщения
Вы не можете добавлять вложения

Найти:
Перейти:  


Powered by phpBB © 2000, 2002, 2005, 2007 phpBB Group
Русская поддержка phpBB
Extended by Karma MOD © 2007—2012 m157y
Extended by Topic Tags MOD © 2012 m157y