Например TDA7294

Форум РадиоКот • Просмотр темы - Сетевой фильтр. Резонанс?
Форум РадиоКот
Здесь можно немножко помяукать :)

Текущее время: Ср мар 04, 2026 21:27:29

Часовой пояс: UTC + 3 часа


ПРЯМО СЕЙЧАС:



Начать новую тему Ответить на тему  [ Сообщений: 4 ] 
Автор Сообщение
 Заголовок сообщения: Сетевой фильтр. Резонанс?
СообщениеДобавлено: Пт июн 22, 2012 17:52:04 
Родился

Зарегистрирован: Пт июн 22, 2012 17:33:08
Сообщений: 2
Рейтинг сообщения: 0
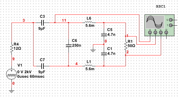
Здравствуйте уважаемые форумчане, решил я проверить как справляются с импульсными помехами стандартные фильтры с синфазным дросселем, двумя Y-конденсаторами и одним X. Значит выбрал фильтр серии B84110-A фирмы Epcos и замоделировал в multisim'е испытание на воздействие микросекундной помехи 1-50мкс. При подаче "провод-земля" увидел резонанс, который усилил амплитуду помехи почти в 2р. Вот и вопрос: это нормально? или как-то неправильно я понимаю принцип работы синфазного дросселя?


Вложения:
Комментарий к файлу: осциллограммы
2.png [49.67 KiB]
Скачиваний: 701
Комментарий к файлу: схема в multisim 12
1.png [14.36 KiB]
Скачиваний: 677
Вернуться наверх
 
 Заголовок сообщения: Re: Сетевой фильтр. Резонанс?
СообщениеДобавлено: Вс июн 24, 2012 17:42:51 
Друг Кота
Аватар пользователя

Карма: 17
Рейтинг сообщений: 473
Зарегистрирован: Ср ноя 11, 2009 17:19:30
Сообщений: 5685
Откуда: Воронеж
Рейтинг сообщения: 0
А дроссели магнитно связаны? На одном сердечнике ведь мотается.

_________________
"Привет!" - соврал он.


Вернуться наверх
 
 Заголовок сообщения: Re: Сетевой фильтр. Резонанс?
СообщениеДобавлено: Вс июн 24, 2012 22:28:30 
Родился

Зарегистрирован: Пт июн 22, 2012 17:33:08
Сообщений: 2
Рейтинг сообщения: 0
По идее они должны быть связаны, но в модели не так-то просто это сделать. Вот мне интересно, будет ли разница, если использовать связанный дроссель и два отдельных при подавлении синфазных помех?


Вернуться наверх
 
 Заголовок сообщения: Re: Сетевой фильтр. Резонанс?
СообщениеДобавлено: Пн июн 25, 2012 01:11:19 
Друг Кота
Аватар пользователя

Карма: 17
Рейтинг сообщений: 473
Зарегистрирован: Ср ноя 11, 2009 17:19:30
Сообщений: 5685
Откуда: Воронеж
Рейтинг сообщения: 0
А, кстати, каналы В и С относительно какой точки показывают, относительно земли? Тогда всё в порядке: вычти из одного другое и получишь почти полное отсутствие помехи на нагрузке.

_________________
"Привет!" - соврал он.


Вернуться наверх
 
Эиком - электронные компоненты и радиодетали
Показать сообщения за:  Сортировать по:  Вернуться наверх
Начать новую тему Ответить на тему  [ Сообщений: 4 ] 

Часовой пояс: UTC + 3 часа


Вы не можете начинать темы
Вы не можете отвечать на сообщения
Вы не можете редактировать свои сообщения
Вы не можете удалять свои сообщения
Вы не можете добавлять вложения

Найти:
Перейти:  


Powered by phpBB © 2000, 2002, 2005, 2007 phpBB Group
Русская поддержка phpBB
Extended by Karma MOD © 2007—2012 m157y
Extended by Topic Tags MOD © 2012 m157y