Например TDA7294

Форум РадиоКот • Просмотр темы - Лабораторный блок питания Высочанского. (доработка)
Форум РадиоКот
Здесь можно немножко помяукать :)

Текущее время: Ср мар 04, 2026 03:35:02

Часовой пояс: UTC + 3 часа


ПРЯМО СЕЙЧАС:



Начать новую тему Ответить на тему  [ Сообщений: 4 ] 
Автор Сообщение
 Заголовок сообщения: Лабораторный блок питания Высочанского. (доработка)
СообщениеДобавлено: Вс июн 24, 2012 22:15:18 
Встал на лапы

Зарегистрирован: Сб окт 02, 2010 21:21:23
Сообщений: 80
Рейтинг сообщения: 0
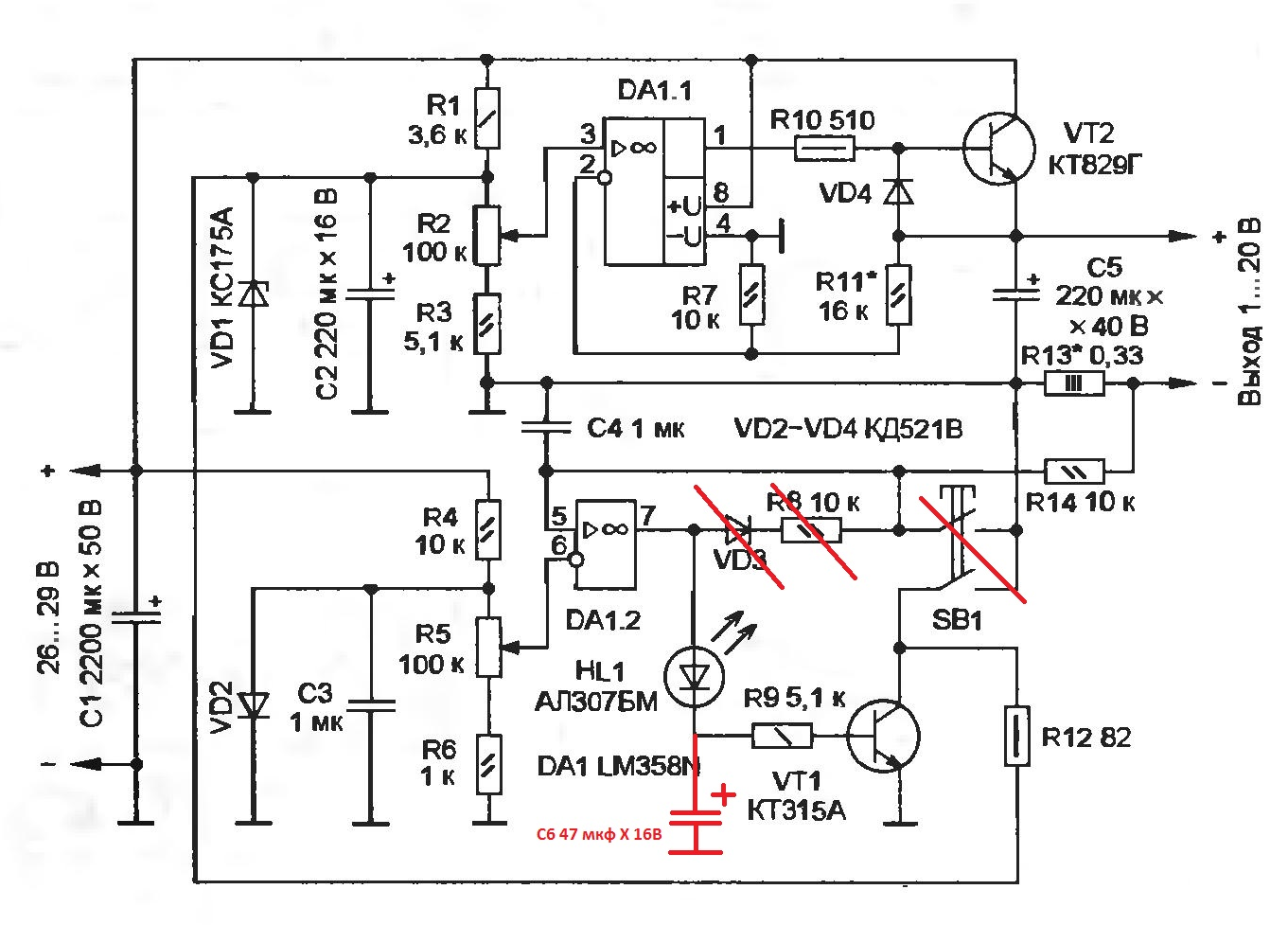
Изучив множество схем в интернете заинтересовал лабораторный блок питания Высочанского. При внимательном расмотрении схемы возникло несколько вопросов.
1. Возможно ли заменить выходной транзистор кт 829 на 2n3055 или irf540 (предпочтительнее) Необходимо ли вносить изменение схему?
2. Возможно ли доработать схему так чтобы защита по току срабатывала на 3...5 сек и возвращался в исходное состояние?
3. Будет ли работать доработка показанная во вложении красным для обеспечения условий п.2 ?


Вернуться наверх
 
 Заголовок сообщения: Re: Лабораторный блок питания Высочанского. (доработка)
СообщениеДобавлено: Вс июн 24, 2012 22:21:17 
Модератор
Аватар пользователя

Карма: 120
Рейтинг сообщений: 1088
Зарегистрирован: Пн дек 08, 2008 19:28:04
Сообщений: 22887
Откуда: 10км от Москвы на Север
Рейтинг сообщения: 0
А где "вложения" ... ? :)


Вернуться наверх
 
 Заголовок сообщения: Re: Лабораторный блок питания Высочанского. (доработка)
СообщениеДобавлено: Вс июн 24, 2012 22:30:27 
Встал на лапы

Зарегистрирован: Сб окт 02, 2010 21:21:23
Сообщений: 80
Рейтинг сообщения: 0
Вложенеие


Вложения:
Безымянный.rar [342.62 KiB]
Скачиваний: 339
Вернуться наверх
 
 Заголовок сообщения: Re: Лабораторный блок питания Высочанского. (доработка)
СообщениеДобавлено: Вс июн 24, 2012 22:39:36 
Модератор
Аватар пользователя

Карма: 120
Рейтинг сообщений: 1088
Зарегистрирован: Пн дек 08, 2008 19:28:04
Сообщений: 22887
Откуда: 10км от Москвы на Север
Рейтинг сообщения: 0
Вложение:
лаб Высочанского..png [405.64 KiB]
Скачиваний: 905


Вернуться наверх
 
Эиком - электронные компоненты и радиодетали
Показать сообщения за:  Сортировать по:  Вернуться наверх
Начать новую тему Ответить на тему  [ Сообщений: 4 ] 

Часовой пояс: UTC + 3 часа


Вы не можете начинать темы
Вы не можете отвечать на сообщения
Вы не можете редактировать свои сообщения
Вы не можете удалять свои сообщения
Вы не можете добавлять вложения

Найти:
Перейти:  


Powered by phpBB © 2000, 2002, 2005, 2007 phpBB Group
Русская поддержка phpBB
Extended by Karma MOD © 2007—2012 m157y
Extended by Topic Tags MOD © 2012 m157y