Например TDA7294

Форум РадиоКот • Просмотр темы - Шим регулятор кулеров на UC3843 с упр. от термистора
Форум РадиоКот
Здесь можно немножко помяукать :)

Текущее время: Пн мар 16, 2026 03:35:38

Часовой пояс: UTC + 3 часа


ПРЯМО СЕЙЧАС:



Начать новую тему Ответить на тему  [ Сообщений: 6 ] 
Автор Сообщение
 Заголовок сообщения: Шим регулятор кулеров на UC3843 с упр. от термистора
СообщениеДобавлено: Вс авг 22, 2010 06:25:35 
Первый раз сказал Мяу!

Зарегистрирован: Пт май 14, 2010 04:35:03
Сообщений: 25
Рейтинг сообщения: 0
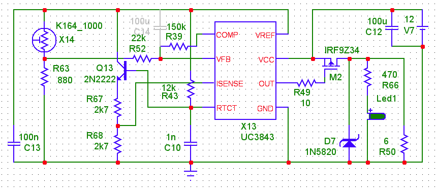
Набросал схему шим регулятора компьютерных кулеров, с управлением от термистора на UC3843.
12в, 2А, 100кГц. Скважность около 20% при 25*С и до 98% при 35*С. P-канальный мосфет использован специально, дабы оставить возможность подключения таходатчиков к мат. плате.
В симуляторе вроде все работает, но есть пара вопросов:
- Использовать выход ISense по назначению в такой схеме я уже никак не смогу? Сейчас я просто "заткнул" его Q13,R67,R68 по схеме из даташита.
- Стоит ли делать LC фильтр на выходе? Или снабберную цепь может поставить?
Ну и может еще какие косяки углядите.. :?
Вложение:
Снимок экрана 2010-08-22 в 6.36.21.png [44.28 KiB]
Скачиваний: 2273


Вернуться наверх
 
 Заголовок сообщения: Re: Шим регулятор кулеров на UC3843 с упр. от термистора
СообщениеДобавлено: Вс авг 22, 2010 10:09:08 
Опытный кот
Аватар пользователя

Зарегистрирован: Пт янв 29, 2010 01:36:03
Сообщений: 738
Откуда: Made in Ukraine
Рейтинг сообщения: 0
А как это "по назначению?" 3843 контроллер токового режима, по этому пила берется не с генератора (как в более расширенных версиях контроллеров), а в качестве обратной связи тока. Вы подключили его на генераторную пилу, получился ШИМ с режимом по напряжению. Другой тут и не нужен.
Если не ставить LC, то и диод не особо то нужен. Лучше поставить, вентиляторы не все имеют внутри конденсатор, чтобы не было траблов с запуском с импульсным питанием.
Еще, серый конденсатор, он отсутствует как бы? Поставь на землю от FB конденсатор, чтобы с терморезистором была цепочка на 1 секунду где-то. Помех от датчика не будет и старт на полной мощности.

_________________
Как же сложно быть скромной, когда ты лучшая!


Вернуться наверх
 
 Заголовок сообщения: Re: Шим регулятор кулеров на UC3843 с упр. от термистора
СообщениеДобавлено: Вс авг 22, 2010 16:12:36 
Первый раз сказал Мяу!

Зарегистрирован: Пт май 14, 2010 04:35:03
Сообщений: 25
Рейтинг сообщения: 0
-=БлОнДиНоЧк@=- писал(а):
А как это "по назначению?" 3843 контроллер токового режима, по этому пила берется не с генератора (как в более расширенных версиях контроллеров), а в качестве обратной связи тока. Вы подключили его на генераторную пилу, получился ШИМ с режимом по напряжению. Другой тут и не нужен.
Если не ставить LC, то и диод не особо то нужен. Лучше поставить, вентиляторы не все имеют внутри конденсатор, чтобы не было траблов с запуском с импульсным питанием.
Еще, серый конденсатор, он отсутствует как бы? Поставь на землю от FB конденсатор, чтобы с терморезистором была цепочка на 1 секунду где-то. Помех от датчика не будет и старт на полной мощности.

насчет обр. связи по току - хотелось бы конечно использовать ее в качестве защиты ключа по току.
серый конденсатор присутствует (просто был отключен при симуляции) и задает двухсекундный старт кулеров при макс скважности шима. с емкостью же на землю, будет наоборот софтстарт.


Вернуться наверх
 
 Заголовок сообщения: Re: Шим регулятор кулеров на UC3843 с упр. от термистора
СообщениеДобавлено: Вс авг 22, 2010 21:14:41 
Опытный кот
Аватар пользователя

Зарегистрирован: Пт янв 29, 2010 01:36:03
Сообщений: 738
Откуда: Made in Ukraine
Рейтинг сообщения: 0
Да, точно, усилитель инвертирующий, ну не важно. Токовый вход это не защита, а порог переключения. Так что не катит. А защиту можно резистор + транзистор сделать.

_________________
Как же сложно быть скромной, когда ты лучшая!


Вернуться наверх
 
Эиком - электронные компоненты и радиодетали
 Заголовок сообщения: Re: Шим регулятор кулеров на UC3843 с упр. от термистора
СообщениеДобавлено: Ср авг 25, 2010 10:46:19 
Потрогал лапой паяльник

Карма: 1
Рейтинг сообщений: 14
Зарегистрирован: Ср июн 10, 2009 06:22:05
Сообщений: 318
Откуда: г. Юбилейный М.О.
Рейтинг сообщения: 0
Вопрос в тему, а как расчитать частоту генератора UC3843, в даташите формулы не нашел, в другом месте нашел формулу F=1,72/RC, но в даташите я её в упор не вижу. Ткните пожалуйста носом. Или хотябы скажите на какой странице даташита она есть.


Вернуться наверх
 
 Заголовок сообщения: Re: Шим регулятор кулеров на UC3843 с упр. от термистора
СообщениеДобавлено: Чт авг 26, 2010 05:49:38 
Первый раз сказал Мяу!

Зарегистрирован: Пт май 14, 2010 04:35:03
Сообщений: 25
Рейтинг сообщения: 0
Lex 90 писал(а):
Ткните пожалуйста носом.

все есть в даташите, на 6стр. там даже считать не надо, есть готовые графики.


Вложения:
Снимок экрана 2010-08-26 в 6.42.54.png [80.35 KiB]
Скачиваний: 1488
Вернуться наверх
 
Показать сообщения за:  Сортировать по:  Вернуться наверх
Начать новую тему Ответить на тему  [ Сообщений: 6 ] 

Часовой пояс: UTC + 3 часа


Вы не можете начинать темы
Вы не можете отвечать на сообщения
Вы не можете редактировать свои сообщения
Вы не можете удалять свои сообщения
Вы не можете добавлять вложения

Найти:
Перейти:  


Powered by phpBB © 2000, 2002, 2005, 2007 phpBB Group
Русская поддержка phpBB
Extended by Karma MOD © 2007—2012 m157y
Extended by Topic Tags MOD © 2012 m157y