Например TDA7294

Форум РадиоКот • Просмотр темы - Линейный стабилизатор напряжения
Форум РадиоКот
Здесь можно немножко помяукать :)

Текущее время: Вс мар 29, 2026 09:29:15

Часовой пояс: UTC + 3 часа


ПРЯМО СЕЙЧАС:



Начать новую тему Ответить на тему  [ Сообщений: 19 ] 
Автор Сообщение
 Заголовок сообщения: Линейный стабилизатор напряжения
СообщениеДобавлено: Сб янв 10, 2026 15:05:16 
Родился

Зарегистрирован: Сб янв 10, 2026 14:56:50
Сообщений: 6
Рейтинг сообщения: 0
Предыстория: У меня был советский трансформатор. Подумал сделать из него блок питания с регулировкой напряжения от 0 до 30 вольт на 5 ампер, хотел им запитать самодельный электролизёр по урокам Alex Burkan. Раз в составе блока уже есть признак линейности (трансформатор), рационально было бы сделать его полностью линейным. Трансформатор не подходил мне по напряжению на вторичной обмотке и я решил его перемотать. Раз уж перематывал решил поэкспериментировать и сделал 3 вывода: 2 по 15В и 1 на 30v. От обмоток по 15В я поставил две Xl4016, тем самым получил "полулинейный" блок питания (для каких-то небольших нагрузок), а от обмотки на 30В решил поставить линейный стабилизатор, чтобы как и задумывалось раньше, пусть хоть одна линия питания будет полностью линейной.

Стабилизатор:
Требования: 0-30В, 5А, регулировка тока, защита от КЗ.
Схема:
Изображение

Выход после диодного моста с конденсатором на 10000мкФ - 36.8В.
VD1 - стабилитрон, 1N4751A.
R1 - Резистор, 430 Ом, 0.25 Вт.
R2 - Потенциометр, 10 КОм, 0.125 Вт.
VT1 - транзистор Дарлингтона BDX33C, npn.
VT2, R3, R4 - ???
Нужна помощь с выбором комплектующих для стабилизатора и проверкой тех, которые я выбрал.
Сильно не судите, в этом деле я новичок, схему взял с канала ЭлектоХобби https://dzen.ru/video/watch/60f283056169c246f9b5ba3d. Про сильный нагрев транзистора в курсе, будет стоять хорошее охлаждение.


Вернуться наверх
 
 Заголовок сообщения: Re: Линейный стабилизатор напряжения
СообщениеДобавлено: Сб янв 10, 2026 16:53:36 
Друг Кота
Аватар пользователя

Карма: 59
Рейтинг сообщений: 705
Зарегистрирован: Вт сен 25, 2012 23:13:41
Сообщений: 6083
Откуда: г.Дзержинск Нижегородской обл.
Рейтинг сообщения: 0
Понятие "линейный стабилизатор" определяется так:
Линейный стабилизатор напряжения представляет собой делитель напряжения, на вход которого подаётся входное (нестабильное) напряжение, а выходное (стабилизированное) напряжение снимается с нижнего плеча делителя. Стабилизация осуществляется путём изменения сопротивления одного из плеч делителя.
В зависимости от включения элемента с изменяемым сопротивлением линейные стабилизаторы классифицируются на два типа:
- Последовательный: регулирующий элемент включен последовательно с нагрузкой.
- Параллельный: регулирующий элемент включен параллельно нагрузке.
В зависимости от способа стабилизации: параметрический и компенсационный.
Поэтому не бывает "полулинейных" и "четвертьлинейных" стабилизаторов. Представленная вами схема является последовательным параметрическим стабилизатором. Трансформатор (ненасыщенный) вообще не относится к стабилизаторам и присутствует в любом блоке питания.

я поставил две Xl4016, тем самым получил "полулинейный" блок питания (для каких-то небольших нагрузок), а от обмотки на 30В решил поставить линейный стабилизатор, чтобы как и задумывалось раньше, пусть хоть одна линия питания будет полностью линейной.
В этом нет никакого смысла, т.к. наличие в схеме импульсного стабилизатора сводит на нет все преимущества линейной схемы.

Стабилитрон 1N4751A нормально работать не будет, т.к. его напряжение стабилизации равно действующему напряжению после выпрямителя и фильтра. Под нагрузкой оно просядет и стабилизатор выйдет из рабочего режима. Стабилитрон выбирают несколько ниже, номинал можно рассчитать или подобрать опытным путём.

Токовая защита в таком виде нормально работать не будет. Связано это с отсутствием смещения на базе транзистора VT2. Но даже если его туда и добавить, то линейности регулировки ждать не приходится.

P.s. Как я понимаю, схема учебная, но обучаться Вы начали не с того конца - сначала нужно изучить теорию, а потом приступать к практике. Даже после этого никто не гарантирует полного их совпадения. Вот тогда и будете задавать свои вопросы на форуме.

_________________
Спасение утопающих дело рук самих утопающих.


Вернуться наверх
 
 Заголовок сообщения: Re: Линейный стабилизатор напряжения
СообщениеДобавлено: Сб янв 10, 2026 18:52:52 
Говорящий с текстолитом

Карма: 21
Рейтинг сообщений: 451
Зарегистрирован: Пн июн 12, 2017 13:29:46
Сообщений: 1551
Рейтинг сообщения: 0
RadioWolf - Требования: 0-30В, 5А
Во-первых, получение регулировки "от нуля" требует введения специальных мер по компенсации начальных напряжений.
Во-вторых, при таком желаемом токе регулятор VT1 будет рассеивать на минимальном напряжении в атмосферу порядка 35В * 5А = 175 ватт.
Так что либо осетра урежьте, либо запасайтесь огромным трансформатором и радиатором с хорошим ветродуем, также BDX33C в качестве регулятора не подойдёт (можно поставить три штуки впараллель, либо отказаться от идеи стабилизации "от нуля").
Защита от перегрузки по току будет мешать нормальной работе стабилизатора, напряжение будет плавать, а шунт будет рассеивать дополнительные четыре ватта на максимальном токе.
Посмотрите схему Б5-44А - в качестве примера не самого плохого линейного стабилизатора на рассыпухе, просто для сравнения с вашей "схемой".
Рекомендую также глянуть на схему источника питания "Марс", он же "ИПС-1" - минималистичный стабилизатор с неплохими параметрами, который можно попробовать масштабировать под ваши хотелки с учётом вышесказанного. Он также собран на рассыпухе.


Вернуться наверх
 
 Заголовок сообщения: Re: Линейный стабилизатор напряжения
СообщениеДобавлено: Пт фев 06, 2026 20:12:15 
Родился

Зарегистрирован: Сб янв 10, 2026 14:56:50
Сообщений: 6
Рейтинг сообщения: 0
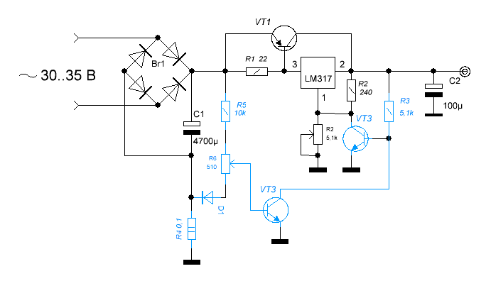
Посмотрел я разные схемы, остановился на схеме с LM317:
Вложение:
1145410846_.GIF.061d95fbb75cf8860a696727b94cb938.gif [8.19 KiB]
Скачиваний: 81

Но не могу понять одного - как рассчитать сопротивление R1?

Добавлено after 4 minutes 44 seconds:
Хотя есть ещё вопрос: для чего резисторы R3 и R5?


Вернуться наверх
 
Эиком - электронные компоненты и радиодетали
 Заголовок сообщения: Re: Линейный стабилизатор напряжения
СообщениеДобавлено: Пт фев 06, 2026 20:17:20 
Встал на лапы
Аватар пользователя

Карма: -13
Рейтинг сообщений: -74
Зарегистрирован: Ср дек 06, 2023 23:51:29
Сообщений: 81
Откуда: 48
Рейтинг сообщения: 0
А просто купить DPS3005 нет?


Вернуться наверх
 
 Заголовок сообщения: Re: Линейный стабилизатор напряжения
СообщениеДобавлено: Пт фев 06, 2026 20:22:52 
Родился

Зарегистрирован: Сб янв 10, 2026 14:56:50
Сообщений: 6
Рейтинг сообщения: 0
Нет,у что-то такого типа покупать не хочу, хочу собрать сам на lm317.Так мог бы и готовый ЛБП купить, но так не интересно


Вернуться наверх
 
 Заголовок сообщения: Re: Линейный стабилизатор напряжения
СообщениеДобавлено: Пт фев 06, 2026 20:26:37 
Друг Кота
Аватар пользователя

Карма: 197
Рейтинг сообщений: 8655
Зарегистрирован: Пн ноя 30, 2009 03:00:01
Сообщений: 43671
Откуда: Нерезиновая
Рейтинг сообщения: 0
RadioWolf писал(а):
Подумал сделать из него блок питания с регулировкой напряжения от 0 до 30 вольт на 5 ампер, хотел им запитать самодельный электролизёр по урокам Alex Burkan.

Вот только я не понимаю, зачем вам стабилизатор напряжения? Электролизёру, как и гальванованне, нужен стабилизатор тока, а напряжение само получится такое, какое нужно.
https://www.kondratev-v.ru/stabilizator ... oka-2.html


Вернуться наверх
 
 Заголовок сообщения: Re: Линейный стабилизатор напряжения
СообщениеДобавлено: Пт фев 06, 2026 20:36:03 
Встал на лапы
Аватар пользователя

Карма: -13
Рейтинг сообщений: -74
Зарегистрирован: Ср дек 06, 2023 23:51:29
Сообщений: 81
Откуда: 48
Рейтинг сообщения: 0
Так, а при чём здесь тогда "электролизёр"? Вы изначально сами не знаете, чего хотите.


Вернуться наверх
 
 Заголовок сообщения: Re: Линейный стабилизатор напряжения
СообщениеДобавлено: Пт фев 06, 2026 20:43:19 
Родился

Зарегистрирован: Сб янв 10, 2026 14:56:50
Сообщений: 6
Рейтинг сообщения: 0
Схема не только для электролизёра, электролизёр это одна из причин, почему я хочу собрать линейную схему питания. Сейчас вопрос в другом, как рассчитывать сопротивление R1, и какое значение имеют резисторы R3 и R5?


Вернуться наверх
 
 Заголовок сообщения: Re: Линейный стабилизатор напряжения
СообщениеДобавлено: Пт фев 06, 2026 20:45:17 
Поставщик валерьянки для Кота

Карма: 1
Рейтинг сообщений: 163
Зарегистрирован: Пт дек 03, 2010 10:52:25
Сообщений: 2379
Рейтинг сообщения: 0
Поищите lt1084 ,сложить 2-3 стабилизатора для надежности и не надо всякие транзисторы навешивать


Вернуться наверх
 
 Заголовок сообщения: Re: Линейный стабилизатор напряжения
СообщениеДобавлено: Пт фев 06, 2026 21:01:17 
Встал на лапы
Аватар пользователя

Карма: -13
Рейтинг сообщений: -74
Зарегистрирован: Ср дек 06, 2023 23:51:29
Сообщений: 81
Откуда: 48
Рейтинг сообщения: 0
RadioWolf писал(а):
почему я хочу собрать линейную схему питания

Почему?
Или, правильнее, зачем?

PS Я не хочу Вас как-то приунизить. Лишь только Ваши денежные средства Вам сэкономить.


Последний раз редактировалось Нефертити Пт фев 06, 2026 21:11:45, всего редактировалось 1 раз.

Вернуться наверх
 
 Заголовок сообщения: Re: Линейный стабилизатор напряжения
СообщениеДобавлено: Пт фев 06, 2026 21:06:32 
Говорящий с текстолитом

Карма: 11
Рейтинг сообщений: 98
Зарегистрирован: Вт янв 05, 2016 10:14:25
Сообщений: 1688
Откуда: поселок Мелеуз
Рейтинг сообщения: 0
как рассчитать сопротивление R1?

А зачем его рассчитывать если его сопротивление указано на схеме?Просто спаяйте и проверьте.


Вернуться наверх
 
 Заголовок сообщения: Re: Линейный стабилизатор напряжения
СообщениеДобавлено: Пт фев 06, 2026 21:45:30 
Встал на лапы
Аватар пользователя

Карма: -13
Рейтинг сообщений: -74
Зарегистрирован: Ср дек 06, 2023 23:51:29
Сообщений: 81
Откуда: 48
Рейтинг сообщения: 0
Схема не только для электролизёра, электролизёр это одна из причин, почему я хочу собрать линейную схему питания. Сейчас вопрос в другом, как рассчитывать сопротивление R1, и какое значение имеют резисторы R3 и R5?

Очень просто. R=U/I.


Вернуться наверх
 
 Заголовок сообщения: Re: Линейный стабилизатор напряжения
СообщениеДобавлено: Пт фев 06, 2026 23:34:12 
Открыл глаза

Карма: 1
Рейтинг сообщений: 2
Зарегистрирован: Ср окт 23, 2024 17:49:53
Сообщений: 61
Рейтинг сообщения: 0
Вот почитайте.
https://www.radiokot.ru/forum/viewtopic ... 11&t=41109
и вот
https://forum.cxem.net/topic/76820-%D0% ... 50-%D0%B2/
или вот
https://www.radiokot.ru/forum/viewtopic ... 6599619681


Вернуться наверх
 
 Заголовок сообщения: Re: Линейный стабилизатор напряжения
СообщениеДобавлено: Сб фев 07, 2026 15:28:12 
Родился

Зарегистрирован: Сб янв 10, 2026 14:56:50
Сообщений: 6
Рейтинг сообщения: 0
Почитал, но ничего про расчёт резистора не нашёл


Вернуться наверх
 
 Заголовок сообщения: Re: Линейный стабилизатор напряжения
СообщениеДобавлено: Сб фев 07, 2026 17:27:45 
Говорящий с текстолитом

Карма: 21
Рейтинг сообщений: 451
Зарегистрирован: Пн июн 12, 2017 13:29:46
Сообщений: 1551
Рейтинг сообщения: 0
RadioWolf
Это просто шунт в цепи базы. Написано 22 - ставим 22. Нет 22 - ставим 27. Сильно уменьшать смысла нет, будет большой отсос тока на сторону LM317. Для точного расчёта этого резистора необходимо строить выходные ВАХ регулирующего транзистора и по ним выбирать рабочую точку и величину резистора. Никакого прямого расчёта там нет. При указанном значении предполагается ток через этот резистор не более 30 мА, остальное обеспечит транзистор. А обеспечит ли он - будет зависеть от выходных ВАХ. От выходных ВАХ также будет зависеть, какое количество миллиампер LM317 должна будет загнать в базу плюсом к тем 30 мА, которые потекут через резистор.


Вернуться наверх
 
 Заголовок сообщения: Re: Линейный стабилизатор напряжения
СообщениеДобавлено: Вс фев 08, 2026 11:52:24 
Родился

Зарегистрирован: Сб янв 10, 2026 14:56:50
Сообщений: 6
Рейтинг сообщения: 0
Понял, спасибо


Вернуться наверх
 
 Заголовок сообщения: Re: Линейный стабилизатор напряжения
СообщениеДобавлено: Вс фев 08, 2026 12:38:00 
Держит паяльник хвостом

Карма: -4
Рейтинг сообщений: 99
Зарегистрирован: Ср янв 02, 2013 21:32:54
Сообщений: 945
Рейтинг сообщения: 0
Бумажка в клеточку с расчетами в столбик чуток устарела.
Нынче всякими Протеусами и Мультисимами принято пользоваться.

При ремонте китайтехники вместо ихних дарлингтонов применяю КТ829, КТ825.


Вернуться наверх
 
 Заголовок сообщения: Re: Линейный стабилизатор напряжения
СообщениеДобавлено: Вс фев 08, 2026 14:30:20 
Говорящий с текстолитом

Карма: 21
Рейтинг сообщений: 451
Зарегистрирован: Пн июн 12, 2017 13:29:46
Сообщений: 1551
Рейтинг сообщения: 0
Ну вот, накидал схемку в Мультисиме.
Всё ожидаемо. Схема запущена при входном напряжении 30 вольт, установлено подстроечником выходное 12 вольт. Нагрузка 6 Ом, выходной ток 2 ампера. Ток через R1 - 31 миллиампер:
Изображение

Так как симуляция срывается при использовании индикаторов в цепи LM317, убрал индикаторы и измерил ток элэмки отдельным мультиметром:
Изображение

Таким образом, в базу транзистора всаживается 10 мА и hfE транзистора VT1 в этой точке равен 2/0,01=200.

При использовании транзистора с меньшим hfE от LM317 потребуется больший токоотбор.


Вернуться наверх
 
Показать сообщения за:  Сортировать по:  Вернуться наверх
Начать новую тему Ответить на тему  [ Сообщений: 19 ] 

Часовой пояс: UTC + 3 часа


Вы не можете начинать темы
Вы не можете отвечать на сообщения
Вы не можете редактировать свои сообщения
Вы не можете удалять свои сообщения
Вы не можете добавлять вложения

Найти:
Перейти:  


Powered by phpBB © 2000, 2002, 2005, 2007 phpBB Group
Русская поддержка phpBB
Extended by Karma MOD © 2007—2012 m157y
Extended by Topic Tags MOD © 2012 m157y