Например TDA7294

Форум РадиоКот • Просмотр темы - Переделка симисторного управления в транзисторное
Форум РадиоКот
Здесь можно немножко помяукать :)

Текущее время: Пт ноя 07, 2025 07:30:27

Часовой пояс: UTC + 3 часа


ПРЯМО СЕЙЧАС:



Начать новую тему Ответить на тему  [ Сообщений: 16 ] 
Автор Сообщение
Не в сети
 Заголовок сообщения: Переделка симисторного управления в транзисторное
СообщениеДобавлено: Вс окт 12, 2025 09:30:59 
Родился

Зарегистрирован: Вт окт 07, 2025 12:39:52
Сообщений: 14
Рейтинг сообщения: 0
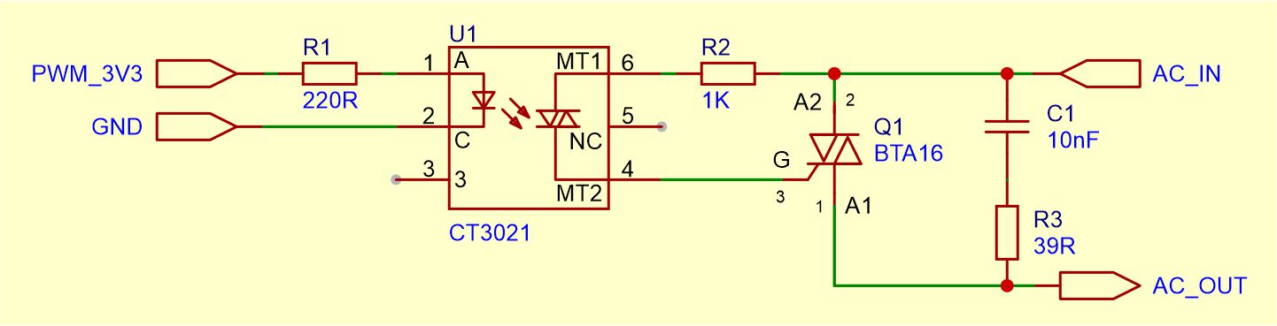
Помогите дилетанту понять как симисторную схему управления ДИММИРУЕМЫМИ светодиодными лампами (типа Feron и Gauss) переделать в транзисторную, а то самостоятельные попытки заканчиваются «ярко» (жалко запчасти, да и пару осциллографов тоже).

Есть рабочая схема, но она мне не подходит из-за особенностей симисторов:
Изображение


Полагаю что такая «модификация» через чур наивна и нового фейерверка не избежать:
Изображение


Нарытые в сети варианты транзисторов:
IRF730, 2SK2545, 2SK2645, 2SK2564, STP26NM60N, FGA25N120

(Про ZeroCross и синхронизацию понимаю. Там рабочая схема и она устраивает.)

И ещё. Подскажите, пожалуйста, какую функцию в симисторной схеме выполняют C1 и R3?

Спасибо!


Вернуться наверх
 
Не в сети
 Заголовок сообщения: Re: Переделка симисторного управления в транзисторное
СообщениеДобавлено: Вс окт 12, 2025 09:52:55 
Друг Кота
Аватар пользователя

Карма: 54
Рейтинг сообщений: 666
Зарегистрирован: Вт сен 25, 2012 23:13:41
Сообщений: 5183
Откуда: г.Дзержинск Нижегородской обл.
Рейтинг сообщения: 0
Помогите дилетанту понять как симисторную схему управления ДИММИРУЕМЫМИ светодиодными лампами (типа Feron и Gauss) переделать в транзисторную, а то самостоятельные попытки заканчиваются «ярко»
Для этого нужно сначала изучить основы Электроники, а уже после этого заниматься подобными экспериментами. По-другому никак. :(

_________________
Спасение утопающих дело рук самих утопающих.


Вернуться наверх
 
Не в сети
 Заголовок сообщения: Re: Переделка симисторного управления в транзисторное
СообщениеДобавлено: Вс окт 12, 2025 09:58:11 
Держит паяльник хвостом

Карма: 5
Рейтинг сообщений: 136
Зарегистрирован: Пн май 01, 2017 20:01:45
Сообщений: 922
Рейтинг сообщения: 0
У "транзистора" есть свои ограничения, сжечь гораздо проще трамвайного симистора. Но это вы и так должны понимать.
Итак, схема драйвера.
Типовое решение - использовать опто-драйвер, который прямо предназначен для такой схемы. Например, распространенный и дешевый HCPL-3120 или HCPL-3180. При этом вы получите возможность работать на любой разумной частоте, которую поддерживает MOSFET и МК. Для питания части драйвера нужен слабенький источник.
Если есть дикое желание сделать именно из удобрений и отвратительного качества (а что, ШИМ 1 кГц может и устроить), то в вашей схеме надо сделать следующие правки:
- R5 увеличить до 10-100к с соответствующей мощностью.
- между выводом 5 оптопары и истоком транзистора поставить стабилитрон 12В и параллельно нему эл.конденсатор 47 uF 16-25В.
- между затвор-исток транзистора поставить резистор 2.2к
Т.к. динамика вЫключения плохая, из-за 2.2к, что может вызывать повышенный нагрев на высокой частоте ШИМ, то резистор 2.2к можно улучшить связкой резистор+pnp+диод.

В перечисленных вариантах схема не получает защиту по току и при перегрузке/КЗ силовой транзистор и драйвер сгорят. Если такая ситуация возможна и уничтожение элементов критично, рассмотрите применение драйвера с защитой, либо пристройте защиту к имеющемуся драйверу.


Вернуться наверх
 
Не в сети
 Заголовок сообщения: Re: Переделка симисторного управления в транзисторное
СообщениеДобавлено: Вс окт 12, 2025 10:15:32 
Родился

Зарегистрирован: Вт окт 07, 2025 12:39:52
Сообщений: 14
Рейтинг сообщения: 0
Спасибо огромное за подробный ответ!

Дикого желания использовать дендрофекальный метод не имеется, как раз наоборот хочется сделать максимально просто и надежно. Даже не знал о существовании подобных драйверов, однако посмотрев на 3120 и 3180 энтузиазм улетучился... максимум 30 Вольт... (возможно я не туда смотрел)... мне нужно 220В(311В) под стандартные диммируемые лампы...

Тем не менее тема интересная, благодарю!
(Мне почти 50 лет, в ВУЗ идти как-то... да и голова старая... Если программировать ещё как-то получается, вот с компонентами беда)


Вернуться наверх
 
Эиком - электронные компоненты и радиодетали
Не в сети
 Заголовок сообщения: Re: Переделка симисторного управления в транзисторное
СообщениеДобавлено: Вс окт 12, 2025 10:26:45 
Друг Кота
Аватар пользователя

Карма: 54
Рейтинг сообщений: 666
Зарегистрирован: Вт сен 25, 2012 23:13:41
Сообщений: 5183
Откуда: г.Дзержинск Нижегородской обл.
Рейтинг сообщения: 0
Мне почти 50 лет, в ВУЗ идти как-то... да и голова старая... Если программировать ещё как-то получается, вот с компонентами беда
Мне почти 60 лет, но на голову пока не жалуюсь. В этой жизни приходится осваивать самые разнообразные вещи, зачастую, никак не связанные с полученным высшим техническим образованием. Так что не ленитесь, изучайте элементную базу. Она большая, но не безграничная. :)

_________________
Спасение утопающих дело рук самих утопающих.


Вернуться наверх
 
Не в сети
 Заголовок сообщения: Re: Переделка симисторного управления в транзисторное
СообщениеДобавлено: Вс окт 12, 2025 10:42:10 
Родился

Зарегистрирован: Вт окт 07, 2025 12:39:52
Сообщений: 14
Рейтинг сообщения: 0
С железом не часто сталкиваюсь, обычно есть готовые варианты, которые можно купить. Пока что для меня рабочий способ это покупка устройства с необходимыми функциями, изучение, зарисовка схемы... попытка понять как это всё работает... но в данном случае мне не удалось найти готового рабочего устройства. Купленный симисторный RobotDyn позволил понять как просто сделать определение пересечения нуля, но исполнительные модули вызвали больше вопросов чем ответов.

Предложенные вами драйверы помогут для решения других задач, но, увы, как управлять светодиодными диммируемыми лампами 220В я так и не понял. На симисторах всё грустно на самых малых яркостях, которые вроде бы и не нужны, но, как оказалось, нужны ещё как... например при долгом плавном затухании... когда в конце начинается мерцание, причем разное на нескольких параллельных лампах, выглядит не супер...

А у ламп Gauss - своя история... если выставить яркость, например 20000 (усл.ед.), то при включении с нуля будет одна яркость (и так останется), а при переходе с полной яркости на те же 20000, другая...


Вернуться наверх
 
Не в сети
 Заголовок сообщения: Re: Переделка симисторного управления в транзисторное
СообщениеДобавлено: Вс окт 12, 2025 10:50:25 
Держит паяльник хвостом

Карма: 5
Рейтинг сообщений: 136
Зарегистрирован: Пн май 01, 2017 20:01:45
Сообщений: 922
Рейтинг сообщения: 0
Напряжение драйвера определяется тем, какой _транзистор_ вы собираетесь ставить. На затвор транзистора нельзя подавать 220 вольт, он сгорит. Опасно подавать даже 18-20 вольт. Поэтому низкое напряжение питания драйвера - это его _достоинство_. В приведенном выше 3120/80 есть специальная защита и по обратному - слишком низкому напряжению питания, это так-же сделано для того, чтобы транзистор включался полностью и исключить ситуацию частичного открывания транзистора из-за низкого напряжения управления. Т.к. на частично (слабо) включенном транзисторе большое напряжение и уже существенный ток - транзистор гарантированно перегреется и физически прогорит. Т.е. "драйвер" лучше "палочноего" варианта, но не исключает применения и его применения. Причем, в вашем случае применение полноценного драйвера может быть И излишнем, если вы будете делать банальный ON/OFF лампочек.

читайте матчасть

По управлению именно светодиодными лампами - это совсем другой вопрос и лучше его обсуждать в другой теме.


Вернуться наверх
 
Не в сети
 Заголовок сообщения: Re: Переделка симисторного управления в транзисторное
СообщениеДобавлено: Вс окт 12, 2025 11:07:17 
Родился

Зарегистрирован: Вт окт 07, 2025 12:39:52
Сообщений: 14
Рейтинг сообщения: 0
ON/OFF без проблем получается симисторами. В моём случае частота 100Гц (или 120... или... в общем зависит от количества пересечений нуля в секунду)... к этому привязан ШИМ ESP32... при экспериментах уже несколько сгорели ярко и ослепительно... плюс полтора осциллографа коту под хвост...

То что то что на затвор подавать 220В нельзя - я догадываюсь... (пытался... только не смейтесь... подать 3.3 с ESP... чем закончилось догадываетесь)...

Про частичное открывание и матчасть... вот не понимаю я... например в документации IRF520 и IRF530 параметры V(th) одинаковы (2.0-4.0)... однако 520-й полностью включает светодиодную ленту когда на затворе 3.3В, а 530-й процентов на 50... (это совсем другая тема... только в виде примера)...

Не хочется мусорить на форуме, вы не против если я в ЛС напишу?


Вернуться наверх
 
Не в сети
 Заголовок сообщения: Re: Переделка симисторного управления в транзисторное
СообщениеДобавлено: Вс окт 12, 2025 11:45:41 
Держит паяльник хвостом

Карма: 5
Рейтинг сообщений: 136
Зарегистрирован: Пн май 01, 2017 20:01:45
Сообщений: 922
Рейтинг сообщения: 0
520 открытым небыл. И вообще, от 3.3В ничего открыть нельзя, кроме очень малого количества низковольтовых транзисторов. Для напряжения сети 400-900В их в-принципе быть не может.
Берем ваш 520-й и читаем DS:
Изображение
Если подать на затвор 4.5В, то транзистор откроется весьма условно. При токе 1А на нём будет падать примерно 1.3 вольта, что означает 1.3 ватта в тепло. Для TO220 без радиатора это уже существенная мощность. Если попробовать подключать нагрузку с меньшим сопротивлением, то транзистор банально не создаст нужный ток. Пример нагрузки для 12В 6 Ом 2А - при подаче на затвор 4.5В на транзисторе будет падать пол питания, т.к. он не_способен создать/пропустить ток выше 1А. А это означает 6В 1А на транзисторе и белый дым из него (без радиатора).
Если на затвор подать не 4.5В, а 10 вольт, то транзистор откроется полностью и, см. графики, на нем будет падать 0.4В при токе 2А, или 0.8 Вт - чуть теплый.
Поэтому надо правильно формировать напряжение управления, не слишком маленькое, чтобы транзистор включался полностью, но и не слишком большое, чтобы не прожечь затвор. Обычно, специализированные микросхемы (драйверы) это обеспечивают.
И еще - не ищите ответы в форумах. Читайте специализированные книжки/учебники. В конференциях не смогут научить, только ответы на конкретные вопросы (и то неверные). Повторяю - читайте матчасть и покупайте учебные платы для практической проверки познаний, т.к. нормально паять современные smd детали - это тоже надо учиться .


Вложения:
201.png [40 KiB]
Скачиваний: 214
Вернуться наверх
 
Не в сети
 Заголовок сообщения: Re: Переделка симисторного управления в транзисторное
СообщениеДобавлено: Вс окт 12, 2025 11:54:21 
Друг Кота
Аватар пользователя

Карма: 54
Рейтинг сообщений: 666
Зарегистрирован: Вт сен 25, 2012 23:13:41
Сообщений: 5183
Откуда: г.Дзержинск Нижегородской обл.
Рейтинг сообщения: 0
С железом не часто сталкиваюсь, обычно есть готовые варианты, которые можно купить. Пока что для меня рабочий способ это покупка устройства с необходимыми функциями, изучение, зарисовка схемы... попытка понять как это всё работает... но в данном случае мне не удалось найти готового рабочего устройства.

...при экспериментах уже несколько сгорели ярко и ослепительно... плюс полтора осциллографа коту под хвост...
Это, безусловно, реальный способ познания мира, но далеко не самый дешевый. ;)
Обратите своё внимание на оптронный сборки типа CMOS 2035 и твердотельные реле.

_________________
Спасение утопающих дело рук самих утопающих.


Вернуться наверх
 
Не в сети
 Заголовок сообщения: Re: Переделка симисторного управления в транзисторное
СообщениеДобавлено: Вс окт 12, 2025 12:15:39 
Родился

Зарегистрирован: Вт окт 07, 2025 12:39:52
Сообщений: 14
Рейтинг сообщения: 0
u37, спасибо огромнейшее!

Пока гулял с собакой сообразил... вероятно вы имели в виду использование 3120/80 не для прямого управления лампами, а для управления затвором транзистора... нет?

u37 писал(а):
от 3.3В ничего открыть нельзя

Вот по этому и пытаюсь сейчас разбираться с оптопарами... в жизни ещё не пробовал, но если RobotDyn от моих 3,3В прекрасно управляется, значит должно заработать.

RobotDyn:
Изображение

Добавлено after 10 minutes 20 seconds:
Николай_С писал(а):
Это, безусловно, реальный способ познания мира, но далеко не самый дешевый.

Не то слово... одни осциллографы чего стоят... причём так и не понял как на одном экране увидеть одновременно и переменные 220 и постоянные 3.3... хотел понять на сколько сдвинут ШИМ относительно синусоиды...
Николай_С писал(а):
оптронный сборки типа CMOS 2035 и твердотельные реле

Как-то, видимо, по другому искать надо... поиск по "2035", "CMOS 2035" выдаёт что-то не то... а твердотельные... большие, дорогие... не уверен что они ШИМ нормально транслировать смогут... Но спасибо! Тоже область для размышлений...


Вернуться наверх
 
Не в сети
 Заголовок сообщения: Re: Переделка симисторного управления в транзисторное
СообщениеДобавлено: Вс окт 12, 2025 12:20:28 
Друг Кота
Аватар пользователя

Карма: 54
Рейтинг сообщений: 666
Зарегистрирован: Вт сен 25, 2012 23:13:41
Сообщений: 5183
Откуда: г.Дзержинск Нижегородской обл.
Рейтинг сообщения: 0
...так и не понял как на одном экране увидеть одновременно и переменные 220 и постоянные 3.3... хотел понять на сколько сдвинут ШИМ относительно синусоиды...
Для подключения ~220 В нужен разделительный трансформатор.

Добавлено after 2 minutes 16 seconds:
поиск по "2035", "CMOS 2035" выдаёт что-то не то...
Выбирайте.

_________________
Спасение утопающих дело рук самих утопающих.


Вернуться наверх
 
Не в сети
 Заголовок сообщения: Re: Переделка симисторного управления в транзисторное
СообщениеДобавлено: Вс окт 12, 2025 12:23:51 
Родился

Зарегистрирован: Вт окт 07, 2025 12:39:52
Сообщений: 14
Рейтинг сообщения: 0
Эххх...

Спасибо всем большое! Пойду пытаться что-то понять...


Вернуться наверх
 
Не в сети
 Заголовок сообщения: Re: Переделка симисторного управления в транзисторное
СообщениеДобавлено: Вс окт 12, 2025 12:41:35 
Друг Кота
Аватар пользователя

Карма: 62
Рейтинг сообщений: 885
Зарегистрирован: Вт апр 24, 2007 07:45:40
Сообщений: 6162
Откуда: Minsk
Рейтинг сообщения: 0
причём так и не понял как на одном экране увидеть одновременно и переменные 220 и постоянные 3.3...

Постоянку смотреть осциллом смысла нет, оно не информативней мультиметра. Если имеется в виду: она промодулирована ШИМом, то синхронизацию - от сети (после разделительного транса) - и ШИМ будет привязан к сети.
СпойлерДвухлучевого, конечно, нет? Это хорошо, его убить обхойдётся ещё дороже.

_________________
Изображение


Вернуться наверх
 
Не в сети
 Заголовок сообщения: Re: Переделка симисторного управления в транзисторное
СообщениеДобавлено: Вс окт 12, 2025 12:54:48 
Родился

Зарегистрирован: Вт окт 07, 2025 12:39:52
Сообщений: 14
Рейтинг сообщения: 0
Не постоянка... а переменка... и пульсионка...

Теперь новый агрегат... чихуть рядом боюсь, не то что в 220 воткнуть

Изображение
Желтый - Zero, синий - ШИМ


Вернуться наверх
 
Не в сети
 Заголовок сообщения: Re: Переделка симисторного управления в транзисторное
СообщениеДобавлено: Пн окт 13, 2025 19:33:53 
Мучитель микросхем
Аватар пользователя

Карма: 1
Рейтинг сообщений: 54
Зарегистрирован: Пт авг 26, 2016 07:02:30
Сообщений: 419
Откуда: Симферополь
Рейтинг сообщения: 0
Чтобы такое спокойно смотреть нужны осциллографы с изолированными каналами, но цена у них в разы больше


Вернуться наверх
 
Показать сообщения за:  Сортировать по:  Вернуться наверх
Начать новую тему Ответить на тему  [ Сообщений: 16 ] 

Часовой пояс: UTC + 3 часа


Кто сейчас на форуме

Сейчас этот форум просматривают: нет зарегистрированных пользователей и гости: 43


Вы не можете начинать темы
Вы не можете отвечать на сообщения
Вы не можете редактировать свои сообщения
Вы не можете удалять свои сообщения
Вы не можете добавлять вложения

Найти:
Перейти:  


Powered by phpBB © 2000, 2002, 2005, 2007 phpBB Group
Русская поддержка phpBB
Extended by Karma MOD © 2007—2012 m157y
Extended by Topic Tags MOD © 2012 m157y