Например TDA7294

Форум РадиоКот • Просмотр темы - Упростить БП DP104C
Форум РадиоКот
Здесь можно немножко помяукать :)

Текущее время: Пт мар 20, 2026 18:10:16

Часовой пояс: UTC + 3 часа


ПРЯМО СЕЙЧАС:



Начать новую тему Ответить на тему  [ Сообщений: 9 ] 
Автор Сообщение
 Заголовок сообщения: Упростить БП DP104C
СообщениеДобавлено: Ср сен 10, 2025 18:40:59 
Вымогатель припоя

Карма: -10
Рейтинг сообщений: -86
Зарегистрирован: Ср ноя 18, 2020 15:42:36
Сообщений: 663
Рейтинг сообщения: 0
Здравствуйте.
Прошу выдать соображения на счёт упрощения системы:

Изображение

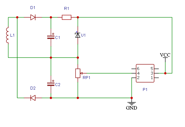
- Это вырезка из описания/даташита, - типовая схема; мне кажется - можно сделать систему без транзистора и отдельной обмотки обратной связи:
Транзистор выполняет роль инвертора, то-есть: когда на трансе напряжение повышается - на четвёрке оно уменьшаться - так-ли? Далее: оного можно добиться уменьшая опорное напряжение и подавая его на чётвёрку, то-есть - увеличивать отрицательное напряжение, притянутое не к земле - а к опорке (питание). Для этого надо вторую обмотку (ОС) пустить с другой полярностью - перевернуть, и/или обратить диод и буфер, и основать его не на земле - а на питании. - Тогда увеличение напряжения на этой обмотке будет увеличивать разницу между напряжением питания и четвёркой, то-есть - снижать напряжение относительно земли. - Так-ведь?

Далее: если напряжение на обмотке питания так-же изменяется - как и на обмотке ОС, то ОС проситься взять от обмотки питания - да-ли? По типовому включению напряжение на ОС больше чем на самозапитке, что связано (я думаю) с работой транзистора и опорного стабилитрона, из-за чего нам следует переиграть напряжения. С новой общей обмотки будет сниматься отдельным диодом и стабилитроном нужное напряжение для самозапитки, и отдельным - для ОС.

С ОС сложнее - ибо её придётся инвертировать. Допустим - мы от обмотки подключим два разнонаправленных диода - положительный для самозапита, и отрицательный для ОС. Катод диода ОС мы подключаем на землю, а другой вывод обмотки (из чего получается средняя точка и выпрямитель по схеме удвоения напряжения) мы подключаем к, собственно, выводу ОС на микросхеме - 4. - Каково? Интересно - нужен-ли будет в этой новой ОС опорный стабилитрон...

Добавлено after 1 hour 3 minutes 23 seconds:
Мне кажется - это должно быть так:

Изображение

Добавлено after 2 hours 12 minutes 17 seconds:
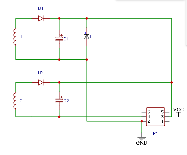
Наверно с двумя обмотками будет логичней:

Изображение

_________________
Отвечателям просто нравиться печатать буквы: для значимости советуют проверить то или это, или все равно что; обычно - зачем это надо и методы проверки остаются за кадром.


Вернуться наверх
 
 Заголовок сообщения: Re: Упростить БП DP104C
СообщениеДобавлено: Ср сен 10, 2025 22:56:31 
Друг Кота
Аватар пользователя

Карма: 17
Рейтинг сообщений: 476
Зарегистрирован: Ср ноя 11, 2009 17:19:30
Сообщений: 5694
Откуда: Воронеж
Рейтинг сообщения: 0
Это точно проще, чем транзистор?
Можно ОС пустить привычным способом со вторички через оптрон.

_________________
"Привет!" - соврал он.


Вернуться наверх
 
 Заголовок сообщения: Re: Упростить БП DP104C
СообщениеДобавлено: Ср сен 10, 2025 23:09:51 
Мучитель микросхем

Зарегистрирован: Пт окт 28, 2011 16:01:18
Сообщений: 415
Рейтинг сообщения: 0
Для схем без оптрона, как раз типовым решением является ОС по напряжению самопитания, зачем там две отдельных обмотки - непонятно.
Схему стабилитрон-транзистор проще оставить как есть.

Выход нужно нагрузить резистором, хоть на пару процентов номинального тока, он ограничит разгон напряжения на холостом ходу.
Последовательно с диодом самопитания, добавить резистор несколько Ом, он снижает провал напряжения на нагрузке близкой к полной. Хотя тут от параметров транса зависит, обсуждался случай, когда у человека ни как это не получалось.

Добавлено after 3 minutes 38 seconds:
Во, еще, а где Y-конденсатор между высокой и низкой стороной?
Безобразие!


Вернуться наверх
 
 Заголовок сообщения: Re: Упростить БП DP104C
СообщениеДобавлено: Пт сен 12, 2025 07:24:40 
Вымогатель припоя

Карма: -10
Рейтинг сообщений: -86
Зарегистрирован: Ср ноя 18, 2020 15:42:36
Сообщений: 663
Рейтинг сообщения: 0
Это точно проще, чем транзистор?

Это / не это - а я пытаюсь уйти от транзистора и разбираю разные варианты.
И, таки-да - это проще чем те-же две обмотки, да с забубонами, да с транзистором.

Можно ОС пустить привычным способом со вторички через оптрон.

И иметь обвеску чуть-ли не сложнее как здесь...

зачем там две отдельных обмотки - непонятно.

- во-во: вот и я о том-же.

а где Y-конденсатор между высокой и низкой стороной?

- Это типовая схема - упрощенная.

Всё-таки, мне кажется - вполне можно было-бы напряжение с обратки подать на плюс питания и на регулировщик (и большее напряжение со стабилитроном - на плюс питания и на землю): первое напряжение увеличиваясь - уменьшало-бы разницу между регулировщиком и землёй.

Добавлено after 8 hours 54 minutes 46 seconds:
*********************
Поясните про особенности:

Читаю здесь:

Цитата:
Рассмотренный выше процесс стабилизации осуществляется импульсным методом, т.е. происходит периодически, но в очень короткие моменты времени, когда к катоду ZD601 прикладывается напряжение 6.8 - 6.9В


- что-то тамошний буфер не пропагандирует импульсов :(

Если истоковый вывод микросхемы подключить к земле через резистор (1Ом) для проверки осциллографом - будет-ли микросхема сносно работать? Просто я не могу форму сигнала тока посмотреть - из-за скрытого канала мосфета.

_________________
Отвечателям просто нравиться печатать буквы: для значимости советуют проверить то или это, или все равно что; обычно - зачем это надо и методы проверки остаются за кадром.


Вернуться наверх
 
Эиком - электронные компоненты и радиодетали
 Заголовок сообщения: Re: Упростить БП DP104C
СообщениеДобавлено: Пт сен 12, 2025 16:04:12 
Мучитель микросхем

Зарегистрирован: Пт окт 28, 2011 16:01:18
Сообщений: 415
Рейтинг сообщения: 0
Судя по схеме, вход FB инверсный.
Значит примерно два с половиной варианта:
1. Вешаем все на одну обмотку, но стабилитрон с транзистором придется оставить.
2. L4, D614, C630 - переворачиваем, стабилитрон с транзистором заменяем просто делителем, но две обмотки остается.
(3) Меняем микруху на аналогичную, с прямым (не инвертирующим) входом FB, например Viper22A, которых в любой подворотне как грязи :)


Вернуться наверх
 
 Заголовок сообщения: Re: Упростить БП DP104C
СообщениеДобавлено: Сб сен 13, 2025 16:06:10 
Вымогатель припоя

Карма: -10
Рейтинг сообщений: -86
Зарегистрирован: Ср ноя 18, 2020 15:42:36
Сообщений: 663
Рейтинг сообщения: 0
2. L4, D614, C630 - переворачиваем, стабилитрон с транзистором заменяем просто делителем, но две обмотки остается.

Здесь вкрадывается бывалый вопрос: при таком раскладе - зачем обмотки две? - оный диод подключаем к обмотке питания и - "вуаля"!

_________________
Отвечателям просто нравиться печатать буквы: для значимости советуют проверить то или это, или все равно что; обычно - зачем это надо и методы проверки остаются за кадром.


Вернуться наверх
 
 Заголовок сообщения: Re: Упростить БП DP104C
СообщениеДобавлено: Пн сен 15, 2025 09:13:19 
Мучитель микросхем

Зарегистрирован: Пт окт 28, 2011 16:01:18
Сообщений: 415
Рейтинг сообщения: 0
Так это надо у авторов схемы спросить, может они курили что то? :D
Стабилизация без оптрона по любому так себе, если +/-5% устраивает - можно использовать, не везде нужно точнее, но этот вариант как бы надежней.


Вернуться наверх
 
 Заголовок сообщения: Re: Упростить БП DP104C
СообщениеДобавлено: Пн сен 15, 2025 10:25:46 
Друг Кота
Аватар пользователя

Карма: 182
Рейтинг сообщений: 8343
Зарегистрирован: Пт фев 04, 2011 17:57:51
Сообщений: 20136
Откуда: Рыбинск
Рейтинг сообщения: 0
Медали: 1
Лучший человек Форума 2017 (1)
Это вариант БП для кинескопного монитора, в котором предусмотрено отключение БП без физического отключения его от сети. Сама же микросхема позиционируется как специально разработанная для таких мониторов. Там в том числе синхронизация строчной частотой имеется. В талмуде, откуда картинка, все подробно расписано на русском языке, только автор кроме картинки там ничего не увидел.


Вернуться наверх
 
 Заголовок сообщения: Re: Упростить БП DP104C
СообщениеДобавлено: Пн сен 29, 2025 05:18:01 
Вымогатель припоя

Карма: -10
Рейтинг сообщений: -86
Зарегистрирован: Ср ноя 18, 2020 15:42:36
Сообщений: 663
Рейтинг сообщения: 0
Подскажите: а резистор в цепи базы транзистора - на сколько важен? Как я понял - он задаёт рабочий ток стабилитрона, из чего получается напряжение открытия транзистора (0,8В), но в инфе, про аналоги микросхемы, я увидел рекомендации по замене этого резистора в пределах 280-470 Ом, - это просто случайность?

Другими словами: этим резистором подстраивается напряжение открытия транзистора, то-есть - заполнение ШИМ-а (в том числе), и им, будучи переменным, можно регулировать напряжение выхода блокам питания - правильно-ли? Так вопрос: в каких пределах? Если система с отдельной обмоткой ОС встречается как со стабильным напряжением, то-есть - просто нерегулируемый стабилитрон, то, может-быть это имеет какие-то ограничения? Оный - довольно не большой разброс, думаю - бОльших размеров регулировки можно было-бы добиться используя переменник сразу с выпрямителя обмотки ОС до стабилитрона. Блоки питания с этой микросхемой с ОС на оптроне (я встречаю) не делаются с обмоткой ОС - а оптрон используется на холодной части, - это наводит на мысль - что большое изменение напряжения на ОС в случае обмотки ОС и стабилитрона чревато некими проблемами - какими?

_________________
Отвечателям просто нравиться печатать буквы: для значимости советуют проверить то или это, или все равно что; обычно - зачем это надо и методы проверки остаются за кадром.


Вернуться наверх
 
Показать сообщения за:  Сортировать по:  Вернуться наверх
Начать новую тему Ответить на тему  [ Сообщений: 9 ] 

Часовой пояс: UTC + 3 часа


Вы не можете начинать темы
Вы не можете отвечать на сообщения
Вы не можете редактировать свои сообщения
Вы не можете удалять свои сообщения
Вы не можете добавлять вложения

Найти:
Перейти:  


Powered by phpBB © 2000, 2002, 2005, 2007 phpBB Group
Русская поддержка phpBB
Extended by Karma MOD © 2007—2012 m157y
Extended by Topic Tags MOD © 2012 m157y