| Форум РадиоКот https://radiokot.ru/forum/ |
|
| Китайская плата инвертора https://radiokot.ru/forum/viewtopic.php?f=11&t=197475 |
Страница 1 из 2 |
| Автор: | leon2009 [ Пн апр 07, 2025 11:06:12 ] |
| Заголовок сообщения: | Китайская плата инвертора |
Здравствуйте!не получается запустить плату, на выходе вообще ничего нет. видео: Можно посмотреть здесь т.к. на сайт не смог загрузить |
|
| Автор: | Килиманджаро [ Пн апр 07, 2025 11:23:15 ] |
| Заголовок сообщения: | Re: Китайская плата инвертора |
Ты схему давай что ты делаешь, видео смотри сам. |
|
| Автор: | leon2009 [ Пн апр 07, 2025 13:53:28 ] |
| Заголовок сообщения: | схема |
все что было с платой |
|
| Автор: | vladzirka [ Пн апр 07, 2025 14:40:18 ] |
| Заголовок сообщения: | Re: Китайская плата инвертора |
По этому рисунку выходит что минус аккумулятора подаётся на две клеммы, по видео не видно есть ли на плате дорожка между ними. Выходное напрряжение снимается с радиторов инвертора потом стоит дроссель, трансформатор и выходной кондесатор как на индукционках (они есть в комплекте?) и подключена обратная связь. Где отсутствующие детали, которые не установлены на плате, а подразумевается что они у вас есть и ОС не подключена к выходному трансформатору. То есть эта плата часть инвертора, а в заводских эти детали есть А вы где выходное напряжение измеряете? |
|
| Автор: | чугунок [ Пн апр 07, 2025 16:32:42 ] |
| Заголовок сообщения: | Re: Китайская плата инвертора |
Поддержу vladzirka . Где остальная часть ус-ва? Как именно плата НЕ работает? на видео нифига этого нет. |
|
| Автор: | manowar [ Вт апр 08, 2025 02:50:33 ] |
| Заголовок сообщения: | Re: Китайская плата инвертора |
имхо, преобр на eg8011 ? так проверить питание модуля +5 и +12, разрешающие сигналы - на плате имеются блокировки по пониженному, по току итд.. там есть....банально... разьем кнопки включения |
|
| Автор: | leon2009 [ Вт апр 08, 2025 09:13:07 ] |
| Заголовок сообщения: | видео |
Вроде бы все за снял: от ИБП к плате, кнопка вкл есть, к 220 на трансформатор идет обратная связь (правда, как можно такие тонкие провода подключить к 220) трансформатор прозвонил и первичную и вторичную, и простая лампочка которая в теории должна ярко работать. ВИДЕО № 2 смотреть |
|
| Автор: | чугунок [ Вт апр 08, 2025 13:06:24 ] |
| Заголовок сообщения: | Re: Китайская плата инвертора |
Толи лыжи не едут я плохо вижу, но на видео трансформатор включён через диод, или это дроссель в таком исполнении? |
|
| Автор: | leon2009 [ Вт апр 08, 2025 16:58:05 ] |
| Заголовок сообщения: | диод |
это простой диод на 600А, не уверен что туда нужен дросель (это вихревые как я понимаю) Добавлено after 2 minutes 32 seconds: дидо Входное после трансформатора |
|
| Автор: | vladzirka [ Вт апр 08, 2025 19:49:16 ] |
| Заголовок сообщения: | Re: Китайская плата инвертора |
Там нужен дроссель а не диод, перед трансформатором. А что за трансформатор, из комплекта для сборки инвертора? Я таких наборов не встречал а уже имел дело с уже готовыми инверторами. А тонкие провода для ОС вполне допустимы, они же не силовые |
|
| Автор: | Agaev [ Вт апр 08, 2025 21:48:45 ] |
| Заголовок сообщения: | Re: диод |
это простой диод на 600А, не уверен что туда нужен дросель Аргументируйте. Ведь на кхитайском наскальном рисунке намалеван дроссель. Чем вызвана такая замена?p,s, Хотя, конечно! Установка диода позволяет разгрузить одно плечо выходного силового каскада! Но это если не важен результат. |
|
| Автор: | чугунок [ Вт апр 08, 2025 22:12:00 ] |
| Заголовок сообщения: | Re: Китайская плата инвертора |
Диод там зло! Трансформатор то как работать на пульсирующей постоянке будет? там нужен именно дроссель, да и диод стоит может всё таки на 6А, а не на 600? |
|
| Автор: | Agaev [ Вт апр 08, 2025 22:23:01 ] |
| Заголовок сообщения: | Re: Китайская плата инвертора |
... да и диод стоит может всё таки на 6А, а не на 600? Вы думаете, в данном конкретном случае это играет роль?
|
|
| Автор: | чугунок [ Вт апр 08, 2025 22:27:30 ] |
| Заголовок сообщения: | Re: Китайская плата инвертора |
В данном нет. |
|
| Автор: | leon2009 [ Ср апр 09, 2025 02:36:57 ] |
| Заголовок сообщения: | |
диод 33в 5квт. = дросель сегодня поставлю до трансформатора ни какого напряжение нет |
|
| Автор: | vlasovzloy [ Ср апр 09, 2025 04:30:44 ] |
| Заголовок сообщения: | Re: Китайская плата инвертора |
Вместо диода лучше кран водопроводный поставить |
|
| Автор: | Килиманджаро [ Ср апр 09, 2025 06:08:39 ] |
| Заголовок сообщения: | Re: схема |
Сфотай в натуре свой инвертор, херней на кофейной гуще занимаетесь. Что то подсказывпет что ты просмотр на ютубе себе накручиваешь. |
|
| Автор: | чугунок [ Ср апр 09, 2025 14:43:55 ] |
| Заголовок сообщения: | Re: |
диод 33в 5квт. = дросель
|
|
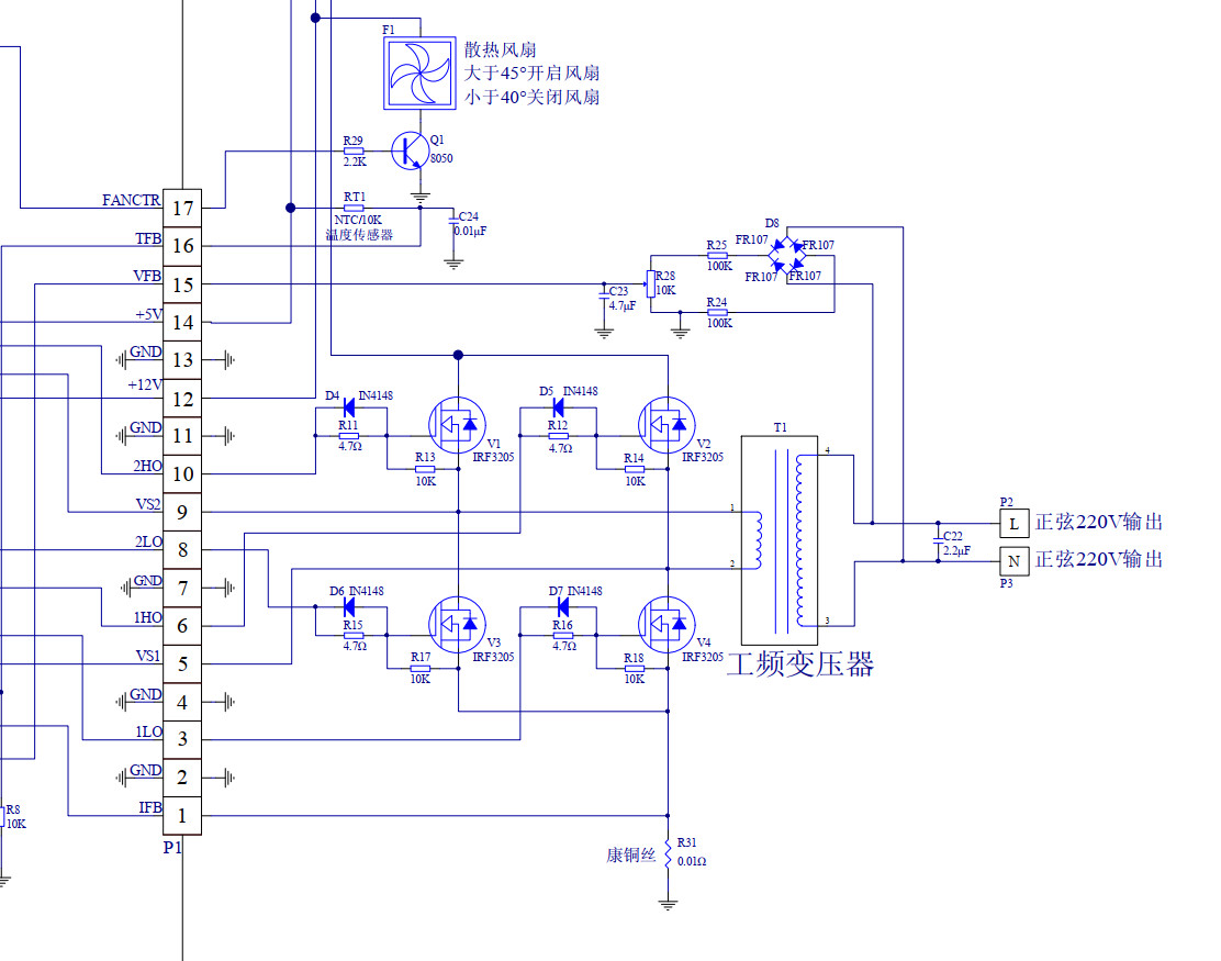
| Автор: | jonpim [ Ср апр 09, 2025 19:33:43 ] | ||
| Заголовок сообщения: | Re: Китайская плата инвертора | ||
Вот мостовая схема подобных инверторов . Это силовая часть . Никаких диодов и дросселей нет .
|
|||
| Страница 1 из 2 | Часовой пояс: UTC + 3 часа |
| Powered by phpBB © 2000, 2002, 2005, 2007 phpBB Group http://www.phpbb.com/ |
|


