Например TDA7294

Форум РадиоКот • Просмотр темы - Доработка блока питания ссср
Форум РадиоКот
Здесь можно немножко помяукать :)

Текущее время: Ср окт 01, 2025 18:13:26

Часовой пояс: UTC + 3 часа


ПРЯМО СЕЙЧАС:



Начать новую тему Ответить на тему  [ Сообщений: 27 ]  1,  
Автор Сообщение
Не в сети
 Заголовок сообщения: Доработка блока питания ссср
СообщениеДобавлено: Ср май 15, 2024 20:26:53 
Родился

Зарегистрирован: Чт ноя 26, 2020 07:45:48
Сообщений: 8
Рейтинг сообщения: 0
Всем доброго времени суток дорогие друзья! Есть у меня блок питания от аппаратуры на 26-36 вольт постоянного тока. Хочется из него лабораторный сделать.

Диодный мост на 2А202В диодах. На стабилитроне показывает Напряжение 9вольт. Напряжение на выходе подстраивается резистором на 150 Ом. Подскажите что изменить что добавить чтобы напряжение регулировалось от нуля до максимального значения и добавить регулировку ток.

Изображение Изображение Изображение Изображение


Вернуться наверх
 
Не в сети
 Заголовок сообщения: Re: Доработка блока питания ссср
СообщениеДобавлено: Ср май 15, 2024 20:28:56 
Друг Кота

Карма: 67
Рейтинг сообщений: 1964
Зарегистрирован: Сб дек 18, 2021 19:25:32
Сообщений: 12867
Рейтинг сообщения: 0
https://radiokot.ru/circuit/power/supply/ просмотреть здесь кучку вариантов, может, что-то понравится и подойдёт с минимальными переделками/доделками (недавно я так и делал, и вроде, промелькивало что похожее)


Вернуться наверх
 
Не в сети
 Заголовок сообщения: Re: Доработка блока питания ссср
СообщениеДобавлено: Ср май 15, 2024 20:46:43 
Открыл глаза

Зарегистрирован: Пт май 10, 2024 15:37:23
Сообщений: 58
Рейтинг сообщения: 0
Клементов писал(а):
Подскажите

схемка срисована немножко с ошибками...но то уйдёт при переделке....)))
вам регулировать от нуля принципиально ? (до 30 В при этом)....с обычным резистором даже от 2,5 В и то напряжение по "цифре" затруднительно устанавливать, но проще схема, если за этим нулём не гнаться...
такое с некоторыми изменениями номиналов устроит ? (регулировка тока не прецизионная, но для повседневных нужд - достаточная)
Изображение
-----
0-5 В лучше делать от входных 9 В, а не 30...


Вернуться наверх
 
Не в сети
 Заголовок сообщения: Re: Доработка блока питания ссср
СообщениеДобавлено: Чт май 16, 2024 01:40:11 
Друг Кота
Аватар пользователя

Карма: 195
Рейтинг сообщений: 8549
Зарегистрирован: Пн ноя 30, 2009 03:00:01
Сообщений: 42624
Откуда: Нерезиновая
Рейтинг сообщения: 0
Трансформатор ТА30-127/220-50, максимальный ток, который с него можно получить- ОДИН АМПЕР, если соединить все 28-и вольтовые обмотки параллельно, (и ещё останется 2 обмотки на 6 вольт 0,46 ампер- можно запитать китайский ампервольтметр, например, или сделать отдельный источник на 5 вольт, или даже регулируемый "второй канал" до 10 вольт 0,5 ампера..


Вернуться наверх
 
Не в сети
 Заголовок сообщения: Re: Доработка блока питания ссср
СообщениеДобавлено: Чт май 16, 2024 11:12:17 
Вымогатель припоя

Карма: 3
Рейтинг сообщений: 138
Зарегистрирован: Пт май 18, 2007 07:49:27
Сообщений: 507
Рейтинг сообщения: 0
Если захочется получить ток 1А при маленьком выходном напряжении, то потребуется увеличить площадь штатного радиатора раз в 5.


Вернуться наверх
 
Не в сети
 Заголовок сообщения: Re: Доработка блока питания ссср
СообщениеДобавлено: Чт май 16, 2024 12:09:24 
Друг Кота
Аватар пользователя

Карма: 195
Рейтинг сообщений: 8549
Зарегистрирован: Пн ноя 30, 2009 03:00:01
Сообщений: 42624
Откуда: Нерезиновая
Рейтинг сообщения: 0
Вообще, самый простой вариант- сделать стабилизатор на LM317, и не морочить себе голову, вся переделка обойдётся в 239 рублей, даже при закупке в чипдипе:
https://www.chipdip.ru/product/lm317t-umw
https://www.chipdip.ru/product/16k1-b5k
https://www.chipdip.ru/product0/1353
Получится БП с регулировкой от 1,5 до 30 вольт.

Можно сделать посложнее, со "ступенчатым" ограничением тока- добавив TL431 и ещё несколько деталей..

зы.. Только, желательно, у трансформатора по-другому соединить первичные обмотки- соединить контакты 3 и 6 (а не 2 и 6, как, скорее всего, сделано у вас)


Вернуться наверх
 
Не в сети
 Заголовок сообщения: Re: Доработка блока питания ссср
СообщениеДобавлено: Чт май 16, 2024 12:20:24 
Друг Кота

Карма: 67
Рейтинг сообщений: 1964
Зарегистрирован: Сб дек 18, 2021 19:25:32
Сообщений: 12867
Рейтинг сообщения: 0
Не лучше ли тогда на L200CV? Ведь ТС хочет и регулировку тока, что правильно.

Ну, и у LM317 и L200C не сложно сделать диапазон выходного напряжения от нуля, добавив немного отрицательного напряжения


Вернуться наверх
 
Не в сети
 Заголовок сообщения: Re: Доработка блока питания ссср
СообщениеДобавлено: Чт май 16, 2024 14:49:43 
Друг Кота
Аватар пользователя

Карма: 195
Рейтинг сообщений: 8549
Зарегистрирован: Пн ноя 30, 2009 03:00:01
Сообщений: 42624
Откуда: Нерезиновая
Рейтинг сообщения: 0
Martian писал(а):
Не лучше ли тогда на L200CV? Ведь ТС хочет и регулировку тока, что правильно.
Ну, если только не считать, что, набор на LM317 стоит <250 рублей в чипдипе, а L200, в том же чипдипе (это, конечно, не показатель, но всё-таки) стоит 3410 руб.. https://www.chipdip.ru/product/l200cv
А регулировка тока в L200 всё равно делается за счёт резистора, почти так же, как и в схеме стабилизатора тока на LM317.


Вернуться наверх
 
Не в сети
 Заголовок сообщения: Re: Доработка блока питания ссср
СообщениеДобавлено: Чт май 16, 2024 15:11:16 
Друг Кота

Карма: 67
Рейтинг сообщений: 1964
Зарегистрирован: Сб дек 18, 2021 19:25:32
Сообщений: 12867
Рейтинг сообщения: 0
Стоимость компонентов в чипдипе не отражает ничего, кроме жадности и дурости этого магазина, уступающего в этих категориях лишь тмэлектроникс. Datasheets - ещё куда ни шло, хотя и с ними у них полнейший бардак, а цены-то зачем публиковать?


Вернуться наверх
 
Не в сети
 Заголовок сообщения: Re: Доработка блока питания ссср
СообщениеДобавлено: Чт май 16, 2024 15:19:20 
Друг Кота
Аватар пользователя

Карма: 195
Рейтинг сообщений: 8549
Зарегистрирован: Пн ноя 30, 2009 03:00:01
Сообщений: 42624
Откуда: Нерезиновая
Рейтинг сообщения: 0
А они вам мешают? Не смотрите, и всё..
А начинающему, даже такие "цены" могут помочь сориентироваться.
К тому же- алишка это уже "лотерея", особенно на дорогостоящих позициях, я уже попадал на десяток фуфловых IRF830 и на 32 фуфловых AD620 из 73-х купленных. :facepalm:


Вернуться наверх
 
Не в сети
 Заголовок сообщения: Re: Доработка блока питания ссср
СообщениеДобавлено: Чт май 16, 2024 15:20:14 
Друг Кота
Аватар пользователя

Карма: 146
Рейтинг сообщений: 6062
Зарегистрирован: Чт июн 04, 2009 21:06:49
Сообщений: 36292
Откуда: г.Мариинск
Рейтинг сообщения: 0
Медали: 1
Лучший человек Форума 2017 (1)
Изображение


Вложения:
стаб317-1.GIF [10.38 KiB]
Скачиваний: 725

_________________
Тем кого не устаревает наличия ошибок в моем тексте, оставляю права не пользоваться моими советами или просто не читать мои сообщения.
Вернуться наверх
 
Не в сети
 Заголовок сообщения: Re: Доработка блока питания ссср
СообщениеДобавлено: Чт май 16, 2024 15:22:45 
Друг Кота
Аватар пользователя

Карма: 195
Рейтинг сообщений: 8549
Зарегистрирован: Пн ноя 30, 2009 03:00:01
Сообщений: 42624
Откуда: Нерезиновая
Рейтинг сообщения: 0
:dont_know:
У ТС-а трансформатор, максимум, 1 ампер выдаёт..


Вернуться наверх
 
Не в сети
 Заголовок сообщения: Re: Доработка блока питания ссср
СообщениеДобавлено: Чт май 16, 2024 15:50:41 
Друг Кота

Карма: 67
Рейтинг сообщений: 1964
Зарегистрирован: Сб дек 18, 2021 19:25:32
Сообщений: 12867
Рейтинг сообщения: 0
А они вам мешают? Не смотрите, и всё..
А начинающему, даже такие "цены" могут помочь сориентироваться.

Мне не мешают. Но каким образом начинающему эта Ваша информация поможет? Вы просто ввели в заблуждение, публикованием стоимостью в 3 с лишним тысячи рублей, сформировали отношение "да ну нахер, она стоит как готовый БП!". Может, Вы что-то получаете за продвижение тех или иных продуктов или магазинов? Иного объяснения я не вижу, так как уверен, что Вы в курсе, что сегодняшняя рыночная цена в РФ (я не смотрю Алиэкспресс и не покупаю там) на LM200CV составляет от 100 до 300 рублей. Так каким образом можно сориентироваться по Вашим, на порядок завышенным ценам?


Вернуться наверх
 
Не в сети
 Заголовок сообщения: Re: Доработка блока питания ссср
СообщениеДобавлено: Чт май 16, 2024 18:15:50 
Друг Кота
Аватар пользователя

Карма: 195
Рейтинг сообщений: 8549
Зарегистрирован: Пн ноя 30, 2009 03:00:01
Сообщений: 42624
Откуда: Нерезиновая
Рейтинг сообщения: 0
Martian писал(а):
сегодняшняя рыночная цена в РФ (я не смотрю Алиэкспресс и не покупаю там) на LM200CV составляет от 100 до 300 рублей.
А ссылочку можете дать, где можно купить L200 за такие деньги, частному лицу, и не "весь мешок" а одну штуку, при этом, не ожидая месяц?


Вернуться наверх
 
Не в сети
 Заголовок сообщения: Re: Доработка блока питания ссср
СообщениеДобавлено: Чт май 16, 2024 18:36:42 
Друг Кота

Карма: 67
Рейтинг сообщений: 1964
Зарегистрирован: Сб дек 18, 2021 19:25:32
Сообщений: 12867
Рейтинг сообщения: 0
Вторая ссылка в гугле: https://ampero.ru/l200cv-regulyator-nap ... o-220.html
третья ссылка в гугле: https://eandc.ru/catalog/l200cv/

Добавлено after 2 minutes 53 seconds:
А что касается месяца, то "зачем куда-то спешить?" Вполне можно и месяц подождать. Когда-то я заказал поставщикам детальку, они запросили на заводе, а там очередь на полгода. И ничего. Проект дольше делался.


Вернуться наверх
 
Не в сети
 Заголовок сообщения: Re: Доработка блока питания ссср
СообщениеДобавлено: Чт май 16, 2024 19:12:24 
Друг Кота

Карма: 50
Рейтинг сообщений: 288
Зарегистрирован: Вс апр 13, 2014 13:49:55
Сообщений: 3127
Откуда: Краснодон, РФ
Рейтинг сообщения: 0
Вот такой у меня до сих пор работает без единой поломки viewtopic.php?p=2693112#p2693112 :dont_know:
Простой как тяпка :)

_________________
in me omnis spes mihe est...


Вернуться наверх
 
Не в сети
 Заголовок сообщения: Re: Доработка блока питания ссср
СообщениеДобавлено: Чт май 16, 2024 19:35:22 
Друг Кота
Аватар пользователя

Карма: 195
Рейтинг сообщений: 8549
Зарегистрирован: Пн ноя 30, 2009 03:00:01
Сообщений: 42624
Откуда: Нерезиновая
Рейтинг сообщения: 0
LM317 в Амперо, тоже дешевле, чем L200..
https://ampero.ru/lm317t-stabilizator-n ... o-220.html

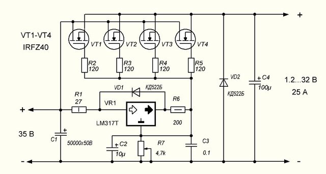
Вот я пробовал сделать схему со ступенчатым ограничением тока:
СпойлерИзображение

И ещё- здесь я попытался обезопасить схему от возможного обрыва в цепи регулирующего резистора - в случае обрыва, на выходе ЛБП напряжение будет не выше 3,6 вольта.


Вложения:
ЛБП LM317 CVCC.PNG [51.97 KiB]
Скачиваний: 666
Вернуться наверх
 
Не в сети
 Заголовок сообщения: Re: Доработка блока питания ссср
СообщениеДобавлено: Сб июн 01, 2024 00:10:07 
Друг Кота
Аватар пользователя

Карма: 47
Рейтинг сообщений: 87
Зарегистрирован: Чт апр 29, 2010 01:54:10
Сообщений: 5369
Откуда: Сочи
Рейтинг сообщения: 0
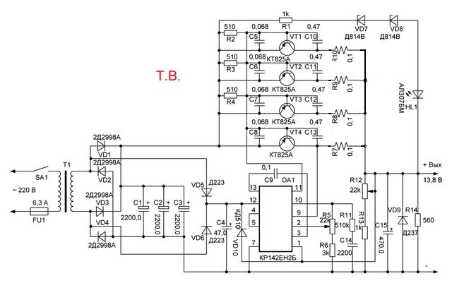
Я такой делал с мосфетами. отлично работает.
Тем более, что мосфетов сейчас как грязи
СпойлерИзображение


советская нетленная классика
СпойлерИзображение


СпойлерИзображение


Вернуться наверх
 
Не в сети
 Заголовок сообщения: Re: Доработка блока питания ссср
СообщениеДобавлено: Сб июн 01, 2024 03:26:40 
Друг Кота

Карма: 67
Рейтинг сообщений: 1964
Зарегистрирован: Сб дек 18, 2021 19:25:32
Сообщений: 12867
Рейтинг сообщения: 0
в случае параллельных транзисторов всё-таки надо последовательно токовыравнивающие резисторы ставить, помимо подбора их максимально близкими по параметрам. С учётом этого последняя схема выглядит странно - резисторы есть, а стоят не там.


Вернуться наверх
 
Не в сети
 Заголовок сообщения: Re: Доработка блока питания ссср
СообщениеДобавлено: Сб июн 01, 2024 03:45:39 
Друг Кота
Аватар пользователя

Карма: 195
Рейтинг сообщений: 8549
Зарегистрирован: Пн ноя 30, 2009 03:00:01
Сообщений: 42624
Откуда: Нерезиновая
Рейтинг сообщения: 4
Martian писал(а):
С учётом этого последняя схема выглядит странно - резисторы есть, а стоят не там.

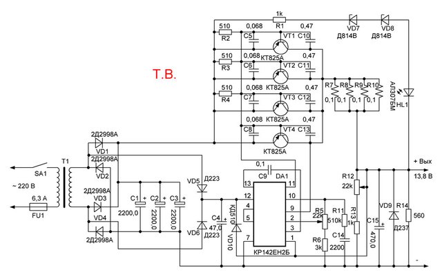
Надо вот так?
СпойлерИзображение


Вложения:
БП на КР142ЕН2Б.png [110.09 KiB]
Скачиваний: 831
Вернуться наверх
 
Показать сообщения за:  Сортировать по:  Вернуться наверх
Начать новую тему Ответить на тему  [ Сообщений: 27 ]  1,  

Часовой пояс: UTC + 3 часа


Кто сейчас на форуме

Сейчас этот форум просматривают: нет зарегистрированных пользователей и гости: 79


Вы не можете начинать темы
Вы не можете отвечать на сообщения
Вы не можете редактировать свои сообщения
Вы не можете удалять свои сообщения
Вы не можете добавлять вложения

Найти:
Перейти:  


Powered by phpBB © 2000, 2002, 2005, 2007 phpBB Group
Русская поддержка phpBB
Extended by Karma MOD © 2007—2012 m157y
Extended by Topic Tags MOD © 2012 m157y