Например TDA7294

Форум РадиоКот • Просмотр темы - Электропастух СТАТИК-3М - выходной трансформатор
Форум РадиоКот
Здесь можно немножко помяукать :)

Текущее время: Пт янв 02, 2026 21:36:46

Часовой пояс: UTC + 3 часа


ПРЯМО СЕЙЧАС:



Начать новую тему Ответить на тему  [ Сообщений: 38 ]  1,  
Автор Сообщение
Не в сети
 Заголовок сообщения: Электропастух СТАТИК-3М - выходной трансформатор
СообщениеДобавлено: Сб окт 07, 2023 07:41:32 
Открыл глаза

Зарегистрирован: Вс ноя 25, 2018 11:38:27
Сообщений: 71
Рейтинг сообщения: 0
Приветствую всех!

Вопрос к тем, кто разбирается в электрошокерах и им подобных устройствах. Принесли починить электропастух.

Изображение

Изображение

Изображение

Изображение

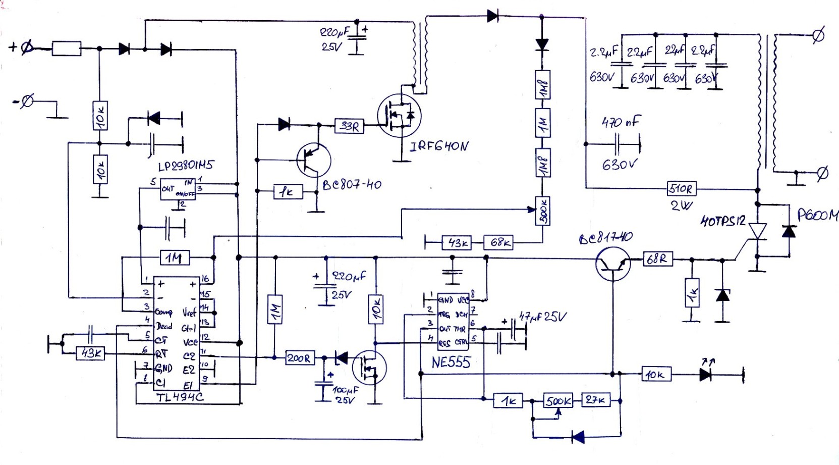
В последствии для понимания устройства и принципа работы накидал его схему:

Вложение:
002.jpg [228.53 KiB]
Скачиваний: 699


После прозвонки силовых компонентов был обнаружен пробой тиристора 40TPS12 (15 ом между катодом и управляющим выводом). Так же при прозвонке обмоток выходного трансформатора обнаружились некоторые непонятные моменты. Первичная обмотка (двойной медный провод) звонится нормально. А вот между оставшимися двумя проводами весьма высокое сопротивление - порядка 5 МОм. LC-метр показывает бесконечную индуктивность. Кроме того данные провода никак не звонятся на первичку. Здесь стали терзать смутные сомнения - как могли одновременно произойти эти две мало связанные между собой неисправности - пробой тиристора и обрыв вторичной обмотки трансформатора. И тут вопрос в следующем: либо данный трансформатор - это стандартный импульсный трансформатор, и тогда действительно, имеет место обрыв вторички, либо же в его составе присутствуют еще какие-то высоковольтные диодные каскады, умножители, конденсаторы и т.п. (как у ТДКС в кинескопных телевизоров)? Так же мне не совсем понятна конструкция с тиристором, первичкой трансформатора и конденсаторами, поэтому не совсем понятен принцип работы самого выходного каскада.

Кто что думает по этому поводу?


Вложения:
DSCF0564.JPG [210.84 KiB]
Скачиваний: 3884
DSCF0546.JPG [222.53 KiB]
Скачиваний: 3770
DSCF0541.JPG [195.35 KiB]
Скачиваний: 3692
DSCF0536.JPG [198.54 KiB]
Скачиваний: 3768


Последний раз редактировалось freebits Сб окт 07, 2023 07:56:25, всего редактировалось 2 раз(а).
Вернуться наверх
 
Не в сети
 Заголовок сообщения: Re: Электропастух СТАТИК-3М - выходной трансформатор
СообщениеДобавлено: Сб окт 07, 2023 07:48:53 
Друг Кота
Аватар пользователя

Карма: 55
Рейтинг сообщений: 669
Зарегистрирован: Вт сен 25, 2012 23:13:41
Сообщений: 5456
Откуда: г.Дзержинск Нижегородской обл.
Рейтинг сообщения: 1
Чего тут думать - трясти надо! :)
Если на вторичке стоит залитый умножитель, то проверить трансформатор методом прозвонки не получится. Надо подавать импульсы на первичку и смотреть что будет по току, а также напряжение на выходе.

Добавлено after 1 minute 58 seconds:
О! Картинки загрузились...
Нет там никакого умножителя, зато есть обрыв/пробой вторичной обмотки. Перемотать вручную такое нереально. Самое время идти в магазин за новым электропастухом. :(

_________________
Спасение утопающих дело рук самих утопающих.


Вернуться наверх
 
Не в сети
 Заголовок сообщения: Re: Электропастух СТАТИК-3М - выходной трансформатор
СообщениеДобавлено: Сб окт 07, 2023 07:54:48 
Открыл глаза

Зарегистрирован: Вс ноя 25, 2018 11:38:27
Сообщений: 71
Рейтинг сообщения: 0
Так вот, он стоит дорого (около 12 тысяч) :)) Вот и я колебался, ковырять трансформатор или нет, смогу ли я потом намотать обратно.

Николай_С писал(а):
Нет там никакого умножителя, зато есть обрыв/пробой вторичной обмотки. Перемотать вручную такое нереально.


Понял, спасибо большое!


Вернуться наверх
 
Не в сети
 Заголовок сообщения: Re: Электропастух СТАТИК-3М - выходной трансформатор
СообщениеДобавлено: Сб окт 07, 2023 13:16:05 
Друг Кота
Аватар пользователя

Карма: 182
Рейтинг сообщений: 8329
Зарегистрирован: Пт фев 04, 2011 17:57:51
Сообщений: 20045
Откуда: Рыбинск
Рейтинг сообщения: 0
Медали: 1
Лучший человек Форума 2017 (1)
Николай_С писал(а):
Перемотать вручную такое нереально.
Перемотать нереально ТДКС, залитый компаундом, а это поделие вручную скорее всего и было намотано судя по внешнему виду трансформатора :facepalm:


Вернуться наверх
 
Эиком - электронные компоненты и радиодетали
Не в сети
 Заголовок сообщения: Re: Электропастух СТАТИК-3М - выходной трансформатор
СообщениеДобавлено: Сб окт 07, 2023 19:42:33 
Друг Кота
Аватар пользователя

Карма: 50
Рейтинг сообщений: 759
Зарегистрирован: Чт дек 29, 2005 00:18:30
Сообщений: 6578
Откуда: Москва
Рейтинг сообщения: 0
И 15 ом между катодом и УЭ для тиристора/симистора вполне нормально. Там только в стенде проверить реально можно, но от нескольких ом до сотен я встречал для рабочих тиристоров/симисторов параметр.

_________________
Ничто так не укрепляет взаимное доверие, как 100% предоплата! Дмитрий, ex-RK3AOR.


Вернуться наверх
 
Не в сети
 Заголовок сообщения: Re: Электропастух СТАТИК-3М - выходной трансформатор
СообщениеДобавлено: Сб окт 07, 2023 20:16:39 
Друг Кота
Аватар пользователя

Карма: 4
Рейтинг сообщений: 337
Зарегистрирован: Ср мар 31, 2010 09:33:22
Сообщений: 4776
Откуда: Владивосток
Рейтинг сообщения: 0
Кто что думает по этому поводу?

Посмотрел ттх подобного Статик-3м-06
Длина искры: до 1,5 см по воздуху, до 5 см по шерсти;
Максимальная выходная энергия импульса под нагрузкой 500 Ом - 6,0 Дж
Максимальное напряжение импульса 12 000 В

Тиристор должен быть целым . Коэф. трансформации вых. транса небольшой , можно перемотать .
И чтобы не пробило опять - сделать вторичку секционную и залить надежным изолятором .

_________________
«Когда у общества нет цветовой дифференциации штанов, то нет цели!»

- Позвольте-с вас спросить, почему от вас так отвратительно пахнет?
- Ну, что ж, пахнет... известно. По специальности. Вчера котов душили, душили. (с)


Вернуться наверх
 
Не в сети
 Заголовок сообщения: Re: Электропастух СТАТИК-3М - выходной трансформатор
СообщениеДобавлено: Вс окт 08, 2023 05:41:03 
Открыл глаза

Зарегистрирован: Вс ноя 25, 2018 11:38:27
Сообщений: 71
Рейтинг сообщения: 0
это поделие вручную скорее всего и было намотано судя по внешнему виду трансформатора :facepalm:

Да, очень на то похоже. Можно попытаться перемотать, только не очень понятно как потом узнать, что после перемотки у него именно те характеристики, которые должны быть - исходных данных по индуктивности обмоток и токоотдаче нет, его никак не проверишь на правильность работы, не нагрузишь, напряжение/силу тока не замеришь под нагрузкой и на ХХ.

Дмитрий М писал(а):
Тиристор должен быть целым .

Я думаю транзистор-тестер должен был бы его определить, если бы он был целым.

Изображение

Изображение

Дмитрий М писал(а):
Коэф. трансформации вых. транса небольшой , можно перемотать .

Для 12кВ на выходе, мне кажется наоборот должен быть большой.

Дмитрий М писал(а):
И чтобы не пробило опять - сделать вторичку секционную и залить надежным изолятором .

В намотке трансов опыта почти нет. Мотал только ТГР на кольце, но там все намного проще - все три обмотки идентичны, мотаются разом, в одном направлении, намоточный провод - обычная витая пара, индуктивность обмоток одинаковая и заранее известна. Поэтому, если этот намотаю хотя бы как было, это уже будет большой прогресс :lol: Идеально будет если вторичка намотана поверх первички, чтобы все не разматывать, и если будет небольшой обрыв, который можно пофиксить и замотать обратно тем же проводом, тем же макаром, как было..


Вложения:
DSCF0603.JPG [192.33 KiB]
Скачиваний: 3562
DSCF0601.JPG [210.62 KiB]
Скачиваний: 3508
Вернуться наверх
 
Не в сети
 Заголовок сообщения: Re: Электропастух СТАТИК-3М - выходной трансформатор
СообщениеДобавлено: Вс окт 08, 2023 09:24:11 
Друг Кота
Аватар пользователя

Карма: 4
Рейтинг сообщений: 337
Зарегистрирован: Ср мар 31, 2010 09:33:22
Сообщений: 4776
Откуда: Владивосток
Рейтинг сообщения: 0
Дмитрий М писал(а):
Коэф. трансформации вых. транса небольшой , можно перемотать .

Для 12кВ на выходе, мне кажется наоборот должен быть большой.

Это относительно шокеров - там пробой по воздуху 3- 5 см .

Говорят катушку зажигания можно применить в такой схеме - https://www.youtube.com/watch?v=89habR_AjqI

https://humka.ru/elektropastukh

_________________
«Когда у общества нет цветовой дифференциации штанов, то нет цели!»

- Позвольте-с вас спросить, почему от вас так отвратительно пахнет?
- Ну, что ж, пахнет... известно. По специальности. Вчера котов душили, душили. (с)


Вернуться наверх
 
Не в сети
 Заголовок сообщения: Re: Электропастух СТАТИК-3М - выходной трансформатор
СообщениеДобавлено: Вс окт 08, 2023 10:39:26 
Открыл глаза

Зарегистрирован: Вс ноя 25, 2018 11:38:27
Сообщений: 71
Рейтинг сообщения: 0
Говорят катушку зажигания можно применить в такой схеме - https://www.youtube.com/watch?v=89habR_AjqI

https://humka.ru/elektropastukh


Интересный вариант, можно попробовать, спасибо за статью!


Вернуться наверх
 
Не в сети
 Заголовок сообщения: Re: Электропастух СТАТИК-3М - выходной трансформатор
СообщениеДобавлено: Вс окт 08, 2023 11:07:40 
Друг Кота
Аватар пользователя

Карма: 50
Рейтинг сообщений: 759
Зарегистрирован: Чт дек 29, 2005 00:18:30
Сообщений: 6578
Откуда: Москва
Рейтинг сообщения: 0
В советских и стгвли штатные катушки зажигания..

_________________
Ничто так не укрепляет взаимное доверие, как 100% предоплата! Дмитрий, ex-RK3AOR.


Вернуться наверх
 
Не в сети
 Заголовок сообщения: Re: Электропастух СТАТИК-3М - выходной трансформатор
СообщениеДобавлено: Вс окт 08, 2023 13:33:38 
Друг Кота
Аватар пользователя

Карма: 182
Рейтинг сообщений: 8329
Зарегистрирован: Пт фев 04, 2011 17:57:51
Сообщений: 20045
Откуда: Рыбинск
Рейтинг сообщения: 0
Медали: 1
Лучший человек Форума 2017 (1)
freebits писал(а):
Можно попытаться перемотать,
Оно изначально было неправильно намотано, учитывая выходное напряжение и условия эксплуатации.


Вернуться наверх
 
Не в сети
 Заголовок сообщения: Re: Электропастух СТАТИК-3М - выходной трансформатор
СообщениеДобавлено: Пн окт 09, 2023 08:14:27 
Вымогатель припоя

Карма: 3
Рейтинг сообщений: 139
Зарегистрирован: Пт май 18, 2007 07:49:27
Сообщений: 515
Рейтинг сообщения: 0
Я думаю транзистор-тестер должен был бы его определить, если бы он был целым.

Этот транзистор-тестер не способен "вкачать" в УЭ ток порядка 150 мА.


Вернуться наверх
 
Не в сети
 Заголовок сообщения: Re: Электропастух СТАТИК-3М - выходной трансформатор
СообщениеДобавлено: Пн окт 09, 2023 15:25:58 
Открыл глаза

Зарегистрирован: Вс ноя 25, 2018 11:38:27
Сообщений: 71
Рейтинг сообщения: 0
Ок, но между УЭ и катодом все равно не может же быть 15 ом. Мне кажется я как-то проверял на нем тиристор, вроде в корпусе TO-92, вернее я думал что это транзистор, но тестер показал изображение тиристора


Вернуться наверх
 
Не в сети
 Заголовок сообщения: Re: Электропастух СТАТИК-3М - выходной трансформатор
СообщениеДобавлено: Пн окт 09, 2023 15:28:00 
Друг Кота
Аватар пользователя

Карма: 17
Рейтинг сообщений: 467
Зарегистрирован: Ср ноя 11, 2009 17:19:30
Сообщений: 5587
Откуда: Воронеж
Рейтинг сообщения: 0
freebits писал(а):
между УЭ и катодом все равно не может же быть 15 ом

А какое сопротивление, например, у диода?

_________________
"Привет!" - соврал он.


Вернуться наверх
 
Не в сети
 Заголовок сообщения: Re: Электропастух СТАТИК-3М - выходной трансформатор
СообщениеДобавлено: Пн окт 09, 2023 18:11:11 
Это не хвост, это антенна

Карма: -9
Рейтинг сообщений: 80
Зарегистрирован: Сб апр 15, 2023 13:56:13
Сообщений: 1306
Рейтинг сообщения: 0
>TEHb< писал(а):
у диода

вопрос не совсем правильный....нам в книжках в структуре рисуют пн-переходы...но реально там не звонится мультиметром диод, а звонится резистор в обоих направлениях почти одинаковый, и в тиристоре, и в симисторе....ВТА41 - 60 Ом, ВТ137 - 180 Ом, ВТ151 -200 Ом....15 кажется мало, но кто мешает его проверить на лампочку в сети ?...
(а диод не звонится мультиметром на пределах резистора)


Вернуться наверх
 
Не в сети
 Заголовок сообщения: Re: Электропастух СТАТИК-3М - выходной трансформатор
СообщениеДобавлено: Пн окт 09, 2023 18:37:09 
Друг Кота

Карма: 6
Рейтинг сообщений: 303
Зарегистрирован: Вт авг 26, 2008 14:36:02
Сообщений: 5248
Откуда: москва
Рейтинг сообщения: 0
Если пастух сделан на обратноходе, К трансформации только косвенно играет роль.


Вернуться наверх
 
Не в сети
 Заголовок сообщения: Re: Электропастух СТАТИК-3М - выходной трансформатор
СообщениеДобавлено: Пн окт 09, 2023 19:25:05 
Друг Кота
Аватар пользователя

Карма: 17
Рейтинг сообщений: 467
Зарегистрирован: Ср ноя 11, 2009 17:19:30
Сообщений: 5587
Откуда: Воронеж
Рейтинг сообщения: 0
Да ну, вряд ли на тиристоре и обратноход.

_________________
"Привет!" - соврал он.


Вернуться наверх
 
Не в сети
 Заголовок сообщения: Re: Электропастух СТАТИК-3М - выходной трансформатор
СообщениеДобавлено: Пн окт 09, 2023 20:51:39 
Друг Кота
Аватар пользователя

Карма: 4
Рейтинг сообщений: 337
Зарегистрирован: Ср мар 31, 2010 09:33:22
Сообщений: 4776
Откуда: Владивосток
Рейтинг сообщения: 0
ВТА41 - 60 Ом, ВТ137 - 180 Ом, ВТ151 -200 Ом....15 кажется мало

У этих симисторов сопротивление больше .
У ТС это простой тиристор , для мощного 40 амперного 16,9 ом норма .
Вот на столе сборка тиристор диод от мицубиши (TM20RA-H) на 20 ампер , сопротивление 32 ома .

_________________
«Когда у общества нет цветовой дифференциации штанов, то нет цели!»

- Позвольте-с вас спросить, почему от вас так отвратительно пахнет?
- Ну, что ж, пахнет... известно. По специальности. Вчера котов душили, душили. (с)


Вернуться наверх
 
Не в сети
 Заголовок сообщения: Re: Электропастух СТАТИК-3М - выходной трансформатор
СообщениеДобавлено: Вт окт 10, 2023 21:00:40 
Открыл глаза

Зарегистрирован: Вс ноя 25, 2018 11:38:27
Сообщений: 71
Рейтинг сообщения: 0
freebits писал(а):
между УЭ и катодом все равно не может же быть 15 ом

А какое сопротивление, например, у диода?

нам в книжках в структуре рисуют пн-переходы...но реально там не звонится мультиметром диод, а звонится резистор в обоих направлениях почти одинаковый, и в тиристоре, и в симисторе....ВТА41 - 60 Ом, ВТ137 - 180 Ом, ВТ151 -200 Ом...

jonpim писал(а):
У ТС это простой тиристор , для мощного 40 амперного 16,9 ом норма .

Блин и правда, замерил на новых тиристорах, у них по 16 ом где-то.. Удивительно, всегда считал, что у полупроводникового прибора сопротивление должно быть мегаомы, а омы значит пробой. Буду теперь знать, спасибо за науку. Значит тиристор я зря приговорил, он оказывается цел. Верну на родину его.


Вернуться наверх
 
Не в сети
 Заголовок сообщения: Re: Электропастух СТАТИК-3М - выходной трансформатор
СообщениеДобавлено: Ср окт 11, 2023 18:57:26 
Друг Кота
Аватар пользователя

Карма: 55
Рейтинг сообщений: 669
Зарегистрирован: Вт сен 25, 2012 23:13:41
Сообщений: 5456
Откуда: г.Дзержинск Нижегородской обл.
Рейтинг сообщения: 0
Значит тиристор я зря приговорил, он оказывается цел. Верну на родину его.

В этом есть смысл только в случае перемотки трансформатора. Мотать сами будете?

_________________
Спасение утопающих дело рук самих утопающих.


Вернуться наверх
 
Показать сообщения за:  Сортировать по:  Вернуться наверх
Начать новую тему Ответить на тему  [ Сообщений: 38 ]  1,  

Часовой пояс: UTC + 3 часа


Кто сейчас на форуме

Сейчас этот форум просматривают: andrej2871, Васо и гости: 63


Вы не можете начинать темы
Вы не можете отвечать на сообщения
Вы не можете редактировать свои сообщения
Вы не можете удалять свои сообщения
Вы не можете добавлять вложения

Найти:
Перейти:  


Powered by phpBB © 2000, 2002, 2005, 2007 phpBB Group
Русская поддержка phpBB
Extended by Karma MOD © 2007—2012 m157y
Extended by Topic Tags MOD © 2012 m157y