Например TDA7294

Форум РадиоКот • Просмотр темы - преобразователь 12\220 на TL494
Форум РадиоКот
Здесь можно немножко помяукать :)

Текущее время: Ср окт 08, 2025 19:59:29

Часовой пояс: UTC + 3 часа


ПРЯМО СЕЙЧАС:



Начать новую тему Ответить на тему  [ Сообщений: 10 ] 
Автор Сообщение
Не в сети
 Заголовок сообщения: преобразователь 12\220 на TL494
СообщениеДобавлено: Ср янв 05, 2022 22:57:57 
Первый раз сказал Мяу!

Зарегистрирован: Пн окт 10, 2016 11:21:15
Сообщений: 23
Рейтинг сообщения: 0
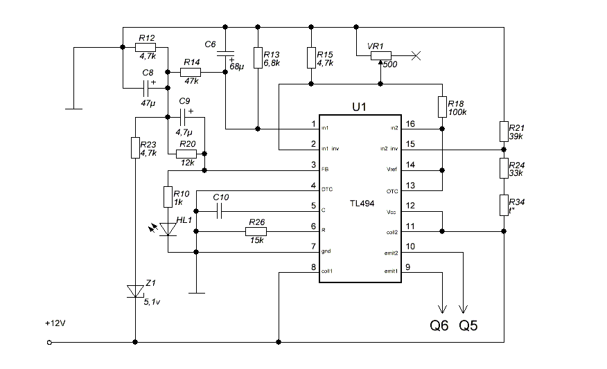
Здравствуйте господа форумчане. Попался в руки аппарат этот дохлым. Нашел на высокой стороне, короткий силовой транзистор на выходе 220. Снял его. +дутый конденсатор 100мкф 450в заменил. На низкой стороне стабилитрон Z1 на 5,1в заменил, но TL494 так завести и не получается. Схему найти не удалось, по зтому пришлось срисовывать с платы.
Светодиод светится. Хотя при исправной работе не должен.
на 1 выв. 0,35в
на 2 выв. 0,02в
Усилитель ошибки получается не даёт запуститься, но блин откуда возьмётся напряжение на 2 выв. превышающее напряжение 1 выв, глядя на схему не могу вкурить. Все детали в обвязке промерил, вроде бы всё норм, но где то что то не так...
если тупо перемкнуть R18, то плата запускается и на высоком появляется 220. Но вот как она должна запускаться и что ей мешает это сделать я не пойму. может есть у кого идеи?
Изображение Изображение Изображение Изображение


Вложения:
схема.gif [12.33 KiB]
Скачиваний: 79
Вернуться наверх
 
Не в сети
 Заголовок сообщения: Re: преобразователь 12\220 на TL494
СообщениеДобавлено: Чт янв 06, 2022 02:09:48 
Опытный кот

Карма: -9
Рейтинг сообщений: 28
Зарегистрирован: Пт янв 27, 2012 20:07:54
Сообщений: 859
Откуда: Томск
Рейтинг сообщения: 0
Схема может быть срисована не до конца или неверно... Это стоит проверить.
Также на плате уже могут оказаться детали неверного номинала.

В идеале к 494й где-то должна найтись цепочка обратной связи к формируемому напряжению, возможно через оптопару или цепочку гасящих резисторов делителя (т.к напряжение большое), их следует пристально поискать.

Еще подсказка: Обычно на схемах питание рисуют сверху, землю снизу, а сигнал распространяют слева направо, и еще подписывают имена к ножкам у микросхем.
Это упрощает восприятие схемы, уменьшает нагрузку на мозгх, и у него остается чуть больше ресурсов на решение основной проблемы.


Вернуться наверх
 
Не в сети
 Заголовок сообщения: Re: преобразователь 12\220 на TL494
СообщениеДобавлено: Чт янв 06, 2022 02:30:44 
Друг Кота
Аватар пользователя

Карма: 146
Рейтинг сообщений: 6062
Зарегистрирован: Чт июн 04, 2009 21:06:49
Сообщений: 36292
Откуда: г.Мариинск
Рейтинг сообщения: 0
Медали: 1
Лучший человек Форума 2017 (1)
Схему действительно нужно ещё раз проверить, особенно участки вокруг 1 и 2 ног, и стабилитрона.

_________________
Тем кого не устаревает наличия ошибок в моем тексте, оставляю права не пользоваться моими советами или просто не читать мои сообщения.


Вернуться наверх
 
Не в сети
 Заголовок сообщения: Re: преобразователь 12\220 на TL494
СообщениеДобавлено: Чт янв 06, 2022 09:56:27 
Первый раз сказал Мяу!

Зарегистрирован: Пн окт 10, 2016 11:21:15
Сообщений: 23
Рейтинг сообщения: 0
В схеме не исключаю ошибку, но проверил её на несколько раз. Ошибок не заметил. Оптронов на плате нет, и как тут реализована обратная связь, если она тут есть совсем не понял. На втором УО защита от перегрева через термистор, а на первом УО и дорожек то никуда не идёт дальше от обвязки. Ну кроме светодиода.
Номиналы должны соответствовать. Следов ремонта до меня обнаружено не было.

Добавлено after 2 minutes 6 seconds:
Вложение:
схема2 TL494.GIF [13.36 KiB]
Скачиваний: 105


Вернуться наверх
 
Не в сети
 Заголовок сообщения: Re: преобразователь 12\220 на TL494
СообщениеДобавлено: Чт янв 06, 2022 10:17:47 
Опытный кот

Карма: -9
Рейтинг сообщений: 28
Зарегистрирован: Пт янв 27, 2012 20:07:54
Сообщений: 859
Откуда: Томск
Рейтинг сообщения: 0
Мне кажется, помочь тут нечем, если только кто-то не ремонтировал такую же или подобную плату.

Остается один вариант - отрисовать её всю. Тогда, возможно, будет найден "висящий" компонент или цепь, которые физически в обрыве, а потому не звонятся.

Других советов лично у меня нет, да и нет смысла их выдавать, т.к. они игнорируются (мне вот не хочется в голове схему крутить вверх ногами, считайте это проф деформацией, но я их читаю сверху вниз, а не снизу вверх).

PS> Испытываю антипатию к куче компонентов C6/C8/C9 R12/R13/R14/R20.

Номинал Z1 верный?

Добавлено after 12 minutes 20 seconds:
Номинал Z1 верный?


Вернуться наверх
 
Не в сети
 Заголовок сообщения: Re: преобразователь 12\220 на TL494
СообщениеДобавлено: Чт янв 06, 2022 10:26:25 
Первый раз сказал Мяу!

Зарегистрирован: Пн окт 10, 2016 11:21:15
Сообщений: 23
Рейтинг сообщения: 0
Под мс заглянул.
Изображение
pavel2000 писал(а):
Мне кажется, помочь тут нечем, если только кто-то не ремонтировал такую же или подобную плату.

Остается один вариант - отрисовать её всю. Тогда, возможно, будет найден "висящий" компонент или цепь, которые физически в обрыве, а потому не звонятся.

Других советов лично у меня нет, да и нет смысла их выдавать, т.к. они игнорируются (мне вот не хочется в голове схему крутить вверх ногами, считайте это проф деформацией, но я их читаю сверху вниз, а не снизу вверх).

PS> Испытываю антипатию к куче компонентов C6/C8/C9 R12/R13/R14/R20.

Перерисовать схему, дело не быстрое, отрисовать целиком тем более. Я не игнорирую советы, просто это дело не быстро получится.
PS> Сам в раздумьях на кой там эти С6,С8 и.т.д...


Вернуться наверх
 
Не в сети
 Заголовок сообщения: Re: преобразователь 12\220 на TL494
СообщениеДобавлено: Чт янв 06, 2022 10:38:10 
Опытный кот

Карма: -9
Рейтинг сообщений: 28
Зарегистрирован: Пт янв 27, 2012 20:07:54
Сообщений: 859
Откуда: Томск
Рейтинг сообщения: 1
Я предполагаю, что номинал Z1 должен быть 15V... Защита от перенапряжения.


Вернуться наверх
 
Не в сети
 Заголовок сообщения: Re: преобразователь 12\220 на TL494
СообщениеДобавлено: Чт янв 06, 2022 11:55:25 
Первый раз сказал Мяу!

Зарегистрирован: Пн окт 10, 2016 11:21:15
Сообщений: 23
Рейтинг сообщения: 0
Я предполагаю, что номинал Z1 должен быть 15V... Защита от перенапряжения.

Похоже. Только Z1 и Z2 c виду не отличались. стеклянный стабилитрон с голубой полоской. на Z2 5.2вольта было. Так то по схеме похоже на то что тут должно быть вольт на 15.


Вернуться наверх
 
Не в сети
 Заголовок сообщения: Re: преобразователь 12\220 на TL494
СообщениеДобавлено: Чт янв 06, 2022 12:02:28 
Друг Кота
Аватар пользователя

Карма: 182
Рейтинг сообщений: 8306
Зарегистрирован: Пт фев 04, 2011 17:57:51
Сообщений: 19863
Откуда: Рыбинск
Рейтинг сообщения: 0
Медали: 1
Лучший человек Форума 2017 (1)
Цвет полосок на стабилитронах не обозначает их напряжение.


Вернуться наверх
 
Не в сети
 Заголовок сообщения: Re: преобразователь 12\220 на TL494
СообщениеДобавлено: Чт янв 06, 2022 13:01:36 
Первый раз сказал Мяу!

Зарегистрирован: Пн окт 10, 2016 11:21:15
Сообщений: 23
Рейтинг сообщения: 0
Цвет полосок на стабилитронах не обозначает их напряжение.

тогда pavel2000 правильно сказал.

Добавлено after 40 minutes 26 seconds:
Поставил Z1 на 15 вольт и заработало. Спасибо pavel2000 за подсказку.


Вернуться наверх
 
Показать сообщения за:  Сортировать по:  Вернуться наверх
Начать новую тему Ответить на тему  [ Сообщений: 10 ] 

Часовой пояс: UTC + 3 часа


Кто сейчас на форуме

Сейчас этот форум просматривают: нет зарегистрированных пользователей и гости: 122


Вы не можете начинать темы
Вы не можете отвечать на сообщения
Вы не можете редактировать свои сообщения
Вы не можете удалять свои сообщения
Вы не можете добавлять вложения

Найти:
Перейти:  


Powered by phpBB © 2000, 2002, 2005, 2007 phpBB Group
Русская поддержка phpBB
Extended by Karma MOD © 2007—2012 m157y
Extended by Topic Tags MOD © 2012 m157y