Например TDA7294

Форум РадиоКот • Просмотр темы - автоотключении зарядки акумулятора
Форум РадиоКот
Здесь можно немножко помяукать :)

Текущее время: Чт фев 12, 2026 09:58:06

Часовой пояс: UTC + 3 часа


ПРЯМО СЕЙЧАС:



Начать новую тему Ответить на тему  [ Сообщений: 15 ] 
Автор Сообщение
Не в сети
 Заголовок сообщения: автоотключении зарядки акумулятора
СообщениеДобавлено: Ср мар 25, 2020 08:46:38 
Сверлит текстолит когтями
Аватар пользователя

Зарегистрирован: Пт авг 05, 2016 04:47:49
Сообщений: 1142
Рейтинг сообщения: 0
спаял по схеме
Изображение
но реле не срабатывает при подключении акумулятора хотя автор уверяет что у него работает

схема платы где светодиод поменян на оптрон
Изображение

на входе 12,6в
акумулятор 10,9в

при включении на транзисторе КЭ 12,6в
на Р2 0в
между общим минусом и Р3 10,9в
между общим минусом и + конденсатором 10,9в

конденсатор целый на 47мкф
транзистор кт315 с КУ 169

почему транзистор автоматом не открывается при включении акумулятора ?


Вернуться наверх
 
Не в сети
 Заголовок сообщения: Re: автоотключении зарядки акумулятора
СообщениеДобавлено: Ср мар 25, 2020 09:51:05 
Друг Кота

Карма: 27
Рейтинг сообщений: 1283
Зарегистрирован: Ср фев 11, 2009 20:35:58
Сообщений: 7853
Рейтинг сообщения: 0
Где этот автор у которого работает?


Вернуться наверх
 
Не в сети
 Заголовок сообщения: Re: автоотключении зарядки акумулятора
СообщениеДобавлено: Ср мар 25, 2020 09:53:09 
Сверлит текстолит когтями
Аватар пользователя

Зарегистрирован: Пт авг 05, 2016 04:47:49
Сообщений: 1142
Рейтинг сообщения: 0
https://mysku.ru/blog/aliexpress/47991.html


Вернуться наверх
 
Не в сети
 Заголовок сообщения: Re: автоотключении зарядки акумулятора
СообщениеДобавлено: Ср мар 25, 2020 10:11:41 
Друг Кота

Карма: 27
Рейтинг сообщений: 1283
Зарегистрирован: Ср фев 11, 2009 20:35:58
Сообщений: 7853
Рейтинг сообщения: 0
Читай внимательно принцип работы схемы.
... Подключили аккумулятор, так как конденсатор С1 разряжен, то через него течет ток, который открывает транзистор, а он подает ток на реле. Реле подключает к зарядному аккумулятор, а дальше реле питается через оптрон, который подключен к выходу индикации заряда платы преобразователя.


Вернуться наверх
 
Эиком - электронные компоненты и радиодетали
Не в сети
 Заголовок сообщения: Re: автоотключении зарядки акумулятора
СообщениеДобавлено: Ср мар 25, 2020 11:18:55 
Сверлит текстолит когтями
Аватар пользователя

Зарегистрирован: Пт авг 05, 2016 04:47:49
Сообщений: 1142
Рейтинг сообщения: 0
я ждал но ничего не произошло


Вернуться наверх
 
Не в сети
 Заголовок сообщения: Re: автоотключении зарядки акумулятора
СообщениеДобавлено: Ср мар 25, 2020 12:44:51 
Друг Кота

Карма: 27
Рейтинг сообщений: 1283
Зарегистрирован: Ср фев 11, 2009 20:35:58
Сообщений: 7853
Рейтинг сообщения: 0
Чего ждал? Чуда?
Аккумулятор заряжен , заряжать нечего.


Вернуться наверх
 
Не в сети
 Заголовок сообщения: Re: автоотключении зарядки акумулятора
СообщениеДобавлено: Ср мар 25, 2020 16:15:48 
Сверлит текстолит когтями
Аватар пользователя

Зарегистрирован: Пт авг 05, 2016 04:47:49
Сообщений: 1142
Рейтинг сообщения: 0
тоесть по вашему транзистор открывается при ниже чем 10,9в ?


Вернуться наверх
 
Не в сети
 Заголовок сообщения: Re: автоотключении зарядки акумулятора
СообщениеДобавлено: Ср мар 25, 2020 17:03:18 
Друг Кота

Карма: 27
Рейтинг сообщений: 1283
Зарегистрирован: Ср фев 11, 2009 20:35:58
Сообщений: 7853
Рейтинг сообщения: 0
Разжёвываю, но если не проглотишь то бросай это дело.
1.Подключили аккумулятор, так как конденсатор С1 разряжен, то через него течет кратковременно ток , который открывает транзистор, а он подает ток на реле. После заряда С1 тр-р закрывается.
2. Реле подключает к зарядному аккумулятор, должен появиться зарядный ток через резистор 0.05 (не нумерован).
3. дальше реле питается через оптрон, который подключен к выходу индикации заряда платы преобразователя.


Вернуться наверх
 
Не в сети
 Заголовок сообщения: Re: автоотключении зарядки акумулятора
СообщениеДобавлено: Чт мар 26, 2020 09:14:05 
Сверлит текстолит когтями
Аватар пользователя

Зарегистрирован: Пт авг 05, 2016 04:47:49
Сообщений: 1142
Рейтинг сообщения: 0
вы видимо совершенно не понимаете начальный процесс этой схемы
при втыкании акума на долю секунды или секунд должно сработать реле просто кратковременно и зарядник увидев что акум если заряжен невключит оптрон

в общем убрал всё и поставил оптрон и реле и оно не работает
померил ток 2,8ма на входе оптрона при включеном состоянии оптрона и 0,4ма при выключеном
отдельно запитал его и выяснилось что реле срабатывает когда на входе оптрона ток выше 5,5ма
я низнаю какими божьими молитвами у того товарища срабатывал оптрон но при токе которая даёт плата ему он физически не может сработать либо у него какая то элитная партия оптронов с высочайшим коэфициентом усиления
теоретически предпологаю если уменьшить сопротивление перед оптроном то должно срабатывать

но почему реле не срабатывало от транзистора даже на долю секунды непонятно
попробую разные комплектующие в его области

Добавлено after 31 minute 47 seconds:
поставил кт3102 ничего
поставил конденсатор на 22мкф начало срабатывать реле примерно на 1-2 сек и отпускало т.к. оптрон недостаточно току по входу
да и новая проблема по этой схеме повторно нельзя воткнуть акум не разрядив конденсатор а разряжаться ему не через что
могу лишь предположить что у него чудо оптроны и конденсаторы с высоким саморазрядом

только непонятно куда девается ток оптрона
по схеме там 1ком при 12,6в грубо говоря ток уже должен быть чуть больше 10ма с учотом оптрона
может операционик несовсем на ноль садит оптрон ?

если подцепиться ко второму светодиоду у которого есть чистый минус то там теоретически всё норм должно быть но тогда нужна инверсия на его выходе


Вернуться наверх
 
Не в сети
 Заголовок сообщения: Re: автоотключении зарядки акумулятора
СообщениеДобавлено: Чт мар 26, 2020 09:33:53 
Друг Кота

Карма: 27
Рейтинг сообщений: 1283
Зарегистрирован: Ср фев 11, 2009 20:35:58
Сообщений: 7853
Рейтинг сообщения: 0
Цитата:
вы видимо совершенно не понимаете начальный процесс этой схемы

Видимо не понимаю.
И Вам не мешает понять , что схема состоит из двух самостоятельных блоков и каждый блок состоит из самостоятельных узлов. Пока каждый узел не будет проверен и настроен . схема не заработает.
Проверить и настроить их может только человек понимающий принцип их работы.
Остальной набор букв даже не берусь комментировать.
УСПЕХОВ В ТРУДЕ И СЧАСТЬЯ В ЛИЧНОЙ ЖИЗНИ!


Вернуться наверх
 
Не в сети
 Заголовок сообщения: Re: автоотключении зарядки акумулятора
СообщениеДобавлено: Чт мар 26, 2020 20:36:36 
Друг Кота
Аватар пользователя

Карма: 123
Рейтинг сообщений: 7958
Зарегистрирован: Сб сен 13, 2014 16:27:32
Сообщений: 39197
Откуда: СпиртоГонск созвездия Омега
Рейтинг сообщения: 0
схема кривая от роду и работать не станет если вывход выставлен выше 6в1111
почему? неужели вы те втити чт оу358 запитано от5в1!! через свой стаб
напряг на выхоле оу меняется от 0,7-1в до 4-4,5в оуто не райлтурайл
ну с нижним диодом кое ка работает если он спадением не ниже 1,6в
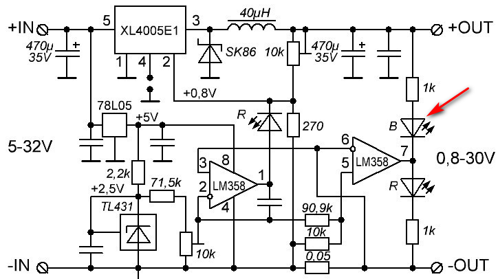
а с верним? на выходе стаба 12в(допустим) а на выходе оу? светик не потухнет никогда бутет светить чуток это если схема тут верная Изображение

Добавлено after 2 minutes 52 seconds:
вобщем если оно и заработает чудом то с переделкам болшими чем тупая замена светодиода на оптрон

Добавлено after 1 minute 42 seconds:
пс подобные модули мне приехали в январе но я их не изучал подробно так что могут быт отличие в схемотехнике у меня наприме видны 2х 358 оу

_________________
ZМудрость(Опыт и выдержка) приходит с годами.
Все Ваши беды и проблемы, от недостатка знаний.
Умный и у дурака научится, а дураку и ..
Алберт Ейнштейн не поможет и ВВП не спасет.и МЧС опаздает


Вернуться наверх
 
Не в сети
 Заголовок сообщения: Re: автоотключении зарядки акумулятора
СообщениеДобавлено: Пн мар 30, 2020 06:35:04 
Сверлит текстолит когтями
Аватар пользователя

Зарегистрирован: Пт авг 05, 2016 04:47:49
Сообщений: 1142
Рейтинг сообщения: 0
Доделал всё работает
Попробовал усилить сигнал через транзистор на выходе оптрона но реле отказалась отключаться даже при 0,4ма на входе оптрона
добавил резистор на 1 ком параллельно входу оптрона и всё норм стало
Изображение

оказалось что оптрон питался от 5в с 8 ножки компаратора
теоретически выщитал что если поставить 470 ом то ток будет минимум 7ма но на деле было около 4ма и светодиод второго плеча горел в пол накала
попытки уменьшить резисторы в обоих плечах для баланса тоже бесмыслены и попытка запитаться от выходного напряжения тоже бесполезна
в общем и так сойдёт главно работает


Вернуться наверх
 
Не в сети
 Заголовок сообщения: Re: автоотключении зарядки акумулятора
СообщениеДобавлено: Сб апр 11, 2020 05:49:07 
Сверлит текстолит когтями
Аватар пользователя

Зарегистрирован: Пт авг 05, 2016 04:47:49
Сообщений: 1142
Рейтинг сообщения: 0
подскажите предназначение р3

Изображение

спаял одну платку всё работает
спаял вторую ничего не работает
стал разбираться подал плюс с акума на минус конденсатора реле сработало
подал на плюс конденсатора тоже сработало
но через р3 не срабатывает
сначала предположил что он мёртвый и померил но там всё нормально 22ком как и поставил
собрал на макетке эту схему всё работает через р3
прям чудеса какието из области фантастики

нужен ли он там ?


Вернуться наверх
 
Не в сети
 Заголовок сообщения: Re: автоотключении зарядки акумулятора
СообщениеДобавлено: Сб апр 11, 2020 11:32:21 
Друг Кота

Карма: 62
Рейтинг сообщений: 750
Зарегистрирован: Пт авг 04, 2017 19:36:00
Сообщений: 5635
Откуда: постнурсултанат Боратистан
Рейтинг сообщения: 0
через р3 происходит заряд конденсатора после запуска и открывается правый транзистор, включающий реле. После окончания заряда правый транзистор закрывается и больше не влияет на работу. Работает левый. Может плохая пайка резистора или у транзистора маленький Ку. Тогда можно уменьшить номинал резистора и чуть добавить емкость кондера (например до 47 мкФ)


Вернуться наверх
 
Не в сети
 Заголовок сообщения: Re: автоотключении зарядки акумулятора
СообщениеДобавлено: Вс апр 12, 2020 05:18:39 
Сверлит текстолит когтями
Аватар пользователя

Зарегистрирован: Пт авг 05, 2016 04:47:49
Сообщений: 1142
Рейтинг сообщения: 0
да верно в итоге уменьшил р3 в 10ком и норм теперь
главное работает теперь

хотя до этого перепаял транзистор с макетки в плату и реле молчит всеравно
перепаял резистор р3 с макетки на плату и реле один раз сработала и больше никак даже если кондёр в ноль разрядить
менял кондёры тоже никакого толку


Вернуться наверх
 
Показать сообщения за:  Сортировать по:  Вернуться наверх
Начать новую тему Ответить на тему  [ Сообщений: 15 ] 

Часовой пояс: UTC + 3 часа


Кто сейчас на форуме

Сейчас этот форум просматривают: Asmodey, Google [Bot] и гости: 50


Вы не можете начинать темы
Вы не можете отвечать на сообщения
Вы не можете редактировать свои сообщения
Вы не можете удалять свои сообщения
Вы не можете добавлять вложения

Найти:
Перейти:  


Powered by phpBB © 2000, 2002, 2005, 2007 phpBB Group
Русская поддержка phpBB
Extended by Karma MOD © 2007—2012 m157y
Extended by Topic Tags MOD © 2012 m157y