Например TDA7294

Форум РадиоКот • Просмотр темы - Не могу найти ошибку в схеме зарядки
Форум РадиоКот
Здесь можно немножко помяукать :)

Текущее время: Вт дек 23, 2025 17:58:15

Часовой пояс: UTC + 3 часа


ПРЯМО СЕЙЧАС:



Начать новую тему Ответить на тему  [ Сообщений: 49 ]  1, ,  
Автор Сообщение
Не в сети
 Заголовок сообщения: Не могу найти ошибку в схеме зарядки
СообщениеДобавлено: Чт апр 27, 2017 00:46:04 
Открыл глаза
Аватар пользователя

Зарегистрирован: Чт апр 06, 2017 04:48:48
Сообщений: 72
Рейтинг сообщения: 0
Всем привет, не так давно я получил ответ на схему зарядки для батареи конденсаторов, всем откликнувшимся очень благодарен.
Я собрал преобразователь по схеме с этого сайта http://flyback.org.ru/viewtopic.php?p=49161#49161
Вложение:
Комментарий к файлу: Оригинальная схема
pushpull_sch.png [3.87 KiB]
Скачиваний: 692
, изменив пару компонентов и разместив на своей плате
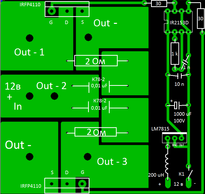
Вложение:
Комментарий к файлу: Моя плата
Схема.png [38.81 KiB]
Скачиваний: 589
. И вот уже 3 день бьюсь бошкой об стену, почему она не работает (схема)?
Решил сделать пробный запуск не сразу на 25,2 В (до 100А), а с 12 вольт (до 30 А) подключив на нагрузку ТВС - 110ЛА, на этом всё и завершилось - собственно ничего не происходит. Тока между Out 1-2, 2-3, 1-3 нету совсем. Частотомер тоже молчит, между клеммами (Out 1,2,3) имеется лишь напряжение. Но самое странное на мой взгляд это то, что схема после подключения сразу начинает жрать большой ток, а по нажатию запускающего ключа схемы K1 - потребление тока прекращается (должно быть всё наоборот).
Вложение:
Комментарий к файлу: Моя ущербака
6JFaG_3fWMg.jpg [72.43 KiB]
Скачиваний: 551
Вложение:
Комментарий к файлу: Моя ущербака
mtnpq8m7up0.jpg [70.67 KiB]
Скачиваний: 544

По началу думал, что не исправна Ir2153d, купил в 3 разных магазинах по одной штуке (внешний вид чуточку отличался) - ни с одной схема не работала, проверил стабилизатор LM7815 - как не странно мультиметр в режиме проверки диодов показывает ток лишь в направлении Out - IN, поменял местами ничего не изменилось, решил выпаять её полностью и включить без неё - результат тот же. Все компоненты исправны, при "Работе" слегка греются транзисторы и резисторы на 2 Ом.
Мой мозг скоро взорвётся, тысячу раз перепроверил с схемой, ошибок не нашёл. В чём может быть проблема? Где я напортачил, ребят :o ?

Добавлено after 15 minutes 29 seconds:
Фотки платы поближе.


Вложения:
s2KogBjpEU8.jpg [134.92 KiB]
Скачиваний: 552
qNohwBxkx6k.jpg [118.88 KiB]
Скачиваний: 462
8ToT7_O0HiE.jpg [159.25 KiB]
Скачиваний: 509
Вернуться наверх
 
Не в сети
 Заголовок сообщения: Re: Не могу найти ошибку в схеме :(
СообщениеДобавлено: Чт апр 27, 2017 02:06:39 
Электрический кот
Аватар пользователя

Карма: 8
Рейтинг сообщений: 129
Зарегистрирован: Чт июн 20, 2013 00:00:58
Сообщений: 1031
Откуда: москва, м.Сходненская
Рейтинг сообщения: 0
а по чему Source-ы в воздухе висят, энергию из атмосферы коммутируют? и зачем 7815 при питании 12В?
На IR2153 питание должно быть не менее 10В


Вернуться наверх
 
Не в сети
 Заголовок сообщения: Re: Не могу найти ошибку в схеме :(
СообщениеДобавлено: Чт апр 27, 2017 06:32:21 
Открыл глаза
Аватар пользователя

Зарегистрирован: Чт апр 06, 2017 04:48:48
Сообщений: 72
Рейтинг сообщения: 0
Вроде и так понятно, что они все к одному аккумулятору подсоединяются. Насчёт LM7815 я писал, что напряжение питания 25,2 вольт - но с учётом не адекватной работы с 12 вольт, на 25,2 запускать без токоограничителей стрёмно.


Последний раз редактировалось korshyn Чт апр 27, 2017 09:18:17, всего редактировалось 1 раз.

Вернуться наверх
 
Не в сети
 Заголовок сообщения: Re: Не могу найти ошибку в схеме :(
СообщениеДобавлено: Чт апр 27, 2017 07:17:34 
Друг Кота
Аватар пользователя

Карма: 146
Рейтинг сообщений: 6065
Зарегистрирован: Чт июн 04, 2009 21:06:49
Сообщений: 36292
Откуда: г.Мариинск
Рейтинг сообщения: 0
Медали: 1
Лучший человек Форума 2017 (1)
А может что бы не гадать вы покажите схему с всеми изменениями и как куда что подключено, экстрасенсы все на рыбалке.

_________________
Тем кого не устаревает наличия ошибок в моем тексте, оставляю права не пользоваться моими советами или просто не читать мои сообщения.


Вернуться наверх
 
Эиком - электронные компоненты и радиодетали
Не в сети
 Заголовок сообщения: Re: Не могу найти ошибку в схеме :(
СообщениеДобавлено: Чт апр 27, 2017 08:07:42 
Это не хвост, это антенна
Аватар пользователя

Карма: 5
Рейтинг сообщений: 135
Зарегистрирован: Ср май 26, 2010 18:53:57
Сообщений: 1363
Рейтинг сообщения: 0
Ну вобще если посмотреть на микросхему IR2153 то она начинает генерить в принципе, как на ней появляется достаточное напряжение питания при условии правильного подключения RC задающей частоты цепи.

Так что над чем тут работать 3 дня непонятно. Берем IR2153, даем на неё питание, и смотрим выходы осцилом. Если ничего на выходе нету, значит вы умудрились не правильно собрать схему из 3 компонентов IR2153 + R + C. Все типовые схемы включения есть в даташите на эту микросхему.

И кстати с чего у вас частотазадающий резистор на плате 1К ? разве у автора схемы он 1К? вы вобще уверены что ирка способна генерить на такой частоте?

_________________
[AMS]


Вернуться наверх
 
Не в сети
 Заголовок сообщения: Re: Не могу найти ошибку в схеме :(
СообщениеДобавлено: Чт апр 27, 2017 08:08:08 
Говорящий с текстолитом

Карма: 18
Рейтинг сообщений: 498
Зарегистрирован: Сб дек 14, 2013 16:11:55
Сообщений: 1698
Рейтинг сообщения: 1
Истоки транзисторов оторваны от микросхемы, по этому получается что затворы фактически болтаются в воздухе.
чтобы микра могла открыть транзистор, недостаточно 1 проводника на затвор, в данной схеме выводы 4 и 6 должны быть соединены короткими проводниками с истоками(sourse) транзисторов.


Вернуться наверх
 
Не в сети
 Заголовок сообщения: Re: Не могу найти ошибку в схеме :(
СообщениеДобавлено: Чт апр 27, 2017 08:17:21 
Это не хвост, это антенна
Аватар пользователя

Карма: 5
Рейтинг сообщений: 135
Зарегистрирован: Ср май 26, 2010 18:53:57
Сообщений: 1363
Рейтинг сообщения: 0
Fuser писал(а):
Истоки транзисторов оторваны от микросхемы, по этому получается что затворы фактически болтаются в воздухе.

Ну предпологается что у него там аккумулятор. А значит земли одни для питания ирки и для питания полевиков. В этом случае если Source полевиков подключен к - батареи как и сама IRка никаких проблем быть не должно, и с потенциалами все там должно быть норм.

_________________
[AMS]


Вернуться наверх
 
Не в сети
 Заголовок сообщения: Re: Не могу найти ошибку в схеме :(
СообщениеДобавлено: Чт апр 27, 2017 09:22:32 
Открыл глаза
Аватар пользователя

Зарегистрирован: Чт апр 06, 2017 04:48:48
Сообщений: 72
Рейтинг сообщения: 0
Телекот писал(а):
А может что бы не гадать вы покажите схему с всеми изменениями и как куда что подключено, экстрасенсы все на рыбалке.


Схему на плате оставил во втором вложении. Все компоненты написаны. Ничего не менял, кроме конденсаторов к78-2 и транзисторы поставил IRFP4110, вместо диода поставил стабилизатор LM7815 с средней лапкой на минус. На пюлате опечатался резистор не 1 кОм , а 10 кОм.
К вечеру постараюсь фотографии с показаниями мультиметра выложить.

Добавлено after 7 minutes 29 seconds:
tar писал(а):
Fuser писал(а):
Истоки транзисторов оторваны от микросхемы, по этому получается что затворы фактически болтаются в воздухе.

Ну предпологается что у него там аккумулятор. А значит земли одни для питания ирки и для питания полевиков. В этом случае если Source полевиков подключен к - батареи как и сама IRка никаких проблем быть не должно, и с потенциалами все там должно быть норм.


Так и есть, всё запитано от одного аккумулятора, но не работает. Я так и не понимаю, почему при замыкании ключа К1 ключи закрываются, а до этого они открыты и тупо коммутируют ток с аккумулятора.


Вернуться наверх
 
Не в сети
 Заголовок сообщения: Re: Не могу найти ошибку в схеме :(
СообщениеДобавлено: Чт апр 27, 2017 09:24:58 
Друг Кота
Аватар пользователя

Карма: 146
Рейтинг сообщений: 6065
Зарегистрирован: Чт июн 04, 2009 21:06:49
Сообщений: 36292
Откуда: г.Мариинск
Рейтинг сообщения: 0
Медали: 1
Лучший человек Форума 2017 (1)
я там не вижу как подключен трансформатор. Неужели трудно затратить 5 минут и предоставить полную схему, только она может внести ясность. Фотографиями можно хвастаться когда у вас будет уже всё настроено и хорошо работать. Ленивые все стали, а мы должны гадать, вертеть ваши фото и рисовать за вас схему чтобы в ней разобраться.

_________________
Тем кого не устаревает наличия ошибок в моем тексте, оставляю права не пользоваться моими советами или просто не читать мои сообщения.


Вернуться наверх
 
Не в сети
 Заголовок сообщения: Re: Не могу найти ошибку в схеме :(
СообщениеДобавлено: Чт апр 27, 2017 09:40:50 
Открыл глаза
Аватар пользователя

Зарегистрирован: Чт апр 06, 2017 04:48:48
Сообщений: 72
Рейтинг сообщения: 0
Телекот писал(а):
я там не вижу как подключен трансформатор. Неужели трудно затратить 5 минут и предоставить полную схему, только она может внести ясность. Фотографиями можно хвастаться когда у вас будет уже всё настроено и хорошо работать. Ленивые все стали, а мы должны гадать, вертеть ваши фото и рисовать за вас схему чтобы в ней разобраться.


Обязательно всё скину, просто сейчас не дома. На словах: первичка намотана так, будто просто идёт от вывода out 1 (Drain) к out 3 (Drain), а посреди неё идёт вывод на плюс аккума. Обе обмотки идут в одну сторону.


Последний раз редактировалось korshyn Чт апр 27, 2017 13:57:15, всего редактировалось 1 раз.

Вернуться наверх
 
Не в сети
 Заголовок сообщения: Re: Не могу найти ошибку в схеме :(
СообщениеДобавлено: Чт апр 27, 2017 10:02:11 
Друг Кота
Аватар пользователя

Карма: 146
Рейтинг сообщений: 6065
Зарегистрирован: Чт июн 04, 2009 21:06:49
Сообщений: 36292
Откуда: г.Мариинск
Рейтинг сообщения: 1
Медали: 1
Лучший человек Форума 2017 (1)
korshyn писал(а):
Но самое странное на мой взгляд это то, что схема после подключения сразу начинает жрать большой ток, а по нажатию запускающего ключа схемы K1 - потребление тока прекращается (должно быть всё наоборот).

Почему вы думаете что должно быть наоборот? Здесь всё правильно, пока кнопка не нажата на затворы подаётся открывающее напряжение (плюс через микросхему). Где вы видете на схеме кнопку между микросхемой и истоками транзисторов, а у вас она именно там. Да и частоту надо снизить раз в 10, эта микросхема не сможет управлять транзисторами с такой частотой. По причине отсутствия схемы эту ошибку не кто не увидел, поэтому и нужно в первую очередь показывать точную схему.

_________________
Тем кого не устаревает наличия ошибок в моем тексте, оставляю права не пользоваться моими советами или просто не читать мои сообщения.


Вернуться наверх
 
Не в сети
 Заголовок сообщения: Re: Не могу найти ошибку в схеме :(
СообщениеДобавлено: Чт апр 27, 2017 10:29:22 
Говорящий с текстолитом

Карма: 18
Рейтинг сообщений: 498
Зарегистрирован: Сб дек 14, 2013 16:11:55
Сообщений: 1698
Рейтинг сообщения: 0
Про эту ошибку уже 3 человека сказали - что истоки оторваны от микросхемы, но нет все равно про какие-то аккумуляторы рассуждают..


Вернуться наверх
 
Не в сети
 Заголовок сообщения: Re: Не могу найти ошибку в схеме :(
СообщениеДобавлено: Чт апр 27, 2017 10:34:00 
Друг Кота
Аватар пользователя

Карма: 146
Рейтинг сообщений: 6065
Зарегистрирован: Чт июн 04, 2009 21:06:49
Сообщений: 36292
Откуда: г.Мариинск
Рейтинг сообщения: 1
Медали: 1
Лучший человек Форума 2017 (1)
Сказали что оторваны потому что не где не видно что они куда то вообще подсоединены по вашим фото.

_________________
Тем кого не устаревает наличия ошибок в моем тексте, оставляю права не пользоваться моими советами или просто не читать мои сообщения.


Вернуться наверх
 
Не в сети
 Заголовок сообщения: Re: Не могу найти ошибку в схеме :(
СообщениеДобавлено: Чт апр 27, 2017 11:57:56 
Поставщик валерьянки для Кота
Аватар пользователя

Карма: 40
Рейтинг сообщений: 779
Зарегистрирован: Чт дек 12, 2013 11:18:14
Сообщений: 2141
Откуда: Украина, Черновцы
Рейтинг сообщения: 1
Цитата:
Я так и не понимаю, почему при замыкании ключа К1 ключи закрываются, а до этого они открыты и тупо коммутируют ток с аккумулятора.
Потому что идиотизм отключать питание по общему проводу. Если изначально транс и ключи подключены к аккуму, а управляющая схема оторвана от минуса, то на затворах неизбежно будет плюс, который и открывает транзисторы. Если бы сам нарисовал полную схему да посмотрел на нее, то и ошибку сразу же нашел бы.


Вернуться наверх
 
Не в сети
 Заголовок сообщения: Re: Не могу найти ошибку в схеме :(
СообщениеДобавлено: Чт апр 27, 2017 12:54:40 
Открыл глаза
Аватар пользователя

Зарегистрирован: Чт апр 06, 2017 04:48:48
Сообщений: 72
Рейтинг сообщения: 0
Вот нарисовал полную схему, да понял что ключ смысла там ставить не было. Я так понимаю ключ нужно было ставить перед катушкой? А если делать регулировку частоты, то каких номиналов нужно ставить переменный резистор и постоянный перед ним?
Вот кстати сама схема. Какие ошибки ещё присутствуют? Такое чувство, что перед трансформатором что - то не так.


Последний раз редактировалось korshyn Чт апр 27, 2017 13:49:43, всего редактировалось 1 раз.

Вернуться наверх
 
Не в сети
 Заголовок сообщения: Re: Не могу найти ошибку в схеме :(
СообщениеДобавлено: Чт апр 27, 2017 13:05:18 
Поставщик валерьянки для Кота
Аватар пользователя

Карма: 40
Рейтинг сообщений: 779
Зарегистрирован: Чт дек 12, 2013 11:18:14
Сообщений: 2141
Откуда: Украина, Черновцы
Рейтинг сообщения: 0
Не открывается схема


Вернуться наверх
 
Не в сети
 Заголовок сообщения: Re: Не могу найти ошибку в схеме :(
СообщениеДобавлено: Чт апр 27, 2017 13:25:42 
Друг Кота
Аватар пользователя

Карма: 146
Рейтинг сообщений: 6065
Зарегистрирован: Чт июн 04, 2009 21:06:49
Сообщений: 36292
Откуда: г.Мариинск
Рейтинг сообщения: 1
Медали: 1
Лучший человек Форума 2017 (1)
Кошмар, схему из нескольких элементов нарисовать не в силах. Обмотки трансформатора закорочены, стоки транзисторов подключены только с снаберам?
У вас какое напряжение на ИРке?

_________________
Тем кого не устаревает наличия ошибок в моем тексте, оставляю права не пользоваться моими советами или просто не читать мои сообщения.


Вернуться наверх
 
Не в сети
 Заголовок сообщения: Re: Не могу найти ошибку в схеме :(
СообщениеДобавлено: Чт апр 27, 2017 13:55:38 
Открыл глаза
Аватар пользователя

Зарегистрирован: Чт апр 06, 2017 04:48:48
Сообщений: 72
Рейтинг сообщения: 0
ААААА, вот я рукожоп, не внимательный в спешке нарисовал схему. Щас исправлю, жопой чуял, что-то я не так трансформатор соединил (только на схеме). Я дома уже, щас всё будет.
[url=http://img.radiokot.ru/files/123184/medium/19bkvnu46y.jpg]


Вернуться наверх
 
Не в сети
 Заголовок сообщения: Re: Не могу найти ошибку в схеме :(
СообщениеДобавлено: Чт апр 27, 2017 14:27:17 
Друг Кота
Аватар пользователя

Карма: 146
Рейтинг сообщений: 6065
Зарегистрирован: Чт июн 04, 2009 21:06:49
Сообщений: 36292
Откуда: г.Мариинск
Рейтинг сообщения: 1
Медали: 1
Лучший человек Форума 2017 (1)
Теперь поставь выключатель на своё место в плюс питания и измерий напряжение питания ИРки.

_________________
Тем кого не устаревает наличия ошибок в моем тексте, оставляю права не пользоваться моими советами или просто не читать мои сообщения.


Вернуться наверх
 
Не в сети
 Заголовок сообщения: Re: Не могу найти ошибку в схеме :(
СообщениеДобавлено: Чт апр 27, 2017 14:33:27 
Открыл глаза
Аватар пользователя

Зарегистрирован: Чт апр 06, 2017 04:48:48
Сообщений: 72
Рейтинг сообщения: 0
Питание на ir2153 - 12,6 вольт, с нагрузкой просаживается до 4,2 вольт и генерация прекращается. Поставил после плюса вывода аккумулятора резистор на 20 ом 10 ватт, генерации по прежнему нету. Выключатель поставить перед индуктивностью? Или после вывод аккума (боюсь он так долго не протянет)?


Вложения:
Комментарий к файлу: Так должна выглядеть не тестовая схема:
yXs_8vIsKDQ.jpg [186.66 KiB]
Скачиваний: 515
Комментарий к файлу: Так должна выглядеть не тестовая схема:
1T0cDzqt0-s.jpg [177.27 KiB]
Скачиваний: 536
Вернуться наверх
 
Показать сообщения за:  Сортировать по:  Вернуться наверх
Начать новую тему Ответить на тему  [ Сообщений: 49 ]  1, ,  

Часовой пояс: UTC + 3 часа


Кто сейчас на форуме

Сейчас этот форум просматривают: Аллексей_К, slavik2243, uh9lab, zanderid и гости: 49


Вы не можете начинать темы
Вы не можете отвечать на сообщения
Вы не можете редактировать свои сообщения
Вы не можете удалять свои сообщения
Вы не можете добавлять вложения

Найти:
Перейти:  


Powered by phpBB © 2000, 2002, 2005, 2007 phpBB Group
Русская поддержка phpBB
Extended by Karma MOD © 2007—2012 m157y
Extended by Topic Tags MOD © 2012 m157y