Например TDA7294

Форум РадиоКот • Просмотр темы - Проблема с блоком питания на ICE2B265
Форум РадиоКот
Здесь можно немножко помяукать :)

Текущее время: Пн мар 16, 2026 21:06:29

Часовой пояс: UTC + 3 часа


ПРЯМО СЕЙЧАС:



Начать новую тему Ответить на тему  [ Сообщений: 27 ]  1,  
Автор Сообщение
 Заголовок сообщения: Проблема с блоком питания на ICE2B265
СообщениеДобавлено: Вс мар 03, 2019 09:44:59 
Электрический кот
Аватар пользователя

Карма: 11
Рейтинг сообщений: 39
Зарегистрирован: Вс фев 13, 2011 23:54:25
Сообщений: 1000
Рейтинг сообщения: 0
Собрал блок питания на ШИМ ICE2B265(Китай), запустился проблематично, попытки запуска и все. Добился нормального запуска но не надолго. Блок отключился и все.
Проверил все по горячей стороне, ни обрывов ни кз. Блок тупо молчит. Поменял... штук 5 микросхем, все тоже самое. Подавал питание на ШИМ отдельно от блока питания - тишина. Выпаял трансформатор, проверил на межвитковое - все нормально.
Изображение

Весь в загадках. :dont_know:
Есть предположение на брак ШИМ. Больше и прицепиться не к чему.


Вернуться наверх
 
 Заголовок сообщения: Re: Проблема с блоком питания на ICE2B265
СообщениеДобавлено: Вс мар 03, 2019 10:48:48 
Друг Кота
Аватар пользователя

Карма: 123
Рейтинг сообщений: 7959
Зарегистрирован: Сб сен 13, 2014 16:27:32
Сообщений: 39197
Откуда: СпиртоГонск созвездия Омега
Рейтинг сообщения: 0
неясно чините выготовое или самоделкуво 2 случе видимо ошибка в тране если вся обвязка исправна
в 1 тоже вазможнро такое после пропоя ключа -транмс проджарило

_________________
ZМудрость(Опыт и выдержка) приходит с годами.
Все Ваши беды и проблемы, от недостатка знаний.
Умный и у дурака научится, а дураку и ..
Алберт Ейнштейн не поможет и ВВП не спасет.и МЧС опаздает


Вернуться наверх
 
 Заголовок сообщения: Re: Проблема с блоком питания на ICE2B265
СообщениеДобавлено: Вс мар 03, 2019 11:13:02 
Друг Кота

Карма: 27
Рейтинг сообщений: 1283
Зарегистрирован: Ср фев 11, 2009 20:35:58
Сообщений: 7853
Рейтинг сообщения: 0
R2 330k-маловато будет. Зачем дросель в схеме L1 ?


Вернуться наверх
 
 Заголовок сообщения: Re: Проблема с блоком питания на ICE2B265
СообщениеДобавлено: Вс мар 03, 2019 11:16:36 
Электрический кот
Аватар пользователя

Карма: 11
Рейтинг сообщений: 39
Зарегистрирован: Вс фев 13, 2011 23:54:25
Сообщений: 1000
Рейтинг сообщения: 0
Сделал по новому, блок хотел приспособить для питания самодельного паяльного фена.
Микросхемы приобретал ранее для блоков с малой мощностью. Сейчас испробовал все какие только можно манипуляции. Блок как мертвый.
Ну... хотя бы он показал попытку запуска. Все 10 микросхем прогнал, мертво. Ведь ни щелчков не было ничего такого, на что можно было грешить.
Да, почему то просадка по питанию ШИМ, всего 0.5 вольт при включении, потом по милливольту добавляется. Отключаю обмотку самопитания, напряжение возрастает до...18в, но ШИМ мертво стоит.
Очень мало информации по этой микросхеме. Попадаются редко схемы.

Добавлено after 1 minute 37 seconds:
R2 330k-маловато будет. Зачем дросель в схеме L1 ?

Я сдирал с рабочей схемы обвязку ШИМ. Дроссель от выбросов(иголок) это просто перемычка в феррите.

Вот клочок от той схемы:
Изображение


Последний раз редактировалось Demo65 Вс мар 03, 2019 11:23:33, всего редактировалось 1 раз.

Вернуться наверх
 
Эиком - электронные компоненты и радиодетали
 Заголовок сообщения: Re: Проблема с блоком питания на ICE2B265
СообщениеДобавлено: Вс мар 03, 2019 11:22:34 
Друг Кота

Карма: 27
Рейтинг сообщений: 1283
Зарегистрирован: Ср фев 11, 2009 20:35:58
Сообщений: 7853
Рейтинг сообщения: 0
Плохо сдирал. 330к скорее всего пожёг все.
В приложеном куске есть зенер , а в 1-ой схеме нет его.


Вернуться наверх
 
 Заголовок сообщения: Re: Проблема с блоком питания на ICE2B265
СообщениеДобавлено: Вс мар 03, 2019 11:28:02 
Электрический кот
Аватар пользователя

Карма: 11
Рейтинг сообщений: 39
Зарегистрирован: Вс фев 13, 2011 23:54:25
Сообщений: 1000
Рейтинг сообщения: 0
Плохо сдирал. 330к скорее всего пожёг все.

Поначалу было так, два резистора последовательно по 330к... 660К получается.
Потом один убрал, блок как бы нехотя запустился и проработав чуть сдох. И после этого молчит. Обвязку сто раз проверил, резисторы, диоды, конденсаторы поменял и проверил. :dont_know:

Добавлено after 1 minute 50 seconds:
В приложеном куске есть зенер , а в 1-ой схеме нет его.

Да, я его не стал ставить... не подумайте, что поленился, просто из соображения что не так он важен там, хотя сейчас сомневаюсь в своем.
Ну ладно, пусть ШИМ по питанию пробит, отцепляю ногу ШИМ, напряжение должно подняться на дорожке ведущей к ноге питания, а нет, остается прежним.


Вернуться наверх
 
 Заголовок сообщения: Re: Проблема с блоком питания на ICE2B265
СообщениеДобавлено: Чт мар 07, 2019 21:02:50 
Друг Кота
Аватар пользователя

Карма: 20
Рейтинг сообщений: 488
Зарегистрирован: Сб ноя 20, 2010 21:54:31
Сообщений: 3953
Рейтинг сообщения: 1
Аппнотов нет? Переводчик на яндексе в помощь
https://www.infineon.com/dgdl/Infineon- ... 18cbe626ac

https://www.infineon.com/dgdl/Infineon- ... b0809c3f2d

https://www.infineon.com/dgdl/DN-SMPSSi ... 18ab4d266f

Если все прогнали - теперь в мусор все


Вернуться наверх
 
 Заголовок сообщения: Re: Проблема с блоком питания на ICE2B265
СообщениеДобавлено: Пт мар 08, 2019 09:00:07 
Электрический кот
Аватар пользователя

Карма: 11
Рейтинг сообщений: 39
Зарегистрирован: Вс фев 13, 2011 23:54:25
Сообщений: 1000
Рейтинг сообщения: 0
Информации набрано много, а вот ваш последний pdf ценный, за него Спасибо!
На сайте Infineon был, набрал много информации, но вот конкретно по этой микросхеме скудновато там, старая серия уже. Выписал ещё такие микросхемы. буду ещё их пытать. Мощные ШИМ ICE2B765 уже прокатал, работают прекрасно, а вот маломощные пока не идут или я что то не так.


Вернуться наверх
 
 Заголовок сообщения: Re: Проблема с блоком питания на ICE2B265
СообщениеДобавлено: Пт мар 08, 2019 09:28:11 
Друг Кота

Карма: 68
Рейтинг сообщений: 1409
Зарегистрирован: Сб янв 29, 2011 00:28:48
Сообщений: 7774
Рейтинг сообщения: 0
Demo65 писал(а):
почему-то просадка по питанию ШИМ, всего 0.5 вольт при включении, потом по милливольту добавляется. Отключаю обмотку самопитания, напряжение возрастает до...18в, но ШИМ мертво стоит.

VD3 неправильно впаян ?....иначе не объяснить...


Вернуться наверх
 
 Заголовок сообщения: Re: Проблема с блоком питания на ICE2B265
СообщениеДобавлено: Пт мар 08, 2019 09:38:10 
Электрический кот
Аватар пользователя

Карма: 11
Рейтинг сообщений: 39
Зарегистрирован: Вс фев 13, 2011 23:54:25
Сообщений: 1000
Рейтинг сообщения: 0
В смысле не правильно? анодом к обмотке. Единственный промах, резистор, потом диод. Но думаю, что это не особо критично.
Изображение
Демо схема


Вернуться наверх
 
 Заголовок сообщения: Re: Проблема с блоком питания на ICE2B265
СообщениеДобавлено: Пт мар 08, 2019 10:05:33 
Друг Кота

Карма: 68
Рейтинг сообщений: 1409
Зарегистрирован: Сб янв 29, 2011 00:28:48
Сообщений: 7774
Рейтинг сообщения: 0
это вам проверять, неправильно или пробит....обмотка при нормальном диоде не может же влиять на питание неработающего шима...


Вернуться наверх
 
 Заголовок сообщения: Re: Проблема с блоком питания на ICE2B265
СообщениеДобавлено: Пт мар 08, 2019 10:24:56 
Электрический кот
Аватар пользователя

Карма: 11
Рейтинг сообщений: 39
Зарегистрирован: Вс фев 13, 2011 23:54:25
Сообщений: 1000
Рейтинг сообщения: 0
я грешу на трансформатор, хотя совсем не уверен. Мотал по расчетам программы Старичка, на сердечнике RM8.
Изображение Изображение
Знаете, такое чувство, что на обмотке самопитания КЗ. Выпаю трансформатор и проверю его, на крайний случай перемотаю.


Вернуться наверх
 
 Заголовок сообщения: Re: Проблема с блоком питания на ICE2B265
СообщениеДобавлено: Пт мар 08, 2019 10:41:51 
Друг Кота

Карма: 68
Рейтинг сообщений: 1409
Зарегистрирован: Сб янв 29, 2011 00:28:48
Сообщений: 7774
Рейтинг сообщения: 0
я вашу логику не понимаю, извините... :)


Вернуться наверх
 
 Заголовок сообщения: Re: Проблема с блоком питания на ICE2B265
СообщениеДобавлено: Пт мар 08, 2019 10:53:54 
Электрический кот
Аватар пользователя

Карма: 11
Рейтинг сообщений: 39
Зарегистрирован: Вс фев 13, 2011 23:54:25
Сообщений: 1000
Рейтинг сообщения: 0
я вашу логику не понимаю, извините... :)

Прошу прощения, я говорить как то не умею, отсюда и меня часто не понимают.
Просьба, если у вас есть желание, подскажите пожалуйста, может что и найдем вместе. :)
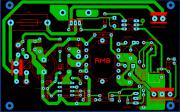
Честное слово, Очень хочется разобраться с этим блоком.
Да, вот рисунок печатки и в архиве все остальное, чтобы было где копать.
Изображение Изображение


Вложения:
бп фен.rar [60.62 KiB]
Скачиваний: 314
бп фен.rar [26.63 KiB]
Скачиваний: 447
Вернуться наверх
 
 Заголовок сообщения: Re: Проблема с блоком питания на ICE2B265
СообщениеДобавлено: Пт мар 08, 2019 11:18:03 
Друг Кота

Карма: 68
Рейтинг сообщений: 1409
Зарегистрирован: Сб янв 29, 2011 00:28:48
Сообщений: 7774
Рейтинг сообщения: 0
мне на вашем высококачественном фото не очень видна полярность диода, но кажется, что впаян наоборот...))))
вам же виднее посмотреть на одну деталь, промерить её, а не писать сюда отписки....


Вернуться наверх
 
 Заголовок сообщения: Re: Проблема с блоком питания на ICE2B265
СообщениеДобавлено: Пт мар 08, 2019 11:23:36 
Электрический кот
Аватар пользователя

Карма: 11
Рейтинг сообщений: 39
Зарегистрирован: Вс фев 13, 2011 23:54:25
Сообщений: 1000
Рейтинг сообщения: 0
мне на вашем высококачественном фото не очень видна полярность диода, но кажется, что впаян наоборот...))))

Ой :shock: .... я "Алёша подай патроны". Не зря, со стороны виднее где и что. Спасибо Уважаемый! Вот вроде как сто раз просмотрел, все проверил вроде, а косяка не увидел. Напряжение питания сажает до.... а я глаза на затылке.


Вернуться наверх
 
 Заголовок сообщения: Re: Проблема с блоком питания на ICE2B265
СообщениеДобавлено: Пт мар 08, 2019 11:33:29 
Друг Кота

Карма: 68
Рейтинг сообщений: 1409
Зарегистрирован: Сб янв 29, 2011 00:28:48
Сообщений: 7774
Рейтинг сообщения: 1
Плохо, что надо 3 раза повторять одно и тоже....как будто со стенкой говорищь....(((((


Вернуться наверх
 
 Заголовок сообщения: Re: Проблема с блоком питания на ICE2B265
СообщениеДобавлено: Пт мар 08, 2019 20:04:41 
Электрический кот
Аватар пользователя

Карма: 11
Рейтинг сообщений: 39
Зарегистрирован: Вс фев 13, 2011 23:54:25
Сообщений: 1000
Рейтинг сообщения: 2
Плохо, что надо 3 раза повторять одно и тоже....как будто со стенкой говорищь....(((((

По разному бывает. Да вы не обижайтесь, простите если я так вот. Голова то забита и иногда я на своем канале думаю о том же, только потом ваши рекомендации включаю, результат - Блок то заработал!!! :) То с вашей помощью и вашим терпением к моему тупорыльству.
:beer:
Сам же себе всегда говорю:
- не спеши, внимательнее.. а получается с точностью наоборот. Боюсь не успею что то сделать, а что и сам не пойму. :(

Bот полностью настроенная и рабочая схема блока питания.
Изображение Изображение


Вложения:
бп фен.rar [92.12 KiB]
Скачиваний: 478
Вернуться наверх
 
 Заголовок сообщения: Re: Проблема с блоком питания на ICE2B265
СообщениеДобавлено: Пт фев 14, 2025 22:34:42 
Встал на лапы

Карма: 1
Рейтинг сообщений: 2
Зарегистрирован: Сб июн 18, 2022 01:02:00
Сообщений: 147
Рейтинг сообщения: 0
Так никто и не ответил зачем дроссель L1


Вернуться наверх
 
 Заголовок сообщения: Re: Проблема с блоком питания на ICE2B265
СообщениеДобавлено: Пт фев 14, 2025 23:21:03 
Друг Кота
Аватар пользователя

Карма: 59
Рейтинг сообщений: 2255
Зарегистрирован: Чт янв 26, 2012 16:44:29
Сообщений: 20066
Откуда: Таксимо
Рейтинг сообщения: 0
Иногда ставят чтобы сильно острых иголок помех не было. Встречаю такое в телевизорах самсунг лж. Иногда просто на ноге транзистора трубочка ферритовая, иногда дроссель отдельно

_________________
Мои поставщики запчастей с отличной репутацией
texnomag.ru
radioremont.com
pl-1.org
4ip.info
elitan.ru


Вернуться наверх
 
Показать сообщения за:  Сортировать по:  Вернуться наверх
Начать новую тему Ответить на тему  [ Сообщений: 27 ]  1,  

Часовой пояс: UTC + 3 часа


Вы не можете начинать темы
Вы не можете отвечать на сообщения
Вы не можете редактировать свои сообщения
Вы не можете удалять свои сообщения
Вы не можете добавлять вложения

Найти:
Перейти:  


Powered by phpBB © 2000, 2002, 2005, 2007 phpBB Group
Русская поддержка phpBB
Extended by Karma MOD © 2007—2012 m157y
Extended by Topic Tags MOD © 2012 m157y