Например TDA7294

Форум РадиоКот • Просмотр темы - 3-ватный светодиод и Li-ion 18650
Форум РадиоКот
Здесь можно немножко помяукать :)

Текущее время: Чт дек 18, 2025 19:21:12

Часовой пояс: UTC + 3 часа


ПРЯМО СЕЙЧАС:



Начать новую тему Ответить на тему  [ Сообщений: 32 ]  1,  
Автор Сообщение
Не в сети
 Заголовок сообщения: 3-ватный светодиод и Li-ion 18650
СообщениеДобавлено: Пт июн 05, 2015 11:55:39 
Открыл глаза

Карма: 1
Рейтинг сообщений: 2
Зарегистрирован: Ср янв 20, 2010 22:11:48
Сообщений: 76
Откуда: Артёмовск
Рейтинг сообщения: 0
Доброго дня коты! Попался мне такой вот светодиод (сказали 3в 50ма, но что то не верится, наверное 500, как померить?)
Изображение

Загорелось сделать фонарик, со старых батарей ноута в запасе имеются аккумуляторы 18650
Помогите с драйвером, только без дроселей, трансов...с минимум деталей ТУТ конкретно заинтереовала схема 2
Изображение

ещё спаяна зарядка ОТСЮДА для акб, вопрос можно ли её использывать в качестве драйвера подключив акб в точках подключения С1? например так

Изображение

За ранее спасибо за помощь жду предложений.


Вернуться наверх
 
Не в сети
 Заголовок сообщения: Re: 3-ватный светодиод и Li-ion 18650
СообщениеДобавлено: Пт июн 05, 2015 12:14:37 
Друг Кота
Аватар пользователя

Карма: 67
Рейтинг сообщений: 1066
Зарегистрирован: Чт сен 18, 2008 12:27:21
Сообщений: 19979
Откуда: Столица Мира Санкт-Петербург
Рейтинг сообщения: 2
Медали: 1
Получил миской по аватаре (1)
blakjack писал(а):
ТУТ конкретно заинтереовала схема 2
Мдааа... Пиздооос...

_________________
[ Всё дело не столько в вашей глупости, сколько в моей гениальности ] [ Правильно заданный вопрос содержит в себе половину ответа ]
Измерить нннада?


Вернуться наверх
 
Не в сети
 Заголовок сообщения: Re: 3-ватный светодиод и Li-ion 18650
СообщениеДобавлено: Пт июн 05, 2015 12:24:28 
Родился

Зарегистрирован: Пн сен 26, 2011 16:39:46
Сообщений: 13
Рейтинг сообщения: 0
ток меряют Амперметром .. . подключаешь его в послед с диодом и резюком подстраиваешь ..
драйвера у китайцев нетак уж дорого стоят и размером с монетку .. .

если литиевый аккум без платы защиты то схема должна еще и отключатся при разряде до 2,7 в иначе аккум помрёт безвозвратно

я ставил 1W диод в мелкий фонарь ( тк родной там сгорел ) драйвер вывозит но вот греется адско ... корпус мелкий


Вернуться наверх
 
Не в сети
 Заголовок сообщения: Re: 3-ватный светодиод и Li-ion 18650
СообщениеДобавлено: Пт июн 05, 2015 12:43:33 
Поставщик валерьянки для Кота
Аватар пользователя

Карма: 42
Рейтинг сообщений: 161
Зарегистрирован: Вт июл 27, 2010 11:31:59
Сообщений: 2209
Откуда: Кххх
Рейтинг сообщения: 0
Если у вас таки 3 ватный диод, воткните его через резистор от 0,8 до 1 ом и не парьтесь.
Что именно у вас за диод сказать заочно сложно, но за рабочим диапазоном диод весь дополнительный ток превращает в тепло. Если есть управляемый источник тока и советский экспонометр, то можно попробовать снять характеристику.
У отработанных батарей не хилое собственное сопротивление.
У меня в коробке лежат красавцы от 0,3 до 0,8 ома.
Сопротивление резистора
(4.2В-3.3В)/1А=0,9 ома. Если учитывать внутреннее сопротивление банки - и того меньше.
Линза
К этим диодам есть линзы от 15 до 45 градусов. Удобно, одевается прямо на диод.
Фонарь на XM-L2
Нужен не только диод, аккумулятор, но и корпус, есть китайские конструкторы, можно купить целиком, можно по частям. В сборе стоит до 10 уе. Есть с бесплатной доставкой.
СпойлерИзображение

UltraFire WF-501B диод 10Вт. Его можно включать напрямую. Что китайцы и делают.
Драйвер фонаря - импульсный, 5 режимов:
100% времени
20кГц 60% времени
20кГц 30% времени
и два режима с мерзким миганием. 1 и 2 Гц. Драйвер управляется кратковременным разрывом цепи питания кнопкой включения.
Многих наличие режимов с миганием напрягает.
Драйвер на 7135
Драйвер на спец микросхеме 7135. Замыканием очередной звездочки на корпус прибавляешь ток на 350мА. Этот драйвер надо охлаждать.
СпойлерИзображение


Вернуться наверх
 
Эиком - электронные компоненты и радиодетали
Не в сети
 Заголовок сообщения: Re: 3-ватный светодиод и Li-ion 18650
СообщениеДобавлено: Пт июн 05, 2015 13:10:46 
Открыл глаза

Карма: 1
Рейтинг сообщений: 2
Зарегистрирован: Ср янв 20, 2010 22:11:48
Сообщений: 76
Откуда: Артёмовск
Рейтинг сообщения: 0
Купить отпадает у нас Донецкая область со всеми вытекающими -поэтому только ручками. ПОэтому прошу простейший с минимальным набором деталей Акум с защитой, чем грозит акб если просто через резистор пустить? Какой мощности резистор нужен?

Цитата:
Мдааа... Пиздооос...

я так понимаю схема не подойдёт?


Вернуться наверх
 
Не в сети
 Заголовок сообщения: Re: 3-ватный светодиод и Li-ion 18650
СообщениеДобавлено: Пт июн 05, 2015 13:14:15 
Друг Кота
Аватар пользователя

Карма: 67
Рейтинг сообщений: 1066
Зарегистрирован: Чт сен 18, 2008 12:27:21
Сообщений: 19979
Откуда: Столица Мира Санкт-Петербург
Рейтинг сообщения: 0
Медали: 1
Получил миской по аватаре (1)
И схема кривая, и вообще там источники напряжения, а светодиод на до питать ТОКом. Как уже сказали выше, поставьте последовательно резистор и не парьтесь.

_________________
[ Всё дело не столько в вашей глупости, сколько в моей гениальности ] [ Правильно заданный вопрос содержит в себе половину ответа ]
Измерить нннада?


Вернуться наверх
 
Не в сети
 Заголовок сообщения: Re: 3-ватный светодиод и Li-ion 18650
СообщениеДобавлено: Пт июн 05, 2015 14:14:22 
Поставщик валерьянки для Кота
Аватар пользователя

Карма: 42
Рейтинг сообщений: 161
Зарегистрирован: Вт июл 27, 2010 11:31:59
Сообщений: 2209
Откуда: Кххх
Рейтинг сообщения: 0
С каких пор в акках от ноута защита? Зарядное за 80 грн на трех транзисторах и все дела.
Изображение
Перезаряда оно не допустит.
(Хотя это лучше проверить, вдруг китайцам моча в голову стукнет и они упростят).
Пере разряд вы уведите глазами.
На крайняк защиту можно с дохлой телефонной батареи снять.
Резистор - одного ватта достаточно. Один вольт на один ампер (максимально).


Вернуться наверх
 
Не в сети
 Заголовок сообщения: Re: 3-ватный светодиод и Li-ion 18650
СообщениеДобавлено: Пт июн 05, 2015 14:27:17 
Друг Кота
Аватар пользователя

Карма: 4
Рейтинг сообщений: 335
Зарегистрирован: Ср мар 31, 2010 09:33:22
Сообщений: 4748
Откуда: Владивосток
Рейтинг сообщения: 0
Простейший драйвер на ток до 1,2 а . LM317
Vref = 1,25 в Считайте под свой ток -

Изображение


Вложения:
2015-06-05_222911.png [12.42 KiB]
Скачиваний: 23745

_________________
«Когда у общества нет цветовой дифференциации штанов, то нет цели!»

- Позвольте-с вас спросить, почему от вас так отвратительно пахнет?
- Ну, что ж, пахнет... известно. По специальности. Вчера котов душили, душили. (с)
Вернуться наверх
 
Не в сети
 Заголовок сообщения: Re: 3-ватный светодиод и Li-ion 18650
СообщениеДобавлено: Пт июн 05, 2015 14:32:17 
Друг Кота
Аватар пользователя

Карма: 67
Рейтинг сообщений: 1066
Зарегистрирован: Чт сен 18, 2008 12:27:21
Сообщений: 19979
Откуда: Столица Мира Санкт-Петербург
Рейтинг сообщения: 0
Медали: 1
Получил миской по аватаре (1)
Во, ахуенчик :)
3,7...4,2 В минус падение 1,5...2,0 вольта на LMке минус падение на резисторе 1,2 В итого светодиоду остаётся 0,5...1,5 В. Загорится ли? :tea:
blakjack писал(а):
Помогите с драйвером, только без дроселей, трансов...с минимум деталей

Могу предложить связку светодиод-шунт-полевик+ОУ. ОУ замеряет падение на шунте и управляет полевиком, который будет греться. Вопрос только если мощные полевики с таким низким напряжением открытия.

_________________
[ Всё дело не столько в вашей глупости, сколько в моей гениальности ] [ Правильно заданный вопрос содержит в себе половину ответа ]
Измерить нннада?


Вернуться наверх
 
Не в сети
 Заголовок сообщения: Re: 3-ватный светодиод и Li-ion 18650
СообщениеДобавлено: Пт июн 05, 2015 14:35:18 
Друг Кота
Аватар пользователя

Карма: 4
Рейтинг сообщений: 335
Зарегистрирован: Ср мар 31, 2010 09:33:22
Сообщений: 4748
Откуда: Владивосток
Рейтинг сообщения: 0
Так можно в фонарь и 2 шт 18650 = 8,4 в
В старых батареях их более 1 шт :tea:

_________________
«Когда у общества нет цветовой дифференциации штанов, то нет цели!»

- Позвольте-с вас спросить, почему от вас так отвратительно пахнет?
- Ну, что ж, пахнет... известно. По специальности. Вчера котов душили, душили. (с)


Последний раз редактировалось jonpim Пт июн 05, 2015 14:37:16, всего редактировалось 1 раз.

Вернуться наверх
 
Не в сети
 Заголовок сообщения: Re: 3-ватный светодиод и Li-ion 18650
СообщениеДобавлено: Пт июн 05, 2015 14:36:48 
Друг Кота
Аватар пользователя

Карма: 67
Рейтинг сообщений: 1066
Зарегистрирован: Чт сен 18, 2008 12:27:21
Сообщений: 19979
Откуда: Столица Мира Санкт-Петербург
Рейтинг сообщения: 0
Медали: 1
Получил миской по аватаре (1)
Ну да. И рассеивать 3+ Вт тепла на "драйвере" и 3 Вт на светодиоде :)))

_________________
[ Всё дело не столько в вашей глупости, сколько в моей гениальности ] [ Правильно заданный вопрос содержит в себе половину ответа ]
Измерить нннада?


Вернуться наверх
 
Не в сети
 Заголовок сообщения: Re: 3-ватный светодиод и Li-ion 18650
СообщениеДобавлено: Пт июн 05, 2015 14:37:06 
Поставщик валерьянки для Кота
Аватар пользователя

Карма: 42
Рейтинг сообщений: 161
Зарегистрирован: Вт июл 27, 2010 11:31:59
Сообщений: 2209
Откуда: Кххх
Рейтинг сообщения: 0
Там максимум 0.9 вольта погасить на резисторе надо. А 317, чтоб начал регулировать надо чтоб 1,25В на датчике падало.
Уж лучше три AMC7135 http://www.ledsales.com.au/shop/pdf/AMC7135.pdf


Вернуться наверх
 
Не в сети
 Заголовок сообщения: Re: 3-ватный светодиод и Li-ion 18650
СообщениеДобавлено: Пт июн 05, 2015 14:38:27 
Друг Кота
Аватар пользователя

Карма: 4
Рейтинг сообщений: 335
Зарегистрирован: Ср мар 31, 2010 09:33:22
Сообщений: 4748
Откуда: Владивосток
Рейтинг сообщения: 0
Цитата:
И рассеивать 3+ Вт тепла на "драйвере" и 3 Вт на светодиоде

Автор возжелал простой , не импульсный . :dont_know:
Цитата:
Уж лучше три AMC7135

А где автор это найдет ? :facepalm: Уж тогда импульсный .

_________________
«Когда у общества нет цветовой дифференциации штанов, то нет цели!»

- Позвольте-с вас спросить, почему от вас так отвратительно пахнет?
- Ну, что ж, пахнет... известно. По специальности. Вчера котов душили, душили. (с)


Вернуться наверх
 
Не в сети
 Заголовок сообщения: Re: 3-ватный светодиод и Li-ion 18650
СообщениеДобавлено: Пт июн 05, 2015 14:41:13 
Друг Кота
Аватар пользователя

Карма: 67
Рейтинг сообщений: 1066
Зарегистрирован: Чт сен 18, 2008 12:27:21
Сообщений: 19979
Откуда: Столица Мира Санкт-Петербург
Рейтинг сообщения: 0
Медали: 1
Получил миской по аватаре (1)
minakan писал(а):
AMC7135
Какая няшка :) Жаль только что у нас в магазинах такого нету :(

Собсно, я с операционником предложил нечто похожее на рассыпухе.

_________________
[ Всё дело не столько в вашей глупости, сколько в моей гениальности ] [ Правильно заданный вопрос содержит в себе половину ответа ]
Измерить нннада?


Вернуться наверх
 
Не в сети
 Заголовок сообщения: Re: 3-ватный светодиод и Li-ion 18650
СообщениеДобавлено: Пт июн 05, 2015 14:45:49 
Поставщик валерьянки для Кота
Аватар пользователя

Карма: 42
Рейтинг сообщений: 161
Зарегистрирован: Вт июл 27, 2010 11:31:59
Сообщений: 2209
Откуда: Кххх
Рейтинг сообщения: 0
Китайцы готовые драйвера на них делают. У нас могу пять мест назвать где можно приобресть, а уж в столице мира :)).
СпойлерИзображение


Последний раз редактировалось minakan Пт июн 05, 2015 14:46:50, всего редактировалось 1 раз.

Вернуться наверх
 
Не в сети
 Заголовок сообщения: Re: 3-ватный светодиод и Li-ion 18650
СообщениеДобавлено: Пт июн 05, 2015 14:46:25 
Друг Кота
Аватар пользователя

Карма: 4
Рейтинг сообщений: 335
Зарегистрирован: Ср мар 31, 2010 09:33:22
Сообщений: 4748
Откуда: Владивосток
Рейтинг сообщения: 0
Ну тогда уж как Телекот предлагал - мосфет и биполярник и пару резисторов . Как раз на 3,7 в лития

_________________
«Когда у общества нет цветовой дифференциации штанов, то нет цели!»

- Позвольте-с вас спросить, почему от вас так отвратительно пахнет?
- Ну, что ж, пахнет... известно. По специальности. Вчера котов душили, душили. (с)


Вернуться наверх
 
Не в сети
 Заголовок сообщения: Re: 3-ватный светодиод и Li-ion 18650
СообщениеДобавлено: Пт июн 05, 2015 14:50:55 
Открыл глаза

Карма: 1
Рейтинг сообщений: 2
Зарегистрирован: Ср янв 20, 2010 22:11:48
Сообщений: 76
Откуда: Артёмовск
Рейтинг сообщения: 0
minakan писал(а):
С каких пор в акках от ноута защита? Зарядное за 80 грн на трех транзисторах и все дела.
Изображение
Перезаряда оно не допустит.
(Хотя это лучше проверить, вдруг китайцам моча в голову стукнет и они упростят).
Пере разряд вы уведите глазами.
На крайняк защиту можно с дохлой телефонной батареи снять.
Резистор - одного ватта достаточно. Один вольт на один ампер (максимально).


ну я писал в первом сообщении что зарядку спаял http://radiokot.ru/circuit/power/charger/14/ переразряда не даёт .
и если на трёх транзисторах то можно и схемку( в хозяйстве пригодится):)

ток светодиода 100 ма. что будет с акб если просто через резистор, по калькуляторам выходит 7.5 ом 0,25 ватт. как расчитать сколько времени может светить без перерыва?


Вернуться наверх
 
Не в сети
 Заголовок сообщения: Re: 3-ватный светодиод и Li-ion 18650
СообщениеДобавлено: Пт июн 05, 2015 14:53:34 
Открыл глаза

Карма: 1
Рейтинг сообщений: 2
Зарегистрирован: Ср янв 20, 2010 22:11:48
Сообщений: 76
Откуда: Артёмовск
Рейтинг сообщения: 0
Gudd-Head писал(а):
Во, ахуенчик :)
3,7...4,2 В минус падение 1,5...2,0 вольта на LMке минус падение на резисторе 1,2 В итого светодиоду остаётся 0,5...1,5 В. Загорится ли? :tea:
blakjack писал(а):
Помогите с драйвером, только без дроселей, трансов...с минимум деталей

Могу предложить связку светодиод-шунт-полевик+ОУ. ОУ замеряет падение на шунте и управляет полевиком, который будет греться. Вопрос только если мощные полевики с таким низким напряжением открытия.

не откажусь от схемы.


Вернуться наверх
 
Не в сети
 Заголовок сообщения: Re: 3-ватный светодиод и Li-ion 18650
СообщениеДобавлено: Пт июн 05, 2015 14:55:48 
Поставщик валерьянки для Кота
Аватар пользователя

Карма: 42
Рейтинг сообщений: 161
Зарегистрирован: Вт июл 27, 2010 11:31:59
Сообщений: 2209
Откуда: Кххх
Рейтинг сообщения: 0
Что у вас за диод? Мощность равна ток умноженный на напряжение. 100мА это грубо 0,33 ватта.


Вернуться наверх
 
Не в сети
 Заголовок сообщения: Re: 3-ватный светодиод и Li-ion 18650
СообщениеДобавлено: Пт июн 05, 2015 15:13:10 
Друг Кота
Аватар пользователя

Карма: 4
Рейтинг сообщений: 335
Зарегистрирован: Ср мар 31, 2010 09:33:22
Сообщений: 4748
Откуда: Владивосток
Рейтинг сообщения: 0
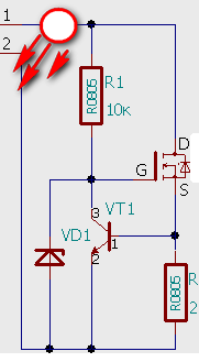
Схема простая для стаб. тока


Изображение

А греться линейник в любом виде должен , хоть на ОУ , хоть на транзисторе . :)


Вложения:
2015-06-05_231707.png [8.24 KiB]
Скачиваний: 19446

_________________
«Когда у общества нет цветовой дифференциации штанов, то нет цели!»

- Позвольте-с вас спросить, почему от вас так отвратительно пахнет?
- Ну, что ж, пахнет... известно. По специальности. Вчера котов душили, душили. (с)


Последний раз редактировалось jonpim Пт июн 05, 2015 15:21:23, всего редактировалось 2 раз(а).
Вернуться наверх
 
Показать сообщения за:  Сортировать по:  Вернуться наверх
Начать новую тему Ответить на тему  [ Сообщений: 32 ]  1,  

Часовой пояс: UTC + 3 часа


Кто сейчас на форуме

Сейчас этот форум просматривают: нет зарегистрированных пользователей и гости: 66


Вы не можете начинать темы
Вы не можете отвечать на сообщения
Вы не можете редактировать свои сообщения
Вы не можете удалять свои сообщения
Вы не можете добавлять вложения

Найти:
Перейти:  


Powered by phpBB © 2000, 2002, 2005, 2007 phpBB Group
Русская поддержка phpBB
Extended by Karma MOD © 2007—2012 m157y
Extended by Topic Tags MOD © 2012 m157y