Например TDA7294

Форум РадиоКот • Просмотр темы - Посоветуйте реле для ИБП с мгновенным переключением
Форум РадиоКот
Здесь можно немножко помяукать :)

Текущее время: Ср янв 07, 2026 23:53:18

Часовой пояс: UTC + 3 часа


ПРЯМО СЕЙЧАС:



Начать новую тему Ответить на тему  [ Сообщений: 23 ]  1,  
Автор Сообщение
Не в сети
 Заголовок сообщения: Посоветуйте реле для ИБП с мгновенным переключением
СообщениеДобавлено: Чт окт 02, 2025 13:18:20 
Держит паяльник хвостом

Зарегистрирован: Сб янв 23, 2010 11:44:23
Сообщений: 996
Откуда: Нижний Новгород
Рейтинг сообщения: 0
Друзья, нужен совет. Подскажите, что придумать для того, чтобы свести время переключения к 5-10 мс разрыва между сетью и инвертором. Имеется мощный ИБП на 1 кВт с чистым синусом. Но увы штатное реле переключения имеет слишком высокую задержку думаю точно выше 20 мс. И тут как повезёт - комп бывает вырубится, бывает и нет в момент переключения. Главное, чтобы комп работал при переключениях. А эл-во в последнее время часто рубят и так недалеко до потери проекта по работе. Конечно, можно вскрыть блок питания компа и докинуть туда конденсаторов. Но будет ли этого достаточно и какая нужна ёмкость, чтобы продержаться хотя бы до 50 мс? Это при нагрузке около 500 Вт - для моего компа это норма, проц и видюха используются для работы. Понимаю, что можно запитать напрямую от зарядника аккумулятор и инвертор, а от инвертора питать комп. Но вариант так себе: 1.) Ниже КПД и выше расход энергии. 2.) Нужен мощный зарядник. Сейчас стоит 36 В 10 А, а нужен будет 36 В 20 А с запасом на питание + заряд. 3.) Более интенсивный износ аккумулятора. Хотя понимаю, что это полностью решит задачу. :))) Смотрю в сторону либо очень быстрых реле (может твердотельные) или схем переключения? Либо к добавлению конденсаторов или ионисторов в блок питания ПК.
Даже больше склоняюсь к покупке мощного диодного моста и конденсатора на 2200 мкФ 450 В перед самим блоком питания. Рассчитал по калькулятору - вышла ёмкость 2200 мкФ при нагрузке в 500 Вт и задержки в 100 мс при разряде кондера с 320 В до 250 В. Ну можно подстраховаться и взять 3 штуки на 1000 мкФ и 450 В. Тоже 450 В беру с запасом, а не 400 В. Хоть и скачков напряжения нет, но кондеру запас никогда не мешает по напряжению. Опять же, если я правильно всё понял. Ведь БП компа думаю можно кормить постоянкой? :))) Лучше уточню несколько раз о подводных камнях, т.к. комп очень дорогой и его потеря (или данных на нём - ещё хуже) равносильна смерти.


Последний раз редактировалось Diver52 Чт окт 02, 2025 13:30:28, всего редактировалось 1 раз.

Вернуться наверх
 
Не в сети
 Заголовок сообщения: Re: Посоветуйте реле для ИБП с мгновенным переключением
СообщениеДобавлено: Чт окт 02, 2025 13:26:24 
Друг Кота
Аватар пользователя

Карма: 59
Рейтинг сообщений: 2218
Зарегистрирован: Чт янв 26, 2012 16:44:29
Сообщений: 19601
Откуда: Таксимо
Рейтинг сообщения: 0
Меняй штатный сетевой конлер в атх, походу емкость уменьшилась. Должен успевать

Добавлено after 1 minute 13 seconds:
Да и по выходу атх тоже меняй

Добавлено after 2 minutes 46 seconds:
А так на ржд работал, считали задержку пока дизель запустится, чототемкость около 20000 микрофарад насчитали, но там и моща поменьше на рабочей станции была, ватт 150

_________________
Мои поставщики запчастей с отличной репутацией
texnomag.ru
radioremont.com
pl-1.org
4ip.info
elitan.ru


Вернуться наверх
 
Не в сети
 Заголовок сообщения: Re: Посоветуйте реле для ИБП с мгновенным переключением
СообщениеДобавлено: Чт окт 02, 2025 13:32:55 
Друг Кота
Аватар пользователя

Карма: 4
Рейтинг сообщений: 337
Зарегистрирован: Ср мар 31, 2010 09:33:22
Сообщений: 4786
Откуда: Владивосток
Рейтинг сообщения: 0
Зчем сразу менять . Просто проверить емкость и esr всех конденсаторов , не выпаивая .
ИБП тоже протестировать на время переключения . Ведь есть много рзных схемотехник ИБП с чистым синусом .
Новые имеют меньшее время переключения .

_________________
«Когда у общества нет цветовой дифференциации штанов, то нет цели!»

- Позвольте-с вас спросить, почему от вас так отвратительно пахнет?
- Ну, что ж, пахнет... известно. По специальности. Вчера котов душили, душили. (с)


Вернуться наверх
 
Не в сети
 Заголовок сообщения: Re: Посоветуйте реле для ИБП с мгновенным переключением
СообщениеДобавлено: Чт окт 02, 2025 13:39:12 
Держит паяльник хвостом

Зарегистрирован: Сб янв 23, 2010 11:44:23
Сообщений: 996
Откуда: Нижний Новгород
Рейтинг сообщения: 0
vlasovzloy, благодарю. Тоже склоняюсь поставить кондер в питание БП компа. Правда, разбирать его не хочу (на гарантии). И он по сути очень хороший - с ним точно всё норм. Просто задержка высокая от реле. Да даже впиндюрить кондер на 5000 мкФ (денег не жалко), лишь бы толк был. По выходу БП не хотелось бы дорабатывать - ведь там шины 12 В, 5 В, 3,3 В и пр. Да и вообще в него лучше не залезать. Просто по входу предусмотреть достаточную емкость и нормик.
jonpim, да нечего ёмкость в БП мерять. Покупал недавно за 12 тыс. руб - он реально качественный, в этом не сомневаюсь. А ИБП я сам делал - там обычное механическое реле в таком прозрачном пластиковом корпусе. Оно на 10 ампер, контакты в норме. На замыкание комп обычно норм держится, а на размыкание 50 на 50 - смотря как фаза попадет и какая нагрузка на пк будет. Просто добавить ёмкость перед БП и всё норм.


Вернуться наверх
 
Эиком - электронные компоненты и радиодетали
Не в сети
 Заголовок сообщения: Re: Посоветуйте реле для ИБП с мгновенным переключением
СообщениеДобавлено: Чт окт 02, 2025 14:26:33 
Друг Кота
Аватар пользователя

Карма: 4
Рейтинг сообщений: 337
Зарегистрирован: Ср мар 31, 2010 09:33:22
Сообщений: 4786
Откуда: Владивосток
Рейтинг сообщения: 0
А ИБП я сам делал

Тогда все ясно , химия ...
И ничего нет мгновенного , большой взрыв и тот не мгновенный :facepalm:

_________________
«Когда у общества нет цветовой дифференциации штанов, то нет цели!»

- Позвольте-с вас спросить, почему от вас так отвратительно пахнет?
- Ну, что ж, пахнет... известно. По специальности. Вчера котов душили, душили. (с)


Вернуться наверх
 
Не в сети
 Заголовок сообщения: Re: Посоветуйте реле для ИБП с мгновенным переключением
СообщениеДобавлено: Чт окт 02, 2025 14:30:49 
Друг Кота
Аватар пользователя

Карма: 59
Рейтинг сообщений: 2218
Зарегистрирован: Чт янв 26, 2012 16:44:29
Сообщений: 19601
Откуда: Таксимо
Рейтинг сообщения: 0
Ну тогда смотри в сторону плавного запуска как на инверторах сварах сделано. Еще как вариант проверить будет ли от постоянки атх работать. Если да, то отдельный блок конленсаторов, ну и плавный запуск само собой

_________________
Мои поставщики запчастей с отличной репутацией
texnomag.ru
radioremont.com
pl-1.org
4ip.info
elitan.ru


Вернуться наверх
 
Не в сети
 Заголовок сообщения: Re: Посоветуйте реле для ИБП с мгновенным переключением
СообщениеДобавлено: Чт окт 02, 2025 15:48:18 
Модератор
Аватар пользователя

Карма: 153
Рейтинг сообщений: 2927
Зарегистрирован: Сб авг 14, 2010 15:05:51
Сообщений: 18900
Откуда: г. Озерск, Челябинская обл.
Рейтинг сообщения: 0
Медали: 1
Лучший человек Форума 2017 (1)
vlasovzloy писал(а):
удет ли от постоянки атх работать.
даже лучше,чем от переменки.

_________________
Мудрость приходит вместе с импотенцией...
Когда на русском форуме переходят на Вы, в реальной жизни начинают бить морду.


Вернуться наверх
 
Не в сети
 Заголовок сообщения: Re: Посоветуйте реле для ИБП с мгновенным переключением
СообщениеДобавлено: Чт окт 02, 2025 16:49:59 
Держит паяльник хвостом

Зарегистрирован: Сб янв 23, 2010 11:44:23
Сообщений: 996
Откуда: Нижний Новгород
Рейтинг сообщения: 0
vlasovzloy, да я более, чем уверен, что будет - разве что диодный мост в блоке будет работать только через 2 диода вместо 4-х. И как следствие, нагрузка на них больше будет. Хотя я думаю, что в блоке сделали запас. Ну вот не хочу я его разбирать и снимать пломбу. :) Понимаю, что так лучше будет, но гарантия.
А по поводу плавного пуска можно поподробнее? Тупо запуск блока через мощный резистор, который закорачивается тем же реле, скажем, через 3-5 секунд запуска? Хотя по факту в моем инверторе применена схема с преобразованием через НЧ трансформатор и резкое подключение не должно его убить. Да ещё есть ограничение тока - даже коротить пробовал - защита мгновенно отрабатывает. А розетке по барабану высокий пусковой ток конденсаторов. Хотя вот реле, которое стоит в беспребойнике думаю, что нет. :))) Оно там на 10 ампер и контакты могут поплавиться при броске тока.


Вернуться наверх
 
Не в сети
 Заголовок сообщения: Re: Посоветуйте реле для ИБП с мгновенным переключением
СообщениеДобавлено: Чт окт 02, 2025 17:14:11 
Друг Кота
Аватар пользователя

Карма: 59
Рейтинг сообщений: 2218
Зарегистрирован: Чт янв 26, 2012 16:44:29
Сообщений: 19601
Откуда: Таксимо
Рейтинг сообщения: 0
Ну если защита не вырубится, а сможет какое то время ток ограничивать. Вариант норм

Добавлено after 1 minute 20 seconds:
Старичок бывают с pfc питальники атх, они не умеют от постоянки

Добавлено after 23 seconds:
Хотя хз, это не точно. Лучше проверить

_________________
Мои поставщики запчастей с отличной репутацией
texnomag.ru
radioremont.com
pl-1.org
4ip.info
elitan.ru


Вернуться наверх
 
Не в сети
 Заголовок сообщения: Re: Посоветуйте реле для ИБП с мгновенным переключением
СообщениеДобавлено: Чт окт 02, 2025 17:22:06 
Держит паяльник хвостом

Зарегистрирован: Сб янв 23, 2010 11:44:23
Сообщений: 996
Откуда: Нижний Новгород
Рейтинг сообщения: 0
В общем, всем спасибо. Поступлю проще: как будет время, соберу у себя из заначки батарею из конденсаторов с диодным мостом, а также пропущу это через резистор, скажем, на 10 Ом, чтобы ограничить броски тока. И поставлю простую задержку на 3 секунды, чтобы далее резистор закорачивался, но при пропадании питания далее вновь включалась бы задержка. Ну и разумеется, по модели проверю схемотехнику блока питания и его тип. Но мне кажется, что всё там просто. Как бы на другую аппаратуру мне пофигу - там эти разрывы 40-50 мс никак не почувствуются. :) Ну вырубятся мониторы, свет или телек на миллисекунды - не критично. Хотя есть холодильник с инверторным питанием (инверторный компрессор). Брал как раз для того же ИБПшника, чтобы он в защиту не уходил при пуске. Уж не знаю, как повлияют эти переходы на него. Хотя уже их было несколько - вроде живой. :)))


Вернуться наверх
 
Не в сети
 Заголовок сообщения: Re: Посоветуйте реле для ИБП с мгновенным переключением
СообщениеДобавлено: Чт окт 02, 2025 17:42:49 
Друг Кота
Аватар пользователя

Карма: 4
Рейтинг сообщений: 337
Зарегистрирован: Ср мар 31, 2010 09:33:22
Сообщений: 4786
Откуда: Владивосток
Рейтинг сообщения: 0
Ужо больно много буков накропал .
Нарисовал бы рисунком блок-схему своего самодельного ибп , иначе даже старички путаются в показаниях ))

_________________
«Когда у общества нет цветовой дифференциации штанов, то нет цели!»

- Позвольте-с вас спросить, почему от вас так отвратительно пахнет?
- Ну, что ж, пахнет... известно. По специальности. Вчера котов душили, душили. (с)


Вернуться наверх
 
Не в сети
 Заголовок сообщения: Re: Посоветуйте реле для ИБП с мгновенным переключением
СообщениеДобавлено: Чт окт 02, 2025 18:00:49 
Мучитель микросхем

Карма: 4
Рейтинг сообщений: 39
Зарегистрирован: Вс авг 16, 2015 13:08:53
Сообщений: 410
Рейтинг сообщения: 0
Diver52 писал(а):
А эл-во в последнее время часто рубят
Знакомая ситуевина. Поставил себе в комп 2 электролита по 1800 мкф в параллель. И забыл что такое просадки по напряжению. Бывает монитор раньше тухнет чем комп.


Вернуться наверх
 
Не в сети
 Заголовок сообщения: Re: Посоветуйте реле для ИБП с мгновенным переключением
СообщениеДобавлено: Чт окт 02, 2025 18:30:08 
Модератор
Аватар пользователя

Карма: 153
Рейтинг сообщений: 2927
Зарегистрирован: Сб авг 14, 2010 15:05:51
Сообщений: 18900
Откуда: г. Озерск, Челябинская обл.
Рейтинг сообщения: 0
Медали: 1
Лучший человек Форума 2017 (1)
vlasovzloy писал(а):
Старичок бывают с pfc питальники атх, они не умеют от постоянки
а ты это проверял?
по-моему, бустеру (а pfc - это бустер) совершенно пофигу, какое напряжение повышать - пульсирующее или "гладкое". по-моему, бустеру от постоянки будет гораздо легче работать в установившемся режиме, а не подстраивать всё время потребляемый ток под огибающую выпрямленного напряжения.

_________________
Мудрость приходит вместе с импотенцией...
Когда на русском форуме переходят на Вы, в реальной жизни начинают бить морду.


Вернуться наверх
 
Не в сети
 Заголовок сообщения: Re: Посоветуйте реле для ИБП с мгновенным переключением
СообщениеДобавлено: Чт окт 02, 2025 18:48:10 
Друг Кота
Аватар пользователя

Карма: 59
Рейтинг сообщений: 2218
Зарегистрирован: Чт янв 26, 2012 16:44:29
Сообщений: 19601
Откуда: Таксимо
Рейтинг сообщения: 0
Я не проверял в том то и дело. Не было надобности

_________________
Мои поставщики запчастей с отличной репутацией
texnomag.ru
radioremont.com
pl-1.org
4ip.info
elitan.ru


Вернуться наверх
 
Не в сети
 Заголовок сообщения: Re: Посоветуйте реле для ИБП с мгновенным переключением
СообщениеДобавлено: Чт окт 02, 2025 20:16:00 
Держит паяльник хвостом

Зарегистрирован: Сб янв 23, 2010 11:44:23
Сообщений: 996
Откуда: Нижний Новгород
Рейтинг сообщения: 0
jonpim, а что тут рисовать? Обычная схема ИБП - классика:
Вложение:
Без имени.jpg [122.83 KiB]
Скачиваний: 60

Пардон, нарисовал, как мог. Как бы к инвертору у меня никаких вопросов нет, отлично работает и выдаёт чистый синус. Т.к. собирался не только для компа, но и для всех приборов в доме. Мощность 1 кВт долговременная, на 1,5 кВт срабатывает защита с временем 3 сек, а на 2,5 кВт это мгновенное отключение. Ну и схема добротная, на EG8010 - раскачивает НЧ транс. Всех подробностей не помню, собирал лет 10 назад и с тех пор даже не менял ничего. Там только транс весит в районе 12 кг, тяжеленный. Зато КПД под 96%. И батарейка стоит LiFePo4 нехилой ёмкости на 36 В (42 В при макс заряде) 80 Ач. Комп как бы держит вплоть до 8-10 часов в зависимости от нагрузки - проверено, на 1 рабочий день хватает, случаи отключения были. :))) А мне работать надо.
Да и суть не в этом, а в том, что любое механическое реле даст эту задержку переключения сеть/инвертор и что мне конкретно нужно продержать комп это время при переключении. Поэтому решено: ставлю батарею из конденсаторов - только вот ёмкость нужно будет подобрать минимально необходимую. Полагаю, что это будет примерно 2000 мкФ. Ну и сделать расчёт на то, чтобы не сжечь контакты реле при жмакании на батарею конденсаторов - всё-таки ток будет нехилый в момент заряда.


Вернуться наверх
 
Не в сети
 Заголовок сообщения: Re: Посоветуйте реле для ИБП с мгновенным переключением
СообщениеДобавлено: Чт окт 02, 2025 20:25:31 
Мучитель микросхем

Карма: 4
Рейтинг сообщений: 39
Зарегистрирован: Вс авг 16, 2015 13:08:53
Сообщений: 410
Рейтинг сообщения: 0
Diver52 писал(а):
всё-таки ток будет нехилый в момент заряда

Ну так сделайте проще лампа или резюк, параллельно диоду. При зарядке электролитов ток идет через лампу/резик а разряд через диод.


Вернуться наверх
 
Не в сети
 Заголовок сообщения: Re: Посоветуйте реле для ИБП с мгновенным переключением
СообщениеДобавлено: Чт окт 02, 2025 22:27:11 
Друг Кота
Аватар пользователя

Карма: 59
Рейтинг сообщений: 2218
Зарегистрирован: Чт янв 26, 2012 16:44:29
Сообщений: 19601
Откуда: Таксимо
Рейтинг сообщения: 0
Один момент, а реле чем у тебя управляется? А инвертор постоянно включен выход на генерацию? А может не выдумывать ничего и сделать как в онлайн ибп. Там мощный питальник и инвертор постоянно работает от него и одновременно заряжает аккумы.
Предположим зарядное на аккумы свое которое у тебя и есть, и аккумы через диод на вход инвертора. Второй диод от мощного питальника на вход инвертора. На мощном питальнике чучуть напряжение побольше чем у полностью заряженого аккума, чтобы аккум при наличии сети не разряжался. И не надо вобще никаких релюх, и выход всегда чистый синус без помех будет, хоть медицинское оборудование подключай хоть ламповый усилок фонокорректор

_________________
Мои поставщики запчастей с отличной репутацией
texnomag.ru
radioremont.com
pl-1.org
4ip.info
elitan.ru


Вернуться наверх
 
Не в сети
 Заголовок сообщения: Re: Посоветуйте реле для ИБП с мгновенным переключением
СообщениеДобавлено: Пт окт 03, 2025 07:36:55 
Друг Кота
Аватар пользователя

Карма: 4
Рейтинг сообщений: 337
Зарегистрирован: Ср мар 31, 2010 09:33:22
Сообщений: 4786
Откуда: Владивосток
Рейтинг сообщения: 0
Diver52 писал(а):
Да и суть не в этом, а в том, что любое механическое реле даст эту задержку переключения сеть/инвертор и что мне конкретно нужно продержать комп это время при переключении.


Фабричный ИБП имеет малую задержку и никогда не даст выключения компа .
Так что ваша самоделка имеет данную недоработку . Ведь ИБП должен проектироваться с этим учетом .
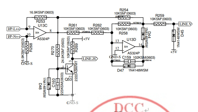
И реле тут совсем не при делах . Могу показать плату ИБП Smart Winner II 3000 . Всеми реле управляет МК , на мк постоянно идет сетевой сигнал ( N , L ) 50 гц он контролирует наличие и амплитуду .

Изображение


Изображение


Вложения:
RLY_SM3000.jpg [159.42 KiB]
Скачиваний: 259
Line in.jpg [90.93 KiB]
Скачиваний: 260
IMG_9313_1.JPG [149.43 KiB]
Скачиваний: 23

_________________
«Когда у общества нет цветовой дифференциации штанов, то нет цели!»

- Позвольте-с вас спросить, почему от вас так отвратительно пахнет?
- Ну, что ж, пахнет... известно. По специальности. Вчера котов душили, душили. (с)
Вернуться наверх
 
Не в сети
 Заголовок сообщения: Re: Посоветуйте реле для ИБП с мгновенным переключением
СообщениеДобавлено: Пт окт 03, 2025 08:21:44 
Друг Кота
Аватар пользователя

Карма: 59
Рейтинг сообщений: 2218
Зарегистрирован: Чт янв 26, 2012 16:44:29
Сообщений: 19601
Откуда: Таксимо
Рейтинг сообщения: 0
Кстати да, какой ниьудь поставь заводской ибп после твоей схемы перед компом. Он будет твои переключения проглатывать

_________________
Мои поставщики запчастей с отличной репутацией
texnomag.ru
radioremont.com
pl-1.org
4ip.info
elitan.ru


Вернуться наверх
 
Не в сети
 Заголовок сообщения: Re: Посоветуйте реле для ИБП с мгновенным переключением
СообщениеДобавлено: Пт окт 03, 2025 16:59:38 
Потрогал лапой паяльник

Зарегистрирован: Пт окт 28, 2011 16:01:18
Сообщений: 352
Рейтинг сообщения: 0
Любой БП должен держать провал в несколько периодов, но заводские УПС переключаются значительно быстрее, порядка 1...2 периода.
Но есть пара ньюансов...

Какое конкретно стоит реле?
Если там пускатель от троллейбуса, то тяжелый механизм и пол секунды может переключатся :D
В заводских конструкциях стоят сравнительно мелкие и быстрые реле на 8...16А, основной вопрос там не в скорости физического переключения реле, а в скорости обнаружения проблемы с сетью.

Как оно управляется?
Заводские конструкции определяют пропадание или недопустимое понижение - буквально за период, но цена данного вопроса - точная синхронизация измерителя с частотой сети (с фазой не обязательно), и интегрирование большого числа измерений за период 50Гц.
Плата за дешевизну и скорость реакции - невозможность работы от другого дешевого УПС или дешевого генератора (на входе очень сильно не синус, либо частота нестабильна).

Еще есть устройства АВР (Автоматический Ввод Резерва), это то что вам надо, уже готовое, но однофазных вменяемых конструкций за вменяемые деньги, я не нашел :(


Вернуться наверх
 
Показать сообщения за:  Сортировать по:  Вернуться наверх
Начать новую тему Ответить на тему  [ Сообщений: 23 ]  1,  

Часовой пояс: UTC + 3 часа


Кто сейчас на форуме

Сейчас этот форум просматривают: нет зарегистрированных пользователей и гости: 44


Вы не можете начинать темы
Вы не можете отвечать на сообщения
Вы не можете редактировать свои сообщения
Вы не можете удалять свои сообщения
Вы не можете добавлять вложения

Найти:
Перейти:  


Powered by phpBB © 2000, 2002, 2005, 2007 phpBB Group
Русская поддержка phpBB
Extended by Karma MOD © 2007—2012 m157y
Extended by Topic Tags MOD © 2012 m157y