Например TDA7294

Форум РадиоКот • Просмотр темы - Расчет преобразователя на 555...
Форум РадиоКот
Здесь можно немножко помяукать :)

Текущее время: Чт янв 29, 2026 07:45:02

Часовой пояс: UTC + 3 часа


ПРЯМО СЕЙЧАС:



Начать новую тему Ответить на тему  [ Сообщений: 64 ]  1, , ,  
Автор Сообщение
Не в сети
 Заголовок сообщения: Расчет преобразователя на 555...
СообщениеДобавлено: Сб сен 25, 2010 11:36:18 
Открыл глаза
Аватар пользователя

Зарегистрирован: Сб сен 25, 2010 11:25:13
Сообщений: 46
Рейтинг сообщения: 0
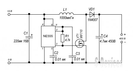
Есть схемка преобразователя (файл прикрепил)...
Принцип работы вроде как ясен... ( пульсирующий ток создает в дросселе ЭДС величиной 400 в)...
Но что-то я никак не могу понять каким образом значение напряжения на выходе зависит от Индуктивности дросселя и частоты генератора...

Какая частота должна быть у генератора, что б при том же дросселе выходное напряжение было скажем... 250 вольт, или 620?
Или каким будет напряжение на выходе, если мы изменим только индуктивность скажем до 680 мкГн...
В общем хочу ясности... полной! :))

Схему собрал, работает отлично!

Да, и от чего зависит максимальная мощность сей схемы... (я так понимаю от Сопротивления ФЕТА+Дросселя)


Вложения:
Комментарий к файлу: Собственно сама схема...
2d3fbc9414d5.jpg [16.4 KiB]
Скачиваний: 2524
Вернуться наверх
 
Не в сети
 Заголовок сообщения: Re: Расчет преобразователя на 555...
СообщениеДобавлено: Сб сен 25, 2010 11:48:18 
Мучитель микросхем

Зарегистрирован: Вс янв 24, 2010 01:51:44
Сообщений: 402
Рейтинг сообщения: 0
Вот здесь расчет http://radiohlam.ru/teory/stepup34063.htm


Вернуться наверх
 
Не в сети
 Заголовок сообщения: Re: Расчет преобразователя на 555...
СообщениеДобавлено: Сб сен 25, 2010 11:53:43 
Мудрый кот
Аватар пользователя

Карма: 9
Рейтинг сообщений: 101
Зарегистрирован: Вс окт 04, 2009 13:23:12
Сообщений: 1833
Откуда: н. новгород
Рейтинг сообщения: 0
ParkeT писал(а):
Есть схемка преобразователя (файл прикрепил)...
Принцип работы вроде как ясен... ( пульсирующий ток создает в дросселе ЭДС величиной 400 в)...

На пальцах. При подключении дросселя к источнику с помощью ключа (полевик), он намагничивается (запасает энергию), но не беспредельно, а до конечной величины (какой в букварях написано).
При размыкании ключа запасенная энергия пытается найти выход и через диод передается на накопительный конденсатор. Напряжение на выходе могло бы быть бесконечным при нулевой нагрузке - в идеале - но тут вступают в игру другие силы - потери в сердечнике, в обмотке, конечная скорость размагничивания и т.д.

ParkeT писал(а):

Да, и от чего зависит максимальная мощность сей схемы... (я так понимаю от Сопротивления ФЕТА+Дросселя)

От параметров источника, дросселя и ключа.

_________________
Лучше умному тупить, чем тупому умничать


Вернуться наверх
 
Не в сети
 Заголовок сообщения: Re: Расчет преобразователя на 555...
СообщениеДобавлено: Сб сен 25, 2010 12:45:15 
Открыл глаза
Аватар пользователя

Зарегистрирован: Сб сен 25, 2010 11:25:13
Сообщений: 46
Рейтинг сообщения: 0
anatol378, это все понятно, и очень хорошо, но каким образом Расчитать параметры реально, так, что б я потом собрал и оно работало... Не пойму что значит могло "бы быть бесконечным"... В катушке индуктивностью один генри при изменении тока на 1 ампер за 1 секунду возникает ЭДС самоиндукции 1 вольт... Т.е зная общее сопротивление "силовой цепи" (сопротивление дросселя, индуктивное сопротивление дросселя (зависит от частоты), сопротивление ключа) мы можем расчитать ток протекающий через эту цепь... Ток нашего направления мы получим только переходе с 1 на 0 уровень... Величина ЭДС самоиндукции будет зависить от "резкости" спада , а она от скорости открытия ключа, а она от емкости затвора... Частота подбирается таким образом, что б успела накопиться максимальная энергия в дросселе при единичном уровне.

Вывод следующий..
Чем больше индуктивность дросселя, тем выше напряжение.
Чем меньше ескость затвора или чем больше заряжающий эту емкость ток, тем выше напряжение.
Чем меньше сопротивление "силовой цепи" (оно еще и от частоты зависит), тем выше напряжение...

Пишу я все это для того, что б вы понимали ход моих мыслей и могли доходчиво мне объяснить, где мои суждение ошибочны... :)

Вопросы: так как всетаки выбирается частота, влияет ли она на что-то кроме оеактивного сопротивления дросселя... (Спасибо, Juri000 за ссылку, но там тоже не объяснено, чем руководствуются
при выборе частоты)
Как и на что влияет скважность..


Последний раз редактировалось ParkeT Сб сен 25, 2010 13:17:31, всего редактировалось 1 раз.

Вернуться наверх
 
Эиком - электронные компоненты и радиодетали
Не в сети
 Заголовок сообщения: Re: Расчет преобразователя на 555...
СообщениеДобавлено: Сб сен 25, 2010 13:11:41 
Мудрый кот
Аватар пользователя

Карма: 9
Рейтинг сообщений: 101
Зарегистрирован: Вс окт 04, 2009 13:23:12
Сообщений: 1833
Откуда: н. новгород
Рейтинг сообщения: 0
Все правильно. Только.... приложить надо к "разряду" накопленной энергии. Ток зависит от сопротивления на который нагружен дроссель. включая внутренние потери. Скорость изменения тока зависит от скорости закрывания транзистора и к затвору отношения не имеет (поставим мощный драйвер или вообще биполярный).
Сколько времени "заряжать " дроссель - до ввода его в насыщение максимум - дальше не имеет смысла.

_________________
Лучше умному тупить, чем тупому умничать


Вернуться наверх
 
Не в сети
 Заголовок сообщения: Re: Расчет преобразователя на 555...
СообщениеДобавлено: Сб сен 25, 2010 13:22:18 
Открыл глаза
Аватар пользователя

Зарегистрирован: Сб сен 25, 2010 11:25:13
Сообщений: 46
Рейтинг сообщения: 0
Все ясно...
Спасибо! Если возникнут еще вопросы.. напишу сюда!
8)


Вернуться наверх
 
Не в сети
 Заголовок сообщения: Re: Расчет преобразователя на 555...
СообщениеДобавлено: Сб сен 25, 2010 20:17:15 
Мудрый кот
Аватар пользователя

Карма: 1
Рейтинг сообщений: 29
Зарегистрирован: Вт июн 30, 2009 18:34:39
Сообщений: 1732
Откуда: Томск
Рейтинг сообщения: 0
ParkeT писал(а):
anatol378, это все понятно, и очень хорошо, но каким образом Расчитать параметры реально, так, что б я потом собрал и оно работало... Не пойму что значит могло "бы быть бесконечным"... В катушке индуктивностью один генри при изменении тока на 1 ампер за 1 секунду возникает ЭДС самоиндукции 1 вольт... Т.е зная общее сопротивление "силовой цепи" (сопротивление дросселя, индуктивное сопротивление дросселя (зависит от частоты), сопротивление ключа) мы можем расчитать ток протекающий через эту цепь... Ток нашего направления мы получим только переходе с 1 на 0 уровень... Величина ЭДС самоиндукции будет зависить от "резкости" спада , а она от скорости открытия ключа, а она от емкости затвора... Частота подбирается таким образом, что б успела накопиться максимальная энергия в дросселе при единичном уровне.

Вывод следующий..
Чем больше индуктивность дросселя, тем выше напряжение.
Чем меньше ескость затвора или чем больше заряжающий эту емкость ток, тем выше напряжение.
Чем меньше сопротивление "силовой цепи" (оно еще и от частоты зависит), тем выше напряжение...

Пишу я все это для того, что б вы понимали ход моих мыслей и могли доходчиво мне объяснить, где мои суждение ошибочны... :)

Вопросы: так как всетаки выбирается частота, влияет ли она на что-то кроме оеактивного сопротивления дросселя... (Спасибо, Juri000 за ссылку, но там тоже не объяснено, чем руководствуются
при выборе частоты)
Как и на что влияет скважность..


Мне кажется, что всё написанное Вами, к реальному принципу работы повышаающего преоборазователя (обратноходового) не имеет. Я уже неоднократно здесь на форуме описывал эти общие принципы, но каждый новичок делает одни и те же ошибки. Не могу удержаться, чтобы не повторить их ещё раз. В подробную дискуссию ввязываться мне сейчас некогда, но призываю обдумать мои слова. Может быть, когда немного освобожусь на работе, постараюсь написать более подробно, с оциллограммами реальных схем и моделированием на LTSpice.
Итак, в двух словах.
Принцип работы подобных преобразователей - своего рода насос электрической мощности. За время открытого состояния ключевого транзистора в индуктивности дросселя накапливается энергия. Эта энергия однозначно определяется формулой W=L*(I^2)/2, то есть, пропорциональна индуктивности и квадрату тока, который раскачается к моменту закрывания транзистора. Полярность диода выбирается так, чтобы на этапе накопления энергии ток в нагрузку не поступал. Ток к моменту окончания импульса вычисляется из формулы U=L*(I/t), где U - напряжение источника питания, L -идуктивность дросселя, t- длительность открытого состояния транзистора, I - ток в максимуме. Надеюсь, величину тока в максимуме из этой формулы сможете вывести самостоятельно?
Когда транзистор закрывается, накопленная энергия начинает "искать дырочку" - напряжение на коллекторе или затворе превышает напряжение питания (или полярность напряжения на дросселе меняется). Выпрямительный диод открывается и ток из индуктивности, фактически, переключается в нагрузку. Если нагрузка представляет собой резистро R, то на нём образуется импульс напряжения амплитудой Uвых=I*R, его форма - спадающая экспонента с постоянной времени L/R.
Хочу отметить несколько моментов, о которых многие забывают: а) пиковое значение тока нагрузки в такой схеме НИКОГДА не превысит величины тока дросселя, раскачанного в нём к моменту закрывания транзистора. Следовательно, никакие схемы ограничения тока нагрузки здесь смысла не имеют (только ограничение длительности импульса). б) чем больше сопротивление нагрузки, тем выше амплитуда выходного импульса и короче его длительность. Соответственно и наоборот. Роль величины индуктивности тоже можно оценить.
Если на выходе стоит конденсатор, то порция накопленной энергии подзаряжает этот конденсатор (формулу связи напряжения на конденсаторе и накопленную в нём энергию, надеюсь, напоминать не надо?). Стоит отметить, что в схеме без трансформатора при включении конденсатор фильтра сразу заряжается но напряжения питания минус падение на диоде и прирост выходного напряжения происходит от этой величины.
Выходное напряжение данной схемы можно довольно легко вычислить. Мы же можем вычислить мощность, которую прокачивает транзистор? Она равна энергии одного импульса, умноженной на частоту повторения. Например, если в индуктивности накапливается энергия 1 миллиджоуль, а частота повторения равно 50 кГц, то транзистор перекачивает мощность 50 Вт. Эта мощность, за вычетом потерь, рассеивается на сопротивлении нагрузки. Следовательно, выходное напряжение можно вычислить из формулы P=((Uвых)^2)/R. Если быть совсем точным, из вычисленного напряжения надо вычесть напряжение на открытом диоде.
Всё это верно, если к моменту следующего отрывания транзистора вся энергия из индуктивности благополучно рассеется в нагрузке (ток индуктивности спадёт до нуля) - это так называемый режим разрывных токов дросселя. Но так бывает далеко не всегда. Если сопротивление нагрузки будет небольшим (отношение L/R окажется сравнимым или больше длительности закрытого состояния транзистора), то к моменту начала следующего импульса часть энергии останется в индуктивности и ток в дросселе начнёт нарастать не от нуля, а от некоторой конечной величины. То есть, ток транзистора будет иметь не треугольную, а трапецеидальную форму.
Этот режим я пока исследовал мало и не могу привести простые формулы для его расчёта. Поищите в другом месте.
Но и для режима разрывных токов, и безразрывных токов можно сказать, что Ваш вывод о том, что чем больше индуктивность, тем выше выходное напряжение, неверен совершенно. Можно сказать, что чем выше сопротивление нагрузки, тем выше напряжение. Или, чем больше прокачиваемая через дроссель мощность, тем выше выходное напряжение. Можно ещё сказать, что для схемы без фильтрующего конденсатора, когда мы получаем на выходе ипульсы, а не постоянное напряжение, чем меньше паразитные ёмкости схемы (межвитковая, межобмоточная и т.д.) тем выше выходное напряжение. Это можно сказать для схемы, работающей на ХХ - например, если хотим получить высокое напряжение от строчника, просто выставив зазор между выводами высоковольтной обмотки и не включая туда никакую нагрузку.
Скважность, в частности, сильно влияет на то, какой будет режим - разрывных токов или безразрывных. Если время отрытого состояния транзистора будет малым, а закрытого состояния большим, то больше времени будет на рассеяние энергии и меньше на накопление, то есть, больше вероятность будет, что будет режим разрывных токов.

_________________
Изображение


Вернуться наверх
 
Не в сети
 Заголовок сообщения: Re: Расчет преобразователя на 555...
СообщениеДобавлено: Сб сен 25, 2010 20:39:18 
Поставщик валерьянки для Кота

Карма: 2
Рейтинг сообщений: 2
Зарегистрирован: Чт июн 10, 2010 18:15:16
Сообщений: 2282
Откуда: Актюбинск
Рейтинг сообщения: 0
Это что, типа шокер?


Вернуться наверх
 
Не в сети
 Заголовок сообщения: Re: Расчет преобразователя на 555...
СообщениеДобавлено: Сб сен 25, 2010 20:53:01 
Мудрый кот
Аватар пользователя

Карма: 9
Рейтинг сообщений: 101
Зарегистрирован: Вс окт 04, 2009 13:23:12
Сообщений: 1833
Откуда: н. новгород
Рейтинг сообщения: 0
vgg60 писал(а):
:)


W=L*(I^2)/2
P= W*f=L*(I^2)*f/2
P=((Uвых)^2)/R
Uвых=(P*R)^1/2=(L*(I^2)*f*R/2)^1/2

Черт побери и L возникло. :(

_________________
Лучше умному тупить, чем тупому умничать


Вернуться наверх
 
Не в сети
 Заголовок сообщения: Re: Расчет преобразователя на 555...
СообщениеДобавлено: Сб сен 25, 2010 21:20:40 
Мучитель микросхем

Зарегистрирован: Вс янв 24, 2010 01:51:44
Сообщений: 402
Рейтинг сообщения: 0
anatol378 писал(а):
Черт побери и L возникло. :(

Цитата из книги Реймонда Мэка, из раздела, описывающего повышающий преобразователь: "Когда преобразователь работает в установившемся режиме, выходное напряжение равно V0UT = VIN / (1-DC)
где DC — коэффициент заполнения.
Это уравнение определяет выходное напряжение преобразователя вне зависимости от значений индуктивности, тока нагрузки и ёмкости выходного конденсатора при непрерывном режиме работы."


Вернуться наверх
 
Не в сети
 Заголовок сообщения: Re: Расчет преобразователя на 555...
СообщениеДобавлено: Сб сен 25, 2010 21:51:41 
Мудрый кот
Аватар пользователя

Карма: 9
Рейтинг сообщений: 101
Зарегистрирован: Вс окт 04, 2009 13:23:12
Сообщений: 1833
Откуда: н. новгород
Рейтинг сообщения: 0
Вы поясняете все с позиции нармально расчитанного преобразователя и упрощенные расчеты. А я про энергию накопленную в дросселе. Не станете же вы утверждать что энергия в дросселе 100 мкГн равна энергии накопленной в катушке зажигания автомобиля ( :))) индуктивность не знаю). Если равна то разрядите на пальчики.
V0UT = VIN / (1-DC) при L=const

_________________
Лучше умному тупить, чем тупому умничать


Вернуться наверх
 
Не в сети
 Заголовок сообщения: Re: Расчет преобразователя на 555...
СообщениеДобавлено: Сб сен 25, 2010 22:34:35 
Мучитель микросхем

Зарегистрирован: Вс янв 24, 2010 01:51:44
Сообщений: 402
Рейтинг сообщения: 0
Естественно, энергия зависит от индуктивности. Даже не так. От индуктивности зависит, сколько энергии может накопить дроссель за единицу времени. Мартин Браун в своей книге приводит следующее соотношение
Вложение:
Braun.GIF [23.17 KiB]
Скачиваний: 1040
А с катушкой зажигания пример не очень удачный, она все-таки содержит две обмотки, т.е. является трансформатором с повышающей обмоткой.


Вернуться наверх
 
Не в сети
 Заголовок сообщения: Re: Расчет преобразователя на 555...
СообщениеДобавлено: Сб сен 25, 2010 22:44:55 
Мудрый кот
Аватар пользователя

Карма: 9
Рейтинг сообщений: 101
Зарегистрирован: Вс окт 04, 2009 13:23:12
Сообщений: 1833
Откуда: н. новгород
Рейтинг сообщения: 0
Да КЗ авто - трансформатор, А может двухобмоточный дроссель. :))
Да ладно бог с ним. Лишь бы автор разобрался.

_________________
Лучше умному тупить, чем тупому умничать


Вернуться наверх
 
Не в сети
 Заголовок сообщения: Re: Расчет преобразователя на 555...
СообщениеДобавлено: Сб сен 25, 2010 22:48:37 
Модератор
Аватар пользователя

Карма: 153
Рейтинг сообщений: 2927
Зарегистрирован: Сб авг 14, 2010 15:05:51
Сообщений: 18935
Откуда: г. Озерск, Челябинская обл.
Рейтинг сообщения: 0
Медали: 1
Лучший человек Форума 2017 (1)
Цитата:
А с катушкой зажигания пример не очень удачный, она все-таки содержит две обмотки, т.е. является трансформатором с повышающей обмоткой.

катушка зажигания не является трансформатором. это тот же самый многообмоточный дроссель, так как передача накопленной энергии происходит на обратном ходу, после размыкания контактов прерывателя. таким образом, пример вполне удачный. разница только в индуктивности и накопленной энергии.

_________________
Мудрость приходит вместе с импотенцией...
Когда на русском форуме переходят на Вы, в реальной жизни начинают бить морду.


Вернуться наверх
 
Не в сети
 Заголовок сообщения: Re: Расчет преобразователя на 555...
СообщениеДобавлено: Сб сен 25, 2010 22:56:47 
Мучитель микросхем

Зарегистрирован: Вс янв 24, 2010 01:51:44
Сообщений: 402
Рейтинг сообщения: 0
Starichok51 писал(а):
катушка зажигания не является трансформатором. это тот же самый многообмоточный дроссель, так как передача накопленной энергии происходит на обратном ходу, после размыкания контактов прерывателя. таким образом, пример вполне удачный. разница только в индуктивности и накопленной энергии.
Можно и так сказать. Факт в том, что катушка зажигания имеет повышающую обмотку. Если уж совсем в общем, то и обсуждаемый преобразователь - это обычный flyback, в котором дроссель имеет лишь одну обмотку. В обратноходах транс тоже обзывают по разному - кто трансформатором, кто многообмоточным дросселем. И то и другое имеет право на жизнь.


Вернуться наверх
 
Не в сети
 Заголовок сообщения: Re: Расчет преобразователя на 555...
СообщениеДобавлено: Сб сен 25, 2010 23:18:42 
Мудрый кот
Аватар пользователя

Карма: 9
Рейтинг сообщений: 101
Зарегистрирован: Вс окт 04, 2009 13:23:12
Сообщений: 1833
Откуда: н. новгород
Рейтинг сообщения: 0
Может стоп, а?
А сколько катушек может быть у накопителя в принципе вопрос интересный? Носитель энергии - магнитное поле - как она накачивается в принципе неважно.

_________________
Лучше умному тупить, чем тупому умничать


Вернуться наверх
 
Не в сети
 Заголовок сообщения: Re: Расчет преобразователя на 555...
СообщениеДобавлено: Сб сен 25, 2010 23:45:14 
Мучитель микросхем

Зарегистрирован: Вс янв 24, 2010 01:51:44
Сообщений: 402
Рейтинг сообщения: 0
anatol378 писал(а):
Может стоп, а?

Ладно, признаюсь честно, немножко занесло. Я вот что хотел сказать: на самом деле обсуждаемый преобразователь - это обычный flyback. И как в любом обратноходе, если не принимать мер, напряжение лезет вверх. Простой пример: разорвите цепь обратной связи в обычной комповой дежурке и напряжение на вторичке подскочит вплоть до полного пука этой самой дежурки. На каком пределе оно остановиться - надо считать, просто лень искать формулы. Что касается энергии. При одинаковой частоте и заполнении дроссель, имеющий меньшую индуктивность накопит больше энергии. При этом импульс тока в ключе будет выше. Есть, правде, нюанс: сам сердечник должен позволять накопить нужное количество энергии не насыщаясь.


Вернуться наверх
 
Не в сети
 Заголовок сообщения: Re: Расчет преобразователя на 555...
СообщениеДобавлено: Вс сен 26, 2010 00:09:15 
Собутыльник Кота
Аватар пользователя

Карма: -22
Рейтинг сообщений: -63
Зарегистрирован: Вт сен 14, 2010 10:27:19
Сообщений: 2584
Рейтинг сообщения: 0
Starichok51 писал(а):
катушка зажигания не является трансформатором.
Является. Причем есть катушки и на Ш-образных сердечниках.

_________________
Будете проходить мимо- проходите!


Вернуться наверх
 
Не в сети
 Заголовок сообщения: Re: Расчет преобразователя на 555...
СообщениеДобавлено: Вс сен 26, 2010 00:33:20 
Мудрый кот
Аватар пользователя

Карма: 9
Рейтинг сообщений: 101
Зарегистрирован: Вс окт 04, 2009 13:23:12
Сообщений: 1833
Откуда: н. новгород
Рейтинг сообщения: 0
radio-kot писал(а):
Starichok51 писал(а):
катушка зажигания не является трансформатором.
Является. Причем есть катушки и на Ш-образных сердечниках.

Трансформа́тор (от лат. transformo — преобразовывать) — статическое электромагнитное устройство, имеющее две или более индуктивно связанных обмоток и предназначенное для преобразования посредством электромагнитной индукции одной или нескольких систем переменного тока в одну или несколько других систем переменного тока (ГОСТ Р52002-2003).
Отсюдаhttp://ru.wikipedia.org/wiki/%D0%A2%D1%80%D0%B0%D0%BD%D1%81%D1%84%D0%BE%D1%80%D0%BC%D0%B0%D1%82%D0%BE%D1%80
И где у нас переменный ток?

_________________
Лучше умному тупить, чем тупому умничать


Вернуться наверх
 
Не в сети
 Заголовок сообщения: Re: Расчет преобразователя на 555...
СообщениеДобавлено: Вс сен 26, 2010 00:36:18 
Собутыльник Кота
Аватар пользователя

Карма: -22
Рейтинг сообщений: -63
Зарегистрирован: Вт сен 14, 2010 10:27:19
Сообщений: 2584
Рейтинг сообщения: 0
Думайте. Голова у вас есть, поиском пользоваться можете.

У вас на столе лежит трансформатор, тока нет, он не подключен... Это не трансформатор ? Т.е. в магазине не трансформаторы, а обман ?

_________________
Будете проходить мимо- проходите!


Вернуться наверх
 
Показать сообщения за:  Сортировать по:  Вернуться наверх
Начать новую тему Ответить на тему  [ Сообщений: 64 ]  1, , ,  

Часовой пояс: UTC + 3 часа


Кто сейчас на форуме

Сейчас этот форум просматривают: Majestic-12 [Bot], nipvideo, Repeater и гости: 33


Вы не можете начинать темы
Вы не можете отвечать на сообщения
Вы не можете редактировать свои сообщения
Вы не можете удалять свои сообщения
Вы не можете добавлять вложения

Найти:
Перейти:  


Powered by phpBB © 2000, 2002, 2005, 2007 phpBB Group
Русская поддержка phpBB
Extended by Karma MOD © 2007—2012 m157y
Extended by Topic Tags MOD © 2012 m157y