Например TDA7294

Форум РадиоКот • Просмотр темы - Разрабатываю лабораторный БП, проверьте пожалуйста
Форум РадиоКот
Здесь можно немножко помяукать :)

Текущее время: Вт ноя 18, 2025 07:20:17

Часовой пояс: UTC + 3 часа


ПРЯМО СЕЙЧАС:



Начать новую тему Ответить на тему  [ Сообщений: 1056 ]     ... , , , 47, , , ...  
Автор Сообщение
Не в сети
 Заголовок сообщения: Re: Разрабатываю лабораторный БП, проверьте пожалуйста
СообщениеДобавлено: Ср апр 17, 2019 19:28:17 
Друг Кота
Аватар пользователя

Карма: 175
Рейтинг сообщений: 7680
Зарегистрирован: Чт апр 04, 2013 12:46:59
Сообщений: 17234
Откуда: Тюмень
Рейтинг сообщения: 9
Gisteresis писал(а):
Это что, история как получилась итоговая схема?
Не совсем. Просто мне тоже надо собраться с мыслями. Полагаю, картинки будут полезны не только мне, а, например, тов. Ivanoff-iv тоже в муках поиска - может и ему поможет. Просто есть ещё такая проблема, что когда любитель видит на схеме деталей больше, чем ему представляется необходимым, у него случается панический приступ. Постепенное наращивание схемы это помогает преодолеть потому что становится видно, что откуда и для чего в ней растёт.
Gisteresis писал(а):
Генератор тока заряжает полевик, 604ый забирает этот заряд.
Да, верно. Однако есть большая проблема - при использовании одного уровня питания относительно большого напряжения (35 вольт и более), на регулирующем транзисторе выделяется очень приличная мощность. Всё бы ничего, если бы современные транзисторы не упаковывали в современные же корпуса, которые удобны для монтажа и обеспечивают хороший теплоотвод при работе в ключевом режиме. В линейном же режиме, когда средняя выделяемая мощность растёт, недостаток теплопроводности корпуса начинают очень сильно мешать. У "могучих" транзисторов в корпусе типа TO-3 или TO-247 показатель термосопротивления составляет порядка 0.7 градуса на ватт. Считаем: при 35 вольтах на входе, околонулевом напряжении на выходе и токе, скажем, три ампера, на транзисторе будет выделяться порядка 100 ватт тепла. Только термосопротивление кристалл - внешняя поверхностьТО-247 даст разницу температур от 70 до 100 градусов. При 25° окружающей среды это 125°на кристалле. И это БЕЗ ута термосопротивления радиатора и перехода транзистор-радиатор. А ведь только переход даст ещё от 0.3 до 0.5 градуса на ватт, и радиатор тоже мы хотим прогревать градусов до 70. В результате при таком подходе мы просто плавим транзистор в буквальном смысле.

Какие варианты выхода из ситуации. Самый лучший - использовать какой-нибудь импульсный пререгулятор, который выдавал бы напряжение на транзистор всего вольт на пять-семь выше необходимого напряжения на нагрузке. Упрощённый вариант пререгулятора - использовать переключаемый обмотки питающего трансформатора. Метод много проще и используется в очень большом количестве лабораторников.

У этих методов есть один недостаток - быстродействие. У импульсных устройств время реакции оно на порядки хуже, чем у аналоговых. Поэтому согласовывать всё хозяйство необходимо на уровне компромиссов. У реле та же беда.

Очень интересное в практическом плане решение по избавлению от этих проблем было сделано в усилителе Вега 50У-122С. Там было использовано "двухэтажное" питание с двухэтажным же эмиттерным повторителем, который для предварительного усилителя (а также и для нагрузки) "выглядел" как обычный транзистор, но этот транзистор использовал энергию только "нижнего этажа" питания, когда сигнал не превышал некоторого предела, и подключал "верхний этаж" только когда сигнал становился большим. И это без всяких реле с частотой вплоть до глубокого ультразвука.

Однако решение, применённое в "Веге" разработано для биполярного транзистора, а мы хотим по некоторым причинам использовать полевой. Но, оказывается, с этим даже проще - точно так же работающее звено, но на полевых транзисторах, было "внедрено в народ" Леонидом Ивановичем (ну, по крайней мере я это у него подсмотрел)

Изображение

С полевыми транзисторами всё выходит гораздо проще - не нужно никаких следящих транзисторов, всё обходится только диодами. Конечно, есть недостаток - принудительно разряжать затворы уже не получается - эту функцию выполняют только локальные резисторы. Но для линейного применения их вполне достаточно.

Однако, благодаря диодам имеем некоторый бонус, который в разрезе блока питания оказывается полезным. Представьте, что блок питания выключен, что означает напряжения на источниках равное нулю. Ноль - это не обрыв (частое заблуждение у начинающих), а короткое замыкание (потому что внутреннее сопротивление равно 0). И при такой ситуации подключите к выходу нашего блока какую-нибудь ЭДС, например автомобильный аккумулятор. И смотрите на схему из предыдущего поста - ток аккумуляторе легко и непринуждённо начнёт течь из клеммы в исток, из истока в сток (там же внутри диод), из стока в цепи питания, заряжая конденсаторы и фактически запитывая всю начинку. Нам такое надо? Однозначное НЕТ!

А теперь смотрите на схемку с тремя транзисторами. Ток точно также пытается течь в сток и... оказывается по всем линиям заперт закрытыми переходами диодов. Вот так.

А работает это "чудо" очень просто. Когда напряжение на затворе этой сборки не превышает напряжения "нижнего этажа", ток отбирается только от нижнего источника, поскольку верхние транзисторы наглухо заперты. И греется только нижний транзистор.

Когда напряжение вырастает, что начинает превышать напряжения нижнего источника на величину Gate Threshold Voltage, вступает в работу верхний транзистор. напряжение на его истоке растёт и диод, отделяющий "нижний этаж питания" от транзисторной сборки, закрывается - ток начинает течь уже от двух источников, включенных последовательно. При этом нижний транзистор оказывается открытым полностью (как ключ) и практически не греется, а средний работает в линейном режиме.

Переход выше происходит точно также.

Таким образом получается, что максимальная рассеиваемая мощность этого "бутерброда" определяется максимальным выходным током и напряжением одного "этажа" питания. При указанных на схеме параметрах и токе 5 (пять) ампер эта мощность порядка 75 ватт. Сравните со 100 ваттами при 3 амперах у типового решения.

Для запитки такого решения конечно же нужен и трансформатор, обеспечивающий ступенчатое питание. Можно изготовить самому, но по себе знаю, что намотка трансформатора пугает не только начинающих, и поэтому лучше найти то, что можно приобрести. И такой трансформатор нашёлся.

Включить его очень удобно по схеме с двумя мостами

Изображение

От нижнего моста (если быть точным, то это не мост, а два двуполупериодных выпрямителя со средней точкой. Но схема соединения диодов полностью совпадает со схемой диодного моста) получаем напряжение первой ступени и отрицательное напряжение. От верхнего - два верхних напряжения. Такая организация ещё и конденсаторы позволяет использовать низковольтные - вполне достаточно напаять пучок 25-вольтовых.

Gisteresis писал(а):
чем занимается транзистор рядом? С затвора на шунт. Защита от чрезмерного тока какая то?
Да, локальная защита от сверхтока. Дело в том, что пока срабатывает регулировка тока, например, при к.з., даже без вмешательства регулятора OPA604 ток успевает вырасти до значительных величин. Транзистор, включенный локально так, чтобы ограничивать ток на уровне примерно ампер десять, действует много быстрее. Потом уже подоспевает ОПА и нижний TL081. При этом и переходный процесс получается лучше (ибо подоспевшему TL081 тоже есть разница, что у него на входах, с какого уровня перегрузки начнётся регулировка).

А вот про дифференцирующее звено не понял...

_________________
Общением на форуме подпитываю свою эгоистичную, склонную к самолюбованию сущность.


Вернуться наверх
 
Не в сети
 Заголовок сообщения: Re: Разрабатываю лабораторный БП, проверьте пожалуйста
СообщениеДобавлено: Ср апр 17, 2019 20:32:16 
Говорящий с текстолитом

Карма: 18
Рейтинг сообщений: 498
Зарегистрирован: Сб дек 14, 2013 16:11:55
Сообщений: 1697
Рейтинг сообщения: 0
очень интересная "переключалка" на полевиках... и сразу вопрос - а не получится ли при максимальном выходном напряжении, превышения значения Vgs_max для нижнего полевика? ведь, я так понимаю, что "затвор" подключен непосредственно к выходу БП, после регулирующего транзистора?


Вернуться наверх
 
Не в сети
 Заголовок сообщения: Re: Разрабатываю лабораторный БП, проверьте пожалуйста
СообщениеДобавлено: Ср апр 17, 2019 20:42:27 
Друг Кота
Аватар пользователя

Карма: 175
Рейтинг сообщений: 7680
Зарегистрирован: Чт апр 04, 2013 12:46:59
Сообщений: 17234
Откуда: Тюмень
Рейтинг сообщения: 5
Эта "сборка" подключается не "после", а "вместо". Схему с её внедрением покажу немного позже (нарисовать ещё надо).
Нет, превышения не будет. Потому что нижний полевик при этом уже полностью открыт, напряжение на его истоке всего чуть ниже напряжения на его стоке, и оба этих напряжения синхронно растут с открытием верхнего полевика, а он открывается ой как задолго до Vgsmax. Там активная зона напряжения Vgs каких-то полвольта от уровня Threshold. Так что напряжение на выводах "Исток" и "Затвор" этой сборки ведёт себя практически точно также, как это был бы одиночный транзистор.

_________________
Общением на форуме подпитываю свою эгоистичную, склонную к самолюбованию сущность.


Вернуться наверх
 
Не в сети
 Заголовок сообщения: Re: Разрабатываю лабораторный БП, проверьте пожалуйста
СообщениеДобавлено: Чт апр 18, 2019 07:10:32 
Друг Кота
Аватар пользователя

Карма: 117
Рейтинг сообщений: 1531
Зарегистрирован: Ср сен 18, 2013 10:08:26
Сообщений: 4732
Откуда: Санкт-Петербург
Рейтинг сообщения: 5
Модель линейного регулятора с многоуровневым питанием.
Можно посмотреть как происходит переключение от одного транзистора к другому.


Вложения:
Линейный регулятор с многоуровнемым питанием.zip [6.58 KiB]
Скачиваний: 211
Вернуться наверх
 
Эиком - электронные компоненты и радиодетали
Не в сети
 Заголовок сообщения: Re: Разрабатываю лабораторный БП, проверьте пожалуйста
СообщениеДобавлено: Чт апр 18, 2019 07:40:16 
Держит паяльник хвостом
Аватар пользователя

Карма: 19
Рейтинг сообщений: 152
Зарегистрирован: Ср мар 03, 2010 11:48:00
Сообщений: 999
Откуда: Уфа
Рейтинг сообщения: 9
Тем временем, конкретизируем ещё несколько моментов в нашем блоке
СпойлерИзображение
Следующим этапом нужно будет принять волевое решение: выбрать силовую часть. Ибо в таком виде она с задачей не справится - попросту сгорит со стыда от перегрева.

Все так хорошо начиналось, думал еще чуток и придем к модернизации схемы Светозарова, но не судьба. :)) :roll:
Снова соскок на обсуждение схемы от ЛИ. Она конечно хороша, но парочка недостатков. Это выпрямитель с последовательными диодными мостами, которые греются общим током, из-за которого ЛИ и мастерил схему синхронного выпрямления, добавляя полевики к диодам, плюс кучи конденсаторов. А еще смущают резисторы шунтирующие затворы, они уменьшают скорость реакции БП на резкое снижение нагрузки, например, частичное ее отключение. Вместо них напрашивается тоже стабилизаторы тока к минусовому питанию и диоды к истоку каждого транзистора. Но в этом случае схема разрастается и всех пугает размерами :shock: :))
Вот давненько собирал схемку Светозарова и была мысль модернизировать (электролиты высохли и т.п.), перерисовал "под себя" для лучшего восприятия, но пока до модернизации не созрел. Думаю надо собирать новое, на современной базе, а не копаться в старом.
На всякий случай выложу, может кому пригодится...


Вложения:
BP_Radio_10-1982_SCH.pdf [46.85 KiB]
Скачиваний: 759
Вернуться наверх
 
Не в сети
 Заголовок сообщения: Re: Разрабатываю лабораторный БП, проверьте пожалуйста
СообщениеДобавлено: Чт апр 18, 2019 08:15:37 
Друг Кота
Аватар пользователя

Карма: 117
Рейтинг сообщений: 1531
Зарегистрирован: Ср сен 18, 2013 10:08:26
Сообщений: 4732
Откуда: Санкт-Петербург
Рейтинг сообщения: 0
На самом деле пугают не габариты а как раз отсутствие понимания работы схемы, отсутствие блок схем (желательно с наращиванием деталировки структур). Ну и парочка слов зачем такое усложнение.
В этом смысле Слабовик ИМХО идельно делает. Да и на память оставить, иногда захожу что то перечитать.
Я бы еще на блок схемах выделял пунктиром узлы и подписывал "генератор тока" или "масштабирующий буфер"... Профессионалу и так понятны эти границы где что а новичку надо долго плавать. И на готовой схеме те же границы можно было бы выделить. Не знаю перфекционизм это или нет.

K118UD1... в ней as394ch Рижская фиговина... где ее раздобыть и какие аналоги... :dont_know:


Вернуться наверх
 
Не в сети
 Заголовок сообщения: Re: Разрабатываю лабораторный БП, проверьте пожалуйста
СообщениеДобавлено: Чт апр 18, 2019 08:34:22 
Держит паяльник хвостом
Аватар пользователя

Карма: 19
Рейтинг сообщений: 152
Зарегистрирован: Ср мар 03, 2010 11:48:00
Сообщений: 999
Откуда: Уфа
Рейтинг сообщения: 4
"в ней as394ch Рижская фиговина..." Это откуда!?? Советский старый операционник К118УД1, или он же К122УД1, ничего более. В те времена дефицита такие ОУ и были...
https://www.google.com/url?sa=t&rct=j&q ... К118УД1%5b
https://www.google.com/url?sa=t&rct=j&q ... К122УД1%5b

Лучше не добывать! :) А заменить чем-то посовременее.


Последний раз редактировалось Хатуль_мадан Чт апр 18, 2019 08:42:23, всего редактировалось 1 раз.

Вернуться наверх
 
Не в сети
 Заголовок сообщения: Re: Разрабатываю лабораторный БП, проверьте пожалуйста
СообщениеДобавлено: Чт апр 18, 2019 08:35:59 
Друг Кота
Аватар пользователя

Карма: 117
Рейтинг сообщений: 1531
Зарегистрирован: Ср сен 18, 2013 10:08:26
Сообщений: 4732
Откуда: Санкт-Петербург
Рейтинг сообщения: 0
Это из вашей прикрепленной схемы Светозарова А1 и А2. Я бы в жисть не догадался что это К118УД1 :))


Вернуться наверх
 
Не в сети
 Заголовок сообщения: Re: Разрабатываю лабораторный БП, проверьте пожалуйста
СообщениеДобавлено: Чт апр 18, 2019 08:46:50 
Держит паяльник хвостом
Аватар пользователя

Карма: 19
Рейтинг сообщений: 152
Зарегистрирован: Ср мар 03, 2010 11:48:00
Сообщений: 999
Откуда: Уфа
Рейтинг сообщения: 4
Собирал этот БП в 87-88 годах. Немного модернизировал по выходу, два по 0...25В 0...2,5А.
До сих пор работает, но электролиты высохли, пульсации появились сетевые. Пока им заряжаю аккумулятор автомобильный.
И выбросить жалко, и восстанавливать влом...


Вернуться наверх
 
Не в сети
 Заголовок сообщения: Re: Разрабатываю лабораторный БП, проверьте пожалуйста
СообщениеДобавлено: Чт апр 18, 2019 09:02:59 
Друг Кота
Аватар пользователя

Карма: 117
Рейтинг сообщений: 1531
Зарегистрирован: Ср сен 18, 2013 10:08:26
Сообщений: 4732
Откуда: Санкт-Петербург
Рейтинг сообщения: 0
У ЛИ перед этим "многоуровневым" сделаны еще пред стабы. Что еще больше раздувает схему, но в общем то ничего сложного, там обычные CV.
Если их не делать, то пульсации транса будут качать "многоуровневый".


Вернуться наверх
 
Не в сети
 Заголовок сообщения: Re: Разрабатываю лабораторный БП, проверьте пожалуйста
СообщениеДобавлено: Чт апр 18, 2019 09:24:04 
Держит паяльник хвостом
Аватар пользователя

Карма: 19
Рейтинг сообщений: 152
Зарегистрирован: Ср мар 03, 2010 11:48:00
Сообщений: 999
Откуда: Уфа
Рейтинг сообщения: 5
У ЛИ перед этим "многоуровневым" сделаны еще пред стабы.
Если их не делать, то пульсации транса будут качать "многоуровневый".

Не понял, это о чем? Где там еще "пред стабы."?
Пульсации на конденсаторах должен сглаживать сам стабилизатор, многоуровневый он, или одноуровневый, это его назначение.
А схема от Slabovik с прошлой страницы мне понравилась, вот и подумал, еще немного и получится то, что я хотел. Выход с регулирующего ОУ на быстрый транзистор по схеме ОЭ и со стабильной нагрузкой, а далее повторитель напряжения для увеличения выходного тока. Ведь именно это и напомнило старую и проверенную годами схему. Да и на выходе у нее никаких электролитов, вроде ставил керамику 0.1мкФ, работает без возбуждений, КЗ вообще не боится, светодиоды проверять можно. :))


Вернуться наверх
 
Не в сети
 Заголовок сообщения: Re: Разрабатываю лабораторный БП, проверьте пожалуйста
СообщениеДобавлено: Чт апр 18, 2019 09:45:36 
Друг Кота
Аватар пользователя

Карма: 117
Рейтинг сообщений: 1531
Зарегистрирован: Ср сен 18, 2013 10:08:26
Сообщений: 4732
Откуда: Санкт-Петербург
Рейтинг сообщения: 0
СпойлерИзображение


Вернуться наверх
 
Не в сети
 Заголовок сообщения: Re: Разрабатываю лабораторный БП, проверьте пожалуйста
СообщениеДобавлено: Чт апр 18, 2019 10:04:47 
Друг Кота
Аватар пользователя

Карма: 146
Рейтинг сообщений: 6062
Зарегистрирован: Чт июн 04, 2009 21:06:49
Сообщений: 36292
Откуда: г.Мариинск
Рейтинг сообщения: 4
Медали: 1
Лучший человек Форума 2017 (1)
Это выпрямитель.

_________________
Тем кого не устаревает наличия ошибок в моем тексте, оставляю права не пользоваться моими советами или просто не читать мои сообщения.


Вернуться наверх
 
Не в сети
 Заголовок сообщения: Re: Разрабатываю лабораторный БП, проверьте пожалуйста
СообщениеДобавлено: Чт апр 18, 2019 10:33:19 
Друг Кота
Аватар пользователя

Карма: 175
Рейтинг сообщений: 7680
Зарегистрирован: Чт апр 04, 2013 12:46:59
Сообщений: 17234
Откуда: Тюмень
Рейтинг сообщения: 7
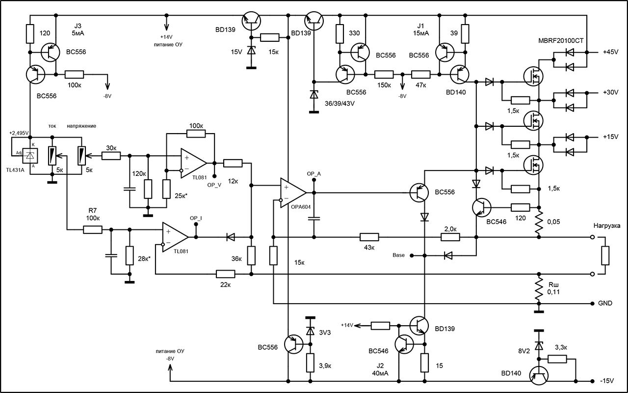
Продолжу пока свои мысли, а ниже отвечу на вопросы.

Поскольку, выбрав исходное питание, имеем уже более-менее конкретные напряжения и мощности, может начать определяться с номиналами и комплектующими в нашем блоке.
Внедряем в схему многоуровневый силовой элемент, а также заменяем идеальные источники токов на реальные. Получается вот так

Изображение

Увы, схема начинает занимать много места, поэтому кликайте на превью правой кнопкой мыши и выбирайте пункт "Открыть в новом окне" (или "... вкладке").
Сознательно пока убрал позиционные обозначения т.к. хочется плавно перейти к позиционным обозначениям реального прибора, а пока этому мешает самая первая блок-схема.

Что ещё нужно сделать? В общем, четыре больших пункта.
Первый - обеспечить устойчивость работы схемы в режимах а) стабилизации напряжения (без участия нижнего TL081) б) стабилизации тока (с участием нижней TL081)
Второй - обеспечить работу всех ОУ в линейном режиме без захода в области насыщения при любом режиме работы блока.
Третий - обеспечить отсутствие выбросов в блоке при включении в сеть и отключении от неё.
Четвёртый - организовать индикацию режимов.

Немного опередив события, скажу, что конденсатор на выходе таки есть. Минимальная ёмкость, при которой у меня происходила нормальная работа макета где-то 0.22 мкФ. Что будет в production я ещё сам не знаю, т.к. буду пробовать разные типы транзисторов (от них много зависит), да и печатная плата также по компоновке значительно отличается от макета (макет как правило хуже).
Хатуль_мадан писал(а):
думал еще чуток и придем к модернизации схемы Светозарова, но не судьба
Не, там точно не судьба, потому что смотрел я её много ранее. Там кроме хорошей работы регулятора всё остальное достаточно типично, и если менять на современные ОУ те дифкаскады (118УД), то получится в итоге такая же тяни-толкайная схема, как и у типовых лабораторников. Тем более, что что-то похожее уже было тут немногим более года (или двух?) назад, и даже индикация была похожа - через светодиоды тёк ток управления. Но тогда я не победил длинные переходные процессы CC-CV и назад, которые происходили из-за насыщения выходных каскадов ОУ, откуда ОУ выбирается достаточно медленно.
Хатуль_мадан писал(а):
смущают резисторы шунтирующие затворы, они уменьшают скорость реакции БП на резкое снижение нагрузки
Меня тоже. Однако когда я попробовал, оказалось, что не всё так страшно - вполне подбирается оптимальное сопротивление, при котором достигается хорошее быстродействие (при дальнейшем уменьшении сопротивления быстродействие почти не растёт), и в то же время не сильно страдает энергетика (сопротивления оттягивают на себя часть управляющего тока, и чем более высокий "этаж" работает - тем больше). Стабилизаторы тока конечно можно, но там да - схема становится много толще. Поэтому такой компромисс. В любом случае, быстродействие полевиков даже в таком виде много лучше быстродействия эмиттерного повторителя на биполярнике. Чтобы закрыть биполярник нужно очень много ждать...
Gisteresis писал(а):
на готовой схеме те же границы можно было бы выделить
Можно, но только в процессе разборки того, как она работает. Из-за наличия таких выделений саму схему также придётся рисовать ещё больших размеров. В release же они будут лишними, ибо есть стандарты, которых желательно придерживаться.
Gisteresis писал(а):
У ЛИ перед этим "многоуровневым" сделаны еще пред стабы
Это не стабилизаторы. Это синхронные выпрямители. ЛИ был обеспокоен значительным тепловыделением в выпрямительных мостах и заменил диоды на управляемые полевики. Так можно, но удобнее было бы использовать готовые специальные имс для этого дела. Но тут есть вопрос их доставабельности. Так что выпрямитель пусть пыхтит самый обыкновенный - он непосредственно к схеме регулятора не относится и может быть исполнен как угодно, хоть синхронным, хоть импульсным с PFC (что было бы вполне хорошо).

Если рассмотреть поближе эту этажерку выпрямителей, то станет видно, что на выходных напряжениях примерно до 14-15 вольт работают только два диода выпрямителя (попеременно), поэтому потеря напряжения =1PN переход. На участке от 15 до 30 вольт - 2PN перехода. Свыше 30 вольт - 3PN перехода. Поэтому самое большое тепловыделение на диодах будет при высоком выходном напряжении, примерно 5 ампер * 3шт*1,2вольта=18 ватт. Если диоды поставить Шоттки (а низкие напряжения это вполне позволяют сделать), то мощность снизится двукратно. Однако 18 ватт - это примерно 8% потерь от потребляемой мощности всего блока. Можно смириться.

_________________
Общением на форуме подпитываю свою эгоистичную, склонную к самолюбованию сущность.


Вернуться наверх
 
Не в сети
 Заголовок сообщения: Re: Разрабатываю лабораторный БП, проверьте пожалуйста
СообщениеДобавлено: Чт апр 18, 2019 11:54:49 
Держит паяльник хвостом
Аватар пользователя

Карма: 19
Рейтинг сообщений: 152
Зарегистрирован: Ср мар 03, 2010 11:48:00
Сообщений: 999
Откуда: Уфа
Рейтинг сообщения: 0
Ну раз не судьба, то и оставим ту схему. :) Думаю можно немного покритиковать эту.
1. Допустимо удалить диод с +45В на сток силового транзистора. В последней ступени он не нужен.
2. Быструю защиту по току можно сместить ниже и организовать на Rш, не ставить еще один резистор 0,05Ом.
3. Быстродействие полевиков в такой схеме значительно меньше биполярных. Биполярный закроется почти мгновенно при пропадании тока базы, рассасывание займет менее микросекунды. А вот постоянная времени RCin полевика при 1,5К примерно 4 мкС. В ситуации, если на выходе не будет приличной емкости, то при отключении (обрыве) части нагрузки на выходе БП случится импульс повышенного напряжения, как раз на время пока не закроются полевики. На выходе с эмиттерным повторителем такого не случится. К тому же, сами признаете, что с повышением ступени регулирования все три резистора по 1,5к работают параллельно, нагружая верхний стабилизатор тока. Видимо как то надо по другому делать разрядные цепочки затворов, или переходить на биполярные транзисторы.
Все остальное пока нравится! :)

P/S. Так эти 8% или 18Вт они же в составе потерь всего блока! Тут произойдет просто разделение потерь, часть их на транзисторах уменьшится, а на диодах возрастет. Суммарно то они будут составлять постоянную величину зависящую от выходного напряжения трансформатора, потребляемого тока и напряжения нагрузки. Если на диодах при токе 5А упадет лишние 1,2*4=4,8В то на эту же величину уменьшится падение на силовых транзисторах.
"Третий - обеспечить отсутствие выбросов в блоке при включении в сеть и отключении от неё" я решил отключением верхнего стабилизатора тока при уменьшении питания схемы управления ниже определенного порога и сигналом от МК. Схемка ниже.


Вложения:
ON_OFF.png [51.42 KiB]
Скачиваний: 436


Последний раз редактировалось Хатуль_мадан Чт апр 18, 2019 12:18:05, всего редактировалось 1 раз.
Вернуться наверх
 
Не в сети
 Заголовок сообщения: Re: Разрабатываю лабораторный БП, проверьте пожалуйста
СообщениеДобавлено: Чт апр 18, 2019 12:11:49 
Друг Кота
Аватар пользователя

Карма: 117
Рейтинг сообщений: 1531
Зарегистрирован: Ср сен 18, 2013 10:08:26
Сообщений: 4732
Откуда: Санкт-Петербург
Рейтинг сообщения: 0
Хатуль_мадан писал(а):
1. Допустимо удалить диод с +45В на сток силового транзистора. В последней ступени он не нужен.

Нужен. На случай подключения аккумулятора к выключенному блоку.


Вернуться наверх
 
Не в сети
 Заголовок сообщения: Re: Разрабатываю лабораторный БП, проверьте пожалуйста
СообщениеДобавлено: Чт апр 18, 2019 12:19:57 
Держит паяльник хвостом
Аватар пользователя

Карма: 19
Рейтинг сообщений: 152
Зарегистрирован: Ср мар 03, 2010 11:48:00
Сообщений: 999
Откуда: Уфа
Рейтинг сообщения: 0
И что произойдет, если полевики будут закрыты? Зарядятся конденсаторы верхней ступени, вроде все.


Вернуться наверх
 
Не в сети
 Заголовок сообщения: Re: Разрабатываю лабораторный БП, проверьте пожалуйста
СообщениеДобавлено: Чт апр 18, 2019 12:36:20 
Друг Кота
Аватар пользователя

Карма: 175
Рейтинг сообщений: 7680
Зарегистрирован: Чт апр 04, 2013 12:46:59
Сообщений: 17234
Откуда: Тюмень
Рейтинг сообщения: 4
Хорошие вопросы.
Хатуль_мадан писал(а):
Допустимо удалить диод с +45В на сток силового транзистора. В последней ступени он не нужен.
К сожалению, нужен. Немного выше я обрисовывал ситуацию с подключением аккумулятора к выключенному из сети блоку. При отсутствии этого диода ток из аккумулятора пойдёт в цепи питания и будет расходоваться. При его наличии этого не происходит. Ну и искра при подключении (там могучие конденсаторы, а ток ограничивается только хилым цементником, выбиваемый этим процессом как нефиг делать) вряд ли будет радовать.

зы: Вообще я стараюсь использовать принцип, что лучше поставить "лишнее", чем наоборот. Потому что при этом приобретаются такие мелкие на первый взгляд фички, которые потом, если их нет, мелко и неприятно досаждают. Искра и расход тока от аккумулятора, подключенного к обесточенному блоку - одна из них. А аккумуляторы будут подключать - к бабке не ходи!
Хатуль_мадан писал(а):
Быструю защиту по току можно сместить ниже и организовать на Rш, не ставить еще один резистор 0,05Ом.
Возможно. Нужно пробовать. Я исходил из того, что здесь есть компромисс - для обеспечения приемлемой регулировки по току необходимо высокое сопротившение шунта. Для обеспечения ограничения от сверхтока необходимо малое сопротивление шунта потому что в этой схеме есть привязка к напряжению БЭ. Величина тока, при котором начинается ограничение от сверхтока, должна составлять где-то полтора-два крата от максимального тока в нагрузке.
Хатуль_мадан писал(а):
Быстродействие полевиков в такой схеме значительно меньше биполярных.
Наоборот. быстродействие биполярных значительно меньше быстродействия полевиков. Биполярные хорошо и быстро открываются, но закрываются медленно и лениво даже в качестве эмиттерного повторителя. Полторы-две микросекунды только на то, чтобы рассосались носители в базе - это для них нормально. У полевиков же обычно всё наоборот - они охотнее закрываются, чем открываются, хотя эта тенденция ещё и от типа зависит (есть такие, а есть и другие). 4 мкс - это неправильный расчёт по той причине, что чтобы убрать лишний заряд с затвора резистору не нужно разряжать его в ноль. Ему достаточно снизить напряжение до Threshold Voltage, при котором полевик по факту уже заперт. Т.е. вместо "полёта" размером в 3.5~4 вольта" достаточно "полёта" на 0.2~0.3 вольта вольта вниз, т.е. процентов 10 от самой величины Threshold Voltage, из-за чего можно считать, что всё это время затвор разряжается стабильным током (почти), обеспечиваемым резистором. 3.5В/1.5к=2,33 мА. При ёмкости затвора, скажем 10 нан (довольно много, не точно, но пока предлагаю не заморачиваться), полёт из состояния "открыто" в состояние "закрыто" (т.е. на примерно 0.3 вольта вниз) будет происходить чуть более чем за микросекунду. А никак не за 4.

_________________
Общением на форуме подпитываю свою эгоистичную, склонную к самолюбованию сущность.


Вернуться наверх
 
Не в сети
 Заголовок сообщения: Re: Разрабатываю лабораторный БП, проверьте пожалуйста
СообщениеДобавлено: Чт апр 18, 2019 12:54:23 
Вымогатель припоя
Аватар пользователя

Карма: 15
Рейтинг сообщений: 237
Зарегистрирован: Вс авг 12, 2018 19:50:20
Сообщений: 687
Откуда: Питер
Рейтинг сообщения: 0
Отключить верхний источник тока при вкл. ЛБП можно конденсатором в базу, как С9 на схеме -
https://www.circuitsonline.net/forum/view/110029/1
Изображение


Вернуться наверх
 
Не в сети
 Заголовок сообщения: Re: Разрабатываю лабораторный БП, проверьте пожалуйста
СообщениеДобавлено: Чт апр 18, 2019 13:48:48 
Модератор
Аватар пользователя

Карма: 153
Рейтинг сообщений: 2926
Зарегистрирован: Сб авг 14, 2010 15:05:51
Сообщений: 18871
Откуда: г. Озерск, Челябинская обл.
Рейтинг сообщения: 0
Медали: 1
Лучший человек Форума 2017 (1)
Slabovik писал(а):
При ёмкости затвора, скажем 10 нан (довольно много, не точно, но пока предлагаю не заморачиваться), полёт из состояния "открыто" в состояние "закрыто" (т.е. на примерно 0.3 вольта вниз) будет происходить чуть более чем за микросекунду
ты не прав. ты забыл еще о заряде (емкости) Миллера. а заряд Миллера может быть даже больше "входного" заряда.

_________________
Мудрость приходит вместе с импотенцией...
Когда на русском форуме переходят на Вы, в реальной жизни начинают бить морду.


Вернуться наверх
 
Показать сообщения за:  Сортировать по:  Вернуться наверх
Начать новую тему Ответить на тему  [ Сообщений: 1056 ]     ... , , , 47, , , ...  

Часовой пояс: UTC + 3 часа


Кто сейчас на форуме

Сейчас этот форум просматривают: Google [Bot], ST@S и гости: 46


Вы не можете начинать темы
Вы не можете отвечать на сообщения
Вы не можете редактировать свои сообщения
Вы не можете удалять свои сообщения
Вы не можете добавлять вложения

Найти:
Перейти:  


Powered by phpBB © 2000, 2002, 2005, 2007 phpBB Group
Русская поддержка phpBB
Extended by Karma MOD © 2007—2012 m157y
Extended by Topic Tags MOD © 2012 m157y