Например TDA7294

Форум РадиоКот • Просмотр темы - Имеется трансформатор от стабилизатора напряжения спн 400
Форум РадиоКот
Здесь можно немножко помяукать :)

Текущее время: Сб фев 28, 2026 23:34:10

Часовой пояс: UTC + 3 часа


ПРЯМО СЕЙЧАС:



Начать новую тему Ответить на тему  [ Сообщений: 78 ]    , , , 4
Автор Сообщение
 Заголовок сообщения: Re: Имеется трансформатор от стабилизатора напряжения спн 40
СообщениеДобавлено: Пн фев 08, 2021 10:45:51 
Друг Кота
Аватар пользователя

Карма: 146
Рейтинг сообщений: 6067
Зарегистрирован: Чт июн 04, 2009 21:06:49
Сообщений: 36290
Откуда: г.Мариинск
Рейтинг сообщения: 0
Медали: 1
Лучший человек Форума 2017 (1)
Там номиналы сильно занижены, не понятно зачем. И зачем зря греть воздух.

_________________
Тем кого не устаревает наличия ошибок в моем тексте, оставляю права не пользоваться моими советами или просто не читать мои сообщения.


Вернуться наверх
 
 Заголовок сообщения: Re: Имеется трансформатор от стабилизатора напряжения спн 40
СообщениеДобавлено: Пн фев 08, 2021 11:07:25 
Друг Кота
Аватар пользователя

Карма: 123
Рейтинг сообщений: 7958
Зарегистрирован: Сб сен 13, 2014 16:27:32
Сообщений: 39197
Откуда: СпиртоГонск созвездия Омега
Рейтинг сообщения: 0
учитывая токи нагрузки на это там не стоит обращать внимание..

_________________
ZМудрость(Опыт и выдержка) приходит с годами.
Все Ваши беды и проблемы, от недостатка знаний.
Умный и у дурака научится, а дураку и ..
Алберт Ейнштейн не поможет и ВВП не спасет.и МЧС опаздает


Вернуться наверх
 
 Заголовок сообщения: Re: Имеется трансформатор от стабилизатора напряжения спн 40
СообщениеДобавлено: Пн фев 08, 2021 11:10:43 
Друг Кота
Аватар пользователя

Карма: 127
Рейтинг сообщений: 11154
Зарегистрирован: Ср янв 08, 2014 04:21:09
Сообщений: 32325
Откуда: Москва
Рейтинг сообщения: 0
R5, R6, R7 надо смело увеличить на порядок! Иначе даже на помойку выбросить бессмысленный и по большому счету вредный для АКБ димер стыдно! :))


Вернуться наверх
 
 Заголовок сообщения: Re: Имеется трансформатор от стабилизатора напряжения спн 40
СообщениеДобавлено: Пн фев 08, 2021 11:14:44 
Друг Кота
Аватар пользователя

Карма: 123
Рейтинг сообщений: 7958
Зарегистрирован: Сб сен 13, 2014 16:27:32
Сообщений: 39197
Откуда: СпиртоГонск созвездия Омега
Рейтинг сообщения: 0
если ДЕВАЙС УЖЕ работает не трожь!!! просто гавеные неконциционая древние деталюхи с помойки с утечками и деградацией при малых токах делителя работают нестабилно особено в сыром и вонючем Гараже..
схема на кт117 u стабилне и наддежней

_________________
ZМудрость(Опыт и выдержка) приходит с годами.
Все Ваши беды и проблемы, от недостатка знаний.
Умный и у дурака научится, а дураку и ..
Алберт Ейнштейн не поможет и ВВП не спасет.и МЧС опаздает


Вернуться наверх
 
Эиком - электронные компоненты и радиодетали
 Заголовок сообщения: Re: Имеется трансформатор от стабилизатора напряжения спн 40
СообщениеДобавлено: Пн фев 08, 2021 11:29:40 
Друг Кота
Аватар пользователя

Карма: 127
Рейтинг сообщений: 11154
Зарегистрирован: Ср янв 08, 2014 04:21:09
Сообщений: 32325
Откуда: Москва
Рейтинг сообщения: 0
Да нормально она и на 315/361 сработает, там нет жесткого требования к сабильности порога ибо все равно крутилкой регулируется, а ток зависит от напряжения сети.

Диммер вреден тем, что для правильной его работы берут амплитуду на выходе выпрямителя 20-25В и оставленная без присмотра зарядка будет стараться вбивать установленный ток в уже заряженную АКБ, поскольку ограничения/отключения по напряжению там не предусмотрено.
Из этого следует, что пользоваться ей должен только квалифицированный юзер, а ему и крутилка не нужна.


Вернуться наверх
 
 Заголовок сообщения: Re: Имеется трансформатор от стабилизатора напряжения спн 40
СообщениеДобавлено: Пн фев 08, 2021 11:40:53 
Друг Кота
Аватар пользователя

Карма: 123
Рейтинг сообщений: 7958
Зарегистрирован: Сб сен 13, 2014 16:27:32
Сообщений: 39197
Откуда: СпиртоГонск созвездия Омега
Рейтинг сообщения: 0
имено поэтому я и писал что схема ГАВНО чуть чуть усложнить и будет автоотключка при полном заряде либо по напруге либо по таймеру...

Добавлено after 2 minutes 30 seconds:
Re: Имеется трансформатор от стабилизатора напряжения спн 400
и главный ее Митнус аж 5 Жирных радиатороф (да они там нужны иначе через 1-0мн там все закипит и задымит
боле умная версиия содержит 2 тирика на обшем заземленом радиатре

_________________
ZМудрость(Опыт и выдержка) приходит с годами.
Все Ваши беды и проблемы, от недостатка знаний.
Умный и у дурака научится, а дураку и ..
Алберт Ейнштейн не поможет и ВВП не спасет.и МЧС опаздает


Вернуться наверх
 
 Заголовок сообщения: Re: Имеется трансформатор от стабилизатора напряжения спн 40
СообщениеДобавлено: Пн фев 08, 2021 11:41:31 
Друг Кота
Аватар пользователя

Карма: 146
Рейтинг сообщений: 6067
Зарегистрирован: Чт июн 04, 2009 21:06:49
Сообщений: 36290
Откуда: г.Мариинск
Рейтинг сообщения: 0
Медали: 1
Лучший человек Форума 2017 (1)
musor писал(а):
схема на кт117 u стабилне и наддежней

Не стабильнее и не надёжнее, полностью одинаковые. По стабильности сама схема не корректна, ток сильно зависит от напряжения, хоть на чём сделана.
Дело в том что при увеличении сетевого напряжения ток заряда возрастает и ещё в добавок уменьшается угол открывания тиристора что ещё увеличивает ток.

_________________
Тем кого не устаревает наличия ошибок в моем тексте, оставляю права не пользоваться моими советами или просто не читать мои сообщения.


Вернуться наверх
 
 Заголовок сообщения: Re: Имеется трансформатор от стабилизатора напряжения спн 40
СообщениеДобавлено: Пн фев 08, 2021 11:47:28 
Друг Кота
Аватар пользователя

Карма: 123
Рейтинг сообщений: 7958
Зарегистрирован: Сб сен 13, 2014 16:27:32
Сообщений: 39197
Откуда: СпиртоГонск созвездия Омега
Рейтинг сообщения: 0
Телекот, я делал на 117 и все было стабилннее чем такое гавно конечно моя схема не содержала гавнодимер из 5деталек ка продают на али а вполне коректно рулила средним током(и держала его не зависимот от гуляюшей в горажах сети) и отрубала зарядки при 15.4в на акб через полчасаа не самиый лучший режим но обеспечивал 99-110% заряд для почти любого свинарника

_________________
ZМудрость(Опыт и выдержка) приходит с годами.
Все Ваши беды и проблемы, от недостатка знаний.
Умный и у дурака научится, а дураку и ..
Алберт Ейнштейн не поможет и ВВП не спасет.и МЧС опаздает


Вернуться наверх
 
 Заголовок сообщения: Re: Имеется трансформатор от стабилизатора напряжения спн 40
СообщениеДобавлено: Пн фев 08, 2021 11:59:23 
Друг Кота
Аватар пользователя

Карма: 146
Рейтинг сообщений: 6067
Зарегистрирован: Чт июн 04, 2009 21:06:49
Сообщений: 36290
Откуда: г.Мариинск
Рейтинг сообщения: 0
Медали: 1
Лучший человек Форума 2017 (1)
musor писал(а):
коректно рулила средним током(и держала его не зависимот от гуляюшей в горажах сети)

Такого просто не может быть.
Потому как чем больше напряжение сети тем больше амплитуда на вторичной обмотке трансформатора и даже если стабилизировать угол открывания ток обязан возрасти. :))

_________________
Тем кого не устаревает наличия ошибок в моем тексте, оставляю права не пользоваться моими советами или просто не читать мои сообщения.


Вернуться наверх
 
 Заголовок сообщения: Re: Имеется трансформатор от стабилизатора напряжения спн 40
СообщениеДобавлено: Пн фев 08, 2021 12:32:06 
Друг Кота
Аватар пользователя

Карма: 127
Рейтинг сообщений: 11154
Зарегистрирован: Ср янв 08, 2014 04:21:09
Сообщений: 32325
Откуда: Москва
Рейтинг сообщения: 0
Фишка в том что там не требуется стабилизировать ток, а его ограничение обеспечивается внутренним сопротивлением и индуктивностью рассеивания трансформатора. Там нужно просто отключить зарядку при достижении определенного напряжения.

Учитывая что сейчас в большинстве случаев АКБ заряжают не снимая с авто, димеры еще и создают опасность для электроники автомобиля.


Вернуться наверх
 
 Заголовок сообщения: Re: Имеется трансформатор от стабилизатора напряжения спн 40
СообщениеДобавлено: Пн фев 08, 2021 12:39:49 
Друг Кота
Аватар пользователя

Карма: 123
Рейтинг сообщений: 7958
Зарегистрирован: Сб сен 13, 2014 16:27:32
Сообщений: 39197
Откуда: СпиртоГонск созвездия Омега
Рейтинг сообщения: 0
интересный кстати вопрос недавно смотрел ролик гаража54 там расматривали такой случай клиент забил болт на то что гена давал чуть болше чем надо всегото 18 с капейками волт...очень страно но на иномарке приэтом ниче не погорело а есдил он так очень долго пока авто кое ка заводилось...

Добавлено after 1 minute 57 seconds:
Re: Имеется трансформатор от стабилизатора напряжения спн 400
кстати прикеолный канал они там из жигулевскгого гены сделали сварочный и варили сами себя весма неплохо

_________________
ZМудрость(Опыт и выдержка) приходит с годами.
Все Ваши беды и проблемы, от недостатка знаний.
Умный и у дурака научится, а дураку и ..
Алберт Ейнштейн не поможет и ВВП не спасет.и МЧС опаздает


Вернуться наверх
 
 Заголовок сообщения: Re: Имеется трансформатор от стабилизатора напряжения спн 40
СообщениеДобавлено: Пн фев 08, 2021 12:41:34 
Друг Кота
Аватар пользователя

Карма: 127
Рейтинг сообщений: 11154
Зарегистрирован: Ср янв 08, 2014 04:21:09
Сообщений: 32325
Откуда: Москва
Рейтинг сообщения: 0
Электроника автомобилей конечно делана с запасом, но это не значит что надо периодически этот запас проверять! :))


Вернуться наверх
 
 Заголовок сообщения: Re: Имеется трансформатор от стабилизатора напряжения спн 40
СообщениеДобавлено: Вт янв 07, 2025 17:53:16 
Открыл глаза
Аватар пользователя

Зарегистрирован: Чт окт 29, 2015 09:24:58
Сообщений: 66
Откуда: Белгородская область г. Алексеевка.
Рейтинг сообщения: 0
Разобрал эту ахинею на детали.


Вернуться наверх
 
 Заголовок сообщения: Re: Имеется трансформатор от стабилизатора напряжения спн 40
СообщениеДобавлено: Вт янв 07, 2025 18:19:51 
Встал на лапы
Аватар пользователя

Зарегистрирован: Пн фев 20, 2023 10:06:37
Сообщений: 96
Откуда: Кишинев, Молдова
Рейтинг сообщения: 0
Чтобы не создавать новую тему, спрошу в этой. В принципе, у меня вопрос похожий.

Есть рабочий трансформатор ТА1 - 127/220 - 50
Вот его даташит https://rudatasheet.ru/transformers/ta1-127-220-50/

Можно ли его применить в этой схеме?

Изображение

По вольтажу вроде понятно, а вот с током на выходе что-то я туплю....


Вернуться наверх
 
 Заголовок сообщения: Re: Имеется трансформатор от стабилизатора напряжения спн 40
СообщениеДобавлено: Ср янв 08, 2025 05:31:52 
Друг Кота
Аватар пользователя

Карма: 146
Рейтинг сообщений: 6067
Зарегистрирован: Чт июн 04, 2009 21:06:49
Сообщений: 36290
Откуда: г.Мариинск
Рейтинг сообщения: 0
Медали: 1
Лучший человек Форума 2017 (1)
Естественно нет, ты почитай ток на вторичных обмотках.

_________________
Тем кого не устаревает наличия ошибок в моем тексте, оставляю права не пользоваться моими советами или просто не читать мои сообщения.


Вернуться наверх
 
 Заголовок сообщения: Re: Имеется трансформатор от стабилизатора напряжения спн 40
СообщениеДобавлено: Ср янв 08, 2025 08:31:05 
Открыл глаза
Аватар пользователя

Зарегистрирован: Чт окт 29, 2015 09:24:58
Сообщений: 66
Откуда: Белгородская область г. Алексеевка.
Рейтинг сообщения: 0
serj1g трансформатор в типо размере ТС 180 пойдет. Но со вторичными обмотками придется заниматься.


Вернуться наверх
 
 Заголовок сообщения: Re: Имеется трансформатор от стабилизатора напряжения спн 40
СообщениеДобавлено: Ср янв 08, 2025 21:53:37 
Встал на лапы
Аватар пользователя

Зарегистрирован: Пн фев 20, 2023 10:06:37
Сообщений: 96
Откуда: Кишинев, Молдова
Рейтинг сообщения: 0
Телекот, clalex20 Да я уже потом и сам пришел к выводу, что трансформатор очень слабый по току на вторичных обмотках. Хоть паралельно соединяй их, хоть не соединяй. Либо на выходе получится около 0,5 А ещед и не факт что lm307, будет нормально работать. Либо lm307 все же запустится, но на выходе будет 0,3 - 0,4 А, Что не о чем вообще. Просто вчера вечера тупо задолбался на работе, сижу вечером, пью кофе, смотрю на транс, смотрю на датакшит.... и банально тупо туплю. А сама схема эта мне давно приглянулась, я ее даже в тетрадь к себе перерисовал.


Вернуться наверх
 
 Заголовок сообщения: Re: Имеется трансформатор от стабилизатора напряжения спн 40
СообщениеДобавлено: Чт янв 09, 2025 05:39:27 
Друг Кота
Аватар пользователя

Карма: 146
Рейтинг сообщений: 6067
Зарегистрирован: Чт июн 04, 2009 21:06:49
Сообщений: 36290
Откуда: г.Мариинск
Рейтинг сообщения: 0
Медали: 1
Лучший человек Форума 2017 (1)
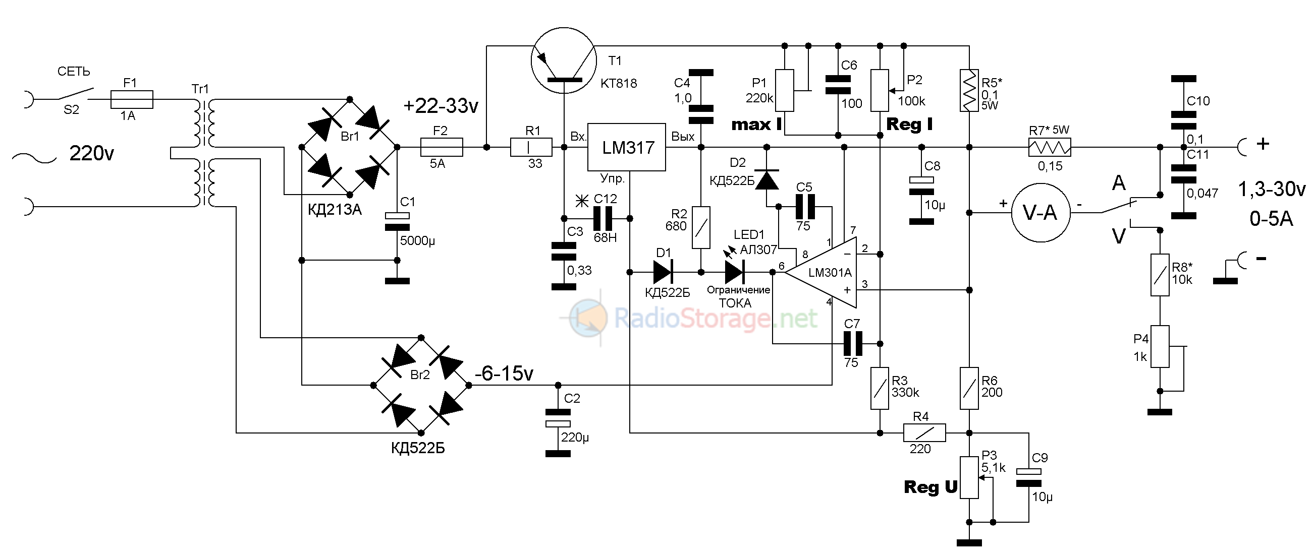
Недостаток схемы.
1. Много деталей.
2. Нужно отрицательное напряжение, без него ограничение тока не работает при КЗ.
3. Один транзистор не обеспечит ток 5А, максимум 3А.
Есть схемы без отрицательного питания на той же микросхеме.
Изображение

_________________
Тем кого не устаревает наличия ошибок в моем тексте, оставляю права не пользоваться моими советами или просто не читать мои сообщения.


Вернуться наверх
 
Показать сообщения за:  Сортировать по:  Вернуться наверх
Начать новую тему Ответить на тему  [ Сообщений: 78 ]    , , , 4

Часовой пояс: UTC + 3 часа


Вы не можете начинать темы
Вы не можете отвечать на сообщения
Вы не можете редактировать свои сообщения
Вы не можете удалять свои сообщения
Вы не можете добавлять вложения

Найти:
Перейти:  


Powered by phpBB © 2000, 2002, 2005, 2007 phpBB Group
Русская поддержка phpBB
Extended by Karma MOD © 2007—2012 m157y
Extended by Topic Tags MOD © 2012 m157y