Например TDA7294

Форум РадиоКот • Просмотр темы - LM2576 преобразователь 24в->12в 15а
Форум РадиоКот
Здесь можно немножко помяукать :)

Текущее время: Сб дек 13, 2025 01:29:29

Часовой пояс: UTC + 3 часа


ПРЯМО СЕЙЧАС:



Начать новую тему Ответить на тему  [ Сообщений: 597 ]     ... , , , 26, , , ,  
Автор Сообщение
Не в сети
 Заголовок сообщения: Re: LM2576 преобразователь 24в->12в 15а
СообщениеДобавлено: Ср май 18, 2011 11:16:02 
Опытный кот
Аватар пользователя

Карма: 1
Рейтинг сообщений: 0
Зарегистрирован: Ср май 02, 2007 14:36:29
Сообщений: 833
Откуда: Плюк
Рейтинг сообщения: 0
стабилизатор тока на 2576 мне не понравился.


Последний раз редактировалось Furcat Ср июн 08, 2011 22:33:35, всего редактировалось 2 раз(а).

Вернуться наверх
 
Не в сети
 Заголовок сообщения: Re: LM2576 преобразователь 24в->12в 15а
СообщениеДобавлено: Чт май 26, 2011 07:58:11 
Первый раз сказал Мяу!

Зарегистрирован: Ср сен 09, 2009 11:48:30
Сообщений: 33
Откуда: Кемерово
Рейтинг сообщения: 0
Если вопросс по печатке актуален постараюсь сегодня скинуть, но сам я собирал вариант что предложил Furcat. Работает замечательно из элементов незначительно грелась только кренка)


Вернуться наверх
 
Не в сети
 Заголовок сообщения: Re: LM2576 преобразователь 24в->12в 15а
СообщениеДобавлено: Пт май 27, 2011 11:47:18 
Первый раз сказал Мяу!

Зарегистрирован: Ср сен 09, 2009 11:48:30
Сообщений: 33
Откуда: Кемерово
Рейтинг сообщения: 0
Как и обещал уже и не вспомню где нашел :)


Вложения:
Комментарий к файлу: Описание, схема, чертеж печатной платы
24-12.rar [118.8 KiB]
Скачиваний: 2865
Вернуться наверх
 
Не в сети
 Заголовок сообщения: Re: LM2576 преобразователь 24в->12в 15а
СообщениеДобавлено: Ср июн 08, 2011 22:29:25 
Опытный кот
Аватар пользователя

Карма: 1
Рейтинг сообщений: 0
Зарегистрирован: Ср май 02, 2007 14:36:29
Сообщений: 833
Откуда: Плюк
Рейтинг сообщения: 0
Free Strannik писал(а):
Если вопросс по печатке актуален постараюсь сегодня скинуть, но сам я собирал вариант что предложил Furcat. Работает замечательно из элементов незначительно грелась только кренка)

А вот и подоспела обновленная версия:
http://www.simple-devices.ru/prj/9-elec ... -converter
улучшения:
КПД возрос до более 90%
появилась защита от перегрузки выхода по току :))


Вернуться наверх
 
Эиком - электронные компоненты и радиодетали
Не в сети
 Заголовок сообщения: Re: LM2576 преобразователь 24в->12в 15а
СообщениеДобавлено: Ср июн 08, 2011 23:39:40 
Родился

Зарегистрирован: Ср июн 08, 2011 23:36:57
Сообщений: 5
Рейтинг сообщения: 0
А вот мой вариант мини стаба на LM2576:
http://vkontakte.ru/photo493569_263861739
http://vkontakte.ru/photo493569_263861728


Вернуться наверх
 
Не в сети
 Заголовок сообщения: Re: LM2576 преобразователь 24в->12в 15а
СообщениеДобавлено: Чт июн 09, 2011 22:15:56 
Опытный кот
Аватар пользователя

Карма: 1
Рейтинг сообщений: 0
Зарегистрирован: Ср май 02, 2007 14:36:29
Сообщений: 833
Откуда: Плюк
Рейтинг сообщения: 0
DronBikerZid писал(а):
А вот мой вариант мини стаба на LM2576:
http://vkontakte.ru/photo493569_263861739
http://vkontakte.ru/photo493569_263861728

чё за хрень ? вы название темы читали ?


Вернуться наверх
 
Не в сети
 Заголовок сообщения: Re: LM2576 преобразователь 24в->12в 15а
СообщениеДобавлено: Чт июн 09, 2011 23:41:25 
Родился

Зарегистрирован: Ср июн 08, 2011 23:36:57
Сообщений: 5
Рейтинг сообщения: 0
Furcat писал(а):
DronBikerZid писал(а):
А вот мой вариант мини стаба на LM2576:
http://vkontakte.ru/photo493569_263861739
http://vkontakte.ru/photo493569_263861728

чё за хрень ? вы название темы читали ?


дада читал.. я же написал мини вариант... в смысле на малый ток без внешних транзюкоф и тп.. в общем до 1 и до 3 А в зависимости от дроселя..


Вернуться наверх
 
Не в сети
 Заголовок сообщения: Re: LM2576 преобразователь 24в->12в 15а
СообщениеДобавлено: Пт июн 10, 2011 11:30:54 
Опытный кот
Аватар пользователя

Карма: 1
Рейтинг сообщений: 0
Зарегистрирован: Ср май 02, 2007 14:36:29
Сообщений: 833
Откуда: Плюк
Рейтинг сообщения: 0
мы тут обсуждаем чёппер 24>12в на 15а или около того, т.е. мощный step-down, а все эти 1...3а это любой понижающий ИПН в корпусе с теплоотводом в стандартном включении из даташита.


Вернуться наверх
 
Не в сети
 Заголовок сообщения: Re: LM2576 преобразователь 24в->12в 15а
СообщениеДобавлено: Вт июл 12, 2011 21:57:10 
Поставщик валерьянки для Кота
Аватар пользователя

Карма: 10
Рейтинг сообщений: 39
Зарегистрирован: Ср мар 14, 2007 01:50:10
Сообщений: 2198
Рейтинг сообщения: 0
Попался в руки неисправный польский преобраз, на корпусе заявлено 6А вых. Схема линейная, на выходе 2 спаренных TIP3055. В преобразе сгоревший один транзистор и стабилитрон на 15В. Моему знакомому в автобус надо 8...10А, если поставить парочку TIP35С потянет?
По шиту TIP3055 - 15А и TIP35 - 25А. Только разница, что 3055 составные.


Вернуться наверх
 
Не в сети
 Заголовок сообщения: Re: LM2576 преобразователь 24в->12в 15а
СообщениеДобавлено: Вт июл 12, 2011 23:24:49 
Открыл глаза

Зарегистрирован: Вс июл 26, 2009 11:56:03
Сообщений: 57
Откуда: СПб
Рейтинг сообщения: 0
Furcat писал(а):
Free Strannik писал(а):
Если вопросс по печатке актуален постараюсь сегодня скинуть, но сам я собирал вариант что предложил Furcat. Работает замечательно из элементов незначительно грелась только кренка)

А вот и подоспела обновленная версия:
http://www.simple-devices.ru/prj/9-elec ... -converter
улучшения:
КПД возрос до более 90%
появилась защита от перегрузки выхода по току :))
очень интересно. а печаткой не поделитесь?


Вернуться наверх
 
Не в сети
 Заголовок сообщения: Re: LM2576 преобразователь 24в->12в 15а
СообщениеДобавлено: Ср июл 13, 2011 07:05:10 
Друг Кота
Аватар пользователя

Карма: 8
Рейтинг сообщений: 53
Зарегистрирован: Вс фев 08, 2009 16:13:38
Сообщений: 5728
Откуда: п.Красногорский
Рейтинг сообщения: 0
Adusik писал(а):
если поставить парочку TIP35С потянет?

По току то и TIP3055 потянут, а хватит ли радиатора, сомневаюсь.
При 6А рассеиваемая мощность 72 Вт, при 10 - 120.

_________________
Творчество оно для того и нужно чтобы творить!


Вернуться наверх
 
Не в сети
 Заголовок сообщения: Re: LM2576 преобразователь 24в->12в 15а
СообщениеДобавлено: Чт окт 20, 2011 15:49:27 
Держит паяльник хвостом

Зарегистрирован: Сб янв 23, 2010 11:44:23
Сообщений: 996
Откуда: Нижний Новгород
Рейтинг сообщения: 0
Люди, никто не подскажет, какой примерно КПД можно выжать из этой схеме при входном напряжении от 12 до 24 В и выходном 3,65 В 3 А? Достаточно ли будет для отвода тепла обычного текстолита площадью 8*8 см (припайка к подложке)? Схема ограничивает ток в 3 А или может выдать больше? Просто вот думаю, лепить ли стабилизацию по току, и терять 5-6% в КПД или обойтись без нее. Заранее спасибо.


Вернуться наверх
 
Не в сети
 Заголовок сообщения: Re: LM2576 преобразователь 24в->12в 15а
СообщениеДобавлено: Вс окт 23, 2011 11:20:47 
Мучитель микросхем

Карма: 2
Рейтинг сообщений: 10
Зарегистрирован: Ср окт 19, 2011 08:48:27
Сообщений: 443
Откуда: Мать городов русских
Рейтинг сообщения: 0
Furcat писал(а):
А вот и подоспела обновленная версия:
http://www.simple-devices.ru/prj/9-elec ... -converter
улучшения:
КПД возрос до более 90%
появилась защита от перегрузки выхода по току :))

На схеме D4 развернуть вверх ногами
1 ногу U4 подключить на +12 В

_________________
Хорошему коту и в декабре - март :)


Вернуться наверх
 
Не в сети
 Заголовок сообщения: Re: LM2576 преобразователь 24в->12в 15а
СообщениеДобавлено: Сб ноя 19, 2011 16:12:43 
Нашел транзистор. Понюхал.
Аватар пользователя

Зарегистрирован: Пн май 31, 2010 16:50:37
Сообщений: 176
Откуда: Тольятти
Рейтинг сообщения: 0
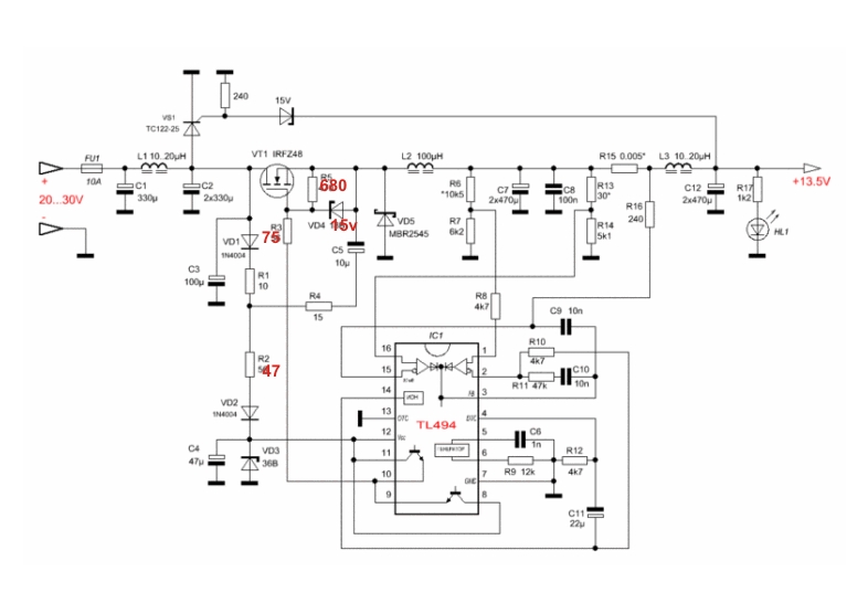
Собрал по схеме :
Вложение:
pn494.jpg [84.56 KiB]
Скачиваний: 1086

два IRFZ44 в параллель.
Входное 27в. , нагрузка автолампа 12в\60w , на выходе 13,3В\5,47А ( транзисторы 40 град. на мелком радиаторе ) - вроде все устраивает , вот только греется входная цепь МС ( VD1, VD2, R1, R2, R4 ) и стаб. в затворах ( VD4 ) , на 12-й ноге 34в. - откуда?
как победить нагрев?
вот печать на всякий случай:
Вложение:
2412.GIF [111.7 KiB]
Скачиваний: 1159

_________________
Это ВАМ не Это...


Вернуться наверх
 
Не в сети
 Заголовок сообщения: Re: LM2576 преобразователь 24в->12в 15а
СообщениеДобавлено: Вс ноя 20, 2011 07:48:12 
Друг Кота
Аватар пользователя

Карма: 8
Рейтинг сообщений: 53
Зарегистрирован: Вс фев 08, 2009 16:13:38
Сообщений: 5728
Откуда: п.Красногорский
Рейтинг сообщения: 0
vitrix писал(а):
как победить нагрев?

Во первых, 494-я не предназначена для управления полевиками напрямую, нужен драйвер.
Цитата:
на 12-й ноге 34в. - откуда?

Цепочка от VD1 до VD3 плюс R4 и C5, это вольтодобавка, если напряжение не будет меньше 24 В, её можно вообще убрать.
34 В многовато может пробить затворы полевиков.
Назначение R1, R2 и R4, мне честно говоря не понятно, по моему можно и без них обойтись.
А диоды лучше заменить на более быстрые.

_________________
Творчество оно для того и нужно чтобы творить!


Вернуться наверх
 
Не в сети
 Заголовок сообщения: Re: LM2576 преобразователь 24в->12в 15а
СообщениеДобавлено: Вс ноя 20, 2011 16:48:21 
Нашел транзистор. Понюхал.
Аватар пользователя

Зарегистрирован: Пн май 31, 2010 16:50:37
Сообщений: 176
Откуда: Тольятти
Рейтинг сообщения: 0
nik-as писал(а):
Во первых, 494-я не предназначена для управления полевиками напрямую, нужен драйвер.

Автор говорит о положительных результатах: http://elektron.ucoz.ru/forum/5-8-1 и http://valvol.flyboard.ru/topic216.html
по теме:
- заменил С5, нагрев цепи прекратился , но теперь кочегарят транзисторы ( радиатор - пластина 3мм.\200 квадратов ) , нагрев за минуту - держать не возможно ...
какой нагрев ожидать в этом ПН на 10-ти амперах ?
Вход 28,4в. Выход 13,1\3,77А (нагрузка резистор 3,3ом. в стакане)
напряжения на ногах МС:
1-4,92
2-4,9
3-1,79
4-0
5-1,56
6-3,51
7-0
8.11.12 - 25,9
9.10 - 16,3
14-4,93
15-13,17
16-13,09
Вот , что на затворах (5 мкс.):
Вложение:
osc.jpg [29.59 KiB]
Скачиваний: 800

_________________
Это ВАМ не Это...


Вернуться наверх
 
Не в сети
 Заголовок сообщения: Re: LM2576 преобразователь 24в->12в 15а
СообщениеДобавлено: Вс ноя 20, 2011 16:50:55 
Модератор
Аватар пользователя

Карма: 153
Рейтинг сообщений: 2926
Зарегистрирован: Сб авг 14, 2010 15:05:51
Сообщений: 18889
Откуда: г. Озерск, Челябинская обл.
Рейтинг сообщения: 0
Медали: 1
Лучший человек Форума 2017 (1)
говорить можно что угодно.
а то, что сразу не помирает, уже положительный результат.

_________________
Мудрость приходит вместе с импотенцией...
Когда на русском форуме переходят на Вы, в реальной жизни начинают бить морду.


Вернуться наверх
 
Не в сети
 Заголовок сообщения: Re: LM2576 преобразователь 24в->12в 15а
СообщениеДобавлено: Вс ноя 20, 2011 19:03:02 
Нашел транзистор. Понюхал.
Аватар пользователя

Зарегистрирован: Пн май 31, 2010 16:50:37
Сообщений: 176
Откуда: Тольятти
Рейтинг сообщения: 0
Вы хотите сказать , что это всего лишь "пыль в глаза" ?

_________________
Это ВАМ не Это...


Вернуться наверх
 
Не в сети
 Заголовок сообщения: Re: LM2576 преобразователь 24в->12в 15а
СообщениеДобавлено: Вс ноя 20, 2011 21:31:06 
Говорящий с текстолитом
Аватар пользователя

Карма: 9
Рейтинг сообщений: 51
Зарегистрирован: Ср окт 04, 2006 22:33:56
Сообщений: 1573
Откуда: М.о.
Рейтинг сообщения: 0
Вот вариант с pro-radio. http://dump.ru/file/5473868

_________________
Всё придумано до и для нас.


Вернуться наверх
 
Не в сети
 Заголовок сообщения: Re: LM2576 преобразователь 24в->12в 15а
СообщениеДобавлено: Пн ноя 21, 2011 08:39:09 
Друг Кота
Аватар пользователя

Карма: 8
Рейтинг сообщений: 53
Зарегистрирован: Вс фев 08, 2009 16:13:38
Сообщений: 5728
Откуда: п.Красногорский
Рейтинг сообщения: 0
vitrix писал(а):
Автор говорит о положительных результатах: http://elektron.ucoz.ru/forum/5-8-1

Говорить то можно, НО при такой схеме включения фронты, особенно задний, получаются
ну очень заваленными, отсюда и нагрев.
А товарищ I_Cherry и здесь бывает, в частности эта схемка тоже где то проскакивала.
Кстати, во втором посте приведённой ссылки сделан более менее нормальный драйвер, правда для Р канального полевика.

_________________
Творчество оно для того и нужно чтобы творить!


Вернуться наверх
 
Показать сообщения за:  Сортировать по:  Вернуться наверх
Начать новую тему Ответить на тему  [ Сообщений: 597 ]     ... , , , 26, , , ,  

Часовой пояс: UTC + 3 часа


Кто сейчас на форуме

Сейчас этот форум просматривают: нет зарегистрированных пользователей и гости: 57


Вы не можете начинать темы
Вы не можете отвечать на сообщения
Вы не можете редактировать свои сообщения
Вы не можете удалять свои сообщения
Вы не можете добавлять вложения

Найти:
Перейти:  


Powered by phpBB © 2000, 2002, 2005, 2007 phpBB Group
Русская поддержка phpBB
Extended by Karma MOD © 2007—2012 m157y
Extended by Topic Tags MOD © 2012 m157y