Например TDA7294

Форум РадиоКот • Просмотр темы - Лабораторный БП из AT/ATX или серьёзная схема.
Форум РадиоКот
Здесь можно немножко помяукать :)

Текущее время: Вт мар 17, 2026 16:28:10

Часовой пояс: UTC + 3 часа


ПРЯМО СЕЙЧАС:



Начать новую тему Ответить на тему  [ Сообщений: 4797 ]     ... , , , 238, ,  
Автор Сообщение
 Заголовок сообщения: Re: Лабораторный БП из AT/ATX или серьёзная схема.
СообщениеДобавлено: Вс авг 10, 2025 11:59:07 
Вымогатель припоя

Зарегистрирован: Пн фев 15, 2016 08:17:34
Сообщений: 505
Рейтинг сообщения: 0
oksol, если все же решите добивать эту схему - уточните, возбуд появляется при начале ограничения тока? Напряжение начинает падать? Вы цепь ОС только по напряжения меняли или по току тоже?

_________________
Люди как свечи - одни на торт, другие в ... ( в медицинских целях).


Вернуться наверх
 
 Заголовок сообщения: Re: Лабораторный БП из AT/ATX или серьёзная схема.
СообщениеДобавлено: Ср сен 10, 2025 15:41:02 
Вымогатель припоя

Зарегистрирован: Пн фев 15, 2016 08:17:34
Сообщений: 505
Рейтинг сообщения: 0
Доброе время суток!
Вопрос "со звёздочкой".
Вернулся ко мне полуторагодовалый переделанный в ЗУ блок. Ни с того, ни с сего вылетели силовые ключи (13009).
Я блок отремонтировал, с пристрастием протестировал - все работает. А вот причина осталась для меня загадкой.
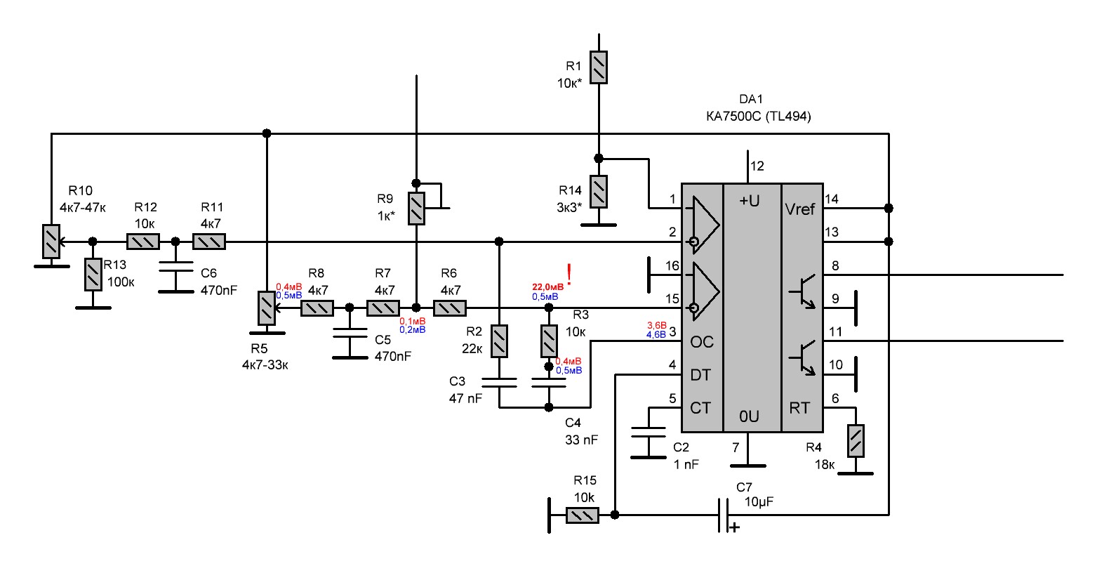
Но выяснилось одно НО. В этом блоке ток не ограничивается до "0" (на ВАметре -0,07А). Естественно, на ХХ, если выкрутить ток на минимум-напряжение не снижается.
Под рукой другая переделка - там напряжение снижается.
В обеих блоках родная низковольтная часть полностью убрана и сделана отдельная плата ШИМ. Низковольтные части на обеих блоках абсолютно одинаковые (разнятся только горячие).
На картинке промеры напряжений в проблемной части (красные -"плохой", синие -"хороший")
Изображение
В некоторых точках возможно цифры разнятся за счет округления, т.к. мерял на пределе 600мВ.
Сам вопрос. Можно ли сказать, что это проблемная TL494 и могло ли это послужить причиной вылета ключей?

_________________
Люди как свечи - одни на торт, другие в ... ( в медицинских целях).


Вернуться наверх
 
 Заголовок сообщения: Re: Лабораторный БП из AT/ATX или серьёзная схема.
СообщениеДобавлено: Ср сен 10, 2025 23:09:31 
Грызет канифоль

Карма: -1
Рейтинг сообщений: 12
Зарегистрирован: Вс окт 04, 2020 09:48:35
Сообщений: 287
Рейтинг сообщения: 0
LiSer, Скажу на своем примере: у меня ток ограничивается до 200ма, не стал заморачиваться. Работает прекрасно два года. Со вторым заморочился сделал от нуля, но он не эксплуатируется. Вы же не знаете, как эксплуатировался ваш блок, холод, жара, пыль, может вентилятор подвел...


Вернуться наверх
 
 Заголовок сообщения: Re: Лабораторный БП из AT/ATX или серьёзная схема.
СообщениеДобавлено: Чт сен 11, 2025 17:36:43 
Вымогатель припоя

Зарегистрирован: Пн фев 15, 2016 08:17:34
Сообщений: 505
Рейтинг сообщения: 0
LiSer, Вы же не знаете, как эксплуатировался ваш блок, холод, жара, пыль, может вентилятор подвел...
Не-е, эксплуатировался не у меня. И с конечным пользователем я даже не общался. :dont_know:


Назрел еще вопрос.
Изображение
От чего может быть этот "звон" на вторичке трансформатора дежурки?

_________________
Люди как свечи - одни на торт, другие в ... ( в медицинских целях).


Вернуться наверх
 
Эиком - электронные компоненты и радиодетали
 Заголовок сообщения: Re: Лабораторный БП из AT/ATX или серьёзная схема.
СообщениеДобавлено: Пт сен 12, 2025 11:16:59 
Модератор
Аватар пользователя

Карма: 153
Рейтинг сообщений: 2942
Зарегистрирован: Сб авг 14, 2010 15:05:51
Сообщений: 19005
Откуда: г. Озерск, Челябинская обл.
Рейтинг сообщения: 0
Медали: 1
Лучший человек Форума 2017 (1)
нет там никакого звона, это свободные колебания после передачи энергии на обратном ходе.

_________________
Мудрость приходит вместе с импотенцией...
Когда на русском форуме переходят на Вы, в реальной жизни начинают бить морду.


Вернуться наверх
 
 Заголовок сообщения: Re: Лабораторный БП из AT/ATX или серьёзная схема.
СообщениеДобавлено: Пт сен 12, 2025 17:29:05 
Вымогатель припоя

Зарегистрирован: Пн фев 15, 2016 08:17:34
Сообщений: 505
Рейтинг сообщения: 0
Перефразирую вопрос.
Имеется две переделки "проблемная" и "хорошая".
Переделана дежурка - стабилизирована и поднята до 16-17в.
Ниже осциллограммы: на выходе 12-вольтовой обмотки и после диода (закрытый вход ослика).

"проблемный" блок
Изображение Изображение

"хороший" блок
Изображение Изображение
Оба блока работают.
Вопросы. Является ли нормальной работа "проблемной" дежурки? Из-за чего у "проблемной" дежурки такая работа?

_________________
Люди как свечи - одни на торт, другие в ... ( в медицинских целях).


Вернуться наверх
 
 Заголовок сообщения: Re: Лабораторный БП из AT/ATX или серьёзная схема.
СообщениеДобавлено: Пт сен 12, 2025 18:05:08 
Модератор
Аватар пользователя

Карма: 153
Рейтинг сообщений: 2942
Зарегистрирован: Сб авг 14, 2010 15:05:51
Сообщений: 19005
Откуда: г. Озерск, Челябинская обл.
Рейтинг сообщения: 0
Медали: 1
Лучший человек Форума 2017 (1)
на "проблемном" блоке левая картинка - совершенно правильная.
на "хорошем" блоке левая картинка - полная херня.

_________________
Мудрость приходит вместе с импотенцией...
Когда на русском форуме переходят на Вы, в реальной жизни начинают бить морду.


Вернуться наверх
 
 Заголовок сообщения: Re: Лабораторный БП из AT/ATX или серьёзная схема.
СообщениеДобавлено: Пт сен 12, 2025 18:39:55 
Вымогатель припоя

Зарегистрирован: Пн фев 15, 2016 08:17:34
Сообщений: 505
Рейтинг сообщения: 0
Starichok51, хорошо, а про правые картинки.

_________________
Люди как свечи - одни на торт, другие в ... ( в медицинских целях).


Вернуться наверх
 
 Заголовок сообщения: Re: Лабораторный БП из AT/ATX или серьёзная схема.
СообщениеДобавлено: Пт сен 12, 2025 19:01:15 
Модератор
Аватар пользователя

Карма: 153
Рейтинг сообщений: 2942
Зарегистрирован: Сб авг 14, 2010 15:05:51
Сообщений: 19005
Откуда: г. Озерск, Челябинская обл.
Рейтинг сообщения: 0
Медали: 1
Лучший человек Форума 2017 (1)
а правые, после диода - ничего не решают.
решающее значение имет вид на обмотке.

_________________
Мудрость приходит вместе с импотенцией...
Когда на русском форуме переходят на Вы, в реальной жизни начинают бить морду.


Вернуться наверх
 
 Заголовок сообщения: Re: Лабораторный БП из AT/ATX или серьёзная схема.
СообщениеДобавлено: Пт сен 12, 2025 19:11:29 
Вымогатель припоя

Зарегистрирован: Пн фев 15, 2016 08:17:34
Сообщений: 505
Рейтинг сообщения: 0
Иголки размахом в 1.5В на "проблемном" ничего не решают?

_________________
Люди как свечи - одни на торт, другие в ... ( в медицинских целях).


Вернуться наверх
 
 Заголовок сообщения: Re: Лабораторный БП из AT/ATX или серьёзная схема.
СообщениеДобавлено: Пт сен 12, 2025 21:53:02 
Модератор
Аватар пользователя

Карма: 153
Рейтинг сообщений: 2942
Зарегистрирован: Сб авг 14, 2010 15:05:51
Сообщений: 19005
Откуда: г. Озерск, Челябинская обл.
Рейтинг сообщения: 0
Медали: 1
Лучший человек Форума 2017 (1)
может, электролит на выходе не очень...

_________________
Мудрость приходит вместе с импотенцией...
Когда на русском форуме переходят на Вы, в реальной жизни начинают бить морду.


Вернуться наверх
 
 Заголовок сообщения: Re: Лабораторный БП из AT/ATX или серьёзная схема.
СообщениеДобавлено: Сб сен 13, 2025 11:46:47 
Вымогатель припоя

Зарегистрирован: Пн фев 15, 2016 08:17:34
Сообщений: 505
Рейтинг сообщения: 0
Это сигнал до диода 12-вольтовой обмотки "девственного" БП
Изображение

_________________
Люди как свечи - одни на торт, другие в ... ( в медицинских целях).


Вернуться наверх
 
 Заголовок сообщения: Re: Лабораторный БП из AT/ATX или серьёзная схема.
СообщениеДобавлено: Сб сен 13, 2025 14:03:56 
Модератор
Аватар пользователя

Карма: 153
Рейтинг сообщений: 2942
Зарегистрирован: Сб авг 14, 2010 15:05:51
Сообщений: 19005
Откуда: г. Озерск, Челябинская обл.
Рейтинг сообщения: 0
Медали: 1
Лучший человек Форума 2017 (1)
если на дежурку нагрузки нет, то этот сигнал неправильный.
я тебе сказал, какой сигнал правильный - с затухающими колебаниями.
а на первичке ты сможешь посмотреть?

_________________
Мудрость приходит вместе с импотенцией...
Когда на русском форуме переходят на Вы, в реальной жизни начинают бить морду.


Вернуться наверх
 
 Заголовок сообщения: Re: Лабораторный БП из AT/ATX или серьёзная схема.
СообщениеДобавлено: Сб сен 13, 2025 15:04:32 
Вымогатель припоя

Зарегистрирован: Пн фев 15, 2016 08:17:34
Сообщений: 505
Рейтинг сообщения: 0
если на дежурку нагрузки нет, то этот сигнал неправильный.

в "девственном" БП 12-вольтовая ветка нагружена на родной нагрузочный резистор и питает ШИМ (блок запущенный)

а на первичке ты сможешь посмотреть?

Изображение

Кстати забыл написать - дежурка на XY6112. Менять нечем. Так, что если приговор ШИМ - блок на полку.

_________________
Люди как свечи - одни на торт, другие в ... ( в медицинских целях).


Вернуться наверх
 
 Заголовок сообщения: Re: Лабораторный БП из AT/ATX или серьёзная схема.
СообщениеДобавлено: Сб сен 13, 2025 19:07:56 
Модератор
Аватар пользователя

Карма: 153
Рейтинг сообщений: 2942
Зарегистрирован: Сб авг 14, 2010 15:05:51
Сообщений: 19005
Откуда: г. Озерск, Челябинская обл.
Рейтинг сообщения: 0
Медали: 1
Лучший человек Форума 2017 (1)
на первичке сигнал правильный. ШИМ работает правильно.

_________________
Мудрость приходит вместе с импотенцией...
Когда на русском форуме переходят на Вы, в реальной жизни начинают бить морду.


Вернуться наверх
 
 Заголовок сообщения: Re: Лабораторный БП из AT/ATX или серьёзная схема.
СообщениеДобавлено: Пт сен 19, 2025 17:31:47 
Вымогатель припоя

Зарегистрирован: Пн фев 15, 2016 08:17:34
Сообщений: 505
Рейтинг сообщения: 0
...этом блоке ток не ограничивается до "0" (на ВАметре -0,07А). Естественно, на ХХ, если выкрутить ток на минимум-напряжение не снижается.
Под рукой другая переделка - там напряжение снижается.

В продолжение данной темы - провел небольшой научный эксперимент. :facepalm:
Заказал в поднебесной зажимную панельку и десяток TL494 за 100р.
Еще у меня были 5шт. новых 494 и 8шт. выпаянных (в основном 7500).
И вот какой результат.
Из 15шт. проверенных новых - 14шт. нормально снижают ток до "0"
Из 8шт. проверенных "выпаянных" (типа оригинал) - 7шт. НЕ снижают. :dont_know:

Единственное предположение, что я их перегрел когда выпаивал.
Но по остальным параметрам они работают нормально - напряжение регулируется, ток ограничивается (и под нагрузкой и при КЗ).

_________________
Люди как свечи - одни на торт, другие в ... ( в медицинских целях).


Вернуться наверх
 
 Заголовок сообщения: Re: Лабораторный БП из AT/ATX или серьёзная схема.
СообщениеДобавлено: Пт сен 19, 2025 17:48:39 
Грызет канифоль
Аватар пользователя

Зарегистрирован: Пн июн 03, 2019 15:46:12
Сообщений: 294
Откуда: Россия
Рейтинг сообщения: 0
Из 15шт. проверенных новых - 14шт. нормально снижают ток до "0"
Из 8шт. проверенных "выпаянных" (типа оригинал) - 7шт. НЕ снижают. :dont_know:

Вот поэтому я очень не люблю что-либо выпаивать (ну, кроме клемм и катушек): нет никакой гарантии, что выпаянные кондёры не высохли, а микросхемы и транзисторы не повреждены (даже если на первый взгляд работают). В любом случае, ресурс работы устройства, сделанного на выпаянных детальках, может оказаться существенно меньше.


Вернуться наверх
 
 Заголовок сообщения: Re: Лабораторный БП из AT/ATX или серьёзная схема.
СообщениеДобавлено: Пт сен 19, 2025 18:36:45 
Модератор
Аватар пользователя

Карма: 153
Рейтинг сообщений: 2942
Зарегистрирован: Сб авг 14, 2010 15:05:51
Сообщений: 19005
Откуда: г. Озерск, Челябинская обл.
Рейтинг сообщения: 0
Медали: 1
Лучший человек Форума 2017 (1)
LiSer писал(а):
Единственное предположение, что я их перегрел когда выпаивал.
ты их не испортил выпаиванием.
усилители ошибки - это обычные ОУ, у которых есть напряжения смещения. и это напряжения смещения имеет разную полярность и разную величину.
поэтому, у которых ток снижается до нуля и у которых не снижается до нуля напряжения смещения имеет разный знак.

_________________
Мудрость приходит вместе с импотенцией...
Когда на русском форуме переходят на Вы, в реальной жизни начинают бить морду.


Вернуться наверх
 
 Заголовок сообщения: Re: Лабораторный БП из AT/ATX или серьёзная схема.
СообщениеДобавлено: Пт сен 19, 2025 21:16:49 
Вымогатель припоя

Зарегистрирован: Пн фев 15, 2016 08:17:34
Сообщений: 505
Рейтинг сообщения: 0
Ну да, скорее всего версия с перегревом - бред.
Но вопрос в том, что дешовка с Али выполняет свои функции лучше оригинала.

_________________
Люди как свечи - одни на торт, другие в ... ( в медицинских целях).


Вернуться наверх
 
 Заголовок сообщения: Re: Лабораторный БП из AT/ATX или серьёзная схема.
СообщениеДобавлено: Пт окт 10, 2025 16:47:58 
Вымогатель припоя

Зарегистрирован: Пн фев 15, 2016 08:17:34
Сообщений: 505
Рейтинг сообщения: 0
Доброе время суток, господа!

Вопрос.
Изображение
В данной схеме правильно применена диодная сборка по 5-вольтовой линии? 45В обраного хватит?

_________________
Люди как свечи - одни на торт, другие в ... ( в медицинских целях).


Вернуться наверх
 
Показать сообщения за:  Сортировать по:  Вернуться наверх
Начать новую тему Ответить на тему  [ Сообщений: 4797 ]     ... , , , 238, ,  

Часовой пояс: UTC + 3 часа


Вы не можете начинать темы
Вы не можете отвечать на сообщения
Вы не можете редактировать свои сообщения
Вы не можете удалять свои сообщения
Вы не можете добавлять вложения

Найти:
Перейти:  


Powered by phpBB © 2000, 2002, 2005, 2007 phpBB Group
Русская поддержка phpBB
Extended by Karma MOD © 2007—2012 m157y
Extended by Topic Tags MOD © 2012 m157y