Например TDA7294

Форум РадиоКот • Просмотр темы - Блок питания на lm324
Форум РадиоКот
Здесь можно немножко помяукать :)

Текущее время: Пт ноя 28, 2025 23:25:48

Часовой пояс: UTC + 3 часа


ПРЯМО СЕЙЧАС:



Начать новую тему Ответить на тему  [ Сообщений: 77 ]    , , 3,  
Автор Сообщение
Не в сети
 Заголовок сообщения: Re: Блок питания на lm324
СообщениеДобавлено: Чт янв 13, 2011 13:45:59 
Открыл глаза

Зарегистрирован: Вс янв 02, 2011 01:41:36
Сообщений: 71
Рейтинг сообщения: 0
Myp3ik писал(а):
ublhjnt писал(а):
Если входное питание не превышает 32В, Стабилизатор на Q5 можно исключить, но если оставить, то резистор R9уменьшить до 510 - 430 Ом. С5 никакой роли не играет. Параллельно С6 электролит до 100 мкФ.
А так вроде ничего.


Если поставить R9 510 Ом , мы привысим максимальный ток стабилизации 1N4751A в два раза. От C5 действительно толку немного, а вот поставить параллельно C6 электролит не помешает, только можно меньшей ёмкости, ведь ток потребления ОУ меньше 0,5 мА. А вот при наших электросетях, гарантировать, что входное напряжение не превысит 32 B ... , лучше здесь перестраховаться.

Сделай надписи выводов микросхемы побольше а то их не видно мне! Кстати выходное напряжение точно будет 0-30в?


Вернуться наверх
 
Не в сети
 Заголовок сообщения: Re: Блок питания на lm324
СообщениеДобавлено: Чт янв 13, 2011 13:56:07 
Мучитель микросхем
Аватар пользователя

Карма: 6
Рейтинг сообщений: 87
Зарегистрирован: Вс янв 09, 2011 23:05:37
Сообщений: 450
Откуда: СССР
Рейтинг сообщения: 0
Когда сделаю этот БП, тогда точно скажу характеристики, пока это только теория, на практике всё может быть немного подругому. Лучше дождись пока сделаю опытный образец и отпишусь о результатах. Схема может ещё будет изменяться.

_________________
Иван Сусанин - первый полупроводник :solder:


Последний раз редактировалось Myp3ik Чт янв 13, 2011 14:00:06, всего редактировалось 1 раз.

Вернуться наверх
 
Не в сети
 Заголовок сообщения: Re: Блок питания на lm324
СообщениеДобавлено: Чт янв 13, 2011 13:58:15 
Открыл глаза

Зарегистрирован: Вс янв 02, 2011 01:41:36
Сообщений: 71
Рейтинг сообщения: 0
Myp3ik писал(а):
Когда сделаю этот БП, тогда точно скажу характеристики, пока это только теория, на практике всё может быть немного подругому. Лучше дождись пока сделаю опытный образец.

Ок подожду! Если все будет норм то повторю его! :) а то 2 бп по разным схемам собирал и не один не заработал! :(


Вернуться наверх
 
Не в сети
 Заголовок сообщения: Re: Блок питания на lm324
СообщениеДобавлено: Чт янв 13, 2011 13:59:36 
Друг Кота
Аватар пользователя

Карма: 31
Рейтинг сообщений: 129
Зарегистрирован: Вт мар 02, 2010 17:05:19
Сообщений: 4446
Откуда: Белоруссия, Минск
Рейтинг сообщения: 0
Цитата:
мы привысим максимальный ток стабилизации 1N4751A в два раза.

Согласен. Но напряжение стабилизации его 30В при токе 8,5 мА. (Минимальный).
У нас: U вх = 32В, U стаб = 30В Разность 32 - 30 = 2В
I = 2/2400 = 0,00083А= 0,83мА, что в 10 раз ниже мин. тока стабилизации.
Или что не так?

_________________
Всё можно наладить,если вертеть в руках достаточно долго!


Вернуться наверх
 
Эиком - электронные компоненты и радиодетали
Не в сети
 Заголовок сообщения: Re: Блок питания на lm324
СообщениеДобавлено: Чт янв 13, 2011 14:14:22 
Мучитель микросхем
Аватар пользователя

Карма: 6
Рейтинг сообщений: 87
Зарегистрирован: Вс янв 09, 2011 23:05:37
Сообщений: 450
Откуда: СССР
Рейтинг сообщения: 0
Согласен, ошибся. R9 уменьшить до 510 - 430 Ом. Спасибо :)

_________________
Иван Сусанин - первый полупроводник :solder:


Последний раз редактировалось Myp3ik Пт янв 14, 2011 00:34:09, всего редактировалось 4 раз(а).

Вернуться наверх
 
Не в сети
 Заголовок сообщения: Re: Блок питания на lm324
СообщениеДобавлено: Чт янв 13, 2011 15:14:56 
Мучитель микросхем
Аватар пользователя

Карма: 6
Рейтинг сообщений: 87
Зарегистрирован: Вс янв 09, 2011 23:05:37
Сообщений: 450
Откуда: СССР
Рейтинг сообщения: 0
Коллектор писал(а):
Ок подожду! Если все будет норм то повторю его! :) а то 2 бп по разным схемам собирал и не один не заработал! :(

У меня сейчас вот этот БП http://www.electronics-lab.com/projects ... index.html
Много людей его собрали и довольны :)

_________________
Иван Сусанин - первый полупроводник :solder:


Вернуться наверх
 
Не в сети
 Заголовок сообщения: Re: Блок питания на lm324
СообщениеДобавлено: Чт янв 13, 2011 18:33:40 
Открыл глаза

Зарегистрирован: Вс янв 02, 2011 01:41:36
Сообщений: 71
Рейтинг сообщения: 0
Myp3ik писал(а):
Коллектор писал(а):
Ок подожду! Если все будет норм то повторю его! :) а то 2 бп по разным схемам собирал и не один не заработал! :(

У меня сейчас вот этот БП http://www.electronics-lab.com/projects ... index.html
Много людей его собрали и довольны :)

Хм и этот можно но надо больше деталей покупать!


Вернуться наверх
 
Не в сети
 Заголовок сообщения: Re: Блок питания на lm324
СообщениеДобавлено: Сб янв 15, 2011 23:52:26 
Мучитель микросхем
Аватар пользователя

Карма: 6
Рейтинг сообщений: 87
Зарегистрирован: Вс янв 09, 2011 23:05:37
Сообщений: 450
Откуда: СССР
Рейтинг сообщения: 0
Почти закончил разводку платы, сейчас выглядит вот так (фото не для печати :) ) , но ещё будут корректировки. Заработает - выложу.


Вложения:
Clip_22.jpg [163.29 KiB]
Скачиваний: 1527

_________________
Иван Сусанин - первый полупроводник :solder:
Вернуться наверх
 
Не в сети
 Заголовок сообщения: Re: Блок питания на lm324
СообщениеДобавлено: Пн янв 17, 2011 15:48:10 
Открыл глаза

Зарегистрирован: Вс янв 02, 2011 01:41:36
Сообщений: 71
Рейтинг сообщения: 0
Myp3ik писал(а):
Почти закончил разводку платы, сейчас выглядит вот так (фото не для печати :) ) , но ещё будут корректировки. Заработает - выложу.

Буду ждать! :)


Вернуться наверх
 
Не в сети
 Заголовок сообщения: Re: Блок питания на lm324
СообщениеДобавлено: Ср янв 19, 2011 15:53:48 
Нашел транзистор. Понюхал.
Аватар пользователя

Зарегистрирован: Пн май 31, 2010 16:50:37
Сообщений: 176
Откуда: Тольятти
Рейтинг сообщения: 0
Может взять схему от FOLKSDOICH ?
многие собрали


Вложения:
БП(PNP).JPG [87.11 KiB]
Скачиваний: 2442
БП(NPN).JPG [66.09 KiB]
Скачиваний: 1179

_________________
Это ВАМ не Это...
Вернуться наверх
 
Не в сети
 Заголовок сообщения: Re: Блок питания на lm324
СообщениеДобавлено: Вс фев 13, 2011 04:34:46 
Мучитель микросхем
Аватар пользователя

Карма: 6
Рейтинг сообщений: 87
Зарегистрирован: Вс янв 09, 2011 23:05:37
Сообщений: 450
Откуда: СССР
Рейтинг сообщения: 0
Добавил в схему транзистор Q2, саму идею позаимствовал, в мультисиме характеристики схемы улучшились, осталось опробовать на макете.
Вот только индикация ограничения тока криво работает, нужно переделать :(


Вложения:
Clip_25.jpg [102.37 KiB]
Скачиваний: 1095

_________________
Иван Сусанин - первый полупроводник :solder:
Вернуться наверх
 
Не в сети
 Заголовок сообщения: Re: Блок питания на lm324
СообщениеДобавлено: Вс фев 13, 2011 10:42:09 
Открыл глаза

Зарегистрирован: Вс янв 02, 2011 01:41:36
Сообщений: 71
Рейтинг сообщения: 0
Myp3ik писал(а):
Добавил в схему транзистор Q2, саму идею позаимствовал, в мультисиме характеристики схемы улучшились, осталось опробовать на макете.
Вот только индикация ограничения тока криво работает, нужно переделать :(

Если схема будет рабочая роберу :)


Вернуться наверх
 
Не в сети
 Заголовок сообщения: Re: Блок питания на lm324
СообщениеДобавлено: Вс фев 13, 2011 18:12:30 
Говорящий с текстолитом
Аватар пользователя

Карма: 9
Рейтинг сообщений: 49
Зарегистрирован: Ср окт 04, 2006 22:33:56
Сообщений: 1571
Откуда: М.о.
Рейтинг сообщения: 0
Коллектор! Тоже давно хочу ради интереса попробовать схему, которую ты в самом начале привёл, да всё как-то не получается.


Вложения:
Cтаб. 0-30v3a(324).rar [57.16 KiB]
Скачиваний: 850

_________________
Всё придумано до и для нас.
Вернуться наверх
 
Не в сети
 Заголовок сообщения: Re: Блок питания на lm324
СообщениеДобавлено: Вс фев 13, 2011 19:09:39 
Мучитель микросхем
Аватар пользователя

Карма: 6
Рейтинг сообщений: 87
Зарегистрирован: Вс янв 09, 2011 23:05:37
Сообщений: 450
Откуда: СССР
Рейтинг сообщения: 0
Большой недостаток этой схемы, это нижний предел ограничения тока.
Сейчас присмотриваюсь к этой схеме(+немного её осовременить)


Вложения:
9-1985.gif [139.93 KiB]
Скачиваний: 1578

_________________
Иван Сусанин - первый полупроводник :solder:
Вернуться наверх
 
Не в сети
 Заголовок сообщения: Re: Блок питания на lm324
СообщениеДобавлено: Вс фев 13, 2011 21:21:39 
Мучитель микросхем
Аватар пользователя

Карма: 6
Рейтинг сообщений: 87
Зарегистрирован: Вс янв 09, 2011 23:05:37
Сообщений: 450
Откуда: СССР
Рейтинг сообщения: 0
Подскажите, пожалуйста, привильное ли подключение выходных транзисторов на схеме ?


Вложения:
Clip_26.jpg [54.02 KiB]
Скачиваний: 1075

_________________
Иван Сусанин - первый полупроводник :solder:
Вернуться наверх
 
Не в сети
 Заголовок сообщения: Re: Блок питания на lm324
СообщениеДобавлено: Пн фев 14, 2011 11:47:00 
Друг Кота
Аватар пользователя

Карма: 31
Рейтинг сообщений: 129
Зарегистрирован: Вт мар 02, 2010 17:05:19
Сообщений: 4446
Откуда: Белоруссия, Минск
Рейтинг сообщения: 0
Цитата:
Большой недостаток этой схемы, это нижний предел ограничения тока.
Сейчас присмотриваюсь к этой схеме(+немного её осовременить)

А есть ли смысл этим заниматься?
Даже промышленные БП не выпускаются на такой диапазон, а разбиваются на участки.

_________________
Всё можно наладить,если вертеть в руках достаточно долго!


Вернуться наверх
 
Не в сети
 Заголовок сообщения: Re: Блок питания на lm324
СообщениеДобавлено: Вт фев 15, 2011 21:40:29 
Родился

Зарегистрирован: Вс апр 12, 2009 13:36:34
Сообщений: 5
Рейтинг сообщения: 0
vitrix писал(а):
Может взять схему от FOLKSDOICH ?
многие собрали

Дайте пожалуйста ссылку на эту схему.


Вернуться наверх
 
Не в сети
 Заголовок сообщения: Re: Блок питания на lm324
СообщениеДобавлено: Ср фев 16, 2011 17:30:35 
Открыл глаза

Зарегистрирован: Вс янв 02, 2011 01:41:36
Сообщений: 71
Рейтинг сообщения: 0
tz64 писал(а):
vitrix писал(а):
Может взять схему от FOLKSDOICH ?
многие собрали

Дайте пожалуйста ссылку на эту схему.

Вот download/file.php?id=54823


Вернуться наверх
 
Не в сети
 Заголовок сообщения: Re: Блок питания на lm324
СообщениеДобавлено: Вт фев 22, 2011 01:11:00 
Держит паяльник хвостом
Аватар пользователя

Карма: 1
Рейтинг сообщений: 9
Зарегистрирован: Пт ноя 20, 2009 14:32:31
Сообщений: 927
Откуда: Минск
Рейтинг сообщения: 0
а плату под нее можно?


Вернуться наверх
 
Не в сети
 Заголовок сообщения: Re: Блок питания на lm324
СообщениеДобавлено: Ср сен 21, 2011 17:44:58 
Держит паяльник хвостом
Аватар пользователя

Карма: 1
Рейтинг сообщений: 9
Зарегистрирован: Пт ноя 20, 2009 14:32:31
Сообщений: 927
Откуда: Минск
Рейтинг сообщения: 0
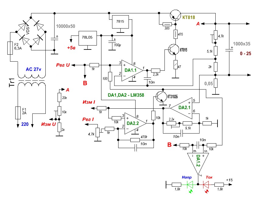
Нашел в сети вот такое:
Изображение
http://vrtp.ru/index.php?act=categories ... ticle=2349
Схема понравилась тем, что большинство дискретных компонентов в ней из "цифрового ряда". На форуме тут подсказывают, что схема кривая. Наблюдаются проблемы со срабатыванием ограничения тока и выбросы напряжения на выходе при включении-выключении схемы. Как это исправить?


Вернуться наверх
 
Показать сообщения за:  Сортировать по:  Вернуться наверх
Начать новую тему Ответить на тему  [ Сообщений: 77 ]    , , 3,  

Часовой пояс: UTC + 3 часа


Кто сейчас на форуме

Сейчас этот форум просматривают: нет зарегистрированных пользователей и гости: 64


Вы не можете начинать темы
Вы не можете отвечать на сообщения
Вы не можете редактировать свои сообщения
Вы не можете удалять свои сообщения
Вы не можете добавлять вложения

Найти:
Перейти:  


Powered by phpBB © 2000, 2002, 2005, 2007 phpBB Group
Русская поддержка phpBB
Extended by Karma MOD © 2007—2012 m157y
Extended by Topic Tags MOD © 2012 m157y