Например TDA7294

Форум РадиоКот • Просмотр темы - Импульсная зарядка для автоаккумуляторов (новодел)
Форум РадиоКот
Здесь можно немножко помяукать :)

Текущее время: Сб мар 21, 2026 20:27:35

Часовой пояс: UTC + 3 часа


ПРЯМО СЕЙЧАС:



Начать новую тему Ответить на тему  [ Сообщений: 3615 ]     ... , , , 177, , , ,  
Автор Сообщение
 Заголовок сообщения: Re: Импульсная зарядка для автоаккумуляторов (новодел)
СообщениеДобавлено: Вт янв 02, 2024 23:34:37 
Родился

Зарегистрирован: Пн янв 01, 2024 16:15:22
Сообщений: 5
Рейтинг сообщения: 0
Спасибо. Почитаю. Успокоили.

Добавлено after 8 hours 40 minutes 43 seconds:
До книжек не дошел, но разобрался. Они же (диоды) работают по очереди, открыт-закрыт, выпустил-не пропустил. Извиняюсь, тупанул.


Вернуться наверх
 
 Заголовок сообщения: Re: Импульсная зарядка для автоаккумуляторов (новодел)
СообщениеДобавлено: Вс фев 25, 2024 15:32:33 
Родился

Зарегистрирован: Вс ноя 20, 2016 10:23:53
Сообщений: 2
Рейтинг сообщения: 0
Вообще-то, всё прекрасно размещается на плате 100х70 мм, включая TL494.

В приаттаченном файле три вкладки. На первой - печатка БП "всё вместе", на второй - эта самая "урезанная" кросс-плата и на третьей - платка субмодуля.


Добрый день. Подскажите, можно ли этот вариант схемы использовать как БП для трансивера?
В первых постах написано, что эта печатная плата ограничена по току 5А, Что надо поменять в схеме чтобы ограничить до 10А?


Вернуться наверх
 
 Заголовок сообщения: Re: Импульсная зарядка для автоаккумуляторов (новодел)
СообщениеДобавлено: Ср мар 06, 2024 18:39:00 
Родился

Зарегистрирован: Вс ноя 20, 2016 10:23:53
Сообщений: 2
Рейтинг сообщения: 0
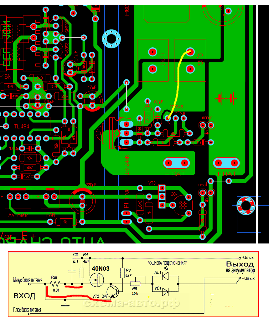
Пока ждал ответа, спаял плату. Запустить не удалось, на выходе нет напруги. Пока читаю форум. Нашел на печатке несоответствие со схемой . Анод диода VD2 соединён не напрямую с 12 ногой 494, а через R13. Не знаю на сколько это влияет на работоспособность, но все же.
https://img.radiokot.ru/files/119792/me ... 42zve9.jpg
https://img.radiokot.ru/files/119792/me ... 44xent.gif


Вернуться наверх
 
 Заголовок сообщения: Re: Импульсная зарядка для автоаккумуляторов (новодел)
СообщениеДобавлено: Чт мар 28, 2024 07:22:32 
Встал на лапы

Зарегистрирован: Чт дек 21, 2017 19:32:45
Сообщений: 103
Рейтинг сообщения: 0
посмотрите нормально ли получилось,делаю лбп за основу взял схему C ,ключи управляются двумя оптодрайверами hcpl3120 драйверами управляет контроллер tl494 обвязка шимки вариант схемы зарядки C


Вложения:
лбп на тл494.lay6 [157.8 KiB]
Скачиваний: 320
Вернуться наверх
 
Эиком - электронные компоненты и радиодетали
 Заголовок сообщения: Re: Импульсная зарядка для автоаккумуляторов (новодел)
СообщениеДобавлено: Ср апр 24, 2024 08:08:11 
Открыл глаза

Зарегистрирован: Ср ноя 19, 2008 14:34:39
Сообщений: 58
Откуда: Тында Амурская обл.
Рейтинг сообщения: 0
kotofeech97,
собрал?
не бахнуло?:)


Вложения:
123.jpg [52.1 KiB]
Скачиваний: 433

_________________
vovic & Tynda Far East
Вернуться наверх
 
 Заголовок сообщения: Re: Импульсная зарядка для автоаккумуляторов (новодел)
СообщениеДобавлено: Чт апр 25, 2024 15:14:54 
Опытный кот
Аватар пользователя

Карма: 19
Рейтинг сообщений: 218
Зарегистрирован: Вт дек 09, 2008 13:41:05
Сообщений: 805
Откуда: Череповец.
Рейтинг сообщения: 0
vovic
Так ещё один косяк, у верхней обмотки нижняя половина висит в воздухе.

_________________
Есть такие решения, после принятия которых, тараканы в голове аплодируют стоя.
.......Отругал своих тараканов, рассадил в голове по полочкам, запретил меняться местами.....
Притихли, не беспокоят, шёпотом обсуждают какой я плохой......


Вернуться наверх
 
 Заголовок сообщения: Re: Импульсная зарядка для автоаккумуляторов (новодел)
СообщениеДобавлено: Пн июл 29, 2024 22:27:52 
Родился

Зарегистрирован: Пн июл 29, 2024 22:17:38
Сообщений: 2
Рейтинг сообщения: 4
Захотелось собрать зарядку в корпусе от CD-DVD привода(чтобы помещалась под сидением в авто). Потроха по версии Е+, напряжение 11-17 вольт, ток 0-10А.
Защита на одном полевике, переполюсовку и КЗ отрабатывает. Пропеллер включается при температуре радиатора +50*С.
Изображение Изображение Изображение Изображение
Упрощенные схемы защиты и управление кулером:
Изображение Изображение
Желающие повторить 1:1, размечать крепежные отверстия платы нужно под конкретный корпус CD-DVD привода


@Сергеj Есть ли ошибка при установке?


Вложения:
схема7.png [251.57 KiB]
Скачиваний: 348
Вернуться наверх
 
 Заголовок сообщения: Re: Импульсная зарядка для автоаккумуляторов (новодел)
СообщениеДобавлено: Вт июл 30, 2024 05:33:08 
Собутыльник Кота
Аватар пользователя

Карма: 113
Рейтинг сообщений: 1537
Зарегистрирован: Пт мар 18, 2011 14:30:20
Сообщений: 2996
Откуда: Lugansk ЛНР
Рейтинг сообщения: 0
Ага :shock: . а на фотке плата без ошибки :(
Изображение


Вернуться наверх
 
 Заголовок сообщения: Re: Импульсная зарядка для автоаккумуляторов (новодел)
СообщениеДобавлено: Вт июл 30, 2024 11:12:38 
Родился

Зарегистрирован: Пн июл 29, 2024 22:17:38
Сообщений: 2
Рейтинг сообщения: 0
Я думаю, что версия печатной платы устарела.

viewtopic.php?p=3276217#p3276217 ЗУ_в CD_.lay6 [367.35 KiB]
Скачиваний: 1331


Вернуться наверх
 
 Заголовок сообщения: Re: Импульсная зарядка для автоаккумуляторов (новодел)
СообщениеДобавлено: Сб дек 14, 2024 23:49:24 
Родился

Зарегистрирован: Сб апр 01, 2017 01:35:13
Сообщений: 12
Рейтинг сообщения: 0
Приветствую,Радиокоты!Смотрю по дате-не было никого с июля...
Печатку уже изменил под свои возможности.
Сергеj,спс за архив БП в CD приводе, зарядка в корпусе СD-тоже была хотелкой 10 лет назад,но тогда не было элементов под столь низкий корпус,только из китайских блоков(а нам это чуждо),сейчас в доступности даже электролиты 470х200 с высотой 30мм и диаметром 22мм.
Но это вступление,дальше-
Есть вопросы по переделкам вар Е(от Старичка)
1.с какой целью понижено опорное напряжение до 3в-регулировки U вых?
2.назначение резистора 1МОм и стабилитрона 4.7в?
3.судя по формулам на вкладке "доработка"-при обрыве проводов(истиранию,не контакт токоведущей части) у переменника-блок уходит в разнос?Ведь не зря применены на плате CD сдвоенные переменники ?Мощность тут не важна- и 0.25Вт хватит
4.обвязка ШИМ изменена- пины тл-ки 3-2,3-15,первый 10н(22н у Старичка)-уменьшили-второй 22н(33н у автора)-с какой целью?
5.по печатке-хочется узнать,что за хитрый малогабаритный выключатель сети на 6-10А?
Надеюсь на ответ...

Добавлено after 2 minutes 47 seconds:
Сергеj,Приветствую,тёзка,изв- есть вопросы- ответь пжст,написал на форуме,но там с июля нет никого...Ответь на вопросы


Вернуться наверх
 
 Заголовок сообщения: Re: Импульсная зарядка для автоаккумуляторов (новодел)
СообщениеДобавлено: Ср янв 08, 2025 12:02:29 
Открыл глаза

Зарегистрирован: Вт май 24, 2016 00:04:22
Сообщений: 65
Рейтинг сообщения: 0
Всем доброго дня! Собрал ЗУ по варианту "C". Напряжение на выходе регулируется без проблем, а вот ограничение по току - никак. Хотя напряжение на 15 ноге изменяется от 0 до 0,51 вольта. Может такое быть от того , что нагружаю зарядку электронной нагрузкой , а не аккумулятором (аккумулятора сейчас нет под рукой). Ток меняется при манипуляциях нагрузкой - ток растет, напряжение падает. Реакции на R5 никакой. Напряжение на 16 ноге - 0 вольт.


Вернуться наверх
 
 Заголовок сообщения: Re: Импульсная зарядка для автоаккумуляторов (новодел)
СообщениеДобавлено: Ср янв 08, 2025 12:35:41 
Друг Кота
Аватар пользователя

Карма: 59
Рейтинг сообщений: 705
Зарегистрирован: Вт сен 25, 2012 23:13:41
Сообщений: 5989
Откуда: г.Дзержинск Нижегородской обл.
Рейтинг сообщения: 0
sa58, Вы бы хоть схему прикрепили к своему посту. У меня точно не возникнет желание искать R5 на всех 177-и страницах данной темы.

_________________
Спасение утопающих дело рук самих утопающих.


Вернуться наверх
 
 Заголовок сообщения: Re: Импульсная зарядка для автоаккумуляторов (новодел)
СообщениеДобавлено: Ср янв 08, 2025 13:25:19 
Открыл глаза

Зарегистрирован: Вт май 24, 2016 00:04:22
Сообщений: 65
Рейтинг сообщения: 0
Не могу добавить файл. А резистор R5 560ом - это резистор отвечающий за ограничения тока. Схема на 1 странице форума " Вариант_С" или в архиве " ZU_Falconist "


Вернуться наверх
 
 Заголовок сообщения: Re: Импульсная зарядка для автоаккумуляторов (новодел)
СообщениеДобавлено: Ср янв 08, 2025 13:31:12 
Друг Кота
Аватар пользователя

Карма: 146
Рейтинг сообщений: 6067
Зарегистрирован: Чт июн 04, 2009 21:06:49
Сообщений: 36290
Откуда: г.Мариинск
Рейтинг сообщения: 0
Медали: 1
Лучший человек Форума 2017 (1)
Ну раз на 16 ноге 0в то смотри шунт R33, резистор R32. Где теряется, какое напряжение R33 при максимальном токе?

_________________
Тем кого не устаревает наличия ошибок в моем тексте, оставляю права не пользоваться моими советами или просто не читать мои сообщения.


Вернуться наверх
 
 Заголовок сообщения: Re: Импульсная зарядка для автоаккумуляторов (новодел)
СообщениеДобавлено: Ср янв 08, 2025 15:57:44 
Друг Кота
Аватар пользователя

Карма: 59
Рейтинг сообщений: 705
Зарегистрирован: Вт сен 25, 2012 23:13:41
Сообщений: 5989
Откуда: г.Дзержинск Нижегородской обл.
Рейтинг сообщения: 0
Изображение
А резистор R5 560ом - это резистор отвечающий за ограничения тока.
Не совсем. Это ток управления транзистором VT1. (если я нашёл нужную схему) За регулировку тока отвечает шунт R11 и резисторный делитель R2 и R3.
Справа на R5 должно быть почти напряжение с С1, а вот напряжение слева определяется током в цепи.

_________________
Спасение утопающих дело рук самих утопающих.


Вернуться наверх
 
 Заголовок сообщения: Re: Импульсная зарядка для автоаккумуляторов (новодел)
СообщениеДобавлено: Ср янв 08, 2025 16:14:01 
Друг Кота
Аватар пользователя

Карма: 146
Рейтинг сообщений: 6067
Зарегистрирован: Чт июн 04, 2009 21:06:49
Сообщений: 36290
Откуда: г.Мариинск
Рейтинг сообщения: 0
Медали: 1
Лучший человек Форума 2017 (1)
Тебе же сказали на 1 странице.

_________________
Тем кого не устаревает наличия ошибок в моем тексте, оставляю права не пользоваться моими советами или просто не читать мои сообщения.


Вернуться наверх
 
 Заголовок сообщения: Re: Импульсная зарядка для автоаккумуляторов (новодел)
СообщениеДобавлено: Ср янв 08, 2025 16:18:08 
Модератор
Аватар пользователя

Карма: 153
Рейтинг сообщений: 2942
Зарегистрирован: Сб авг 14, 2010 15:05:51
Сообщений: 19014
Откуда: г. Озерск, Челябинская обл.
Рейтинг сообщения: 0
Медали: 1
Лучший человек Форума 2017 (1)
Николай_С, и где ты нашел эту фуету? на первой странице её нет. и уж тем более на ней нет надписи "Вариант С".

_________________
Мудрость приходит вместе с импотенцией...
Когда на русском форуме переходят на Вы, в реальной жизни начинают бить морду.


Вернуться наверх
 
 Заголовок сообщения: Re: Импульсная зарядка для автоаккумуляторов (новодел)
СообщениеДобавлено: Ср янв 08, 2025 18:06:31 
Открыл глаза

Зарегистрирован: Вт май 24, 2016 00:04:22
Сообщений: 65
Рейтинг сообщения: 0
При минимальной нагрузке (0 ампер ) падение на шунте 0,1mV, падение на шунте + R32 - 5mV. При максимальной нагрузке (10 ампер) падение на шунте 64 mV, шунт+R32 - 90mV. Установил на эл. нагрузке 10ампер, R5 изменяю от 0 до max - напряжение на 15 ноге меняется от 0,043V до 0,433V. На нагрузке ток падает с 10А до 6А. Получается какая-то регулировка есть. Но почему не падает до нуля? Возможно ли это из-за того, что нагрузка активная , а не аккумулятор?


Вернуться наверх
 
 Заголовок сообщения: Re: Импульсная зарядка для автоаккумуляторов (новодел)
СообщениеДобавлено: Ср янв 08, 2025 18:18:40 
Говорящий с текстолитом

Карма: 11
Рейтинг сообщений: 98
Зарегистрирован: Вт янв 05, 2016 10:14:25
Сообщений: 1686
Откуда: поселок Мелеуз
Рейтинг сообщения: 0
Как это-"При максимальной нагрузке (10 ампер) падение на шунте 64 mV"? Шунт получается 6,4 миллиома-в 9 раз меньше чем надо...Должен быть 0,05 Ом,падение при токе 10 ампер около 0,05*10=0,5 вольт...


Вернуться наверх
 
 Заголовок сообщения: Re: Импульсная зарядка для автоаккумуляторов (новодел)
СообщениеДобавлено: Ср янв 08, 2025 18:52:53 
Вымогатель припоя

Карма: 1
Рейтинг сообщений: 11
Зарегистрирован: Сб июл 07, 2012 23:01:25
Сообщений: 602
Рейтинг сообщения: 0
Вариант СИзображение Это с 74 стр


Вернуться наверх
 
Показать сообщения за:  Сортировать по:  Вернуться наверх
Начать новую тему Ответить на тему  [ Сообщений: 3615 ]     ... , , , 177, , , ,  

Часовой пояс: UTC + 3 часа


Вы не можете начинать темы
Вы не можете отвечать на сообщения
Вы не можете редактировать свои сообщения
Вы не можете удалять свои сообщения
Вы не можете добавлять вложения

Найти:
Перейти:  


Powered by phpBB © 2000, 2002, 2005, 2007 phpBB Group
Русская поддержка phpBB
Extended by Karma MOD © 2007—2012 m157y
Extended by Topic Tags MOD © 2012 m157y