Например TDA7294

Форум РадиоКот • Просмотр темы - Электронная нагрузка
Форум РадиоКот
Здесь можно немножко помяукать :)

Текущее время: Пн мар 16, 2026 16:25:37

Часовой пояс: UTC + 3 часа


ПРЯМО СЕЙЧАС:



Начать новую тему Ответить на тему  [ Сообщений: 745 ]     ... , , , 18, , , ...  
Автор Сообщение
 Заголовок сообщения: Re: Электронная нагрузка
СообщениеДобавлено: Пт дек 29, 2017 08:43:11 
Грызет канифоль
Аватар пользователя

Карма: 2
Рейтинг сообщений: 6
Зарегистрирован: Чт июл 07, 2016 07:00:23
Сообщений: 251
Откуда: Новосибирск
Рейтинг сообщения: 0
Все отлично !

_________________
Живу бедно... сыр с плесенью, вино старое, машина без крыши и телефон без кнопок


Вернуться наверх
 
 Заголовок сообщения: Re: Электронная нагрузка
СообщениеДобавлено: Чт янв 11, 2018 15:55:00 
Электрический кот
Аватар пользователя

Карма: 3
Рейтинг сообщений: 1
Зарегистрирован: Пн мар 29, 2010 17:42:51
Сообщений: 1092
Откуда: Ростовская Область
Рейтинг сообщения: 0
Доброго времени суток уважаемые форумчане! Всех с наступившими праздниками!
В очередной раз крякнул у меня полеичек в нагрузке. Нагрузка собрана на 4х IRF3205. Крякнул только один. При 24вольтах и где то 4х амперах или чуть больше. Каждый полевик идет на отдельный ОУ. Резисторы шунты стояли 0.1 Ом.
Резисторы шунта я поставил по 1 ому, это много буду уменьшать. Я рассуждаю так. Резисторы тоже рассеивают мощность значит транзисторам легче живется. Так же хочу поставить резистор по входу нагрузки 0.47 Ом 50Ватт. Это, по моему мнению, тоже облегчит жизнь транзисторов. На схеме красный. И еще на схеме красная дорожка идущая к транзистору. Так вот, у меня транзисторы вынесены на проводах, а провод тоже имеет сопротивление. И я считаю что лучше провести отдельным проводом от транзистора к ОУ. Это даст пользу или нет?
Надеюсь что понятно написал. Заранее всем спасибо.
П.С. Схему возможно буду делать на 10ти транзисторах. Поэтому заранее продумываю немного наперед что бы сделать вещь.


Вложения:
НАГРУЗКА J.gif [55.19 KiB]
Скачиваний: 1655

_________________
Друзья у меня есть свой канал для радиолюбителей на YOU TUBE https://www.youtube.com/c/Treicer100
Вернуться наверх
 
 Заголовок сообщения: Re: Электронная нагрузка
СообщениеДобавлено: Чт янв 11, 2018 18:29:16 
Грызет канифоль
Аватар пользователя

Карма: 2
Рейтинг сообщений: 6
Зарегистрирован: Чт июл 07, 2016 07:00:23
Сообщений: 251
Откуда: Новосибирск
Рейтинг сообщения: 0
По вашей схеме, насколько я понимаю, будут гореть полевики при не соблюдении очередности включения нагрузки и ИП, при включении сначала включай ИП потом подавай напряжение ОУ, выключай наоборот..... добавь еще один ОУ по схеме Старичка и проблема исчезнет, была подобная херня

_________________
Живу бедно... сыр с плесенью, вино старое, машина без крыши и телефон без кнопок


Вернуться наверх
 
 Заголовок сообщения: Re: Электронная нагрузка
СообщениеДобавлено: Чт янв 11, 2018 20:21:47 
Электрический кот
Аватар пользователя

Карма: 3
Рейтинг сообщений: 1
Зарегистрирован: Пн мар 29, 2010 17:42:51
Сообщений: 1092
Откуда: Ростовская Область
Рейтинг сообщения: 0
По вашей схеме, насколько я понимаю, будут гореть полевики при не соблюдении очередности включения нагрузки и ИП, при включении сначала включай ИП потом подавай напряжение ОУ, выключай наоборот..... добавь еще один ОУ по схеме Старичка и проблема исчезнет, была подобная херня

То есть вся проблемма в операционнике? А для чего кстати в схеме Старитчка еще один ОУ? Что он делает? Ломал голову так и не понял.
Я так поте ввиду транзисторы горят из за броска тока при подключении источника к нагрузке? так вот нет. Броска тока нет совершенно никакого. Сгорел транзистор при увеличении тока во время работы. Ток увеличивал плавно

_________________
Друзья у меня есть свой канал для радиолюбителей на YOU TUBE https://www.youtube.com/c/Treicer100


Вернуться наверх
 
Эиком - электронные компоненты и радиодетали
 Заголовок сообщения: Re: Электронная нагрузка
СообщениеДобавлено: Пт янв 12, 2018 00:33:31 
Электрический кот
Аватар пользователя

Карма: 4
Рейтинг сообщений: 48
Зарегистрирован: Вт янв 08, 2013 04:08:16
Сообщений: 1047
Откуда: FAR EAST FOREVER
Рейтинг сообщения: 0
Фотку платы покажи, возможно еще причина в разводке. У меня так же горел один полевик. Но при разводке подключение провода с блока питания было с края шины полевиков а не с середины. В итоге распределение было неравномерным и вылетал 1 полевик ( как раз с края )

_________________
1.Всегда бывает первый раз.
2.Родился сам, помоги другому


Вернуться наверх
 
 Заголовок сообщения: Re: Электронная нагрузка
СообщениеДобавлено: Пт янв 12, 2018 05:43:53 
Грызет канифоль
Аватар пользователя

Карма: 2
Рейтинг сообщений: 6
Зарегистрирован: Чт июл 07, 2016 07:00:23
Сообщений: 251
Откуда: Новосибирск
Рейтинг сообщения: 0
Без этого ОУ у тебя на затворах большое напряжение и они полностью открыты (КЗ), в общем почитай на 1й странице этой темы, Старичок очень хорошо про это написал. Поверь, ну очень помогло......

_________________
Живу бедно... сыр с плесенью, вино старое, машина без крыши и телефон без кнопок


Вернуться наверх
 
 Заголовок сообщения: Re: Электронная нагрузка
СообщениеДобавлено: Пт янв 12, 2018 10:05:21 
Электрический кот
Аватар пользователя

Карма: 3
Рейтинг сообщений: 1
Зарегистрирован: Пн мар 29, 2010 17:42:51
Сообщений: 1092
Откуда: Ростовская Область
Рейтинг сообщения: 0
. У меня так же горел один полевик. Но при разводке подключение провода с блока питания было с края шины полевиков а не с середины. ( как раз с края )

У Вас как запаралеллены транзисторы? У меня каждым транзистором управляет отдельный ОУ. Фото платы если нужно выложу позже. Я же спросил может быть стоит отдельным проводом провести от транзистора на операционник обратную связь .
Евгений55 писал(а):
Без этого ОУ у тебя на затворах большое напряжение и они полностью открыты (КЗ), в общем почитай на 1й странице этой темы, Старичок очень хорошо про это написал. Поверь, ну очень помогло......

Я читал вчера всю эту ветку форума. И если я правильно понимаю принцип то выходит так. Нагрузка включена, на входе ничего нет, транзисторы открыты. Далее мы подключаем на клеммы испытуемый БП, Ба бах, искры и в этот момент транзистор должен вылетать так как на него сразу огромная нагрузка? верно?

_________________
Друзья у меня есть свой канал для радиолюбителей на YOU TUBE https://www.youtube.com/c/Treicer100


Вернуться наверх
 
 Заголовок сообщения: Re: Электронная нагрузка
СообщениеДобавлено: Пт янв 12, 2018 10:47:03 
Электрический кот
Аватар пользователя

Карма: 4
Рейтинг сообщений: 48
Зарегистрирован: Вт янв 08, 2013 04:08:16
Сообщений: 1047
Откуда: FAR EAST FOREVER
Рейтинг сообщения: 0
У Вас как запаралеллены транзисторы?

Стоит LM 324, на каждый канал свой транзистор.
Где-то тут на форуме обсуждалась проблема неравномерного протекания (распределения) тока связанная с разной длинной дорожек и точке подключения к шине. В первом варианте о котором я говорил, у меня получилось что вдоль дорожки стояли 4 транзистора и испытуемый блок подключался в начале дорожки. в итоге максимальная нагрузка приходилась на 1-й транзистор потом 2-й и т.д.
Еще как вариант для кругозора - https://www.youtube.com/watch?v=Oejxh3_88bY

_________________
1.Всегда бывает первый раз.
2.Родился сам, помоги другому


Вернуться наверх
 
 Заголовок сообщения: Re: Электронная нагрузка
СообщениеДобавлено: Пт янв 12, 2018 12:20:57 
Электрический кот
Аватар пользователя

Карма: 3
Рейтинг сообщений: 1
Зарегистрирован: Пн мар 29, 2010 17:42:51
Сообщений: 1092
Откуда: Ростовская Область
Рейтинг сообщения: 0
У Вас как запаралеллены транзисторы?


Еще как вариант для кругозора - https://www.youtube.com/watch?v=Oejxh3_88bY

Смотрел я это видео ) У меня тоже каждый полевик управляется отдельно. Все выведены на проводах примерно одинаковая длина.
Вот вы говорите неравномерно распределялся ток на транзисторы. Я же в сообщении и спрашиваю может быть к операционнику вести отдельный провод прям от транзистора? Иначе нахрена все эти заморочки с операционниками если они ничем не управляют как положенно?

_________________
Друзья у меня есть свой канал для радиолюбителей на YOU TUBE https://www.youtube.com/c/Treicer100


Вернуться наверх
 
 Заголовок сообщения: Re: Электронная нагрузка
СообщениеДобавлено: Пт янв 12, 2018 14:30:17 
Грызет канифоль
Аватар пользователя

Карма: 2
Рейтинг сообщений: 6
Зарегистрирован: Чт июл 07, 2016 07:00:23
Сообщений: 251
Откуда: Новосибирск
Рейтинг сообщения: 0
Да, так и есть.... БАХ.... перед включением испытуемого БП посмотрите на затворах или выходах ОУ напряжение, вам должно стать понятно, и какие заморочки с дополнительным ОУ ?. я вообще ни с чем пока не заморачивался, ни с ОУ, ни с проводами от транзисторов к ПП, ни дорожками на ПП, последние тесты 40в 5А - 3 часа, без проблем, 30в 10А - 1 час так же без проблем, 20 циклов вкл-выкл под нагрузкой и без нее, все ОК..... так что пока полет нормальный, скоро должен быть более мощный ИП потестирую, возможно что то и вылезет
Ну а так конечно - дело каждого.......

_________________
Живу бедно... сыр с плесенью, вино старое, машина без крыши и телефон без кнопок


Вернуться наверх
 
 Заголовок сообщения: Re: Электронная нагрузка
СообщениеДобавлено: Пт янв 12, 2018 14:38:17 
Электрический кот
Аватар пользователя

Карма: 3
Рейтинг сообщений: 1
Зарегистрирован: Пн мар 29, 2010 17:42:51
Сообщений: 1092
Откуда: Ростовская Область
Рейтинг сообщения: 0
Да, так и есть.... БАХ.... перед включением испытуемого БП посмотрите на затворах или выходах ОУ напряжение, вам должно стать понятно
Ну а так конечно - дело каждого.......

Замеры делал. При включении резкого скачка тока нет. По крайней мере значительно выше уставки не прыгает. может мА на 100-200. По поводу напряжения на затворах Вы совершенно правы, там напряжение 9 с чем то вольт без входного напряжения на нагрузке. То есть транзисторы получается открыты. При токе нагрузки 1ампер и 2 ампера делал еще замер падения напряжения на транзисторах, напряжения одинаковы при одном ампере на каждом транзисторе падение 10,05 В на одном 10,04, при 2х амперах 8,02 В и 8,01 на том же четвертом. Не думаю что это так критично.

_________________
Друзья у меня есть свой канал для радиолюбителей на YOU TUBE https://www.youtube.com/c/Treicer100


Вернуться наверх
 
 Заголовок сообщения: Re: Электронная нагрузка
СообщениеДобавлено: Пт янв 12, 2018 14:46:15 
Грызет канифоль
Аватар пользователя

Карма: 2
Рейтинг сообщений: 6
Зарегистрирован: Чт июл 07, 2016 07:00:23
Сообщений: 251
Откуда: Новосибирск
Рейтинг сообщения: 0
Правильно, резкого скачка нет..... а вы попробуйте замерить при включенной нагрузки подключить испытуемый ИП, но лучше не надо, большая вероятность БАХа

_________________
Живу бедно... сыр с плесенью, вино старое, машина без крыши и телефон без кнопок


Вернуться наверх
 
 Заголовок сообщения: Re: Электронная нагрузка
СообщениеДобавлено: Пт янв 12, 2018 14:53:18 
Родился

Зарегистрирован: Вс дек 14, 2014 10:51:16
Сообщений: 12
Рейтинг сообщения: 0
Я собирал похожую нагрузку на LM324 и IRF3205 (без дополнительного ОУ, но с отдельным 5в стабилизатором для формирования управляющего наряжения). Мосфеты тоже на проводах. Пока кондер, который между затвором и истоком, не перепаял прямо на ноги транзистора, тоже были проблемы. Тестировал максимум на 24В 5А, вроде пока норм..


Последний раз редактировалось ZmiterIv Пт янв 12, 2018 15:04:29, всего редактировалось 1 раз.

Вернуться наверх
 
 Заголовок сообщения: Re: Электронная нагрузка
СообщениеДобавлено: Пт янв 12, 2018 15:02:56 
Грызет канифоль
Аватар пользователя

Карма: 2
Рейтинг сообщений: 6
Зарегистрирован: Чт июл 07, 2016 07:00:23
Сообщений: 251
Откуда: Новосибирск
Рейтинг сообщения: 0
Да пробовал я эту нагрузку на 358 и 3205, чего я не испытал, на 19в и 4,5А с десяток спалил поливеков, при не соблюдении очередности включения

_________________
Живу бедно... сыр с плесенью, вино старое, машина без крыши и телефон без кнопок


Вернуться наверх
 
 Заголовок сообщения: Re: Электронная нагрузка
СообщениеДобавлено: Пт янв 12, 2018 15:10:17 
Электрический кот
Аватар пользователя

Карма: 4
Рейтинг сообщений: 48
Зарегистрирован: Вт янв 08, 2013 04:08:16
Сообщений: 1047
Откуда: FAR EAST FOREVER
Рейтинг сообщения: 0
Я собирал похожую нагрузку на LM324 и IRF3205

собирал, но переделал на IRFP в ТО-247. C 3205 max 160Вт получаешь. Еще и все шумит и помехи ловит.

Да пробовал я эту нагрузку на 358 и 3205, чего я не испытал, на 19в и 4,5А с десяток спалил поливеков, при не соблюдении очередности включения

У меня такой проблемы нет. Горели при перегрузке по мощности.

_________________
1.Всегда бывает первый раз.
2.Родился сам, помоги другому


Вернуться наверх
 
 Заголовок сообщения: Re: Электронная нагрузка
СообщениеДобавлено: Пт янв 12, 2018 17:45:33 
Электрический кот
Аватар пользователя

Карма: 3
Рейтинг сообщений: 1
Зарегистрирован: Пн мар 29, 2010 17:42:51
Сообщений: 1092
Откуда: Ростовская Область
Рейтинг сообщения: 0
Правильно, резкого скачка нет..... а вы попробуйте замерить при включенной нагрузки подключить испытуемый ИП, но лучше не надо, большая вероятность БАХа

Именно об этом я и говорю. Так я и делал. Скачок тока максимум 200мА выше установки. Могу снять видео.
На входе по питанию самой нагрузки стоит 12 вольтовый стабилизатор. Буду пробовать замерять падение на транзисторах при бОльших токах.
В мультисиме гонял добавлял сопротивление проводов, это особо ничего не меняет
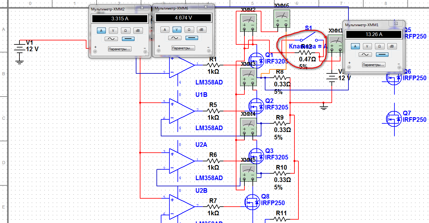
P.S Вообщем буду ждать пока придет резистор на 0,47 Ом 50 ватт. Поставлю его по входу нагрузки. На нем будет не плохо падать мощность, и транзисторам будет легче.
Просимулировал работу нагрузки с резистором по входу. Сравните показания.
Мощность рассеиваемая на транзисторе становится меньше в 2 раза. Как то так. Кидайте тапками чем плох этот вариант :)) :)) :))


Вложения:
Без резистора.png [95.43 KiB]
Скачиваний: 884
С резистором.png [94.7 KiB]
Скачиваний: 646

_________________
Друзья у меня есть свой канал для радиолюбителей на YOU TUBE https://www.youtube.com/c/Treicer100
Вернуться наверх
 
 Заголовок сообщения: Re: Электронная нагрузка
СообщениеДобавлено: Пт янв 12, 2018 19:49:42 
Модератор
Аватар пользователя

Карма: 153
Рейтинг сообщений: 2942
Зарегистрирован: Сб авг 14, 2010 15:05:51
Сообщений: 19005
Откуда: г. Озерск, Челябинская обл.
Рейтинг сообщения: 0
Медали: 1
Лучший человек Форума 2017 (1)
Treicer писал(а):
Скачок тока максимум 200мА выше установки.
если смотрел мультиметром, то это полная фуета...
нужно смотреть осциллом.
и в своей симуляции поставь на испытуемое напряжение выключатель. а потом его включи и посмотри осциллом ток. и увидишь не 200 мА, а очень много ААААААААААААА...
тебе же русским языком сказали, что ОУ выдает полное напряжение в затвор и полевик полностью открыт, что при подключении источника создаст этому источнику кз...
а мой первый ОУ, как раз, без подключения источника запирает полевик...

_________________
Мудрость приходит вместе с импотенцией...
Когда на русском форуме переходят на Вы, в реальной жизни начинают бить морду.


Вернуться наверх
 
 Заголовок сообщения: Re: Электронная нагрузка
СообщениеДобавлено: Пт янв 12, 2018 20:15:48 
Электрический кот
Аватар пользователя

Карма: 3
Рейтинг сообщений: 1
Зарегистрирован: Пн мар 29, 2010 17:42:51
Сообщений: 1092
Откуда: Ростовская Область
Рейтинг сообщения: 0
Treicer писал(а):
Скачок тока максимум 200мА выше установки.
если смотрел мультиметром, то это полная фуета...
нужно смотреть осциллом.
и в своей симуляции поставь на испытуемое напряжение выключатель. а потом его включи и посмотри осциллом ток. и увидишь не 200 .

В том то и дело, замерял стрелочным амперметром. То что полевик открыт полностью это я вижу по напряжению на затворе. А осциллограф как подключить? что то я не пойму
Транзисторы открыты, напряжение на затворе 9 с чем то вольт это факт. Но скачка тока нет...Это тоже факт. Вот видео
https://www.youtube.com/watch?v=MpXr7elMF4g
П.С Я не пытаюсь оспорить чье то мнение я просто пытаюсь разобраться в ситуации :))

_________________
Друзья у меня есть свой канал для радиолюбителей на YOU TUBE https://www.youtube.com/c/Treicer100


Вернуться наверх
 
 Заголовок сообщения: Re: Электронная нагрузка
СообщениеДобавлено: Пт янв 12, 2018 20:55:56 
Друг Кота
Аватар пользователя

Карма: 146
Рейтинг сообщений: 6067
Зарегистрирован: Чт июн 04, 2009 21:06:49
Сообщений: 36290
Откуда: г.Мариинск
Рейтинг сообщения: 0
Медали: 1
Лучший человек Форума 2017 (1)
Treicer писал(а):
Нагрузка собрана на 4х IRF3205. Крякнул только один. При 24вольтах и где то 4х амперах или чуть больше.

С корпуса ТО220 очень проблематично снять больше 50Вт мощности. Либо увеличивайте число транзисторов, либо берите другой корпус. Этот транзистор хоть и может рассеять 200вт, но при температуре корпуса 25°. С каждыми 10ю градусами допустимая мощность уменьшается на 15Вт.

_________________
Тем кого не устаревает наличия ошибок в моем тексте, оставляю права не пользоваться моими советами или просто не читать мои сообщения.


Последний раз редактировалось Телекот Пт янв 12, 2018 21:02:59, всего редактировалось 1 раз.

Вернуться наверх
 
 Заголовок сообщения: Re: Электронная нагрузка
СообщениеДобавлено: Пт янв 12, 2018 20:58:41 
Электрический кот
Аватар пользователя

Карма: 3
Рейтинг сообщений: 1
Зарегистрирован: Пн мар 29, 2010 17:42:51
Сообщений: 1092
Откуда: Ростовская Область
Рейтинг сообщения: 0
Treicer писал(а):
Нагрузка собрана на 4х IRF3205. Крякнул только один. При 24вольтах и где то 4х амперах или чуть больше.

С корпуса ТО220 очень проблематично снять больше 50Вт мощности. Либо увеличивайте число транзисторов, либо берите другой корпус.

Буду делать и то и другое сразу. Но так там же даже 50 ватт не было. По симулятору там 30 Ватт....
Всем откликнувшемся спасибо за помощь и советы!

_________________
Друзья у меня есть свой канал для радиолюбителей на YOU TUBE https://www.youtube.com/c/Treicer100


Вернуться наверх
 
Показать сообщения за:  Сортировать по:  Вернуться наверх
Начать новую тему Ответить на тему  [ Сообщений: 745 ]     ... , , , 18, , , ...  

Часовой пояс: UTC + 3 часа


Вы не можете начинать темы
Вы не можете отвечать на сообщения
Вы не можете редактировать свои сообщения
Вы не можете удалять свои сообщения
Вы не можете добавлять вложения

Найти:
Перейти:  


Powered by phpBB © 2000, 2002, 2005, 2007 phpBB Group
Русская поддержка phpBB
Extended by Karma MOD © 2007—2012 m157y
Extended by Topic Tags MOD © 2012 m157y