Например TDA7294

Форум РадиоКот • Просмотр темы - Двуполярное из однополярного.
Форум РадиоКот
Здесь можно немножко помяукать :)

Текущее время: Сб дек 27, 2025 08:04:07

Часовой пояс: UTC + 3 часа


ПРЯМО СЕЙЧАС:



Начать новую тему Ответить на тему  [ Сообщений: 365 ]     ... , , , 17, ,  
Автор Сообщение
Не в сети
 Заголовок сообщения: Re: Двуполярное из однополярного.
СообщениеДобавлено: Пн окт 08, 2018 11:50:17 
Поставщик валерьянки для Кота

Карма: 4
Рейтинг сообщений: 210
Зарегистрирован: Сб май 07, 2011 17:52:59
Сообщений: 2466
Рейтинг сообщения: 0
Цитата:
Если потребление по минусу будет чуть больше чем по плюсу схема не будет работать
да, забыл сказать... в моем случае основное потребление с +12,5в... отрицательное плечо в разы меньше...

_________________
душа человеческая темна и с легкостью обращается ко злу


Вернуться наверх
 
Не в сети
 Заголовок сообщения: Re: Двуполярное из однополярного.
СообщениеДобавлено: Пн окт 08, 2018 11:56:29 
Друг Кота
Аватар пользователя

Карма: 146
Рейтинг сообщений: 6065
Зарегистрирован: Чт июн 04, 2009 21:06:49
Сообщений: 36292
Откуда: г.Мариинск
Рейтинг сообщения: 0
Медали: 1
Лучший человек Форума 2017 (1)
тогда КПД такой схемы чуть более 50%.

_________________
Тем кого не устаревает наличия ошибок в моем тексте, оставляю права не пользоваться моими советами или просто не читать мои сообщения.


Вернуться наверх
 
Не в сети
 Заголовок сообщения: Re: Двуполярное из однополярного.
СообщениеДобавлено: Пн окт 08, 2018 13:13:59 
Поставщик валерьянки для Кота

Карма: 4
Рейтинг сообщений: 210
Зарегистрирован: Сб май 07, 2011 17:52:59
Сообщений: 2466
Рейтинг сообщения: 0
Цитата:
КПД
а в случае запитки ОУ это не имеет большого значения... это питание схемы управления...
Цитата:
Интересуют, так сказать, "классические" схемотехнические подходы для организации двуполярного питания схем, содержащих операционные усилители
это ответ на этот вопрос...
_____

пол-ампера при установке стабилизатора на радиатор можно снимать с положительного плеча, а это не так уж и мало...

_________________
душа человеческая темна и с легкостью обращается ко злу


Вернуться наверх
 
Не в сети
 Заголовок сообщения: Re: Двуполярное из однополярного.
СообщениеДобавлено: Сб фев 02, 2019 16:22:24 
Первый раз сказал Мяу!

Зарегистрирован: Сб фев 02, 2019 14:14:31
Сообщений: 34
Рейтинг сообщения: 0
Всем доброго времени суток ! есть такой вопрос ,есть усилитель с двухполярным питанием iraud200. надо организовать ему питания от батареек . ему требуется +-30-80v DC. я по началу хотел сделать два источника питания по 65v соединить их последовательно и таким образом получить 65+ среднюю точку и 65- . все бы хорошо ,но одно плечё будет разряжаться больше другого,а это плохо .

как можно решить этот вопрос?
схемы из однополярки в двух искал смотрел ,но понял что они слабомощьные .
еще закралась идея намотать транс .
за ранее спасибо за ответы )

Добавлено after 1 hour 40 minutes 34 seconds:
вот еще фото iraud200 .


Вложения:
HTB19U_nsgaTBuNjSszfq6xgfpXat.jpg [96.7 KiB]
Скачиваний: 509
HTB1WabKsaSWBuNjSsrbq6y0mVXak.jpg [138.56 KiB]
Скачиваний: 565
HTB1fqbKsaSWBuNjSsrbq6y0mVXaK.jpg [59.86 KiB]
Скачиваний: 525
HTB1i7TBX.jrK1RkHFNRq6ySvpXam.jpg_q50.jpg [73.02 KiB]
Скачиваний: 541
Вернуться наверх
 
Эиком - электронные компоненты и радиодетали
Не в сети
 Заголовок сообщения: Re: Двуполярное из однополярного.
СообщениеДобавлено: Сб фев 02, 2019 19:16:52 
Друг Кота
Аватар пользователя

Карма: 43
Рейтинг сообщений: 167
Зарегистрирован: Вс янв 25, 2009 21:16:04
Сообщений: 35639
Откуда: Москва
Рейтинг сообщения: 0
От батареек не получится. Это УНЧ, а не какая то мелкопотребляющая мелкота. Только от сети и самое удобное: сетевой трансформатор. Тяжеловат будет? Зато просто и надежно.

_________________
А поболтать?


Вернуться наверх
 
Не в сети
 Заголовок сообщения: Re: Двуполярное из однополярного.
СообщениеДобавлено: Вс фев 03, 2019 20:59:04 
Первый раз сказал Мяу!

Зарегистрирован: Сб фев 02, 2019 14:14:31
Сообщений: 34
Рейтинг сообщения: 0
А если много батареек ? Я думаю всё возможно ,мне нужно только найти способ получить двухполярное питание


Вернуться наверх
 
В сети
 Заголовок сообщения: Re: Двуполярное из однополярного.
СообщениеДобавлено: Вс фев 03, 2019 21:36:37 
Друг Кота
Аватар пользователя

Карма: 197
Рейтинг сообщений: 8594
Зарегистрирован: Пн ноя 30, 2009 03:00:01
Сообщений: 43145
Откуда: Нерезиновая
Рейтинг сообщения: 0
я по началу хотел сделать два источника питания по 65v соединить их последовательно и таким образом получить 65+ среднюю точку и 65- . все бы хорошо ,но одно плечё будет разряжаться больше другого,а это плохо .
как можно решить этот вопрос?

А почему вы решили, что "одно плечё будет разряжаться больше другого"??
Можно один раз в час (например) просто переключать местами батарейки..

И не факт, что "преобразователь" даст вам какую- либо выгоду- КПД в 100% электронные устройства не имеют, а повышающий преобразователь на большой ток- это (имхо) просто "бездонная бочка".. :facepalm:

Правда, запитать 300 или 700 ватт от батареек.. :facepalm: Это же 5~10 ампер на "плечо".. Какими же должны быть "батарейки"?
И ещё- +-65 вольт, это примерно 86 "батареек", размерностью не меньше "D"...и тех хватит на час, если не на "всю катушку"..


Вернуться наверх
 
Не в сети
 Заголовок сообщения: Re: Двуполярное из однополярного.
СообщениеДобавлено: Вс фев 03, 2019 23:07:54 
Первый раз сказал Мяу!

Зарегистрирован: Сб фев 02, 2019 14:14:31
Сообщений: 34
Рейтинг сообщения: 0
Нужно получить 150-200 ватт( и то это нужно будет в пьяном угаре ) . Источник питания аккумулятор 18650 . Как придут аккумуляторы посмотрю что и как заработает . Тоже думал об переключении ,например с помощью кулачкового переключателя . Или если одно плечё будет больше разряжаться ,больше банок задействовать в нем .


Вернуться наверх
 
Не в сети
 Заголовок сообщения: Re: Двуполярное из однополярного.
СообщениеДобавлено: Пн фев 04, 2019 13:40:55 
Первый раз сказал Мяу!

Зарегистрирован: Сб фев 02, 2019 14:14:31
Сообщений: 34
Рейтинг сообщения: 0
Нашел на Али преобразователь на 500вт . Причем есть разные варианты с напряжением (Тип A 2 комплекта ± 66 В в (при входе 12 В) ± 77 В в (вход 14 в)
Тип B 2 комплекта ± 42 В в (при входе 12 В) ± 49 В в (вход 14 в)
Тип C 2 комплекта ± 30 В в (при входе 12 В) ± 35 В в (вход 14 в). )

Единственное это цена почти 3500р . С другой стороны ,будет работать от любого АКБ 12 в .


Вложения:
1549281047666858.jpg [169.71 KiB]
Скачиваний: 530
Вернуться наверх
 
Не в сети
 Заголовок сообщения: Re: Двуполярное из однополярного.
СообщениеДобавлено: Пн фев 04, 2019 14:10:50 
Друг Кота
Аватар пользователя

Карма: 23
Рейтинг сообщений: 399
Зарегистрирован: Вс окт 24, 2010 16:02:46
Сообщений: 3487
Откуда: Ижевск
Рейтинг сообщения: 0
... ,будет работать от любого АКБ 12 в .

Не от любого а от того который 50А тока обеспечивать сможет.


Вернуться наверх
 
Не в сети
 Заголовок сообщения: Re: Двуполярное из однополярного.
СообщениеДобавлено: Пн фев 04, 2019 16:26:14 
Первый раз сказал Мяу!

Зарегистрирован: Сб фев 02, 2019 14:14:31
Сообщений: 34
Рейтинг сообщения: 0
Есть источник до 80 ампер . Да и полная мощность не нужна ,так что думаю все получиться )))


Вернуться наверх
 
Не в сети
 Заголовок сообщения: Дисбаланс по питанию
СообщениеДобавлено: Чт фев 28, 2019 15:52:28 
Открыл глаза

Зарегистрирован: Вт ноя 21, 2017 15:20:11
Сообщений: 52
Рейтинг сообщения: 0
Всем привет! Нужна помощь. Собрал по схеме преобразователь из однополярного питания в двухполярное, электролиты, которые на схеме заменил металлопленочными конденсаторами. Включаю и в плечах очень сильный дисбаланс. В одном плече все как и положено, порядка 42 Вольт, а во втором вообще 6 Вольт. Перед диодными мостами 30 Вольт, а вот перед вторым диодным мостом, перед которым стоят конденсаторы всего 2 Вольта. Что не так?


Вложения:
Dvuhpolyarka.jpg [115.95 KiB]
Скачиваний: 638
Вернуться наверх
 
Не в сети
 Заголовок сообщения: Re: Двуполярное из однополярного.
СообщениеДобавлено: Чт фев 28, 2019 16:01:06 
Друг Кота
Аватар пользователя

Карма: 182
Рейтинг сообщений: 8328
Зарегистрирован: Пт фев 04, 2011 17:57:51
Сообщений: 20029
Откуда: Рыбинск
Рейтинг сообщения: 0
Медали: 1
Лучший человек Форума 2017 (1)
ivanchik1991 писал(а):
электролиты, которые на схеме заменил металлопленочными конденсаторами.
И что, пленочные на 470мкФ каждый набраны?


Вернуться наверх
 
Не в сети
 Заголовок сообщения: Re: Двуполярное из однополярного.
СообщениеДобавлено: Чт фев 28, 2019 16:09:54 
Открыл глаза

Зарегистрирован: Вт ноя 21, 2017 15:20:11
Сообщений: 52
Рейтинг сообщения: 0
ivanchik1991 писал(а):
электролиты, которые на схеме заменил металлопленочными конденсаторами.
И что, пленочные на 470мкФ каждый набраны?

Неа


Вернуться наверх
 
Не в сети
 Заголовок сообщения: Re: Дисбаланс по питанию
СообщениеДобавлено: Чт фев 28, 2019 16:10:37 
Вымогатель припоя
Аватар пользователя

Карма: 12
Рейтинг сообщений: 174
Зарегистрирован: Ср мар 31, 2010 05:59:14
Сообщений: 680
Рейтинг сообщения: 0
Что не так?
Какой ток снимаете с нижнего плеча
Вот так можно по первой схеме, но с минуса большой ток взять не получится.
Это ж. Радио 7-1982 г и 6-1981 год.

Изображение

Увеличение разделительных емкостей мало что дает. О том, что бы запитать от этого БП УНЧ с двухполярным питанием, не может быть и речи.


Вложения:
1.png [223.96 KiB]
Скачиваний: 2837
Вернуться наверх
 
Не в сети
 Заголовок сообщения: Re: Двуполярное из однополярного.
СообщениеДобавлено: Чт фев 28, 2019 19:11:31 
Вымогатель припоя
Аватар пользователя

Карма: 15
Рейтинг сообщений: 237
Зарегистрирован: Вс авг 12, 2018 19:50:20
Сообщений: 687
Откуда: Питер
Рейтинг сообщения: 0
Даже при малом токе по минусу, через С1 и С2 фигачат амперы, если они мелкие, то долголетие им не грозит.


Вернуться наверх
 
Не в сети
 Заголовок сообщения: Re: Двуполярное из однополярного.
СообщениеДобавлено: Пт мар 01, 2019 09:59:23 
Друг Кота
Аватар пользователя

Карма: 182
Рейтинг сообщений: 8328
Зарегистрирован: Пт фев 04, 2011 17:57:51
Сообщений: 20029
Откуда: Рыбинск
Рейтинг сообщения: 0
Медали: 1
Лучший человек Форума 2017 (1)
Амперы там ниоткуда не фигачат, схема эта - вариант известной схемы получения отрицательного напряжения от одной обмотки из двух диодов и двух конденсаторов, отличие в том, что здесь используются оба полупериода. Но сколько нибудь заметную мощность этот выпрямителя выдать не сможет. Так же, емкость С1, С2, С4 должна быть примерно одинаковой, по крайней мере не в разы отличающейся.


Вернуться наверх
 
Не в сети
 Заголовок сообщения: Re: Двуполярное из однополярного.
СообщениеДобавлено: Пт мар 01, 2019 11:15:11 
Друг Кота
Аватар пользователя

Карма: 146
Рейтинг сообщений: 6065
Зарегистрирован: Чт июн 04, 2009 21:06:49
Сообщений: 36292
Откуда: г.Мариинск
Рейтинг сообщения: 0
Медали: 1
Лучший человек Форума 2017 (1)
Не понятно зачем городить такой огород если с этой проблемой справиться обычная схема удвоения на 2х диодах. И результат будет одинаковый.
Изображение

_________________
Тем кого не устаревает наличия ошибок в моем тексте, оставляю права не пользоваться моими советами или просто не читать мои сообщения.


Вернуться наверх
 
Не в сети
 Заголовок сообщения: Двухполярный блок питания без перекоса напряжения
СообщениеДобавлено: Пт мар 27, 2020 13:07:30 
Родился

Карма: 2
Рейтинг сообщений: 0
Зарегистрирован: Пн авг 19, 2019 14:09:55
Сообщений: 10
Рейтинг сообщения: 0
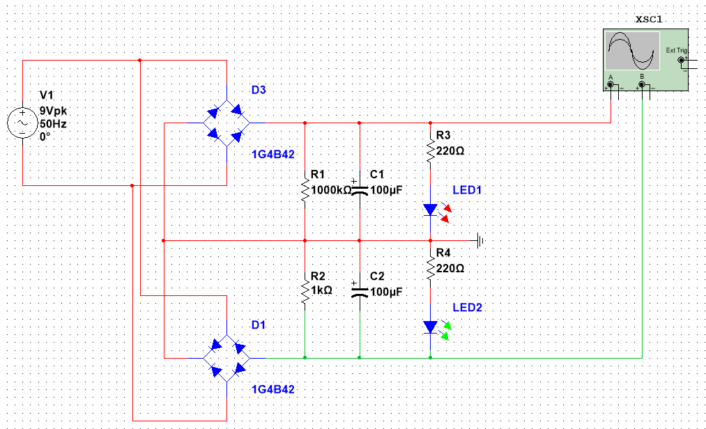
Здравствуйте, уважаемые форумчане.

Есть надобность собрать двухполярный блок питания на однообмоточном трансформаторе, но сделать это таким образом, чтобы не было перекоса напряжений в плечах.
Дело в том, что нагрузка на положительное плечо будет всегда больше, чем на отрицательное (поясняю: питаться будет операционный усилитель, который с помощью обвязки превращен в фильтр, задача которого - устранять помехи в сигнале положительной полярности).

Проблема состоит именно в том, как преобразовать напряжение из переменки трансформатора в стабильное в обеих плечах, не зависимо от дальнейшей нагрузки.

Сам смоделировал схему на двух диодных мостах (скрин приложил). При моделировании напряжение вроде не смещается туда-сюда от изменения нагрузки, но как и за счет чего - я не понимаю.

Если есть мысли, поделитесь, пожалуйста.


Вложения:
Комментарий к файлу: Скрин смоделированной схемы (номиналы особо не подбирал)
1.png [26.08 KiB]
Скачиваний: 264
Вернуться наверх
 
Не в сети
 Заголовок сообщения: Re: Двухполярный блок питания без перекоса напряжения
СообщениеДобавлено: Пт мар 27, 2020 13:14:05 
Друг Кота
Аватар пользователя

Карма: 23
Рейтинг сообщений: 399
Зарегистрирован: Вс окт 24, 2010 16:02:46
Сообщений: 3487
Откуда: Ижевск
Рейтинг сообщения: 0
Так нельзя делать, сгорит.
Нужно 2 однополупериодных выпрямителя +стабилизаторы.

Изображение


Вернуться наверх
 
Показать сообщения за:  Сортировать по:  Вернуться наверх
Начать новую тему Ответить на тему  [ Сообщений: 365 ]     ... , , , 17, ,  

Часовой пояс: UTC + 3 часа


Кто сейчас на форуме

Сейчас этот форум просматривают: нет зарегистрированных пользователей и гости: 57


Вы не можете начинать темы
Вы не можете отвечать на сообщения
Вы не можете редактировать свои сообщения
Вы не можете удалять свои сообщения
Вы не можете добавлять вложения

Найти:
Перейти:  


Powered by phpBB © 2000, 2002, 2005, 2007 phpBB Group
Русская поддержка phpBB
Extended by Karma MOD © 2007—2012 m157y
Extended by Topic Tags MOD © 2012 m157y