Например TDA7294

Форум РадиоКот • Просмотр темы - Импульсная зарядка для автоаккумуляторов (новодел)
Форум РадиоКот
Здесь можно немножко помяукать :)

Текущее время: Вс мар 15, 2026 05:59:53

Часовой пояс: UTC + 3 часа


ПРЯМО СЕЙЧАС:



Начать новую тему Ответить на тему  [ Сообщений: 3615 ]     ... , , , 12, , , ...  
Автор Сообщение
 Заголовок сообщения: Re: Импульсная зарядка для автоаккумуляторов (новодел)
СообщениеДобавлено: Пн май 30, 2011 13:27:39 
Мучитель микросхем

Зарегистрирован: Вс янв 24, 2010 01:51:44
Сообщений: 402
Рейтинг сообщения: 0
falkonist писал(а):
Уважаемый Juri000, давайте не будем путать мягкое с теплым, а?
Данная тема представляет собой попытку приспособить бросовые (устаревшие, сгоревшие) БП, обычно выбрасываемые или идущие тупо на распайку на детали, по новому назначению. Вот и всё...

Все правильно, потому я и извинялся за оффтоп. К сожалению, удалить свой пост не получается, иначе все было бы проще. И, кстати, у меня есть куча БП с компьютеров, которые попали ко мне за последние несколько лет. Так вот, ни в одном из них TL494 не найти, там стоят микры 2003 или 2005. А с ними все гораздо сложнее. Но это уже вопрос другой темы.
Вопрос здешней темы: на TL494 БП не делают уже довольно давно. Где их такие брать? Вопрос риторический.


Вернуться наверх
 
 Заголовок сообщения: Re: Импульсная зарядка для автоаккумуляторов (новодел)
СообщениеДобавлено: Пн май 30, 2011 14:51:22 
Друг Кота
Аватар пользователя

Карма: 44
Рейтинг сообщений: 605
Зарегистрирован: Вс мар 04, 2007 11:39:00
Сообщений: 4471
Откуда: Ukraine, Kyiv
Рейтинг сообщения: 0
В Киеве она стоит меньше 2 грн. (5 руб.). Новая.

_________________
Выслушай и противную сторону, даже если она и противна


Вернуться наверх
 
 Заголовок сообщения: Re: Импульсная зарядка для автоаккумуляторов (новодел)
СообщениеДобавлено: Пн май 30, 2011 15:01:51 
Мучитель микросхем

Зарегистрирован: Вс янв 24, 2010 01:51:44
Сообщений: 402
Рейтинг сообщения: 0
falkonist писал(а):
В Киеве она стоит меньше 2 грн. (5 руб.). Новая.

Т.е. все равно покупать. За 5 р. - Вам везет. В России 20-30 руб. Тоже, конечно не деньги, но мне, например, только через интернет их заказывать и ждать месяц и сотни 3-4 за доставку, плюс почта сдерет. Что совсем не вдохновляет. Хорошо, что не у всех так.


Вернуться наверх
 
 Заголовок сообщения: Re: Импульсная зарядка для автоаккумуляторов (новодел)
СообщениеДобавлено: Пн май 30, 2011 16:08:40 
Открыл глаза
Аватар пользователя

Зарегистрирован: Вс ноя 04, 2007 21:03:06
Сообщений: 66
Рейтинг сообщения: 0
упссссс...при проверке закоротил выход зарядного!стрельнул силовой транзистор 13007.аж взорвало его на части!
вопрос-защита от КЗ есть у этой схемы? :oops:
у БП стандартного есть на сколько знаю... :chmoked:
а вот фото при сборке

и еще вопрос-если один выходит из строя транзистор силовой,то менять надо оба или замена одного достаточная на любой другой из других конструкторов БПкомпа


Вложения:
IMG0204A.jpg [80.93 KiB]
Скачиваний: 1941


Последний раз редактировалось andreyka73 Пн май 30, 2011 16:11:56, всего редактировалось 3 раз(а).
Вернуться наверх
 
Эиком - электронные компоненты и радиодетали
 Заголовок сообщения: Re: Импульсная зарядка для автоаккумуляторов (новодел)
СообщениеДобавлено: Пн май 30, 2011 16:09:15 
Друг Кота
Аватар пользователя

Карма: 44
Рейтинг сообщений: 605
Зарегистрирован: Вс мар 04, 2007 11:39:00
Сообщений: 4471
Откуда: Ukraine, Kyiv
Рейтинг сообщения: 0
Честно говоря, я просто фигею от зигзагов ценообразования.

Вот из сегодняшнего прайса киевской фирмы "IMRAD": UTC494CN PBF UTC (DIP16) = 1.64 грн.

курс 2,8 руб. / 1 грн.

И это при том, что многие детали поступают в Украину через Россию...

_________________
Выслушай и противную сторону, даже если она и противна


Вернуться наверх
 
 Заголовок сообщения: Re: Импульсная зарядка для автоаккумуляторов (новодел)
СообщениеДобавлено: Пн май 30, 2011 16:29:24 
Собутыльник Кота

Карма: 8
Рейтинг сообщений: 52
Зарегистрирован: Ср окт 06, 2010 14:30:35
Сообщений: 2767
Откуда: 100км от Москвы
Рейтинг сообщения: 0
Не, ну в Москве ТЛ494 стоит 9рублей. :) У вас, конечно, все равно дешевле.

_________________
Не ценят люди никогда того, что им легко досталось.


Вернуться наверх
 
 Заголовок сообщения: Re: Импульсная зарядка для автоаккумуляторов (новодел)
СообщениеДобавлено: Пн май 30, 2011 16:33:10 
Собутыльник Кота

Карма: 8
Рейтинг сообщений: 52
Зарегистрирован: Ср окт 06, 2010 14:30:35
Сообщений: 2767
Откуда: 100км от Москвы
Рейтинг сообщения: 0
andreyka73
А ты по какой схеме собирал? Вообще-то, в схеме зарядника falkonistа происходит ограничение тока. Если порог ограничения у тебя был задран, то мог и вылететь транзистор. :roll: Хотя все равно, странно...
Транзистор можешь поменять и один. Там особого подбора параметров не требуется, ИМХО.

_________________
Не ценят люди никогда того, что им легко досталось.


Вернуться наверх
 
 Заголовок сообщения: Re: Импульсная зарядка для автоаккумуляторов (новодел)
СообщениеДобавлено: Пн май 30, 2011 16:49:54 
Открыл глаза
Аватар пользователя

Зарегистрирован: Вс ноя 04, 2007 21:03:06
Сообщений: 66
Рейтинг сообщения: 0
serg_ns писал(а):
andreyka73
А ты по какой схеме собирал? Вообще-то, в схеме зарядника falkonistа происходит ограничение тока. Если порог ограничения у тебя был задран, то мог и вылететь транзистор. :roll: Хотя все равно, странно...
Транзистор можешь поменять и один. Там особого подбора параметров не требуется, ИМХО.


по схеме "С"

я просто ради проверки сам спецом закоротил + и -.потом пропало напряжение на выходе..и через несколько секунд был выстрел!хорошо что плата была перевернута))))а то осколки транзистора попали бы в морду котяры)))хер его знает...терь рабоат притормозилась..транзисторы естьу меня но в корпусе таком широченном...не впаять :hunger: буду искать


Вернуться наверх
 
 Заголовок сообщения: Re: Импульсная зарядка для автоаккумуляторов (новодел)
СообщениеДобавлено: Ср июн 01, 2011 08:20:18 
Открыл глаза
Аватар пользователя

Зарегистрирован: Вс ноя 04, 2007 21:03:06
Сообщений: 66
Рейтинг сообщения: 0
вот и все)))) :music:

один вопрос чисто риторический:могу ли я откаллибровать регулятор тока по мультиметру в режиме "ток"
у меня предел мультиметра 20 А?
просто замыкая выход щупами,без всЯкой нагрузки.нагрузкой-толькьо являектся мультиметр? :shock:


Вложения:
IMG0205A.jpg [62.46 KiB]
Скачиваний: 1778
Вернуться наверх
 
 Заголовок сообщения: Re: Импульсная зарядка для автоаккумуляторов (новодел)
СообщениеДобавлено: Вт июн 07, 2011 12:01:26 
Открыл глаза
Аватар пользователя

Зарегистрирован: Вс ноя 04, 2007 21:03:06
Сообщений: 66
Рейтинг сообщения: 0
:?


Вернуться наверх
 
 Заголовок сообщения: Re: Импульсная зарядка для автоаккумуляторов (новодел)
СообщениеДобавлено: Чт июл 07, 2011 22:47:03 
Прорезались зубы

Зарегистрирован: Ср дек 29, 2010 18:26:05
Сообщений: 235
Рейтинг сообщения: 0
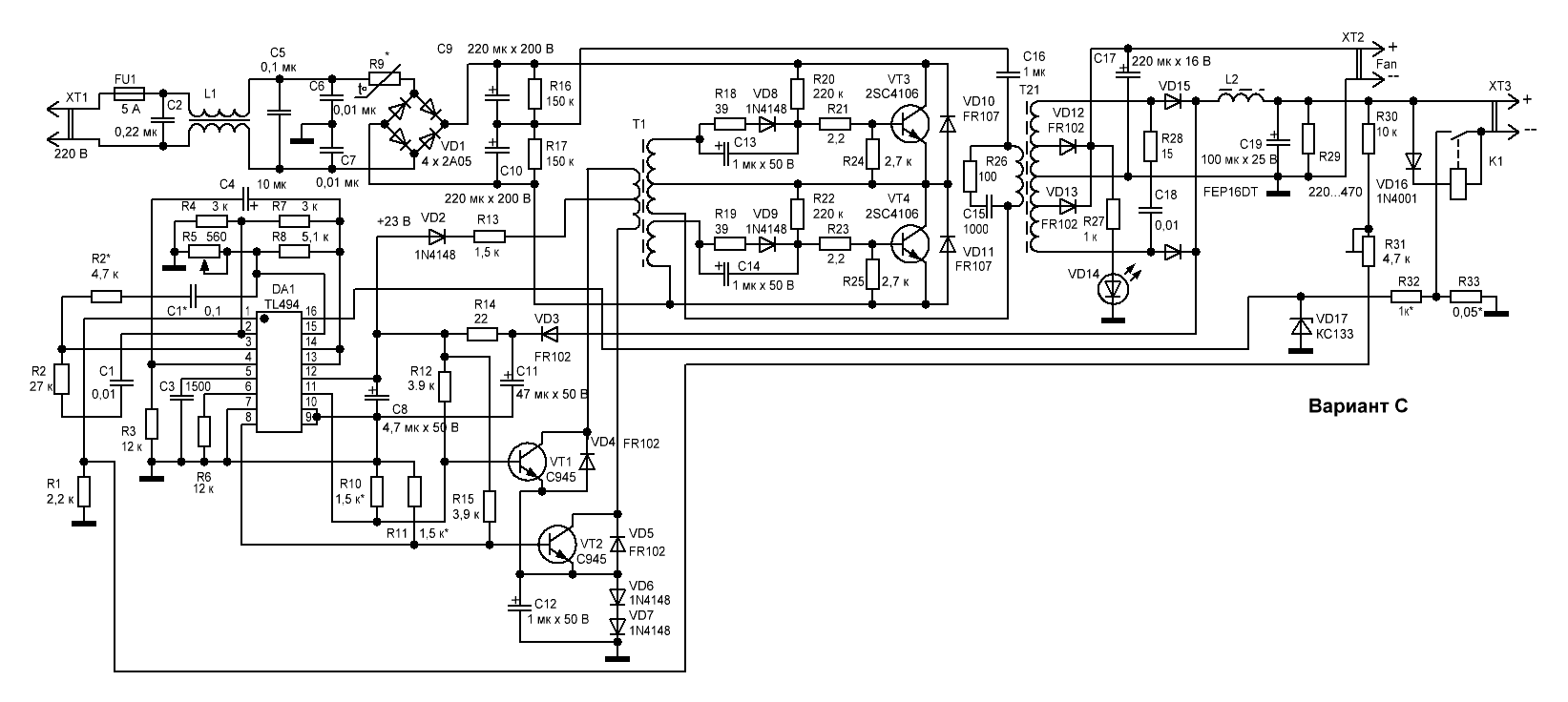
Добрый вечер Всем.Делаю схему С . Вопрос 1. На схеме L1 КАК,НА ЧЕМ И СКОЛЬКО ВИТКОВ?
Всю тему перелопатил и видно пропустил,но все же?
2. Кроме R33 есть ли резисторы мощностью больше 0.125 ватта?(какие?).
Плата практически собрана - осталось Дроссель L2 впаять и L1 пришаманить.
3.Входной кондер C2 0.22 я так понимаю не менее 250 вольт?А C6 и C7,C5 по идее тоже высоковольтные?


Вложения:
зарядка С.GIF [42.76 KiB]
Скачиваний: 1938
Вернуться наверх
 
 Заголовок сообщения: Re: Импульсная зарядка для автоаккумуляторов (новодел)
СообщениеДобавлено: Пт июл 08, 2011 07:32:38 
Друг Кота
Аватар пользователя

Карма: 8
Рейтинг сообщений: 53
Зарегистрирован: Вс фев 08, 2009 16:13:38
Сообщений: 5728
Откуда: п.Красногорский
Рейтинг сообщения: 0
mezon писал(а):
Всю тему перелопатил и видно пропустил,но все же?

Действительно.
Т.к. зарядник делается на основе БП АТХ, то и все детали оттуда.
Дроссель, входной фильтр EMI, типа http://www.chipdip.ru/product/b82731-m2901-a30.aspx
Конденсаторы С1, С5 оттуда же, типа http://www.chipdip.ru/product/b81122-a1104-m.aspx, С6-7 керамика 1-2 кВ.
Если ставить обычный, например К73-17, то рабочее напряжение должно быть не менее 350 вольт.
Цитата:
2. Кроме R33 есть ли резисторы мощностью больше 0.125 ватта?(какие?).

R26, 29 - 2-3 Вт. R14 - 0.5 Вт. R28 - 0.5-1 Вт.
Может ещё кто поправит. :)

_________________
Творчество оно для того и нужно чтобы творить!


Вернуться наверх
 
 Заголовок сообщения: Re: Импульсная зарядка для автоаккумуляторов (новодел)
СообщениеДобавлено: Пт июл 08, 2011 10:49:09 
Вымогатель припоя

Карма: 2
Рейтинг сообщений: 20
Зарегистрирован: Сб янв 30, 2010 02:35:20
Сообщений: 645
Откуда: с Марса.
Рейтинг сообщения: 0
R16, R17 - 0.25вт. Да и R18, R19, R20, R22 - должны быть вроде не меньше. Ну и R27 в зависимости от тока VD14.


Вернуться наверх
 
 Заголовок сообщения: Re: Импульсная зарядка для автоаккумуляторов (новодел)
СообщениеДобавлено: Пт июл 08, 2011 20:38:40 
Прорезались зубы

Зарегистрирован: Ср дек 29, 2010 18:26:05
Сообщений: 235
Рейтинг сообщения: 0
Спасибо ,буду менять.


Вернуться наверх
 
 Заголовок сообщения: Re: Импульсная зарядка для автоаккумуляторов (новодел)
СообщениеДобавлено: Вс июл 10, 2011 11:40:09 
Открыл глаза
Аватар пользователя

Зарегистрирован: Вс ноя 04, 2007 21:03:06
Сообщений: 66
Рейтинг сообщения: 0
а вот один из моих вариантов зарядки!


Вложения:
S7300095.JPG [88.13 KiB]
Скачиваний: 2599
S7300094.JPG [96.24 KiB]
Скачиваний: 2265
S7300085.JPG [99.16 KiB]
Скачиваний: 1815
S7300084.JPG [135.16 KiB]
Скачиваний: 1941
Вернуться наверх
 
 Заголовок сообщения: Re: Импульсная зарядка для автоаккумуляторов (новодел)
СообщениеДобавлено: Вс июл 10, 2011 11:51:14 
Друг Кота
Аватар пользователя

Карма: 44
Рейтинг сообщений: 605
Зарегистрирован: Вс мар 04, 2007 11:39:00
Сообщений: 4471
Откуда: Ukraine, Kyiv
Рейтинг сообщения: 0
Неплохо. Весьма. Только пара замечаний:
1. Дорожки "холодной" стороны очень близко расположены к дорожкам "горячей". При повышенной влажности могут быть "прострелы" по плате.
2. Что, дефицит стеклотекстолита? Не хватило пары сантиметров с каждой стороны платы, что пришлось фиксировать её в корпусе дополнительными проставками? Начинать разводку стОило бы со снятия координат крепежных отверстий под винты имеющегося корпуса и соответственно под них определять уже размер платы.

_________________
Выслушай и противную сторону, даже если она и противна


Вернуться наверх
 
 Заголовок сообщения: Re: Импульсная зарядка для автоаккумуляторов (новодел)
СообщениеДобавлено: Вс июл 10, 2011 13:24:58 
Открыл глаза
Аватар пользователя

Зарегистрирован: Вс ноя 04, 2007 21:03:06
Сообщений: 66
Рейтинг сообщения: 0
falkonist писал(а):
Неплохо. Весьма. Только пара замечаний:


СПАСИБО!
СДЕЛАЛ 2 ТАКИХ!ВСЕ РАБОТАЕТ БЕЗ НАРЕКАНИЙ

falkonist писал(а):
1. Дорожки "холодной" стороны очень близко расположены к дорожкам "горячей". При повышенной влажности могут быть "прострелы" по плате.

НУ КАК БЫ НЕ СОБИРАЮСЬ ПОД ДОЖДЕМ ИСПОЛЬЗОВАТЬ!И НЕ В ГАРАЖЕ. :) ДОМА ЛЕЖИТ В АНТРЕСОЛИ!НАДО ЗАРЯДИТЬ ДОСТАЛ АККУМУЛЯТОР ПРИНЕС ДОМОЙ И В СУХОЙМ ПОМЕЩЕНИИ (ЗАСТКЕЛЕННОМ БАЛКОНЕ) И ПРОВОЖУ ЗАРЯДКУ

falkonist писал(а):
2. Что, дефицит стеклотекстолита? Не хватило пары сантиметров с каждой стороны платы, что пришлось фиксировать её в корпусе дополнительными проставками? Начинать разводку стОило бы со снятия координат крепежных отверстий под винты имеющегося корпуса и соответственно под них определять уже размер платы.

СПЕРВА РАЗВОДИЛ ПОД КОРПУС СД-ШНИКА..ПОТМО ПЛЮНУЛ..И ВСТАВИЛ В КОРПУС БП КОМПА.
А ТАК ВООБЩЕ ЛЮБЛЮ МИНИАТЮРИЗАЦИЮ.ДАЖЕ ЧИПЫ СМД-ЭЛЕМЕНТЫ ПРИМЕНИЛ :chmoked:


Вернуться наверх
 
 Заголовок сообщения: Re: Импульсная зарядка для автоаккумуляторов (новодел)
СообщениеДобавлено: Вс июл 10, 2011 13:34:54 
Друг Кота
Аватар пользователя

Карма: 44
Рейтинг сообщений: 605
Зарегистрирован: Вс мар 04, 2007 11:39:00
Сообщений: 4471
Откуда: Ukraine, Kyiv
Рейтинг сообщения: 0
Уважаемый andreyka73, миниатюризация, конечно, очень хорошо и современно, но, как говорится, "И палка однажды может выстрелить". Поэтому защитные расстояния между дорожками "горячей" и "холодной" стороны не от жиру буржуины придумали. Либо надо делать сквозные щели между ними в стеклотекстолите.

Платы, Вы, конечно же, можете делать, как Вам привычно. Просто я этот этап миниатюризации уже прошел, когда сидишь с готовой платой и корпусом и чешешь репу: а как одно всунуть в другое?.. И как её там крепить... Поэтому последние лет 15 сначала вырезаю плату, намечаю крепежные отверстия, потом размечаю органы управления (входы/выходы, переключатели, переменные резисторы и т.п.) с точки зрения эргономики и удобства управления и только потом, на свободных местах развожу компоненты.

Распаял, настроил, поставил в корпус, закрутил - и сабж работает. И никакого головняка.

_________________
Выслушай и противную сторону, даже если она и противна


Вернуться наверх
 
 Заголовок сообщения: Re: Импульсная зарядка для автоаккумуляторов (новодел)
СообщениеДобавлено: Вс июл 10, 2011 14:17:36 
Потрогал лапой паяльник

Карма: 1
Рейтинг сообщений: 7
Зарегистрирован: Ср дек 24, 2008 21:15:36
Сообщений: 342
Рейтинг сообщения: 0
Для приборов используемых в офисных помежениях минимальный зазор между сетевой стороной и низковольтной должен быть не менее 4,5 мм. Это не касается влажных помещений.


Вернуться наверх
 
 Заголовок сообщения: Re: Импульсная зарядка для автоаккумуляторов (новодел)
СообщениеДобавлено: Пт июл 15, 2011 23:59:49 
Прорезались зубы

Зарегистрирован: Ср дек 29, 2010 18:26:05
Сообщений: 235
Рейтинг сообщения: 0
Добрый вечер.Склепал 3 вариант.Подключил через лампочку 60 ватт,один раз мигнуло -на выходе нуль.Греются 2 транзистора т3 и т4.Напряжение на 12, 13 ножках при подключении блока внешнего 10в - 12 нога 9.27в, 13 нога 5.93в.
Напряжение общее на с9 и с10 -288 вольт,отдельно на каждом 147, и 147 вольт.
Кто подскажет куда копать?


Вернуться наверх
 
Показать сообщения за:  Сортировать по:  Вернуться наверх
Начать новую тему Ответить на тему  [ Сообщений: 3615 ]     ... , , , 12, , , ...  

Часовой пояс: UTC + 3 часа


Вы не можете начинать темы
Вы не можете отвечать на сообщения
Вы не можете редактировать свои сообщения
Вы не можете удалять свои сообщения
Вы не можете добавлять вложения

Найти:
Перейти:  


Powered by phpBB © 2000, 2002, 2005, 2007 phpBB Group
Русская поддержка phpBB
Extended by Karma MOD © 2007—2012 m157y
Extended by Topic Tags MOD © 2012 m157y