Например TDA7294

Форум РадиоКот • Просмотр темы - Электронная нагрузка
Форум РадиоКот
Здесь можно немножко помяукать :)

Текущее время: Сб мар 14, 2026 11:11:49

Часовой пояс: UTC + 3 часа


ПРЯМО СЕЙЧАС:



Начать новую тему Ответить на тему  [ Сообщений: 745 ]     ... , , , 12, , , ...  
Автор Сообщение
 Заголовок сообщения: Re: Электронная нагрузка
СообщениеДобавлено: Пн окт 03, 2016 11:16:40 
Это не хвост, это антенна
Аватар пользователя

Карма: 5
Рейтинг сообщений: 135
Зарегистрирован: Ср май 26, 2010 18:53:57
Сообщений: 1363
Рейтинг сообщения: 0
Vovk_Z писал(а):
- тем не менее, судя по выше написанному, вышенарисованному и выше сфотографированному автором, оно вполне должно работать. Лучше, или хуже - другой вопрос.


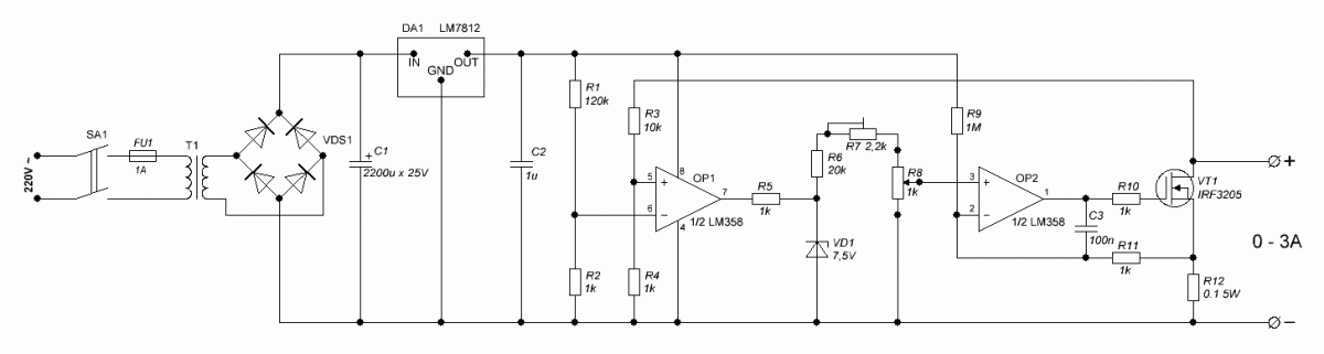
Давайте глянем на схему.

Такие схемы в зависимости от источников питания приложенных к нагрузке, склонны к возбудам, коррекция ОУ должна быть, иначе можно получить ключевой режим транзисторов и выхода из строя тестируемого источника питания, а может быть и что похуже, например пожар. Я сам с этим сталкивался, кондер на 1n -100n спасал ситуацию.

Starichok кстати выкладывал хорошую схему. Выложу еще раз.

Вложение:
el.gif [23.31 KiB]
Скачиваний: 2266


Цитата:
первый ОУ предназначен для автоматического включения-отключения регулятора при появлении-исчезновении напряжения на стоке.
без этой примочки при установленном задании будет максимальное напряжение на затворе, и при подключении проверяемого источника полностью открытый мосфет создаст кз.


Вроде бы казалось - мелочь, а вещь в какой то степени полезная. Кстати на её основе можно сделать разрядное устроиство которое будет разряжать до определенного напряжения.

Ну и стабилизация напряжения опорника тоже вещь полезная. И тут как бы тоже вопрос безопасности встает, все же нужно что бы независимо от скачков напряжения, напряжение на опорнике не менялось. Либо нужно учитывать тот факт потребление нагрузки может менятся от напряжения сети, и в случае пробоя стабилизатора во время работы увеличится потребление тока.

Вообщем тут больше "претензия" к тому, что человек начал делать прежде чем подумал.

Собственно далеко та ходить ненадо, тема которая отвечает на все вопросы так близко -
Вложение:
ya-el.png [17.52 KiB]
Скачиваний: 1089

_________________
[AMS]


Вернуться наверх
 
 Заголовок сообщения: Re: Электронная нагрузка
СообщениеДобавлено: Пн окт 03, 2016 13:38:39 
Модератор
Аватар пользователя

Карма: 153
Рейтинг сообщений: 2942
Зарегистрирован: Сб авг 14, 2010 15:05:51
Сообщений: 19003
Откуда: г. Озерск, Челябинская обл.
Рейтинг сообщения: 0
Медали: 1
Лучший человек Форума 2017 (1)
tar писал(а):
Кстати на её основе можно сделать разрядное устроиство которое будет разряжать до определенного напряжения.
именно это моя схема и делает - она никогда не разрядит ниже заданного напряжения. ток разряда будет падать, а напряжение на аккуме будет почти стабильным.

_________________
Мудрость приходит вместе с импотенцией...
Когда на русском форуме переходят на Вы, в реальной жизни начинают бить морду.


Вернуться наверх
 
 Заголовок сообщения: Re: Электронная нагрузка
СообщениеДобавлено: Пн окт 03, 2016 15:14:29 
Держит паяльник хвостом

Карма: 5
Рейтинг сообщений: 250
Зарегистрирован: Пн май 10, 2010 22:54:05
Сообщений: 960
Откуда: Киев
Рейтинг сообщения: 0
tar писал(а):
Давайте глянем на схему.
Такие схемы в зависимости от источников питания приложенных к нагрузке, склонны к возбудам, коррекция ОУ должна быть, иначе можно получить ключевой режим транзисторов и выхода из строя тестируемого источника питания, а может быть и что похуже, например пожар. Я сам с этим сталкивался, кондер на 1n -100n спасал ситуацию.

Это само собой. Маленькие конденсаторы (1000 пФ) между выходами ОУ и инвертирующими входами - нужны. Это мелочь, я даже не обратил внимания.


tar писал(а):
Вообщем тут больше "претензия" к тому, что человек начал делать прежде чем подумал.

Да, я тоже говорю, что можно сделать лучше и правильнее, но человек уже развел и сделал плату, это во-первых.
А во-вторых - он попользуется тем, что получилось, и глядишь, захочет исправить. А исправить будет не трудно, т.к. основная часть устройства - силовая часть и корпус с измерителями уже готовы, их почти не нужно трогать. Остается чуть переделать схему управления (слаботочную часть) - и все.


Вернуться наверх
 
 Заголовок сообщения: Re: Электронная нагрузка
СообщениеДобавлено: Вт окт 04, 2016 19:05:49 
Открыл глаза
Аватар пользователя

Зарегистрирован: Вс июн 01, 2008 20:08:27
Сообщений: 56
Откуда: Ижевск
Рейтинг сообщения: 0
tar писал(а):
Ниче вы не понимаете, у человека просто чудо транзисторы, сами выбирают что рассеивать а что "пропускать". Самый главный вопрос в этом во всем - куда пропускать? Если был бы выбор что то пропускать а что то рассеивать то наверное проще было бы все пропускать. А пока, все как и было - по закону Ома.


Эквивалентная схема 2 последовательных сопротивления. Сопротивление перехода транзистора + сопротивление шунта.

Ток в цепи одинаков. Где больше сопротивление там и будет большая мощность выделяться. Но ток то один. Если верить подсчетам то по приведенной схеме мощность рассеивамая на 1 ранзисторе при напряжении подаваемом на вход 30В. в полностью открытом состоянии будет около 13 Вт. т.е 130 Вт с 10 шт.

Правильно я посчитал или где-то ошибся?

_________________
Лишь разум, потерянный бесповоротно, наполнить может сердце мне тоской.


Вернуться наверх
 
Эиком - электронные компоненты и радиодетали
 Заголовок сообщения: Re: Электронная нагрузка
СообщениеДобавлено: Вт окт 04, 2016 21:11:41 
Это не хвост, это антенна
Аватар пользователя

Карма: 5
Рейтинг сообщений: 135
Зарегистрирован: Ср май 26, 2010 18:53:57
Сообщений: 1363
Рейтинг сообщения: 0
Netdemon писал(а):
Эквивалентная схема 2 последовательных сопротивления. Сопротивление перехода транзистора + сопротивление шунта.


И считаем мы их по закону Ома. На самом деле мы его можем представить как эквивалент одного сопротивления. Но сути это не меняет.

Как это относится к моему выражению непонятно, твои слова никак не поясняют неприминибельное к данной схемотехнике понятие "проходящая мощность", поскольку вся мощность (фактическое преобразование) производится в тепло и считается рассеиваемой. И неважно где это будет происходить, на транзисторе или на шунте.


Netdemon писал(а):
Если верить подсчетам то по приведенной схеме мощность рассеивамая на 1 ранзисторе при напряжении подаваемом на вход 30В. в полностью открытом состоянии будет около 13 Вт. т.е 130 Вт с 10 шт.


ОК! Если смотреть по твоей схеме которую ты привел пару страниц назад, то масимальный ток который у тебя может пойти, будет около 15А пускай разделим его на 10 (но на самом деле так делить нельзя, но все же)
Это значит примерно по 1.5А на каждый транзистор.Опять же по закону Ома мы получаем 30Вольт * 1.5А = 45 Вт на каждую цепочку транзистор + выравнивающий шунт + токовый шунт. Теперь не сложно вычислить выделяемую мощность на каждом участке по тому же закону Ома, в любом случае это уже выходит за рамки твоих расчетов.

Кстати не мешало бы тебе изучить транзистор по подробнее, его режимы работы и т.п. Потому что я сомневаюсь что кто то бы сказал что в такой схеме транзистор может быть в полностью открытом состоянии.

И как можно было проигнорировать мои посты предыдущие? Я ведь даже хорошую схему выложил, где все есть.
Почитать тему на которую я намекнул как бы, было бы полезно, там как бы не так много страниц, за вечер можно прочитать. Там есть варианты с отдельными ОУ для каждого транзистора и т. п.

Читаем читаем не стесняемся, уже все давно разжевано.

_________________
[AMS]


Вернуться наверх
 
 Заголовок сообщения: Re: Электронная нагрузка
СообщениеДобавлено: Вт окт 04, 2016 21:27:39 
Модератор
Аватар пользователя

Карма: 153
Рейтинг сообщений: 2942
Зарегистрирован: Сб авг 14, 2010 15:05:51
Сообщений: 19003
Откуда: г. Озерск, Челябинская обл.
Рейтинг сообщения: 0
Медали: 1
Лучший человек Форума 2017 (1)
полностью открытым транзистор быть не может, ему нужно регулировать (стабилизировать) ток.

_________________
Мудрость приходит вместе с импотенцией...
Когда на русском форуме переходят на Вы, в реальной жизни начинают бить морду.


Вернуться наверх
 
 Заголовок сообщения: Re: Электронная нагрузка
СообщениеДобавлено: Вт окт 04, 2016 21:43:23 
Открыл глаза
Аватар пользователя

Зарегистрирован: Вс июн 01, 2008 20:08:27
Сообщений: 56
Откуда: Ижевск
Рейтинг сообщения: 2
Так что является в конечном итоге нагрузкой?
В даташите я не нашел графика зависимости сопротивления перехода от напряжения на затворе. Менять кардинально ничего уже не буду. Только немного подправлю.
Конденсаторы от возбуждения поставлю между GD и DS по 100нф. Протестирую, а там уже понятно будет.

_________________
Лишь разум, потерянный бесповоротно, наполнить может сердце мне тоской.


Последний раз редактировалось Netdemon Ср окт 05, 2016 05:28:13, всего редактировалось 1 раз.

Вернуться наверх
 
 Заголовок сообщения: Re: Электронная нагрузка
СообщениеДобавлено: Вт окт 04, 2016 22:32:02 
Друг Кота
Аватар пользователя

Карма: 146
Рейтинг сообщений: 6067
Зарегистрирован: Чт июн 04, 2009 21:06:49
Сообщений: 36290
Откуда: г.Мариинск
Рейтинг сообщения: 0
Медали: 1
Лучший человек Форума 2017 (1)
В электронной нагрузке в рабочем режиме не может быть полностью открытого транзистора, транзистор всегда приоткрыт (работает в линейном режиме). А приоткрытый транзистор может иметь любое сопротивление от единиц мОм до десятков или сотен МОм, в зависимости от напряжения на затворе. Основная мощность рассеивается на транзисторе и рассчитывается очень просто U*I.

_________________
Тем кого не устаревает наличия ошибок в моем тексте, оставляю права не пользоваться моими советами или просто не читать мои сообщения.


Вернуться наверх
 
 Заголовок сообщения: Re: Электронная нагрузка
СообщениеДобавлено: Ср окт 05, 2016 11:05:38 
Держит паяльник хвостом

Карма: 5
Рейтинг сообщений: 250
Зарегистрирован: Пн май 10, 2010 22:54:05
Сообщений: 960
Откуда: Киев
Рейтинг сообщения: 0
Netdemon писал(а):
Конденсаторы от возбуждения поставлю между GD и DS по 100нф. Протестирую, а там уже понятно будет.

- повторюсь, достаточно поставить 1-10 нФ между выводами 2 и 3, и между выводами 6 и 7 LM358.
Хотя поставить их куда-угодно тоже можно - работать, в большинстве случаев - будет.


Вернуться наверх
 
 Заголовок сообщения: Re: Электронная нагрузка
СообщениеДобавлено: Ср окт 05, 2016 14:22:24 
Это не хвост, это антенна
Аватар пользователя

Карма: 5
Рейтинг сообщений: 135
Зарегистрирован: Ср май 26, 2010 18:53:57
Сообщений: 1363
Рейтинг сообщения: 0
Vovk_Z писал(а):
- повторюсь, достаточно поставить 1-10 нФ между выводами 2 и 3, и между выводами 6 и 7 LM358.


Фактически и это не поможет тоже. Что бы частотная коррекция для такого включения корректно работала необходимо после конденсатора на инвертирующем входе в сторону шунта поставить сопротивление 1к-100к, иначе же при повышении тока возбуд все равно будет, но это такое, автора этой конструкции это мало волнует.

_________________
[AMS]


Вернуться наверх
 
 Заголовок сообщения: Re: Электронная нагрузка
СообщениеДобавлено: Пн окт 10, 2016 21:29:48 
Открыл глаза
Аватар пользователя

Зарегистрирован: Вс июн 01, 2008 20:08:27
Сообщений: 56
Откуда: Ижевск
Рейтинг сообщения: 0
Вот что у меня получилось на сегодняшний день.
-Доработал плату, разделив токовый шунт на 2 части.
-Поставил резисторы по 10 кОм от токового шунта на вход ОУ.
Вложение:
photo_2016-10-10_23-23-44.jpg [137.31 KiB]
Скачиваний: 710

Вложение:
photo_2016-10-10_23-23-40.jpg [77.91 KiB]
Скачиваний: 644

Как и ванговали при 4А и 6В (20Вт) Происходит самовозбуд.
Остался вопрос как именно установить конденсаторы.
Цитата:
... достаточно поставить 1-10 нФ между выводами 2 и 3, и между выводами 6 и 7 LM358

Логика мне непнятна.
2 и 3 входы ОУ 1 го канала, а 6 и 7 вход и выход второго канала. Может всетаки нужно включить конденсаторы между входом и выходом ОУ? Как будет правильно?

_________________
Лишь разум, потерянный бесповоротно, наполнить может сердце мне тоской.


Вернуться наверх
 
 Заголовок сообщения: Re: Электронная нагрузка
СообщениеДобавлено: Пн окт 10, 2016 21:43:15 
Это не хвост, это антенна
Аватар пользователя

Карма: 5
Рейтинг сообщений: 135
Зарегистрирован: Ср май 26, 2010 18:53:57
Сообщений: 1363
Рейтинг сообщения: 0
Я выкладывал выше схему, там правильное подключение ОУ, то есть конденсатор коррекции и сопротивление обратной связи должно быть включено как на той схеме.

В вашем случае для первого ОУ выводы 1 и 2. Сопротивление ставится в сторону шунта после конденсатора на вывод 2. Ну на схеме это видно, это должно обеспечить стабильную работу.

Конденсатор можно ставить и меньшей ёмкости, можно методом подбора от 1n до 100n в случае если все же возбуд будет можно попробовать увеличить сопротивление резистора обратной связи с шунта о котором я говорил выше.

_________________
[AMS]


Вернуться наверх
 
 Заголовок сообщения: Re: Электронная нагрузка
СообщениеДобавлено: Пн окт 10, 2016 21:51:25 
Открыл глаза
Аватар пользователя

Зарегистрирован: Вс июн 01, 2008 20:08:27
Сообщений: 56
Откуда: Ижевск
Рейтинг сообщения: 0
Вот. По схеме понятно. Между инвертирующим входом и выходом. Получаем ООС, которая будет стремиться уменьшить Ку по переменному току при возбуждении . Попробую 100нф поставить. Потом отпишу по результатам. Ваттметр на сортировке в Москве. Думаю к среде придет. Пока мультиметром довольствуюсь.
----------
Поставил по 100нф В ООС на каждом канале. Ток не скачет, регулировка плавная.
Осталось смонтировать второй канал и прижать транзисторы. В качестве защиты от переполюсовки поставлю 2 сборки диодные sbl3040pt последовательно Выходы запараллелю. Получится 80В 60А с запасом.
Вложение:
photo_2016-10-11_20-33-17.jpg [84.42 KiB]
Скачиваний: 731

Дополнительно прорабатываю защиту от перенапряжения и по току. Давайте обсудим варианты. :)

Есть мысль о релейной защите + глушим усилитель тока. Реализовать на триггере и детекторе тока и напряжения. При превышении одного из них отрубать входное напряжение и грушить усилитель тока эмиттерным повторителем с индикацией превысившего параметра.

_________________
Лишь разум, потерянный бесповоротно, наполнить может сердце мне тоской.


Последний раз редактировалось Netdemon Вт окт 11, 2016 18:49:08, всего редактировалось 2 раз(а).

Вернуться наверх
 
 Заголовок сообщения: Re: Электронная нагрузка
СообщениеДобавлено: Вт окт 11, 2016 18:46:13 
Держит паяльник хвостом

Карма: 5
Рейтинг сообщений: 250
Зарегистрирован: Пн май 10, 2010 22:54:05
Сообщений: 960
Откуда: Киев
Рейтинг сообщения: 0
Netdemon писал(а):
Цитата:
... достаточно поставить 1-10 нФ между выводами 2 и 3, и между выводами 6 и 7 LM358

Логика мне непнятна.
2 и 3 входы ОУ 1 го канала, а 6 и 7 вход и выход второго канала. Может всетаки нужно включить конденсаторы между входом и выходом ОУ? Как будет правильно?

- между инвертирующим входом и вьіходм, конечно. Т.е. "2 и 3" - єто я ошибся.


Вернуться наверх
 
 Заголовок сообщения: Re: Электронная нагрузка
СообщениеДобавлено: Вт окт 11, 2016 19:57:12 
Это не хвост, это антенна
Аватар пользователя

Карма: 5
Рейтинг сообщений: 135
Зарегистрирован: Ср май 26, 2010 18:53:57
Сообщений: 1363
Рейтинг сообщения: 0
Netdemon писал(а):
Дополнительно прорабатываю защиту от перенапряжения и по току. Давайте обсудим варианты.


Давай обсудим, предложил бы чего нибудь, для начала.

_________________
[AMS]


Вернуться наверх
 
 Заголовок сообщения: Re: Электронная нагрузка
СообщениеДобавлено: Вт окт 11, 2016 20:13:23 
Друг Кота
Аватар пользователя

Карма: 146
Рейтинг сообщений: 6067
Зарегистрирован: Чт июн 04, 2009 21:06:49
Сообщений: 36290
Откуда: г.Мариинск
Рейтинг сообщения: 0
Медали: 1
Лучший человек Форума 2017 (1)
Netdemon писал(а):
В качестве защиты от переполюсовки поставлю 2 сборки диодные sbl3040pt последовательно Выходы запараллелю. Получится 80В 60А с запасом.

а на хрена? Поставьте обычный плавкий предохранитель. В каждом полевике стоит диод который при переполюсовке откроется и сожжёт предохранитель.
Netdemon писал(а):
Дополнительно прорабатываю защиту от перенапряжения и по току. Давайте обсудим варианты.

А это как? Если ток стабилизирован зачем делать от него защиту? просто исключить возможность установки тока больше положенного.
Защита от перенапряжения уже сложней.

_________________
Тем кого не устаревает наличия ошибок в моем тексте, оставляю права не пользоваться моими советами или просто не читать мои сообщения.


Вернуться наверх
 
 Заголовок сообщения: Re: Электронная нагрузка
СообщениеДобавлено: Вт окт 11, 2016 20:46:42 
Открыл глаза
Аватар пользователя

Зарегистрирован: Вс июн 01, 2008 20:08:27
Сообщений: 56
Откуда: Ижевск
Рейтинг сообщения: 0
Я уже боюсь что либо предлагать.
Ладно. Диодных сборок хватит.
Как доделаю и настрою, так отпишусь и материалы выложу.

П.С. сегодня случайно при тесте убил б/у батарею акумов от ноута. На 2-х парах клапана сработали на 6 Амперах. Совсем забыл что источник слабый. Транзюки в воздухе слегка теплые были.

_________________
Лишь разум, потерянный бесповоротно, наполнить может сердце мне тоской.


Вернуться наверх
 
 Заголовок сообщения: Re: Электронная нагрузка
СообщениеДобавлено: Ср окт 12, 2016 11:49:47 
Держит паяльник хвостом

Карма: 5
Рейтинг сообщений: 250
Зарегистрирован: Пн май 10, 2010 22:54:05
Сообщений: 960
Откуда: Киев
Рейтинг сообщения: 0
Защита от обратного напряжения во многих (или в большинстве) случаях решается простым диодом (или сборкой) Шоттки. Защита по току, в обычном виде, как уже было замечено, для эл. нагрузки не нужна. Однако предохранитель, на случай, если силовая часть сделана без достаточного запаса - лишним никогда не будет, т.к. по хорошему, должна быть какая-то защита при аварии в силовой части.
Кроме того, защита от перегрузки по мощности - лишней тоже не была бы, однако она двумя деталями уже не получится - потеряется вся простота и изящество.
Например, существуют готовые м/сх-перемножители (AD534), однако ее так просто в схему уже не сунешь, нужна обвязка.


Вернуться наверх
 
 Заголовок сообщения: Re: Электронная нагрузка
СообщениеДобавлено: Ср окт 12, 2016 21:15:56 
Открыл глаза
Аватар пользователя

Зарегистрирован: Вс июн 01, 2008 20:08:27
Сообщений: 56
Откуда: Ижевск
Рейтинг сообщения: 0
Установил Ваттметр и защиту от переполюсовки. Заменил шунты на 2 по 20Вт 0,1 Ом. Второй канал транзисторов пока не распаял.

СпойлерИзображение
Изображение



Остался вопрос как победить бросок тока при подключении напряжения к нагрузке.

_________________
Лишь разум, потерянный бесповоротно, наполнить может сердце мне тоской.


Вернуться наверх
 
 Заголовок сообщения: Re: Электронная нагрузка
СообщениеДобавлено: Ср окт 12, 2016 21:29:18 
Это не хвост, это антенна
Аватар пользователя

Карма: 5
Рейтинг сообщений: 135
Зарегистрирован: Ср май 26, 2010 18:53:57
Сообщений: 1363
Рейтинг сообщения: 0
Netdemon писал(а):
Остался вопрос как победить бросок тока при подключении напряжения к нагрузке.


Ты серьезно? тебе же выше я написал и даже кинул схему и выделил цитату автора схемы которая обьясняет все. Неужто так сложно внимательно читать?

_________________
[AMS]


Вернуться наверх
 
Показать сообщения за:  Сортировать по:  Вернуться наверх
Начать новую тему Ответить на тему  [ Сообщений: 745 ]     ... , , , 12, , , ...  

Часовой пояс: UTC + 3 часа


Вы не можете начинать темы
Вы не можете отвечать на сообщения
Вы не можете редактировать свои сообщения
Вы не можете удалять свои сообщения
Вы не можете добавлять вложения

Найти:
Перейти:  


Powered by phpBB © 2000, 2002, 2005, 2007 phpBB Group
Русская поддержка phpBB
Extended by Karma MOD © 2007—2012 m157y
Extended by Topic Tags MOD © 2012 m157y