Например TDA7294

Форум РадиоКот • Просмотр темы - Стабилизация напряжения на SG3525
Форум РадиоКот
Здесь можно немножко помяукать :)

Текущее время: Сб дек 13, 2025 07:41:32

Часовой пояс: UTC + 3 часа


ПРЯМО СЕЙЧАС:



Начать новую тему Ответить на тему  [ Сообщений: 226 ]     ... , , , 11,  
Автор Сообщение
Не в сети
 Заголовок сообщения: Re: Стабилизация напряжения на SG3525
СообщениеДобавлено: Пн май 22, 2023 21:07:10 
Собутыльник Кота

Карма: -24
Рейтинг сообщений: -888
Зарегистрирован: Вт янв 19, 2021 17:56:15
Сообщений: 2749
Рейтинг сообщения: 0
А вот с защитой по току шутки плохие.
Вы своим увеличением емкости ее "загрубили". И молите Бога что силовые ключи до поры до времени выдержат этот мазохизм.
Защита должна срабатывать за время около 1 мкс. иначе кирдык вашим транзисторам когда то случится.
Это не современные ИЖБТ которые держат КЗ в течении 10 мкс.


Вернуться наверх
 
Не в сети
 Заголовок сообщения: Re: Стабилизация напряжения на SG3525
СообщениеДобавлено: Пн май 22, 2023 21:09:09 
Встал на лапы

Карма: 1
Рейтинг сообщений: 2
Зарегистрирован: Сб июн 18, 2022 01:02:00
Сообщений: 147
Рейтинг сообщения: 0
проверял уже раз десять - замыкаю выход на КЗ - ШИМ уходит в блокировку, никаких проблем. Встречал варианты этот кондёр ставят до 10 мкф


Вернуться наверх
 
Не в сети
 Заголовок сообщения: Re: Стабилизация напряжения на SG3525
СообщениеДобавлено: Пн май 22, 2023 21:27:07 
Собутыльник Кота

Карма: -24
Рейтинг сообщений: -888
Зарегистрирован: Вт янв 19, 2021 17:56:15
Сообщений: 2749
Рейтинг сообщения: 0
Ну ну.
Десять раз))
Если бы вы сказали 10000 раз включили, выключили, закоротили - это было серьезно. А так это детские шалости.
А насчет того что ставят 10 мкф в защиту по току - так за дурною головою нет и рукам и ногам покоя))).


Вернуться наверх
 
Не в сети
 Заголовок сообщения: Re: Стабилизация напряжения на SG3525
СообщениеДобавлено: Вт май 23, 2023 06:36:41 
Мявтор!
Аватар пользователя

Карма: 5
Рейтинг сообщений: 42
Зарегистрирован: Вс дек 18, 2005 20:04:42
Сообщений: 825
Откуда: Свердловская обл.
Рейтинг сообщения: 0
у SG усилитель ошибки имеет токовый выход и компенсируется (если обычный ПИ) RC цепочкой на землю. резюк с неинвертирующего входа на выход не ставится.
Расчет компенсации можно найти в документе от IR an-1043 (Stabilize the Buck Converter with Transconductance Amplifier)

_________________
Настоящий кот всегда либо голоден,
либо невыспался ...


Вернуться наверх
 
Эиком - электронные компоненты и радиодетали
Не в сети
 Заголовок сообщения: Re: Стабилизация напряжения на SG3525
СообщениеДобавлено: Вт май 23, 2023 13:27:36 
Собутыльник Кота

Карма: -24
Рейтинг сообщений: -888
Зарегистрирован: Вт янв 19, 2021 17:56:15
Сообщений: 2749
Рейтинг сообщения: 0
Выход усилителя ошибки в любом шим контроллере - токовый и его можно включать хоть так хоть этак.


Вернуться наверх
 
Не в сети
 Заголовок сообщения: Re: Стабилизация напряжения на SG3525
СообщениеДобавлено: Вт май 23, 2023 14:16:54 
Друг Кота
Аватар пользователя

Карма: 5
Рейтинг сообщений: 61
Зарегистрирован: Ср сен 30, 2020 16:51:47
Сообщений: 4625
Откуда: РФ
Рейтинг сообщения: 0
Cкорее всего, там внутри SG самый обычный ОУ типа LM124 или аналогичный.


Вернуться наверх
 
Не в сети
 Заголовок сообщения: Re: Стабилизация напряжения на SG3525
СообщениеДобавлено: Вт май 23, 2023 17:43:48 
Встал на лапы

Карма: 1
Рейтинг сообщений: 2
Зарегистрирован: Сб июн 18, 2022 01:02:00
Сообщений: 147
Рейтинг сообщения: 0
Что нового - заменил ключи с IRF740 на IRFP450A, загрубил токовый шунт. Снимаю 20А. Ток срабатывания защиты 20.5 - 21А.
Мне вполне достаточно.
На самой платке ничего не греется, выходные ключи платки отлично справляются с IRFP450A.
Стабилизация тоже работает, стабильно держит в районе 32V на всём диапазоне нагрузок.
Тест на КЗ - замыкание выхода накоротко отлично проходит.

Теперь оставшиеся вопросы:
1) На первичку выходного трансформатора я повесил снабберную цепочку - 1нФ и 150 Ом. Резистор греется ощутимо, думаю 85-90 градусов. Насколько эта цепочка нужна учитывая максимальное напряжение полевиков 500V? Сейчас стоит последовательно 2шт по 75 Ом 5W.
2) Выходной дроссель "поёт" , причём в зависимости от нагрузки, самый неприятный звук при 10А, как побороть? Перемотка, заливка чем либо?

Прилагаю фотки макетки, понимаю что пайка безобразная, но это чисто макет, так что не обращайте внимание )


Вложения:
IBP2.JPG [131.19 KiB]
Скачиваний: 249
IBP1.JPG [169.21 KiB]
Скачиваний: 221
Вернуться наверх
 
Не в сети
 Заголовок сообщения: Re: Стабилизация напряжения на SG3525
СообщениеДобавлено: Вт май 23, 2023 19:10:42 
Собутыльник Кота

Карма: -24
Рейтинг сообщений: -888
Зарегистрирован: Вт янв 19, 2021 17:56:15
Сообщений: 2749
Рейтинг сообщения: 0
1. Лучше увидеть схему, фото готового то дело второе.
2. Снабберы цепляются именно на каждый транзистор (коллектор эмиттер) а не на трансформатор.
Их цель не гасить выбросы а уменьшение скорости коммутации транзисторов. И обычно ставят в них резистор 10 Ом и конденсатор 1000 пф.

Отчего "поет" можно только размыслить по схеме а не по фото готового.


Вернуться наверх
 
Не в сети
 Заголовок сообщения: Re: Стабилизация напряжения на SG3525
СообщениеДобавлено: Вт май 23, 2023 19:17:23 
Друг Кота
Аватар пользователя

Карма: 5
Рейтинг сообщений: 61
Зарегистрирован: Ср сен 30, 2020 16:51:47
Сообщений: 4625
Откуда: РФ
Рейтинг сообщения: 0
Крыслан,
Снаббер нужен чтоб ограничить максимальный размах амплитуды на обмотке при коммутации. Если резистор очень сильно греется, то увеличьте его номинал процентов на 30.


Вернуться наверх
 
Не в сети
 Заголовок сообщения: Re: Стабилизация напряжения на SG3525
СообщениеДобавлено: Вт май 23, 2023 20:00:52 
Встал на лапы

Карма: 1
Рейтинг сообщений: 2
Зарегистрирован: Сб июн 18, 2022 01:02:00
Сообщений: 147
Рейтинг сообщения: 0
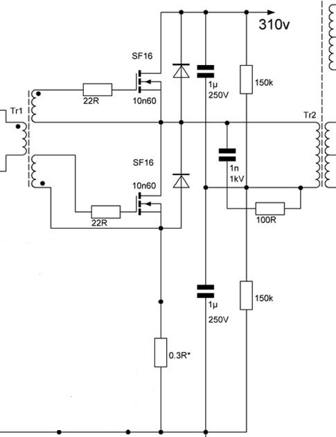
Схема приблизительно как во вложении.
Еще вопрос - обычно для защиты полевиков на затвор вешают стабилитрон 12-18V и для ускорения закрытия транзистора между З-И еще резистор 10К. В схемах с ТГР я их не увидел ни у кого. Нет в них необходимости?
Вторичка где поёт дроссель очень простая, схема тоже приложена.


Вложения:
321.JPG [20.86 KiB]
Скачиваний: 261
123.JPG [45.56 KiB]
Скачиваний: 246
Вернуться наверх
 
Не в сети
 Заголовок сообщения: Re: Стабилизация напряжения на SG3525
СообщениеДобавлено: Вт май 23, 2023 21:31:30 
Говорящий с текстолитом

Карма: 18
Рейтинг сообщений: 498
Зарегистрирован: Сб дек 14, 2013 16:11:55
Сообщений: 1697
Рейтинг сообщения: 1
electroget писал(а):
Если резистор очень сильно греется, то увеличьте его номинал процентов на 30.

не увеличить а уменьшить.
желательно вместо этих цементников с нихромовой намоткой и высокой индуктивностью, поставить металлоксиднопленочные безиндуктивные. 70-100ом. для дальнейшего снижения нагрева - уменьшить емкость конденсатора снаббера до 500-750пф.

писк при нагрузке - признак нестабильной ООС и переход в релейный режим в звуковом диапазоне. необходима частотная коррекция RC цепочками на ОУ.

стабилитрон на затвор можно. 15-18в. при аварии и пробое транзистора повысит шанс уцелеть всему что находится по ту сторону ТГР.

резистор з-и ставится не для какого-то мифического ускорения, а для более надежного удержания затвора в закрытом состоянии, если на транзистор подана силовая напруга, а управляющих импульсов еще/уже/вдруг нет. ну и заодно при открытии противоположного плеча, если скорость dv/dt очень уж высока, то помогает пригасить паразитный отпирающий импульс на затворе через проходную емкость стока. правда для всего этого 10к многовато, актуальней 2.7к-4.7к.


Вернуться наверх
 
Не в сети
 Заголовок сообщения: Re: Стабилизация напряжения на SG3525
СообщениеДобавлено: Ср май 24, 2023 03:30:06 
Прорезались зубы

Карма: 2
Рейтинг сообщений: 26
Зарегистрирован: Чт май 19, 2022 04:12:01
Сообщений: 238
Рейтинг сообщения: 0
Нагрев резистора снаббера целиком определяется ёмкостью конденсатора.


Вернуться наверх
 
Не в сети
 Заголовок сообщения: Re: Стабилизация напряжения на SG3525
СообщениеДобавлено: Ср май 24, 2023 16:40:46 
Встал на лапы

Карма: 1
Рейтинг сообщений: 2
Зарегистрирован: Сб июн 18, 2022 01:02:00
Сообщений: 147
Рейтинг сообщения: 0
Что нового.
Убрал дополнительный блок питания на 12V на подпитки модуля ШИМ и вентилятора. ШИМ питаю через конденсаторный блок, через 1 мкф, ток самого модуля у меня в районе 80 мА. Для вентилятора на силовом трансе по быстрому намотал 7 витков, диод, кондёр и 7812 - хватит на пару вентиляторов.
В снабберной цепочке уменьшил кондёр 1нФ до 700пФ, кажется стало греться мне кажется меньше - при 10А нагрев резистора 65С, это фактически еще и без активного охлаждения.
Даже и не знаю что еще добавить к блоку - возможно защиту З-И со стабилитроном и резистором 10к.


Вернуться наверх
 
Не в сети
 Заголовок сообщения: Re: Стабилизация напряжения на SG3525
СообщениеДобавлено: Ср май 24, 2023 17:11:55 
Друг Кота
Аватар пользователя

Карма: 5
Рейтинг сообщений: 61
Зарегистрирован: Ср сен 30, 2020 16:51:47
Сообщений: 4625
Откуда: РФ
Рейтинг сообщения: 0
Fuser,
Согласен, да, в снаббере номиналы надо уменьшать.


Вернуться наверх
 
Не в сети
 Заголовок сообщения: Re: Стабилизация напряжения на SG3525
СообщениеДобавлено: Вс май 28, 2023 19:33:31 
Встал на лапы

Карма: 1
Рейтинг сообщений: 2
Зарегистрирован: Сб июн 18, 2022 01:02:00
Сообщений: 147
Рейтинг сообщения: 0
Собрал на одной плате, намотал помощнее силовой трансформатор, опять естественно пришлось подбирать шунт и резистор между 9 и 16 ногой. Модуль этот довольно капризный, возможно просто стабилизацию по напряжению надо как то по другому делать. Наводки от электронной нагрузки на эту платку постоянно сбивали уровни срабатывания защиты, пока не увидел взаимосвязь и не отодвинул подальше.
В итоге выжал 38V 20A. Но осталось нехорошее чувство что это лажа какая то. Надо собирать новый с нормальной разводкой под отдельную защиту тока и стабилизации напряжения.
Но если надо по быстрому сделать блок ватт на 500-600, особенно без стабилизации - модуль можно использовать.


Вложения:
111.JPG [218.17 KiB]
Скачиваний: 234
Вернуться наверх
 
Не в сети
 Заголовок сообщения: Re: Стабилизация напряжения на SG3525
СообщениеДобавлено: Вс май 28, 2023 20:02:55 
Собутыльник Кота

Карма: -24
Рейтинг сообщений: -888
Зарегистрирован: Вт янв 19, 2021 17:56:15
Сообщений: 2749
Рейтинг сообщения: -5
Если надо на полкиловатта мощности без стабилизации то это делается простейший Роер с самовозбуждением из 5 деталей.


Вернуться наверх
 
Не в сети
 Заголовок сообщения: Re: Стабилизация напряжения на SG3525
СообщениеДобавлено: Пн окт 23, 2023 10:23:28 
Друг Кота
Аватар пользователя

Карма: 5
Рейтинг сообщений: 61
Зарегистрирован: Ср сен 30, 2020 16:51:47
Сообщений: 4625
Откуда: РФ
Рейтинг сообщения: 0
... делается простейший Роер с самовозбуждением из 5 деталей.

Это уже многократно обсуждалось, но никто ничего подобного так и не сделал.


Вернуться наверх
 
Не в сети
 Заголовок сообщения: Re: Стабилизация напряжения на SG3525
СообщениеДобавлено: Пн окт 23, 2023 12:00:46 
Собутыльник Кота

Карма: -24
Рейтинг сообщений: -888
Зарегистрирован: Вт янв 19, 2021 17:56:15
Сообщений: 2749
Рейтинг сообщения: 0
Дык кто ж Ташибру повторять будет))


Вернуться наверх
 
Не в сети
 Заголовок сообщения: Re: Стабилизация напряжения на SG3525
СообщениеДобавлено: Пн окт 30, 2023 10:27:16 
Друг Кота
Аватар пользователя

Карма: 5
Рейтинг сообщений: 61
Зарегистрирован: Ср сен 30, 2020 16:51:47
Сообщений: 4625
Откуда: РФ
Рейтинг сообщения: 0
..вот только с китая что то посылки ПРОПОДАЮТ

Да сейчас все посылки пропадают.


Вернуться наверх
 
Не в сети
 Заголовок сообщения: Re: Стабилизация напряжения на SG3525
СообщениеДобавлено: Пн окт 30, 2023 11:25:36 
Собутыльник Кота

Карма: -24
Рейтинг сообщений: -888
Зарегистрирован: Вт янв 19, 2021 17:56:15
Сообщений: 2749
Рейтинг сообщения: 0
А самим делать? Руки кривые? Подавай им китайское готовенькое))).

Добавлено after 46 seconds:
Раньше на рассыпухе ШИМ модуляторы делали.


Вернуться наверх
 
Показать сообщения за:  Сортировать по:  Вернуться наверх
Начать новую тему Ответить на тему  [ Сообщений: 226 ]     ... , , , 11,  

Часовой пояс: UTC + 3 часа


Кто сейчас на форуме

Сейчас этот форум просматривают: Coyote2025, dmq, Google [Bot] и гости: 43


Вы не можете начинать темы
Вы не можете отвечать на сообщения
Вы не можете редактировать свои сообщения
Вы не можете удалять свои сообщения
Вы не можете добавлять вложения

Найти:
Перейти:  


Powered by phpBB © 2000, 2002, 2005, 2007 phpBB Group
Русская поддержка phpBB
Extended by Karma MOD © 2007—2012 m157y
Extended by Topic Tags MOD © 2012 m157y