Например TDA7294

Форум РадиоКот • Просмотр темы - Новое!!! автоматическое ЗУ для герметичных АКБ
Форум РадиоКот
Здесь можно немножко помяукать :)

Текущее время: Вт дек 30, 2025 01:26:55

Часовой пояс: UTC + 3 часа


ПРЯМО СЕЙЧАС:



Начать новую тему Ответить на тему  [ Сообщений: 28 ]    , 2
Автор Сообщение
Не в сети
 Заголовок сообщения: Re: Новое!!! автоматическое ЗУ для герметичных АКБ
СообщениеДобавлено: Чт окт 25, 2012 17:41:09 
Первый раз сказал Мяу!

Зарегистрирован: Вс мар 21, 2010 13:12:46
Сообщений: 35
Рейтинг сообщения: 0
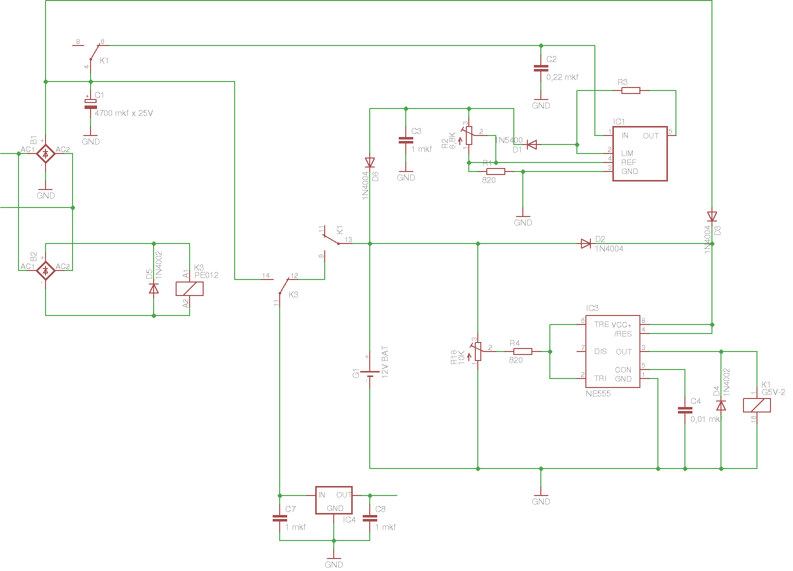
Поправил схему, сделал на таймере. Номиналы делителей не рассчитывал пока. Если всемогущий которазум одобрит, то буду считать.
Как сделать на ОУ пока не разобрался, почитаю, может сделаю.


Вложения:
Комментарий к файлу: схема на таймере
v02.png [22.22 KiB]
Скачиваний: 363
Вернуться наверх
 
Не в сети
 Заголовок сообщения: Re: Новое!!! автоматическое ЗУ для герметичных АКБ
СообщениеДобавлено: Чт окт 25, 2012 20:01:52 
Мудрый кот
Аватар пользователя

Карма: 9
Рейтинг сообщений: 101
Зарегистрирован: Вс окт 04, 2009 13:23:12
Сообщений: 1833
Откуда: н. новгород
Рейтинг сообщения: 0
Вот здесь посмотри решения http://forum.cxem.net/index.php?showtopic=34397.
А здесь на импортном http://www.sentex.ca/~mec1995/gadgets/555/555block.gif

_________________
Лучше умному тупить, чем тупому умничать


Вернуться наверх
 
Не в сети
 Заголовок сообщения: Re: Новое!!! автоматическое ЗУ для герметичных АКБ
СообщениеДобавлено: Чт окт 25, 2012 20:39:19 
Опытный кот
Аватар пользователя

Карма: 3
Рейтинг сообщений: 36
Зарегистрирован: Вт мар 13, 2012 14:52:12
Сообщений: 736
Откуда: Донецк
Рейтинг сообщения: 0
На счёт стабилизатора на выходе: Простой кренкой вы здесь не отмажитесь, как минимум импульсник городить надо.
З.Ы. После того как сработает ОУ, потенциал на её выходе изменится-заведите его на вход и притупите входящий сигнал и получится гистерезис.


Вернуться наверх
 
Не в сети
 Заголовок сообщения: Re: Новое!!! автоматическое ЗУ для герметичных АКБ
СообщениеДобавлено: Чт окт 25, 2012 21:25:55 
Первый раз сказал Мяу!

Зарегистрирован: Вс мар 21, 2010 13:12:46
Сообщений: 35
Рейтинг сообщения: 0
anatol378, спасибо за ссылки, разбираюсь с таймером.
NEO2, с таймером разберусь, потом для практики подумаю над операционником. А почему импульсник? не понял про потенциал.


Вернуться наверх
 
Эиком - электронные компоненты и радиодетали
Не в сети
 Заголовок сообщения: Re: Новое!!! автоматическое ЗУ для герметичных АКБ
СообщениеДобавлено: Чт окт 25, 2012 21:42:29 
Опытный кот
Аватар пользователя

Карма: 3
Рейтинг сообщений: 36
Зарегистрирован: Вт мар 13, 2012 14:52:12
Сообщений: 736
Откуда: Донецк
Рейтинг сообщения: 0
Ваши слова:
Использоваться аккумулятор в циклическом режиме.
Выдавать в нагрузку стабилизированное напряжение 12 В
параметрический стабилизатор и ваши слова несовместимы


Вернуться наверх
 
Не в сети
 Заголовок сообщения: Re: Новое!!! автоматическое ЗУ для герметичных АКБ
СообщениеДобавлено: Чт окт 25, 2012 23:21:34 
Первый раз сказал Мяу!

Зарегистрирован: Вс мар 21, 2010 13:12:46
Сообщений: 35
Рейтинг сообщения: 0
Кажется, понимаю о чём Вы. Имеется в виду что при допустимом разряде аккумулятора до 10,5 В не получится выдавать в нагрузку 12. Это не страшно на самом деле, и поэтому если разрабатываемое устройство не отвечает ТЗ, то значит нужно поменять ТЗ!
В нагрузку допустимо выдавать от 10 до 12 В. :)

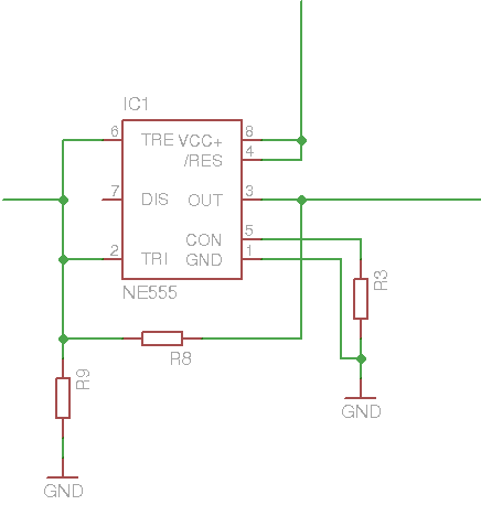
Немного изменил схему с таймером, но хоть убей не понимаю куда 7ю ногу подключить. Подскажите, плз с его подключением. В идеале хочется регулировать оба порога, но как этого сделать с таймером не соображу.

Нашёл ещё по пути кучу схем на 555 таймере - http://home.cogeco.ca/~rpaisley4/LM555.html может кому пригодится.


Вложения:
v_03.png [23.67 KiB]
Скачиваний: 295
Вернуться наверх
 
Не в сети
 Заголовок сообщения: Re: Новое!!! автоматическое ЗУ для герметичных АКБ
СообщениеДобавлено: Пт окт 26, 2012 09:05:26 
Опытный кот
Аватар пользователя

Карма: 3
Рейтинг сообщений: 36
Зарегистрирован: Вт мар 13, 2012 14:52:12
Сообщений: 736
Откуда: Донецк
Рейтинг сообщения: 0
Не обращайте внимание на то, что он встроенный.


Вложения:
doc_31.pdf [294.26 KiB]
Скачиваний: 1206
Вернуться наверх
 
Не в сети
 Заголовок сообщения: Re: Новое!!! автоматическое ЗУ для герметичных АКБ
СообщениеДобавлено: Пт окт 26, 2012 12:04:49 
Первый раз сказал Мяу!

Зарегистрирован: Вс мар 21, 2010 13:12:46
Сообщений: 35
Рейтинг сообщения: 0
NEO2, спасибо за файлик, прочитал его. Очень жаль что промоделировать не на чем, было бы меньше глупых вопросов. Изобразил свои некоторые соображения по поводу операционников, таймера и обратной связи.

Уже всю голову сломал, знаний и опыта не хватает...

Читаю внимательно ваши сообщения. "врубить обратную связь через делитель".
ВО!!! Так?


Вложения:
timer_feedback.png [4.24 KiB]
Скачиваний: 329


Последний раз редактировалось avv Пт окт 26, 2012 14:11:25, всего редактировалось 1 раз.
Вернуться наверх
 
Показать сообщения за:  Сортировать по:  Вернуться наверх
Начать новую тему Ответить на тему  [ Сообщений: 28 ]    , 2

Часовой пояс: UTC + 3 часа


Кто сейчас на форуме

Сейчас этот форум просматривают: нет зарегистрированных пользователей и гости: 54


Вы не можете начинать темы
Вы не можете отвечать на сообщения
Вы не можете редактировать свои сообщения
Вы не можете удалять свои сообщения
Вы не можете добавлять вложения

Найти:
Перейти:  


Powered by phpBB © 2000, 2002, 2005, 2007 phpBB Group
Русская поддержка phpBB
Extended by Karma MOD © 2007—2012 m157y
Extended by Topic Tags MOD © 2012 m157y