Здравствуйте!
Обращаюсь к вам за советом,в электронике почти новичек,вопрос может и глуп,но вот столкнулся с проблемой.
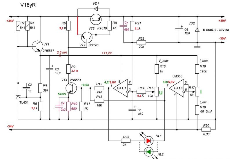
Спаял такой вариант от бориски,номиналы резисторов чуть другие (в купленном наборе не было 10 кОм,поставил 9,1 кОм,и в делителе в верхнем плече R21 9,1 ком,мне надо выходное до 15 вольт но получилось чуть больше,позже скорректирую).

Горит только один светодиод в режиме стабилизации напряжения,в режиме стабилизации тока этот светодиод гаснет и должен гореть второй светодиод,но этот второй светодиод не горит. Светодиод исправный,что может быть?
https://img.radiokot.ru/files/138577/me ... nf3qfx.jpg