Например TDA7294

Форум РадиоКот • Просмотр темы - LM2576 преобразователь 24в->12в 15а
Форум РадиоКот
Здесь можно немножко помяукать :)

Текущее время: Чт дек 04, 2025 05:42:52

Часовой пояс: UTC + 3 часа


ПРЯМО СЕЙЧАС:



Начать новую тему Ответить на тему  [ Сообщений: 597 ]     ... , , , 10, , , ...  
Автор Сообщение
Не в сети
 Заголовок сообщения:
СообщениеДобавлено: Ср авг 15, 2007 23:00:54 
Сверлит текстолит когтями
Аватар пользователя

Карма: 1
Рейтинг сообщений: 1
Зарегистрирован: Вс фев 26, 2006 14:45:21
Сообщений: 1123
Откуда: УКРАИНА
Рейтинг сообщения: 0
Сэр Мурр писал(а):
Угу. Обратной связью Хотите поднять напряжение питания. Так? Мне кажется, без этого можно обойтись- входное 22..28 вольт, должно хватать.
А как я ОС подниму напругу? - там же (если смотреть структуру МС) нет прямой связи.. только на генератор.. да и 7-я ножка в этой МС везде (даташитах) используется для ограничения тока..
Я воткак мыслю - эта обратная связь мне нужна для ограничения тока. например, до 20А.. ну а все нештатные ситуации - тогда уже предохранитель ..с помощью тиристора (симистора).
да вот. еще заметил когда делал с выходным на мощн. биполярнике - при ограничении тока транзистор еще больше нагревался чем при работе с номинальной нагрузкой.. хотя - все верно - меняется частота а не ширина импульса.. эта МС не ШИМ, а работает в ключевом режиме..


Вернуться наверх
 
Не в сети
 Заголовок сообщения:
СообщениеДобавлено: Чт авг 16, 2007 11:27:20 
Модератор
Аватар пользователя

Карма: 46
Рейтинг сообщений: 236
Зарегистрирован: Чт окт 27, 2005 18:50:07
Сообщений: 11169
Откуда: из мест не столь отдалённых
Рейтинг сообщения: 0
Медали: 2
Получил миской по аватаре (1) Мявтор 3-й степени (1)
Поясняю. Я имел в виду, что синимая с допб обмотки импульс и выпрямляя его, вы повышаете напряжение питания выходного каскада микросхемы. Но т.к. этот транзистор- эмиттерный повторитель, то ему не надо повышенное напряжение питания.
О токовой защите. Мне кажется, что этот вариант- не самый лучший. Цепь измерения очень далеко (схемотехнически) от управляемого полевого транзистора. Лучше сделать отдельную токоизмерительную цепь на ОУ, и воздействовать ей например, на затвор полевого транзистора.
Вечером дам рисунок в СПЛАНЕ, как это выглядит для стабилизации тока на микросхеме LM2576.


Вернуться наверх
 
Не в сети
 Заголовок сообщения:
СообщениеДобавлено: Чт авг 16, 2007 19:20:35 
Модератор
Аватар пользователя

Карма: 46
Рейтинг сообщений: 236
Зарегистрирован: Чт окт 27, 2005 18:50:07
Сообщений: 11169
Откуда: из мест не столь отдалённых
Рейтинг сообщения: 0
Медали: 2
Получил миской по аватаре (1) Мявтор 3-й степени (1)
вот схема стабилизатора с регулируемым г\ограничением тока. Пока еще не собрал всё в кучу, но идея работает. Можно попробовать по такому же принципу и в вашей схеме.


Вложения:
Комментарий к файлу: схема нарисована в СПЛАНЕ 6.0.рус
стаб_lm2576.rar [21.4 KiB]
Скачиваний: 2140
Вернуться наверх
 
Не в сети
 Заголовок сообщения:
СообщениеДобавлено: Вт авг 21, 2007 00:14:13 
Сверлит текстолит когтями
Аватар пользователя

Карма: 1
Рейтинг сообщений: 1
Зарегистрирован: Вс фев 26, 2006 14:45:21
Сообщений: 1123
Откуда: УКРАИНА
Рейтинг сообщения: 0
Сэр Мурр писал(а):
вот схема стабилизатора с регулируемым г\ограничением тока. Пока еще не собрал всё в кучу, но идея работает. Можно попробовать по такому же принципу и в вашей схеме.
понятно. но у меня одно условие которое я должен придерживаться - "земля" должна быть "цельной" :) т.е. без сопротивлений (датчик тока). :)

А теперь о моих эксперементах на макетке..
Сегодня после работы .. собрал все и начал подключать.. собрал по схеме (см. вложение) без всяких излишеств.. и был разочарован.. при токе 1А..1,5А (нагрузка = лампочка 12В/15Вт) транзистор уже разогревался.. спалил, конечно , один полевик когда нагрузил по 3А .. :( ..вот такие блинчики - завтра продолжу..


Вложения:
ПН.rar [39.72 KiB]
Скачиваний: 1476
Вернуться наверх
 
Эиком - электронные компоненты и радиодетали
Не в сети
 Заголовок сообщения:
СообщениеДобавлено: Вт авг 21, 2007 06:05:29 
Модератор
Аватар пользователя

Карма: 46
Рейтинг сообщений: 236
Зарегистрирован: Чт окт 27, 2005 18:50:07
Сообщений: 11169
Откуда: из мест не столь отдалённых
Рейтинг сообщения: 0
Медали: 2
Получил миской по аватаре (1) Мявтор 3-й степени (1)
Сопротивление токоизмерителя можно перенести в положительный провод.


Вернуться наверх
 
Не в сети
 Заголовок сообщения:
СообщениеДобавлено: Вт авг 21, 2007 11:36:21 
Открыл глаза
Аватар пользователя

Зарегистрирован: Вс июн 24, 2007 12:45:11
Сообщений: 76
Откуда: Из Москвы.
Рейтинг сообщения: 0
Сдается мне, что вы полевик не до закрываете, его не до закрыть ничуть не лучше чем не до открыть........я уже наступал на эти грабли, как я писал олово под ним закипело........именно просто ключ на 315 я вовсе не зря поставил...... Возможно было бы лучше вмесо него собрать выходной каскадик от ТТЛ логики, но это теряет весь смысл простоты схемки, тогда проще было бы применить другую микросхему.
Вы лучше соберите мой вариант, платка там удобная, схема минимальна по простоте, транзистор с диодом на любой радиатор посадить удобно........а потом его и убивайте как нравится различным обвесом.
И еще в цепи вольтодобавки после диода дроссель а потом кондеры, это обязатедьно. иначе дроссель смысла не имеет. Диод с резистором на 220ом вообще не нужны.


Вернуться наверх
 
Не в сети
 Заголовок сообщения:
СообщениеДобавлено: Вт авг 21, 2007 13:08:05 
Сверлит текстолит когтями
Аватар пользователя

Карма: 1
Рейтинг сообщений: 1
Зарегистрирован: Вс фев 26, 2006 14:45:21
Сообщений: 1123
Откуда: УКРАИНА
Рейтинг сообщения: 0
OldPol писал(а):
Вы лучше соберите мой вариант, платка там удобная, схема минимальна по простоте, транзистор с диодом на любой радиатор посадить удобно.....
А что с диодом VD1 делать? - по вашей схемке..
Попробую сегодня.
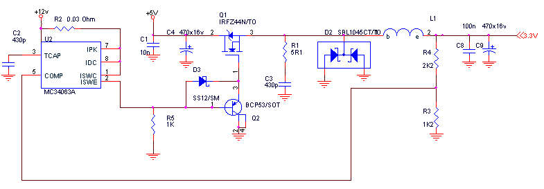
..хотя домучаю до конца свой вариант - осцилографом потыкаю немного - там и картина прояснится.. ну не может быть такого чтоб схема (которую я сваял) не могла бы заработать - такие же в "мамках" делали - и все работало.. (см. вложение)


Вложения:
mc34063_n.gif [6.43 KiB]
Скачиваний: 2539
Вернуться наверх
 
Не в сети
 Заголовок сообщения:
СообщениеДобавлено: Вт авг 21, 2007 17:08:54 
Открыл глаза
Аватар пользователя

Зарегистрирован: Вс июн 24, 2007 12:45:11
Сообщений: 76
Откуда: Из Москвы.
Рейтинг сообщения: 0
С диодом как уже писал,я ошибся когда схему рисовал.......естествено наоборот поставить, больше ошибок нет, я проверил.
А по поводу вашего варианта. раз есть опыт, значит должен работать, тут вам видней. теоретически действительно должна и даже лучше моей, фронты на затворе лучше формируются.... как ранее говорил, могу предположить что не до закрываем полевик, посмотрите осциллографом, что на затворе творится.
Я пробывал ключ наоборот, т.е. на 361 транзисторе резистор с коллектора на землю...... мне подумалось на тот момент, что передний фронт будет круче........ олово под припаенным всей плоскостью к плате полевиком закипело........ я понял свою ошибку, просто полевик с резистором с затвора на землю остается в каком то линейном режиме, т.е. не до закрыт... теперь к такому включению какой бы маленький резистор не был, а равно к эмиттерным повторителем на землю, как у вас, отношусь с некоторым недоверием.


Вернуться наверх
 
Не в сети
 Заголовок сообщения:
СообщениеДобавлено: Вс авг 26, 2007 23:03:55 
Сверлит текстолит когтями
Аватар пользователя

Карма: 1
Рейтинг сообщений: 1
Зарегистрирован: Вс фев 26, 2006 14:45:21
Сообщений: 1123
Откуда: УКРАИНА
Рейтинг сообщения: 0
И так.. немного отчитаюсь о проделанной работе :) .. я о своих эксперементах (см. п. выше).
в схеме (см. вложение) по советам OldPol сделал кое какие изменения.. и это того стоило (видать чел. на этом немного зуб скушал .. :) ..спасибо!) - применил для упр. КТ973.. до этого был - SC8550 (p-n-p)- он маломощный(0.8А)..пробовал также КТ816, КТ837 ( с ними наблюдал немного больш. нагрев полевика..хотя и ставил в базу резистор 330..560 Ом) ..с КТ973 и рез. 1.2 кОм - самый оптим. вариант.. = при том что нагрузка у меня - лампочки 12В\40Вт..
При нагрузке 8..10А нагрев радиатора (см. вложение) до гр.50..70.. - пробовал в течении 5..8 мин., т.е. в руках держал..
При большей нагрузке (10..20А) нагревался оОчень сильно.. наверно придется немного уменьшить индуктивность Др... но всеравно.. это большая нагрузка и нужно опт. сечение сердечника.. я же использовал одно "желт. колечко" меньшего диаметра).
Вывод один, что даже без ВЕЛИКИХ расчетов в данной схеме нужен "дарлингтон" для упр. полевиком.. или обыкн. "быстрый" транзистор с больш. коэф. усиления..
Вконце померял токи потребления.. . и так по 24В I=4.4А при нагрузке 7.9А (две лампочки).. мерял стрелочным амперметром.. (поверьте, он у меня до десятой меряет точно.. :) )
ну вот..такие вот делишки.. пробовал еще усовершенствовать.. но это в следуещем посте.. на затвор вкл. кондюк..хотел еще упростить схемку - результат плачевный, но я его опишу, т.к. есть схемы кл.ПН в таком подобии.. просто не для МС34063 это .. :)
вот еще фотки моей макетки сегодняшней (см. вложение 02 и 03)


Вложения:
Комментарий к файлу: это 03
02.jpg [43.03 KiB]
Скачиваний: 2972
Комментарий к файлу: это 02
01.jpg [35.42 KiB]
Скачиваний: 2396
Комментарий к файлу: схема
ПН_на 34063.GIF [9.6 KiB]
Скачиваний: 3399
Вернуться наверх
 
Не в сети
 Заголовок сообщения:
СообщениеДобавлено: Пн авг 27, 2007 14:30:02 
Сверлит текстолит когтями
Аватар пользователя

Карма: 1
Рейтинг сообщений: 1
Зарегистрирован: Вс фев 26, 2006 14:45:21
Сообщений: 1123
Откуда: УКРАИНА
Рейтинг сообщения: 0
Я писал
Цитата:
пробовал еще усовершенствовать.. .. на затвор вкл. кондюк..хотел еще упростить схемку - результат плачевный..
Ну вот - сделал скан страницы из одной хорошей книжки (см. вложение) ..вот ту часть "вольтдобавки" я и хотел организовать используя внутр. транзистор МС.. - хотелось еще более упростить схему :)) ..но не тут то было.. - на выходе 22.5В и все..


Вложения:
Источники питания на базе импульсных регуляторов.pdf [32.93 KiB]
Скачиваний: 2149
Вернуться наверх
 
Не в сети
 Заголовок сообщения:
СообщениеДобавлено: Пн авг 27, 2007 14:31:54 
Открыл глаза
Аватар пользователя

Зарегистрирован: Вс июн 24, 2007 12:45:11
Сообщений: 76
Откуда: Из Москвы.
Рейтинг сообщения: 0
КПД какой получился?


Вернуться наверх
 
Не в сети
 Заголовок сообщения:
СообщениеДобавлено: Пн авг 27, 2007 15:25:15 
Сверлит текстолит когтями
Аватар пользователя

Карма: 1
Рейтинг сообщений: 1
Зарегистрирован: Вс фев 26, 2006 14:45:21
Сообщений: 1123
Откуда: УКРАИНА
Рейтинг сообщения: 0
OldPol писал(а):
КПД какой получился?
Если на скорую руку взять, что КПД - это соотношение между выходной и входной мощностями, то вот какие цифры:
на входе: 24В*4.5А=108Вт. на выходе: 13.5В*7.8А=105.3Вт
105/108*100%= 97.2 :))) что то мне неверится..


Вернуться наверх
 
Не в сети
 Заголовок сообщения:
СообщениеДобавлено: Пн авг 27, 2007 17:43:37 
Открыл глаза
Аватар пользователя

Зарегистрирован: Вс июн 24, 2007 12:45:11
Сообщений: 76
Откуда: Из Москвы.
Рейтинг сообщения: 0
Вроде как да......не верится, но с другой стороны при тех же токах у меня были приблизительно такие же потери на диоде и полевике......просто у вас напряжения другие, побольше будут, поэтому и мощности и их соотношения немного другие, и их соотношения с потерями другие. Приблизительно 3вт потерь, у меня это 10% от вх а у вас 3%, короче все относительно........ ну понимаете мысль, при равных токах потери на этих элементах одинаковы, не зависимо от преобразовываемых напряжений .......
Короче думаю мы достигли предела, больше из этого выжать ничего нельзя.
Радиатор у вас я так понимаю квадратов 80..... надо посмотреть где нибудь какая площадь нужна, чтобы рассеять 3вт до 25С.


Вернуться наверх
 
Не в сети
 Заголовок сообщения:
СообщениеДобавлено: Пн авг 27, 2007 19:06:16 
Сверлит текстолит когтями
Аватар пользователя

Карма: 1
Рейтинг сообщений: 1
Зарегистрирован: Вс фев 26, 2006 14:45:21
Сообщений: 1123
Откуда: УКРАИНА
Рейтинг сообщения: 0
OldPol писал(а):
Короче думаю мы достигли предела, больше из этого выжать ничего нельзя.
значит пора переходить на UC3842/43.. :) ..в этой микрухи больше возможностей..и есть шанс - стать лидером в подобной схемотехнике.. :)
OldPol писал(а):
Радиатор у вас я так понимаю квадратов 80..... надо посмотреть где нибудь какая площадь нужна, чтобы рассеять 3вт до 25С.
приблизительно и очень грубо = 25...40 см.кв / Вт
Нашел (см. вложение) в журнале "Радио" статью.. но там всетаки речь идет о вентилируемом теплоотводе.
Смотрите чего нашел - Тепловой расчет радиатора: http://acad-solidworks.narod.ru/radiator.htm


Вложения:
Комментарий к файлу: взято из журнала "Радио" 2005г.
Расчет вентилируемого ребрист. теплоотвода.rar [54.43 KiB]
Скачиваний: 794
Вернуться наверх
 
Не в сети
 Заголовок сообщения:
СообщениеДобавлено: Пн авг 27, 2007 20:03:50 
Открыл глаза
Аватар пользователя

Зарегистрирован: Вс июн 24, 2007 12:45:11
Сообщений: 76
Откуда: Из Москвы.
Рейтинг сообщения: 0
Цитата:
пора переходить на UC3842/43

Надо на IR3037 переходить. У нее есть возможность уменьшить потери на диоде (из 3вт потерь что у нас получились половина на нем осталась) ....... вернее заменить его на полевик на котором падение напряжения гораздо меньше. А еще если прибавить хорошие фронты на затворах...... да еще дроссель по науке сделать, а он еще на той частоте гораздо меньше по габаритам. Думаю, что это вообще максимум что возможно выжать из этого типа схемы. Hi End типа. :)
К стати, у вас микросхема не греется?


Вернуться наверх
 
Не в сети
 Заголовок сообщения:
СообщениеДобавлено: Пн авг 27, 2007 20:17:42 
Сверлит текстолит когтями
Аватар пользователя

Карма: 1
Рейтинг сообщений: 1
Зарегистрирован: Вс фев 26, 2006 14:45:21
Сообщений: 1123
Откуда: УКРАИНА
Рейтинг сообщения: 0
OldPol писал(а):
К стати, у вас микросхема не греется?
пробовал пальцем - как то не ощутил нагрева.. а чего ей грется? - у нее на вых. транзисторе макс.ток=1.5А по "даташиту".. при сопротивлении 1.2кОм+паралельно переход Б-Э - всеравно не дотягивает до критического.. сопротивление грется - надо ставить хотя бы 1Вт.


Вернуться наверх
 
Не в сети
 Заголовок сообщения:
СообщениеДобавлено: Пн авг 27, 2007 20:44:06 
Открыл глаза
Аватар пользователя

Зарегистрирован: Вс июн 24, 2007 12:45:11
Сообщений: 76
Откуда: Из Москвы.
Рейтинг сообщения: 0
Я собирал вместо кюча на 315 выходной каскад как у ТТЛ логики....вот верхний тразистор там включен как эмитерный повторитель, типа как у вас получается, вот он несколько грелся, хотя был нагружен получается только на затвор полевика.
Резистор мне кажется нужно просто увеличить до 3.9-4.3к.


Вернуться наверх
 
Не в сети
 Заголовок сообщения:
СообщениеДобавлено: Пн авг 27, 2007 21:18:27 
Сверлит текстолит когтями
Аватар пользователя

Карма: 1
Рейтинг сообщений: 1
Зарегистрирован: Вс фев 26, 2006 14:45:21
Сообщений: 1123
Откуда: УКРАИНА
Рейтинг сообщения: 0
OldPol писал(а):
Надо на IR3037 переходить. У нее есть возможность уменьшить потери на диоде
использование синхронных выпрямителей естественно, даст большой эфект..но надо что либо подбирать для работы с напругой хотя бы до 36В..40В. А эта IR3037 - она только до 12В..
вообщето можно из старых "материнок" взять подобные МС.
Иногда хочется использовать то что "залежалось" так сказать.. :) и что очень дешовое.. вот скажем эта МС34063 - микросхема будто недорогая, но и неходовая..и что с ними делать? - по возможности использовать..тем более "струя" такая - потребность в ПН 24В>12В :))
Ну аесли взять к сведению, что МС34063 - всетаки "шумная"..т.е. помех от нее как от кош... (Ой! :))) :roll: )..как от собаки бродячей блох, то можно спокойно с ней заканчивать и переходить на оч. популярную 3842.. тем более, что последняя ШИМ..дешовая..да и валяется их у меня во всех углах. :)


Вернуться наверх
 
Не в сети
 Заголовок сообщения:
СообщениеДобавлено: Вт авг 28, 2007 10:04:12 
Открыл глаза
Аватар пользователя

Зарегистрирован: Вс июн 24, 2007 12:45:11
Сообщений: 76
Откуда: Из Москвы.
Рейтинг сообщения: 0
Цитата:
IR3037 только до 12В

Несколько не так, она до 25, но это не страшно, можно и кренку поставить, гораздо хуже, что питание вых каскада для верхнего полевика до 30, а для преобразователя с 24-12 этого мало.
Но увы и UC3842 тоже только до 30В...... тоже не выход получается. Разница только в синхронном выпрямителе, я за него. :) Короче или внешний обвес придется городить (а этого делать не хочется) или искать что то другое. А МСшка до 40, а с ключем как у меня вообще все равно становится. Может МСшка и есть оптимум? :)
Интересно покупные блоки на чем сделаны? Скорее всего что то типа ТL494.


Вернуться наверх
 
Не в сети
 Заголовок сообщения:
СообщениеДобавлено: Вт авг 28, 2007 11:33:02 
Сверлит текстолит когтями
Аватар пользователя

Карма: 1
Рейтинг сообщений: 1
Зарегистрирован: Вс фев 26, 2006 14:45:21
Сообщений: 1123
Откуда: УКРАИНА
Рейтинг сообщения: 0
OldPol писал(а):
Интересно покупные блоки на чем сделаны? Скорее всего что то типа ТL494.
так и есть..мне попадался один экземпляр от фуры (см. вложение) - сделан на ТL494.. еще видел на 3843 (почемуто на этой , а не на 3842.. наверно из за того что у первой заполнение 50%).
А с покупных - один раз хохма была - принесли в ремонт - а там одна "кренка"+5шт. транзисторов мощных.. :)) хех..по всякому делают - иногда такую лажу гонят, что страшно смотреть.


Вложения:
ПН от ВОЛЬВО.rar [140.79 KiB]
Скачиваний: 2056
Вернуться наверх
 
Показать сообщения за:  Сортировать по:  Вернуться наверх
Начать новую тему Ответить на тему  [ Сообщений: 597 ]     ... , , , 10, , , ...  

Часовой пояс: UTC + 3 часа


Кто сейчас на форуме

Сейчас этот форум просматривают: Сергеj и гости: 74


Вы не можете начинать темы
Вы не можете отвечать на сообщения
Вы не можете редактировать свои сообщения
Вы не можете удалять свои сообщения
Вы не можете добавлять вложения

Найти:
Перейти:  


Powered by phpBB © 2000, 2002, 2005, 2007 phpBB Group
Русская поддержка phpBB
Extended by Karma MOD © 2007—2012 m157y
Extended by Topic Tags MOD © 2012 m157y