Например TDA7294

Форум РадиоКот • Просмотр темы - Лабораторный БП PSL-3604
Форум РадиоКот
Здесь можно немножко помяукать :)

Текущее время: Пт ноя 21, 2025 19:35:02

Часовой пояс: UTC + 3 часа


ПРЯМО СЕЙЧАС:



Начать новую тему Ответить на тему  [ Сообщений: 3934 ]     ... , , , 8, , , ...  
Автор Сообщение
Не в сети
 Заголовок сообщения: Re: Лабораторный БП на ARM
СообщениеДобавлено: Пт дек 09, 2011 18:24:57 
Собутыльник Кота
Аватар пользователя

Карма: 40
Рейтинг сообщений: 372
Зарегистрирован: Вс июл 17, 2011 11:51:52
Сообщений: 2623
Рейтинг сообщения: 0
более интересна реакция на переход CV-CC и обратно. Попробуйте установить такие значения, чтобы происходило переключение режима


Вернуться наверх
 
Не в сети
 Заголовок сообщения: Re: Лабораторный БП на ARM
СообщениеДобавлено: Пт дек 09, 2011 18:43:49 
Друг Кота
Аватар пользователя

Карма: 82
Рейтинг сообщений: 1030
Зарегистрирован: Сб апр 02, 2011 12:40:46
Сообщений: 4779
Откуда: Минск
Рейтинг сообщения: 0
koyodza писал(а):
более интересна реакция на переход CV-CC и обратно


Вот и я так думал, поэтому полностью сосредоточился на проверке этого дела. А потом выявил серьезные проблемы просто при скачке нагрузки.

50 Ом / 5 Ом, 33 мкФ, напряжение примерно 10 В, ток примерно 1 А.

1 - схема из http://radiokot.ru/circuit/power/supply/21

Изображение

2 - моя схема

Изображение

3 - Ваша схема

Изображение


Вложения:
VI3.gif [18.33 KiB]
Скачиваний: 4838
VI2.gif [16.91 KiB]
Скачиваний: 4711
VI1.gif [18.19 KiB]
Скачиваний: 5069
Вернуться наверх
 
Не в сети
 Заголовок сообщения: Re: Лабораторный БП на ARM
СообщениеДобавлено: Пт дек 09, 2011 19:12:48 
Собутыльник Кота
Аватар пользователя

Карма: 40
Рейтинг сообщений: 372
Зарегистрирован: Вс июл 17, 2011 11:51:52
Сообщений: 2623
Рейтинг сообщения: 0
Ничегонеработает писал(а):
koyodza писал(а):
более интересна реакция на переход CV-CC и обратно

Вот и я так думал, поэтому полностью сосредоточился на проверке этого дела. А потом выявил серьезные проблемы просто при скачке нагрузки.

Во-первых, не такие уж и серьёзные, а во-вторых, по-другому и не может быть: у нас ведь ИН с заметным сопротивлением на выходе, которое компенсируется с помощью ООС, а она запаздывает.
На амплитуду выбросов будет влиять исключительно выходное сопротивление схемы с разомкнутой ООС, а на длительность (и характер переходного процесса) её быстродействие.

Ничегонеработает писал(а):
50 Ом / 5 Ом, 33 мкФ, напряжение примерно 10 В, ток примерно 1 А.

Интереснее смотреть в режимах, когда напряжение при переходе меняется не сильно. Например, попробуйте с током 1,8А, изменение напряжения при этом составит всего 1В и переходный процесс будет виден лучше.

Ничегонеработает писал(а):
1 - схема из http://radiokot.ru/circuit/power/supply/21
2 - моя схема
3 - Ваша схема

Моей схемы с правильными номиналами ни у кого нет. К сожалению, так уж вышло, что её нет и у меня :)) :o
А именно они как раз и определяют динамические характеристики устройства. То, что Вы моделируете (в п.3) не соответствует тому, чего мне удалось добиться (хотя я уже говорил, что некоторые проблемы остались). Сейчас разберу, попытаюсь восстановить номиналы


Вернуться наверх
 
Не в сети
 Заголовок сообщения: Re: Лабораторный БП на ARM
СообщениеДобавлено: Пт дек 09, 2011 19:36:13 
Друг Кота
Аватар пользователя

Карма: 82
Рейтинг сообщений: 1030
Зарегистрирован: Сб апр 02, 2011 12:40:46
Сообщений: 4779
Откуда: Минск
Рейтинг сообщения: 0
Попробовал поменять идеологию коррекции, сделал подобно схеме из http://radiokot.ru/circuit/power/supply/21 (там это цепочка R11C5). Выбросы при переключении нагрузки 100 мА / 1 А уменьшились почти в 10 раз. Вроде, в остальном хуже не стало. Снизу переход V/I со скачком напряжения 1 В. Это с новой коррекцией.

Изображение

Изображение


Вложения:
VI_1V.gif [12.36 KiB]
Скачиваний: 4990
50_5_33uF_1.gif [6.16 KiB]
Скачиваний: 5014
Вернуться наверх
 
Эиком - электронные компоненты и радиодетали
Не в сети
 Заголовок сообщения: Re: Лабораторный БП на ARM
СообщениеДобавлено: Пт дек 09, 2011 20:19:25 
Собутыльник Кота
Аватар пользователя

Карма: 40
Рейтинг сообщений: 372
Зарегистрирован: Вс июл 17, 2011 11:51:52
Сообщений: 2623
Рейтинг сообщения: 0
Похоже симулятор не учитывает времени выхода ОУ из насыщения. Берёт только время нарастания.

А как именно подключили RC-цепочку? С выхода минуя "вычитатель" прямо на инвертирующий вход усилителя ошибки?


Вернуться наверх
 
Не в сети
 Заголовок сообщения: Re: Лабораторный БП на ARM
СообщениеДобавлено: Пт дек 09, 2011 20:58:07 
Друг Кота
Аватар пользователя

Карма: 82
Рейтинг сообщений: 1030
Зарегистрирован: Сб апр 02, 2011 12:40:46
Сообщений: 4779
Откуда: Минск
Рейтинг сообщения: 0
Так ОУ в насыщение не входят, у меня там ограничители.

Схему не менял, просто изменил номиналы элементов коррекции.
С1R17 и С3R19 перераспределил: 15 нФ и 100 Ом, 100 пФ и 220 Ом соответственно. Цепочку C2R18 убрал. Но пока номиналы сырые, еще не успел посмотреть в разных ситуациях.


Вернуться наверх
 
Не в сети
 Заголовок сообщения: Re: Лабораторный БП на ARM
СообщениеДобавлено: Пт дек 09, 2011 21:02:06 
Собутыльник Кота
Аватар пользователя

Карма: 40
Рейтинг сообщений: 372
Зарегистрирован: Вс июл 17, 2011 11:51:52
Сообщений: 2623
Рейтинг сообщения: 0
Ничегонеработает писал(а):
Схему не менял, просто изменил номиналы элементов коррекции.

Уже потерялся последний вариант. Если можно, продублируйте пожалуйста, или ссылку дайте


Вернуться наверх
 
Не в сети
 Заголовок сообщения: Re: Лабораторный БП на ARM
СообщениеДобавлено: Пт дек 09, 2011 22:59:58 
Друг Кота
Аватар пользователя

Карма: 82
Рейтинг сообщений: 1030
Зарегистрирован: Сб апр 02, 2011 12:40:46
Сообщений: 4779
Откуда: Минск
Рейтинг сообщения: 0
Последний вариант по ссылке, в нем и менял: download/file.php?mode=view&id=85831

Только я пока воздержусь публиковать схему с этими изменениями, их нужно сделать чуть по-другому. Идея такая: полюс, который формируем цепочкой местной обратной связи на ОУ U1A, нужно сильно сдвинуть вправо. А компенсацию осуществить цепочкой коррекции на опережение. Это позволит не так сильно ограничивать скорость нарастания каскада на этом ОУ, что, как вижу при симуляции, сильно снижает выбросы при скачках нагрузки.


Вернуться наверх
 
Не в сети
 Заголовок сообщения: Re: Лабораторный БП на ARM
СообщениеДобавлено: Пт дек 09, 2011 23:09:52 
Собутыльник Кота
Аватар пользователя

Карма: 40
Рейтинг сообщений: 372
Зарегистрирован: Вс июл 17, 2011 11:51:52
Сообщений: 2623
Рейтинг сообщения: 0
А если левый вывод С1 перебросить на R28 R29 или даже прямо на выход (поменяв номиналы соответственно)? По идее это должно здорово улучшить работу в CV


Вернуться наверх
 
Не в сети
 Заголовок сообщения: Re: Лабораторный БП на ARM
СообщениеДобавлено: Сб дек 10, 2011 21:17:36 
Друг Кота
Аватар пользователя

Карма: 82
Рейтинг сообщений: 1030
Зарегистрирован: Сб апр 02, 2011 12:40:46
Сообщений: 4779
Откуда: Минск
Рейтинг сообщения: 0
Upd: такое включение корректирующей цепочки дало положительный результат. Но это еще не всё. Частотная коррекция затрагивает целый букет параметров: устойчивость для разных видов нагрузки, выбросы на переходной характеристике при переходе V/I, выбросы при скачке нагрузки, подавление пульсаций питания и т.д. Погнавшись за красотой перехода V/I, совсем упустил "transient recovery". Начал внимательно изучать схемы разных Agilent на предмет идеологии частотной коррекции. Надо сказать, что их источники большой мощности (200 Вт и более) не поддаются осмыслению. В маломощных все более-менее понятно. По ходу нашел интересные графики:

Изображение

Пределы устойчивости для емкостной нагрузки (Agilent 6623A).


Изображение

Пределы устойчивости для индуктивной нагрузки (Agilent 6623A).


Изображение

Допуски на transient recovery. Нагрузку увеличивают со 150 мА до максимальной при максимальном напряжении. Скажем так, не очень жесткие. Не нужно гнаться за идеалом в ущерб другим параметрам.


Изображение

Таким приводят реальный график выходного напряжения при скачке нагрузки.


Вложения:
transient_real.gif [19.98 KiB]
Скачиваний: 4867
transient.gif [12.05 KiB]
Скачиваний: 4763
ind_stab.gif [69 KiB]
Скачиваний: 4783
cap_stab.gif [49.27 KiB]
Скачиваний: 4903


Последний раз редактировалось Леонид Иванович Сб дек 10, 2011 22:54:18, всего редактировалось 1 раз.
Вернуться наверх
 
Не в сети
 Заголовок сообщения: Re: Лабораторный БП на ARM
СообщениеДобавлено: Сб дек 10, 2011 22:52:47 
Друг Кота
Аватар пользователя

Карма: 82
Рейтинг сообщений: 1030
Зарегистрирован: Сб апр 02, 2011 12:40:46
Сообщений: 4779
Откуда: Минск
Рейтинг сообщения: 0
Обновленная модель:

Изображение

invNT писал(а):
Промоделировал в Оркаде 16.5


Может быть, ещё погоняете в симуляторе? Новый проект выложил, всё лишнее (где была TL431) из модели убрал.


Вложения:
Model3.gif [34.21 KiB]
Скачиваний: 5332
PSL-3604_model3.zip [120.59 KiB]
Скачиваний: 872
Вернуться наверх
 
Не в сети
 Заголовок сообщения: Re: Лабораторный БП на ARM
СообщениеДобавлено: Вс дек 11, 2011 13:27:27 
Открыл глаза

Карма: 4
Рейтинг сообщений: 6
Зарегистрирован: Ср фев 09, 2011 14:54:22
Сообщений: 48
Рейтинг сообщения: 0
Ничегонеработает писал(а):
Может быть, ещё погоняете в симуляторе? Новый проект выложил, всё лишнее (где была TL431) из модели убрал.


Спасибо, потренируюсь с удовольствием!


Вернуться наверх
 
Не в сети
 Заголовок сообщения: Re: Лабораторный БП на ARM
СообщениеДобавлено: Вт дек 13, 2011 13:53:21 
Друг Кота
Аватар пользователя

Карма: 82
Рейтинг сообщений: 1030
Зарегистрирован: Сб апр 02, 2011 12:40:46
Сообщений: 4779
Откуда: Минск
Рейтинг сообщения: 0
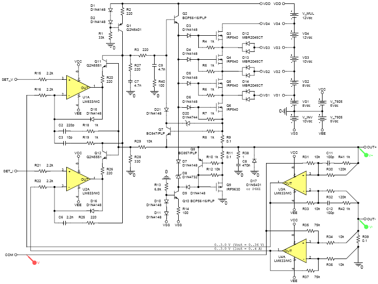
На одном очень пафосном электронном форуме прочитал: "Инженер с осциллографом - преступник". Имелось в виду, что все схемы нужно моделировать, а затем сразу запускать в производство в чистовом варианте. Здесь есть рациональное зерно, когда речь идет о "взрослых" схемах. Если на многослойной плате натыканы BGA, то осциллографом просто нет возможности что-то посмотреть. Или в ВЧ-схемах, там тоже подключение измерительных приборов бывает невозможным. Вот и я решил ничего не макетировать, а сразу из PSpice разводить чистовой вариант плат. Для подстраховки планирую развести избыточные цепи коррекции, элементы которых на схеме будут помечены как DNP (Do Not Place). Начал с платы выходного каскада, пока только схема в PCAD 2006:


Вложения:
PSL-3604_out_sch.pdf [50.12 KiB]
Скачиваний: 1401


Последний раз редактировалось Леонид Иванович Вт дек 13, 2011 15:42:20, всего редактировалось 1 раз.
Вернуться наверх
 
Не в сети
 Заголовок сообщения: Re: Лабораторный БП на ARM
СообщениеДобавлено: Вт дек 13, 2011 14:50:39 
Держит паяльник хвостом
Аватар пользователя

Карма: 19
Рейтинг сообщений: 152
Зарегистрирован: Ср мар 03, 2010 11:48:00
Сообщений: 999
Откуда: Уфа
Рейтинг сообщения: 0
Извиняюсь что влез, но у Вас в схеме есть ошибочка: VD1 или VT3 пробьет сквозным током, резистор не помешал бы...


Вернуться наверх
 
Не в сети
 Заголовок сообщения: Re: Лабораторный БП на ARM
СообщениеДобавлено: Вт дек 13, 2011 15:43:50 
Друг Кота
Аватар пользователя

Карма: 82
Рейтинг сообщений: 1030
Зарегистрирован: Сб апр 02, 2011 12:40:46
Сообщений: 4779
Откуда: Минск
Рейтинг сообщения: 0
Спасибо! Резистор просто не перенёс с модели. Для того и выкладываю, чтобы принимать критику!


Вернуться наверх
 
Не в сети
 Заголовок сообщения: Re: Лабораторный БП на ARM
СообщениеДобавлено: Ср дек 14, 2011 07:24:53 
Встал на лапы
Аватар пользователя

Карма: 1
Рейтинг сообщений: 15
Зарегистрирован: Пт янв 21, 2011 14:16:36
Сообщений: 130
Откуда: Уфа
Рейтинг сообщения: 0
Ничегонеработает писал(а):
Начал с платы выходного каскада, пока только схема в PCAD 2006:

U4 и U5 параллельно?


Вернуться наверх
 
Не в сети
 Заголовок сообщения: Re: Лабораторный БП на ARM
СообщениеДобавлено: Ср дек 14, 2011 11:09:30 
Держит паяльник хвостом
Аватар пользователя

Карма: 19
Рейтинг сообщений: 152
Зарегистрирован: Ср мар 03, 2010 11:48:00
Сообщений: 999
Откуда: Уфа
Рейтинг сообщения: 0
Ну раз можно критиковать :) Леонид, поясните еще назначение узла на U3, R3 R5 R6 VD2 плюс VT1 VT3. Если это только для того, чтобы обеспечить смещение для закрытия VT3, то можно сделать гораздо проще: нижний вывод R3 подключить напрямую к +5В (исключив остальное), или применить вместо VT1 полевик, или включить диод VD2 в эмиттерную цепь VT3, ведь даже небольшое напряжение на коллекторе VT3 не сможет открыть выходные транзисторы ( падение на Б-Э VT4 и диодах VD7-VD10). И вообще, зачем вся эта схема выключения, если стабилизатор на VT2 все время включен (или через VT1 или через Б-Э VT3)? Тогда достаточно простого ключа на 1 транзисторе (оставить VT3 и R1 R2), замыкающего коллектор VT2 на общий.
Второй момент, исходя из применения VD6, разница потенциалов между затворами VT12 и VT11 около 5В, они будут всегда немного полуоткрыты. Это так задумано? Получаем дополнительный нагрев, при любых выходных напряжениях, особенно на VT12 при максимальном выходе.


Вернуться наверх
 
Не в сети
 Заголовок сообщения: Re: Лабораторный БП на ARM
СообщениеДобавлено: Ср дек 14, 2011 11:43:50 
Друг Кота
Аватар пользователя

Карма: 82
Рейтинг сообщений: 1030
Зарегистрирован: Сб апр 02, 2011 12:40:46
Сообщений: 4779
Откуда: Минск
Рейтинг сообщения: 0
_AHTOXA_ писал(а):
U4 и U5 параллельно?


Спасибо! Это еще одна опечатка. Конечно же, они делают разные напряджения: +5VA и +5VD.

Хатуль_мадан писал(а):
поясните еще назначение узла на U3, R3 R5 R6 VD2 плюс VT1 VT3.


Это каскад для отключения источника, одновременно это супервизор, который отключает источник при пропадании или задержке служебного напряжения питания -5 В. Сделано для того, чтобы ни в каких переходных режимах на выходе не было выброса. Возможно, верхний вывод R6 нужно переключить в точку +5VA, увеличив номинал.

Хатуль_мадан писал(а):
разница потенциалов между затворами VT12 и VT11 около 5В, они будут всегда немного полуоткрыты. Это так задумано?


Разница между затворами около 4 В (падения на диодах вычитаются), это немного меньше двух пороговых напряжений. Поэтому транзисторы будут закрыты. Стабилитрон добавлен для уменьшения "ступеньки" в переходной характеристике выходного каскада. Для подстраховки можно его поставить на 3.9 В.

Вообще, небольшой ток покоя был бы очень полезен, а то на высокоомных нагрузках источник работает плохо. Даже пришлось уменьшить номиналы резисторов местной ООС, чтобы они создавали нагрузку. Но как задать контролируемый ток покоя, учитывая разброс MOSFET? Не ставить же подстроечник?


Вложения:
Комментарий к файлу: Исправленная схема
PSL-3604_out_sch.pdf [50.24 KiB]
Скачиваний: 1120
Вернуться наверх
 
Не в сети
 Заголовок сообщения: Re: Лабораторный БП на ARM
СообщениеДобавлено: Ср дек 14, 2011 12:16:33 
Держит паяльник хвостом
Аватар пользователя

Карма: 19
Рейтинг сообщений: 152
Зарегистрирован: Ср мар 03, 2010 11:48:00
Сообщений: 999
Откуда: Уфа
Рейтинг сообщения: 0
Ну тогда нужно поставить еще один резистор подтяжки от 1 вывода U3 к +5В, или уменьшить номинал R3, т.к. у TL431 собственный ток утечки около 1мА.


Вернуться наверх
 
Не в сети
 Заголовок сообщения: Re: Лабораторный БП на ARM
СообщениеДобавлено: Ср дек 14, 2011 12:42:46 
Друг Кота
Аватар пользователя

Карма: 82
Рейтинг сообщений: 1030
Зарегистрирован: Сб апр 02, 2011 12:40:46
Сообщений: 4779
Откуда: Минск
Рейтинг сообщения: 0
Хатуль_мадан писал(а):
у TL431 собственный ток утечки около 1мА.


Что-то Вы странное говорите. Я сам делаю измерители параметров TL431 для "Интеграла", для тока утечки норматив обычно устанавливается не более 500 нА.


Вернуться наверх
 
Показать сообщения за:  Сортировать по:  Вернуться наверх
Начать новую тему Ответить на тему  [ Сообщений: 3934 ]     ... , , , 8, , , ...  

Часовой пояс: UTC + 3 часа


Кто сейчас на форуме

Сейчас этот форум просматривают: нет зарегистрированных пользователей и гости: 72


Вы не можете начинать темы
Вы не можете отвечать на сообщения
Вы не можете редактировать свои сообщения
Вы не можете удалять свои сообщения
Вы не можете добавлять вложения

Найти:
Перейти:  


Powered by phpBB © 2000, 2002, 2005, 2007 phpBB Group
Русская поддержка phpBB
Extended by Karma MOD © 2007—2012 m157y
Extended by Topic Tags MOD © 2012 m157y