Например TDA7294

Форум РадиоКот • Просмотр темы - Автоматическое ЗУ-приставка для свинцовых батарей на МК.
Форум РадиоКот
Здесь можно немножко помяукать :)

Текущее время: Ср дек 24, 2025 07:30:40

Часовой пояс: UTC + 3 часа


ПРЯМО СЕЙЧАС:



Начать новую тему Ответить на тему  [ Сообщений: 1260 ]     ... , , , 6, , , ...  
Автор Сообщение
Не в сети
 Заголовок сообщения: Re: Автоматическое ЗУ-приставка для свинцовых батарей на МК.
СообщениеДобавлено: Сб фев 05, 2011 12:05:19 
Мучитель микросхем

Карма: 8
Рейтинг сообщений: 21
Зарегистрирован: Ср янв 06, 2010 20:57:49
Сообщений: 451
Рейтинг сообщения: 0
RomanT писал(а):
2. Ступенчатый, который рекомендуют профессионалы и производители АКБ, вот к примеру из инструкции стартёрного АКБ "АКОМ" Са/Са

Цитата:
Что же такое «сульфатация пластин».

Мелкие кристаллики сульфата свинца во время зарядки нормально разряженного аккумулятора без проблем вновь преобразуются в металлический свинец (негативная пластина) и PbO2 (позитивная пластина), составляющие активную массу пластин. Однако если оставить батарею в разряженном состоянии, сульфат свинца начинает растворяться в электролите до его полного насыщения, а затем выпадает назад на поверхность пластин, но уже в виде крупных и практически нерастворимых кристаллов. Они откладываются на поверхности пластин и в порах активной массы, образуя сплошной слой, который изолирует пластины от электролита, препятствуя его проникновению вглубь активных масс. В результате большие объемы активной массы оказываются "выключенными", а общая емкость батареи значительно уменьшается.

Восстановление такой батареи, как правило, проводят, применяя так называемый
«ступенчатый режим»:
а. начинают зарядку током 0,1C20;
б. разряд батареи, например автомобильной лампочкой ≈ 100вт (8 Ампер) в течение 30 минут;
в. заряд батареи током 0,05C20 ≈ 24 часа;
г. разряд батареи (пункт «б»);
д. повторить пункт «в» ≈ 32 часа.


Интересно, такой метод я ещё нигде не встречал. Можно ссылочку на исследования по этому вопросу? А то странно получается. Инструкция вроде для Ca/Са аккумулятора, а пишут о сульфате СВИНЦА, хотя там образуется сульфат кальция- вещь, которая вообще не поддается разрушению и, следовательно, сульфатация необратима. Вроде так.
Starichok51 писал(а):
опачки... это что же за такое автоматическое устройство, которое не имеет привязки к реальному времени?

на хрен нужна отдельная микросхема? когда все легко и просто делается в самом МК.


В самом МК имеется асинхронный таймер для отсчёта интервалов реального времени, но он уже занят под ШИМ-управление разрядом. Поэтому, здесь либо разряд, либо часы..
Для работы зарядного устройства нет необходимости ТОЧНО измерять время, в отличие от часов с календарём :) .

_________________
Опыт- сын ошибок трудных....


Вернуться наверх
 
Не в сети
 Заголовок сообщения: Re: Автоматическое ЗУ-приставка для свинцовых батарей на МК.
СообщениеДобавлено: Сб фев 05, 2011 14:27:36 
Это не хвост, это антенна
Аватар пользователя

Зарегистрирован: Ср июн 09, 2010 16:44:54
Сообщений: 1335
Откуда: Пермь
Рейтинг сообщения: 0
Слон писал(а):
RomanT писал(а):
2. Ступенчатый, который рекомендуют профессионалы и производители АКБ, вот к примеру из инструкции стартёрного АКБ "АКОМ" Са/Са

Интересно, такой метод я ещё нигде не встречал. Можно ссылочку на исследования по этому вопросу?

http://www.akom.su/view.asp?type=sovet& ... .13_zaryad

Слон писал(а):
В самом МК имеется асинхронный таймер для отсчёта интервалов реального времени, но он уже занят под ШИМ-управление разрядом. Поэтому, здесь либо разряд, либо часы..
Для работы зарядного устройства нет необходимости ТОЧНО измерять время, в отличие от часов с календарём :) .

вот поэтому я и говорю о внешнем, т.к. внешний не зависит от такта МК и автономен,
особая точность конечно не нужна, но иметь приятно и полезно ...

_________________
Фото постройки прототипов


Последний раз редактировалось RomanT Сб фев 05, 2011 14:35:10, всего редактировалось 3 раз(а).

Вернуться наверх
 
Не в сети
 Заголовок сообщения: Re: Автоматическое ЗУ-приставка для свинцовых батарей на МК.
СообщениеДобавлено: Сб фев 05, 2011 14:28:23 
Модератор
Аватар пользователя

Карма: 153
Рейтинг сообщений: 2927
Зарегистрирован: Сб авг 14, 2010 15:05:51
Сообщений: 18892
Откуда: г. Озерск, Челябинская обл.
Рейтинг сообщения: 0
Медали: 1
Лучший человек Форума 2017 (1)
TuzRostislav,
1. от того, что на часах в микроволновке не стоит правильное время, они не перестают быть часами реального времени.
имеется в виду, что промежутки времени отсчитывают правильно, реально.
2. то же самое и для часов в первых компьютерах.

_________________
Мудрость приходит вместе с импотенцией...
Когда на русском форуме переходят на Вы, в реальной жизни начинают бить морду.


Вернуться наверх
 
Не в сети
 Заголовок сообщения: Re: Автоматическое ЗУ-приставка для свинцовых батарей на МК.
СообщениеДобавлено: Сб фев 05, 2011 14:36:56 
Это не хвост, это антенна
Аватар пользователя

Зарегистрирован: Ср июн 09, 2010 16:44:54
Сообщений: 1335
Откуда: Пермь
Рейтинг сообщения: 0
я вообще-то не понимаю такой упёртости (против таймера) - цена копейки, полезность очевидна ...

_________________
Фото постройки прототипов


Вернуться наверх
 
Эиком - электронные компоненты и радиодетали
Не в сети
 Заголовок сообщения: Re: Автоматическое ЗУ-приставка для свинцовых батарей на МК.
СообщениеДобавлено: Сб фев 05, 2011 14:52:03 
Модератор
Аватар пользователя

Карма: 153
Рейтинг сообщений: 2927
Зарегистрирован: Сб авг 14, 2010 15:05:51
Сообщений: 18892
Откуда: г. Озерск, Челябинская обл.
Рейтинг сообщения: 0
Медали: 1
Лучший человек Форума 2017 (1)
нет никакой упертости. если в МК все таймеры заняты, то можно и внешний поставить.

_________________
Мудрость приходит вместе с импотенцией...
Когда на русском форуме переходят на Вы, в реальной жизни начинают бить морду.


Вернуться наверх
 
Не в сети
 Заголовок сообщения: Re: Автоматическое ЗУ-приставка для свинцовых батарей на МК.
СообщениеДобавлено: Сб фев 05, 2011 16:06:11 
Мучитель микросхем

Карма: 1
Рейтинг сообщений: 0
Зарегистрирован: Сб фев 14, 2009 05:19:48
Сообщений: 455
Откуда: Kiev
Рейтинг сообщения: 0
Я могу для себя объяснить, зачем часы в микроволновке, но ни разу ими по назначению не пользовался. Но, вот зачем в зарядке часы, я не понимаю. Ради прикола, разве что.


Вернуться наверх
 
Не в сети
 Заголовок сообщения: Re: Автоматическое ЗУ-приставка для свинцовых батарей на МК.
СообщениеДобавлено: Сб фев 05, 2011 16:07:33 
Мучитель микросхем

Карма: 1
Рейтинг сообщений: 0
Зарегистрирован: Сб фев 14, 2009 05:19:48
Сообщений: 455
Откуда: Kiev
Рейтинг сообщения: 0
Starichok51 писал(а):
TuzRostislav,
1. от того, что на часах в микроволновке не стоит правильное время, они не перестают быть часами реального времени.


Это само собой. Но я только таймером пользовался. А часами, никогда.


Вернуться наверх
 
Не в сети
 Заголовок сообщения: Re: Автоматическое ЗУ-приставка для свинцовых батарей на МК.
СообщениеДобавлено: Сб фев 05, 2011 16:14:30 
Модератор
Аватар пользователя

Карма: 153
Рейтинг сообщений: 2927
Зарегистрирован: Сб авг 14, 2010 15:05:51
Сообщений: 18892
Откуда: г. Озерск, Челябинская обл.
Рейтинг сообщения: 0
Медали: 1
Лучший человек Форума 2017 (1)
ну, дык, все взаимосвязано, и находится в одном кристалле. только один счетчик считает "вперед" - получаются часы (текущее время), а другой счетчик считает "назад" - получается таймер (от выставленного значения до нуля).

_________________
Мудрость приходит вместе с импотенцией...
Когда на русском форуме переходят на Вы, в реальной жизни начинают бить морду.


Вернуться наверх
 
Не в сети
 Заголовок сообщения: Re: Автоматическое ЗУ-приставка для свинцовых батарей на МК.
СообщениеДобавлено: Сб фев 05, 2011 16:30:45 
Мучитель микросхем

Карма: 1
Рейтинг сообщений: 0
Зарегистрирован: Сб фев 14, 2009 05:19:48
Сообщений: 455
Откуда: Kiev
Рейтинг сообщения: 0
Различие всё же есть.

NE555 Timer

MC146818 RTC Real-Time Clock


Вернуться наверх
 
Не в сети
 Заголовок сообщения: Re: Автоматическое ЗУ-приставка для свинцовых батарей на МК.
СообщениеДобавлено: Сб фев 05, 2011 17:38:47 
Это не хвост, это антенна
Аватар пользователя

Зарегистрирован: Ср июн 09, 2010 16:44:54
Сообщений: 1335
Откуда: Пермь
Рейтинг сообщения: 0
я вообще-то говорю, о более продвинутом, типа DS1307N, чем просто логике ...

Зачем грузить МК подсчетом всякой хрени,
и без того МК достаточно тормозной ...

ИМХО запустить несколько таймеров/часов на DS1307N и поднять такт МК до 16 МГц
и будет самое оно - МК будет только обрабатывать поступающие данные ...
О напряжении АКБ, токе заряда/разряда, температуре АКБ и кулера,
а таймеры будут просто указывать сколько прошло/осталось по каждому из параметров,
тем самым можно разработать более умные алгоритмы работы ...
А как апендикс можно для пользователя вести часы/календарь ...

_________________
Фото постройки прототипов


Вернуться наверх
 
Не в сети
 Заголовок сообщения: Re: Автоматическое ЗУ-приставка для свинцовых батарей на МК.
СообщениеДобавлено: Сб фев 05, 2011 18:29:42 
Мучитель микросхем

Карма: 1
Рейтинг сообщений: 0
Зарегистрирован: Сб фев 14, 2009 05:19:48
Сообщений: 455
Откуда: Kiev
Рейтинг сообщения: 0
RomanT писал(а):
я вообще-то говорю, о более продвинутом, типа DS1307N, чем просто логике ...

Зачем грузить МК подсчетом всякой хрени,
и без того МК достаточно тормозной ...

ИМХО запустить несколько таймеров/часов на DS1307N и поднять такт МК до 16 МГц
и будет самое оно - МК будет только обрабатывать поступающие данные ...
О напряжении АКБ, токе заряда/разряда, температуре АКБ и кулера,
а таймеры будут просто указывать сколько прошло/осталось по каждому из параметров,
тем самым можно разработать более умные алгоритмы работы ...
А как апендикс можно для пользователя вести часы/календарь ...



Это совсем другое дело. Теперь понятно, для чего это надо. Говорили то, про часы.


Вернуться наверх
 
Не в сети
 Заголовок сообщения: Re: Автоматическое ЗУ-приставка для свинцовых батарей на МК.
СообщениеДобавлено: Сб фев 05, 2011 21:18:25 
Родился

Зарегистрирован: Вт янв 18, 2011 22:35:40
Сообщений: 18
Рейтинг сообщения: 0
RomanT писал(а):
Слон писал(а):
Прошу всех высказывать пожелания сейчас, а то потом поздно будет :)) .

ИМХО - "к чёрту" зашитые профили АКБ и замеры ёмкости, как бесмысленные!

Ручное программирование профилей АКБ, хранимое в EEPROM
0. Ручной ввод ёмкости и типа АКБ (IUIU/IUoU)
1. Ручной ввод тока заряда первого этапа I
2. Ручной ввод напряжения второго этапа U
3. Ручной ввод тока третьего этапа I
4. Ручной ввод напряжения четвёртого этапа U
5. Ручной ввод времени 4-го этапа для алгоритма IUIU
6. Ручной ввод порога температуры АКБ, при котором начинать снижение напряжения

Ручное профилирование Нагрузки разряда, также хранимое в EEPROM

Ручное профилирование алгоритма десульфации, также хранимое в EEPROM

Т.е. иметь интерфейс пользователя типа SETUP

Я вижу это примерно так:
Изображение



P.S.: алгоритм IUIU - это адаптированный алгоритм IUIoU, т.е. oU заменены, на U по времени.

А так-же хочется видеть датчик тока, датчик t АКБ, датчик t кулера, таймер реального времени (часы/календарь)

Поддерживаю ,насчёт ручной установки порогов тока и напряжений. И на финальном этапе хотелось бы ручной установки нижнего и верхнего порогов напряжений ,чтобы можно было реализовать режим "добивки" вместо режима поддержания заряда. К примеру пороги 12,7в на 13,8в - поддержание заряда, а 12,7-13,1в на 14,4-14,7в -режим добивки (нижний порог выбирается в зависимости от состояния аккумулятора)
Ручная установка порогов ,это очень большой плюс ,пользователь сможет исходя из собственного опыта, и состояния аккумулятора, более корректно его "пытать" .Без необходимости корректировки прошивки.


Вернуться наверх
 
Не в сети
 Заголовок сообщения: Re: Автоматическое ЗУ-приставка для свинцовых батарей на МК.
СообщениеДобавлено: Сб фев 05, 2011 22:27:22 
Открыл глаза

Карма: 3
Рейтинг сообщений: 23
Зарегистрирован: Пн окт 12, 2009 17:26:09
Сообщений: 51
Откуда: Львовская обл.
Рейтинг сообщения: 0
Как должно определяться необходимое напряжение и ток ? Или это будут какие - то свои методы по зарядке АКБ ? В новых АКБ будут свои параметры , в старых свои . А вначале возможно сначала разделить на гелеподобные и обычные . Я не придираюсь мне интересно как это все будет реально выгледеть .

_________________
Учусь на Proton+IDE для ПИКов . Часто бываю тут http://picbasic.ru/


Последний раз редактировалось Andriy76 Вс фев 06, 2011 11:15:35, всего редактировалось 2 раз(а).

Вернуться наверх
 
Не в сети
 Заголовок сообщения: Re: Автоматическое ЗУ-приставка для свинцовых батарей на МК.
СообщениеДобавлено: Сб фев 05, 2011 22:58:03 
Встал на лапы
Аватар пользователя

Зарегистрирован: Вс апр 05, 2009 14:30:07
Сообщений: 105
Рейтинг сообщения: 0
fable691 писал(а):
RomanT писал(а):
Слон писал(а):
Прошу всех высказывать пожелания сейчас, а то потом поздно будет :)) .

ИМХО - "к чёрту" зашитые профили АКБ и замеры ёмкости, как бесмысленные!

Ручное программирование профилей АКБ, хранимое в EEPROM
0. Ручной ввод ёмкости и типа АКБ (IUIU/IUoU)
1. Ручной ввод тока заряда первого этапа I
2. Ручной ввод напряжения второго этапа U
3. Ручной ввод тока третьего этапа I
4. Ручной ввод напряжения четвёртого этапа U
5. Ручной ввод времени 4-го этапа для алгоритма IUIU
6. Ручной ввод порога температуры АКБ, при котором начинать снижение напряжения

Ручное профилирование Нагрузки разряда, также хранимое в EEPROM

Ручное профилирование алгоритма десульфации, также хранимое в EEPROM

Т.е. иметь интерфейс пользователя типа SETUP

Я вижу это примерно так:
Изображение



P.S.: алгоритм IUIU - это адаптированный алгоритм IUIoU, т.е. oU заменены, на U по времени.

А так-же хочется видеть датчик тока, датчик t АКБ, датчик t кулера, таймер реального времени (часы/календарь)

Поддерживаю ,насчёт ручной установки порогов тока и напряжений. И на финальном этапе хотелось бы ручной установки нижнего и верхнего порогов напряжений ,чтобы можно было реализовать режим "добивки" вместо режима поддержания заряда. К примеру пороги 12,7в на 13,8в - поддержание заряда, а 12,7-13,1в на 14,4-14,7в -режим добивки (нижний порог выбирается в зависимости от состояния аккумулятора)
Ручная установка порогов ,это очень большой плюс ,пользователь сможет исходя из собственного опыта, и состояния аккумулятора, более корректно его "пытать" .Без необходимости корректировки прошивки.

И все ручные установки сохранять в профиле. Если есть 3 или 5 разных аккумуляторов, то для всех запомнить и только нужный профиль выбирать.

_________________
Планы на будущее, несоответствующие вашим финансовым, умственным и физическим возможностям, называются мечтами!


Вернуться наверх
 
Не в сети
 Заголовок сообщения: Re: Автоматическое ЗУ-приставка для свинцовых батарей на МК.
СообщениеДобавлено: Вс фев 06, 2011 10:17:41 
Это не хвост, это антенна
Аватар пользователя

Зарегистрирован: Ср июн 09, 2010 16:44:54
Сообщений: 1335
Откуда: Пермь
Рейтинг сообщения: 0
Слон,Starichok51
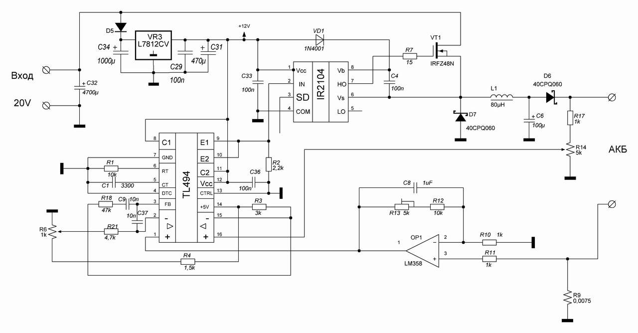
Немного поправил тестовую схему, что скажите ?
Вложение:
преобразователь2.JPG [65.87 KiB]
Скачиваний: 1298

_________________
Фото постройки прототипов


Последний раз редактировалось RomanT Вс фев 06, 2011 11:20:48, всего редактировалось 1 раз.

Вернуться наверх
 
Не в сети
 Заголовок сообщения: Re: Автоматическое ЗУ-приставка для свинцовых батарей на МК.
СообщениеДобавлено: Вс фев 06, 2011 10:48:46 
Модератор
Аватар пользователя

Карма: 153
Рейтинг сообщений: 2927
Зарегистрирован: Сб авг 14, 2010 15:05:51
Сообщений: 18892
Откуда: г. Озерск, Челябинская обл.
Рейтинг сообщения: 0
Медали: 1
Лучший человек Форума 2017 (1)
вот так я имел в виду сделать по 2 ноге тл494.

_________________
Мудрость приходит вместе с импотенцией...
Когда на русском форуме переходят на Вы, в реальной жизни начинают бить морду.


Вернуться наверх
 
Не в сети
 Заголовок сообщения: Re: Автоматическое ЗУ-приставка для свинцовых батарей на МК.
СообщениеДобавлено: Вс фев 06, 2011 11:22:23 
Это не хвост, это антенна
Аватар пользователя

Зарегистрирован: Ср июн 09, 2010 16:44:54
Сообщений: 1335
Откуда: Пермь
Рейтинг сообщения: 0
Starichok51 писал(а):
вот так я имел в виду сделать по 2 ноге тл494.

Ок, "поправился".

Щас провёл ещё несколько испытаний, силовой части, "на износ" так сказать.
Спалил ещё 5 полевиков и три драйвера :beer:

1. С полумостовым плечом - с завидной регулярностью сгорают оба полевика и верхнее плечо драйвера.
При включении, коротко временно, оказывается, открыт верхний полевик, при открытии нижнего происходит к.з. пробивает верхний полевик (все контаты в к.з.), затем взрывается нижний, далее прогорает верхнее плечо драйвера. Один раз даже резистор затвора верхнего полевика сгорел за доли секунды.
2. Нет необходимости в двух плечах, драйвера, достаточно одного верхнего, вместо нижнего полевика - диод шоттке - параметры и хар-ки сигналов остаются практически не изменны, При дросселе 80 мкГн, одним верхним полевиком, диоде шоттке вместо нижнего полевика, драйвере 2111 с использованием только верхнего плеча.
3. Возникает вопрос при использовании драйвера 2111 и TL494 - как выключать ???!!!
т.к. при нулевой скважности импульса, нижнее плечо с высоким уровнем и нижний полевик в к.з.
И врятли с TL494 можно получить устойчивую нулевою скважность.
Провёл повторное испытание с драйвером 2104 использовав только верхнее плечо:
- всё точно также (хар-ки и формы сигналов) как и с драйвером 2111, но есть сигнал "шутдаун".

Вывод:
Вы как хотите, а я отказываюсь от нижнего полевика, в пользу диода шоттке, с использованием только верхнего плеча драйвера, драйвер 2111 меняю на 2104, чтоб иметь возможность отключения источника.
Только в этом виде получается высокая надёжность и не прихотливость девайса !!!

Примерно так:
Вложение:
преобразователь2.JPG [65.97 KiB]
Скачиваний: 1223

_________________
Фото постройки прототипов


Вернуться наверх
 
Не в сети
 Заголовок сообщения: Re: Автоматическое ЗУ-приставка для свинцовых батарей на МК.
СообщениеДобавлено: Вс фев 06, 2011 16:19:06 
Мучитель микросхем

Карма: 8
Рейтинг сообщений: 21
Зарегистрирован: Ср янв 06, 2010 20:57:49
Сообщений: 451
Рейтинг сообщения: 0
RomanT писал(а):
Примерно так:

А эта схема будет работать? В ней же не происходит заряд-разряд конденсатора С4 и напряжение на затворе транзистора окажется недостаточным для включения. RomanT, из твоих слов непонятно, в каком случае происходит взрыв. Возможно, ты что-то неправильно делаешь. Почитай вот эту статью http://depositfiles.com/files/gsszlcxq2, возможно, ситуация прояснится.

_________________
Опыт- сын ошибок трудных....


Вернуться наверх
 
Не в сети
 Заголовок сообщения: Re: Автоматическое ЗУ-приставка для свинцовых батарей на МК.
СообщениеДобавлено: Вс фев 06, 2011 16:47:07 
Это не хвост, это антенна
Аватар пользователя

Зарегистрирован: Ср июн 09, 2010 16:44:54
Сообщений: 1335
Откуда: Пермь
Рейтинг сообщения: 0
Слон писал(а):
А эта схема будет работать? В ней же не происходит заряд-разряд конденсатора С4 и напряжение на затворе транзистора окажется недостаточным для включения.

:))) щас делал испытание не на нагрузке, а на АКБ
а как хорошо было с обычной нагрузкой :)))

беру свои слова обратно, нижний полевик нужен !

ты прав, конденсатору некуда разряжатся, только не С4, а С6 (электролиту),
т.к. с обычной нагрузкой прекрасно работало ...

При его отсутствии С6 - вообще не запускается.

тоже, если убрать выходной диод D6 и вместо конденсатора С6 - АКБ

Т.Е. Ставим нижний полевик обратно, соответственно возвращаем выходной диод D6, чтоб нижний полевик не замыкал АКБ -> возвращаем конденсатор C6.
НО при этом ток появляется только при скважности более 50% ...

И ещё один косяк, напряжение растёт как и ток, нужен балласт !!! иначе токи, при напряжении до 14.7 вольт, будут в раойне 1-2 Ампер, к примеру при токе 4-5 Ампер напряжение на АКБ под 17 Вольт !!!

Т.е. примерно так:
Вложение:
преобразователь2.JPG [66.88 KiB]
Скачиваний: 1046

_________________
Фото постройки прототипов


Последний раз редактировалось RomanT Ср фев 09, 2011 19:37:54, всего редактировалось 2 раз(а).

Вернуться наверх
 
Не в сети
 Заголовок сообщения: Re: Автоматическое ЗУ-приставка для свинцовых батарей на МК.
СообщениеДобавлено: Вс фев 06, 2011 17:17:47 
Мучитель микросхем

Карма: 8
Рейтинг сообщений: 21
Зарегистрирован: Ср янв 06, 2010 20:57:49
Сообщений: 451
Рейтинг сообщения: 0
Я всё-таки не понял, какую схему ты испытываешь :? ?

_________________
Опыт- сын ошибок трудных....


Вернуться наверх
 
Показать сообщения за:  Сортировать по:  Вернуться наверх
Начать новую тему Ответить на тему  [ Сообщений: 1260 ]     ... , , , 6, , , ...  

Часовой пояс: UTC + 3 часа


Кто сейчас на форуме

Сейчас этот форум просматривают: нет зарегистрированных пользователей и гости: 60


Вы не можете начинать темы
Вы не можете отвечать на сообщения
Вы не можете редактировать свои сообщения
Вы не можете удалять свои сообщения
Вы не можете добавлять вложения

Найти:
Перейти:  


Powered by phpBB © 2000, 2002, 2005, 2007 phpBB Group
Русская поддержка phpBB
Extended by Karma MOD © 2007—2012 m157y
Extended by Topic Tags MOD © 2012 m157y