Здравствуйте!
Помогите, пожалуйста,довести до ума блок питания на 27В 0,5А. За основу взята схема Старичка.
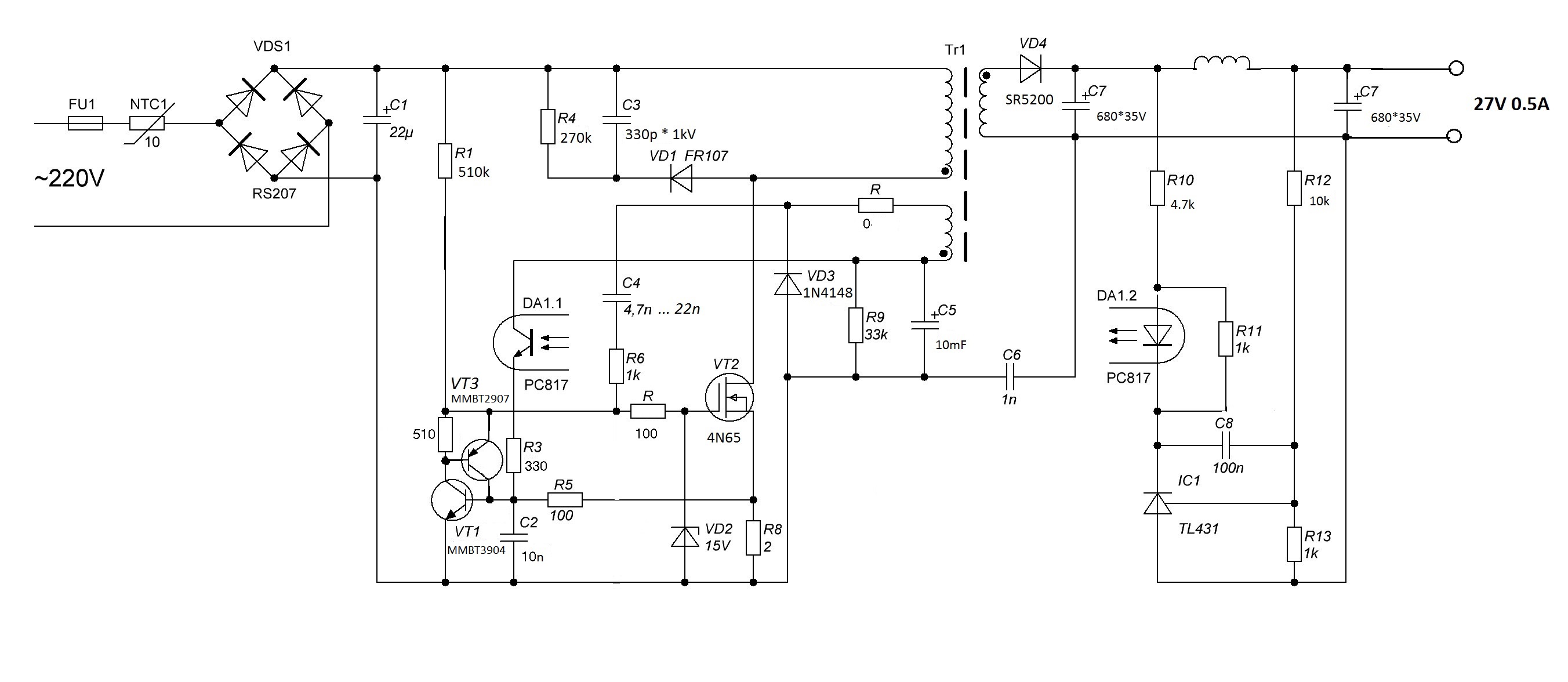
-Схема:

-Плата, изготовленная с горем-пополам (размеры 50мм*33мм*16мм):

-Трансформатор намотан по данным расчётам:

Реальная индуктивность получилась 3,41мГн, индуктивность рассеяния ~20мкГн. Под номинальной нагрузкой БП работает на расчётной частоте 65...67кГц. Без нагрузки происходит какая-то ерунда (об этом ниже).
-Клампер (330пФ, 270кОм, FR107):

-Осциллограммы китайского качества (сделаны при С4=22nF, R6=1k):
На затворе

В точке соед. С4-R6
На диоде VD3
На истоке
На базе VT1
На вторичке
Конденсатор клампера
Клампер (крупнее)
На затворе БЕЗ нагрузки

Проблемы и вопросы:
1) Самое главное, подскажите, как правильно подбирать номиналы деталей:
- R3 и R5
- цепочка C4R6
- С2, не много ли 10нФ и какую функцию он выполняет?
- для чего нужен R9? И на что влияет емкость С5?
2) Без нагрузки греется ключ! Знаю что нужно нагрузить блок, но как это сделать при напряжении 27В? Если, например, нагрузить блок резистором 750-820-1000 Ом, на нем рассеется 0,8...1Вт - это много и горячо. При этом ключ всё равно продолжает греться, бп не выходит в режим, а осциллограф показывает какую-то заоблачную частоту 250-300-350кГц. Нужно грузить еще больше... Что можно предпринять?
Под нагрузкой транзистор, трансформатор и выпрямительный диод тоже греются больше ожидаемого((
3) Правильно ли работает клампер? Резистор МЛТ-0,5 в клампере можно сказать холодный. И Почему на осциллограмме пила? Или так должно быть?
4) Имеются ли отклонения на осциллограммах?
Спасибо!