Например TDA7294

Форум РадиоКот • Просмотр темы - Измеритель малых сопротивлений
Форум РадиоКот
Здесь можно немножко помяукать :)

Текущее время: Пт янв 09, 2026 17:22:15

Часовой пояс: UTC + 3 часа


ПРЯМО СЕЙЧАС:



Начать новую тему Ответить на тему  [ Сообщений: 103 ]    , , , 4, ,  
Автор Сообщение
Не в сети
 Заголовок сообщения: Re: Измеритель малых сопротивлений
СообщениеДобавлено: Сб окт 30, 2021 19:24:29 
Вымогатель припоя
Аватар пользователя

Карма: 12
Рейтинг сообщений: 640
Зарегистрирован: Ср янв 12, 2011 07:42:16
Сообщений: 553
Рейтинг сообщения: 0
.. связка из двух ОУ имеет входное сопротивление и емкость, которая вносит ошибку в усиление U.
Быть может, оттого у него и Fmax=10кГц а не выше?

Скомпенсировать эту ошибку без костылей можно, если сделать схему как я исправил. Наверняка у инженеров были причины сделать так, а не иначе.
Если имеются в виду изменения, помеченные красным, то в результате из цепи компенсации будут исключены паразитные параметры, как минимум, проводника I' и его разъёма на лицухе. При нехилой разрядности Е7-14, видимо, этим жертвовать не стали...

Глянул в схему - первым в связке поставлен 544УД2А - со входным R и скоростью там всё в порядке. Скорее, ограничивающим частоту фактором стали составные транзисторные ключи (на биполярниках), коммутирующие шунты. А цепи ОС вообще переключаются единственными транзисторами. Не было тогда доступа к ADG-шкам...

_________________
VAC for us
HP3456A, HP3457A(+FRAM+STK12C68), HP3458A(+FRAM)
FLUKE 343A(+MAX44246+3xLM399)


Вернуться наверх
 
Не в сети
 Заголовок сообщения: Re: Измеритель малых сопротивлений
СообщениеДобавлено: Сб окт 30, 2021 21:47:56 
Электрический кот
Аватар пользователя

Карма: 14
Рейтинг сообщений: 392
Зарегистрирован: Пт апр 09, 2010 16:06:38
Сообщений: 1068
Откуда: Тула
Рейтинг сообщения: 0
Если имеются в виду изменения, помеченные красным, то в результате из цепи компенсации будут исключены паразитные параметры, как минимум, проводника I' и его разъёма на лицухе.

Ток с шунтов будет измеряться корректно, напряжение тоже. Потенциал на разъёмах U' и I' будет не идеальным нулём, это да. Но это ведь 4х-проводная схема, там в любом случае будет не точный ноль. Видимо у разработчиков были причины сделать идеальный ноль на контакте I', даже ценой внесения погрешности в канал напряжения.


Вернуться наверх
 
 Заголовок сообщения: Re: Измеритель малых сопротивлений
СообщениеДобавлено: Вс окт 31, 2021 08:15:53 
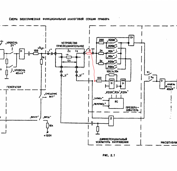
Здравствуйте уважаемые форумчане. Давайте чуть углубимся в схему преобразователя. На входе у нас ОУ с входным резистором 100Ом и резисторами ОС. Что делает эта схема? Правильно, как только на входе появляется напряжение, ОУ через резисторы ОС пытается свести входное напряжение ОУ к 0. Но это же выходное напряжение поступает и на второй ОУ который так же через эталонные резисторы ОС пытается свести входное напряжение всего преобразователя к 0.
Теперь давайте вернёмся к 100Ом резистору на входе первого ОУ. Этот резистор играет роль 0- индикатора, если можно так выразится. Если у нас на проводах I', U' - 0 то и на 100Ом резисторе по входу - 0. Но если у нас там хотя бы пару милливольт, то первый ОУ тут же пытается эти пару милливольт скомпенсировать, но с учётом своей цепи ОС. А за счёт того, что у нас есть последующий каскад на ОУ то вся схема сводит напряжение на 100Ом резисторе к нулю. Тем самым мы получаем на проводах - 0, постоянно отслеживаемый. Поэтому Первый каскад преобразователя и называется - с местной ОС. Его основная задача выбирать остаточное падение напряжения на 100 Ом резисторе с учётом всех цепей коммутации. Если же сделать схему как предлагалось выше, то она не будет чувствовать сопротивление измерительных кабелей, контактов щупов или присоединительного устройства. А так у нас общая ОС усилителя - преобразователя замыкается на входе 100Ом резистора пройдя через кабели и коммутационные аппараты. Такая схема повышает точность и не даёт возбуждения.
Теперь давай рассмотрим случай когда измеряемое сопротивление равно "0". Казалось бы в этом случае, преобразователь должен начать возмущаться и возбуждаться. В обратной связи есть резисторы, по входу -0. Но нет, если посмотреть на выход генератора, то мы видим там 100Ом резистор. Поэтому схема работает устойчиво. Отсюда вытекают требования к ОУ: минимальный входной шум, ток и большой КУ ну и скорость нарастания выходного напряжения.


Вернуться наверх
   
 
Не в сети
 Заголовок сообщения: Re: Измеритель малых сопротивлений
СообщениеДобавлено: Вс окт 31, 2021 10:50:18 
Электрический кот
Аватар пользователя

Карма: 14
Рейтинг сообщений: 392
Зарегистрирован: Пт апр 09, 2010 16:06:38
Сообщений: 1068
Откуда: Тула
Рейтинг сообщения: 0
strannik2039, другими словами, этот усилитель с двумя ОУ делает в точке, куда подключен 100 Омный резистор точный 0. Разработчики Е7-14 выбрали этой точкой U'. Хотя по мне логичней было бы выбрать I', так как усилитель U все равно отвязан по постоянке. И усилитель I имел бы точный 0 на одном из входов. Видимо такое решение разработчиков было связано с измерением напряжения смещения на измеряемой цепи.

Что касается моих исправлений красным. Проводник должен идти не к клемме I', а непосредственно к шунтам, чтобы исключить паразитное сопротивление дорожек.


Вернуться наверх
 
Эиком - электронные компоненты и радиодетали
 Заголовок сообщения: Re: Измеритель малых сопротивлений
СообщениеДобавлено: Вс окт 31, 2021 12:48:52 
Изображение
Давайте посмотрим так на схему. Токовая цепь по любому соберётся. Но что мы имеем на потенциальных выводах? Как убрать ошибку в виде падения напряжения на резисторе R?

А так получается, что напряжение обратной связи проходит через провода и разъёмы, замыкается на губках крокодилов ли присоединительного устройства и подаётся на вход 100Ом резистора. В итоге в Проводе U' - нулевой потенциал.


Вернуться наверх
   
 
Не в сети
 Заголовок сообщения: Re: Измеритель малых сопротивлений
СообщениеДобавлено: Вс окт 31, 2021 18:11:38 
Электрический кот
Аватар пользователя

Карма: 14
Рейтинг сообщений: 392
Зарегистрирован: Пт апр 09, 2010 16:06:38
Сообщений: 1068
Откуда: Тула
Рейтинг сообщения: 0
В итоге в Проводе U' - нулевой потенциал.

Скачал принципиальную схему, разобрался. Действительно с той элементной базой по другому было не обойтись. Это сейчас можно легко программно скомпенсировать все сдвиги и по напряжению и по фазе.

TEKTRON писал(а):
Глянул в схему - первым в связке поставлен 544УД2А - со входным R и скоростью там всё в порядке.

Это D19, он там включен по схеме инвертирующего усилителя, поэтому не смотря на полевики на входе в этом ОУ, входное сопротивление этого усилителя достаточно низкое. Как и входное сопротивление дифф.усилителя U (D12) R245+R244 - всего 11 кОм. Что-бы скомпенсировать этот входной ток и охватили всё такой обратной связью.

В моей схеме микроконтроллер во время калибровки просто "учтёт" входное сопротивление, входную ёмкость, сдвиг усилителей U и I, и будет соответственно корректировать измеряемую величину.


Вернуться наверх
 
Не в сети
 Заголовок сообщения: Re: Измеритель малых сопротивлений
СообщениеДобавлено: Вс окт 31, 2021 21:50:23 
Вымогатель припоя
Аватар пользователя

Карма: 12
Рейтинг сообщений: 640
Зарегистрирован: Ср янв 12, 2011 07:42:16
Сообщений: 553
Рейтинг сообщения: 0
.. вся схема сводит напряжение на 100Ом резисторе к нулю. Тем самым мы получаем на проводах - 0, постоянно отслеживаемый. ...
Вот ведь... Похоже, из этого вытекает презанятное следствие :wink:
Если вспомнить, что Е7-14 обязан измерять импеданс в широких пределах, а не только малых величин. И, не менее важно, - на переменке.
Высокое сопротивление объекта совместно с ёмкостью пробника неизбежно образуют RC-фильтр, искажающий показания в точке U'. А переменка там должна была бы появиться за счёт падения напряжения на шунтах, если бы не эти два ОУ. Шунт-то может быть 200 Ом, а может и 20 кОм.
Но если в точке U' поддерживается постоянный 0, то значит там нет переменного напряжения, и влияние паразитных ёмкостей снижается.
Так?

Andrey_B, а микроконтроллер такое сможет?

_________________
VAC for us
HP3456A, HP3457A(+FRAM+STK12C68), HP3458A(+FRAM)
FLUKE 343A(+MAX44246+3xLM399)


Вернуться наверх
 
Не в сети
 Заголовок сообщения: Re: Измеритель малых сопротивлений
СообщениеДобавлено: Пн ноя 01, 2021 00:22:39 
Электрический кот
Аватар пользователя

Карма: 14
Рейтинг сообщений: 392
Зарегистрирован: Пт апр 09, 2010 16:06:38
Сообщений: 1068
Откуда: Тула
Рейтинг сообщения: 0
TEKTRON, схема подключения объекта со всеми паразитными параметры по сути - линейная цепь, поэтому сигнал в ней может измениться только по амплитуде и/или фазе. И то и то микроконтроллер сможет учесть. Есть ещё шум и нелинейные искажения, которые вносят усилители. Первое до некоторой степени можно подавить цифровыми методами, со вторым сложнее - для минимизации влияния нужно правильно выбирать элементную базу с соответственной схемой включения.

По изначальной задаче - измерение малых сопротивлений, как тут правильно указали, наибольшие проблемы скорее всего будут с конкретным способом подключения к объекту. Стабилизации нуля по аналогии с Е7-14 в моей схеме не требуется, так как усилитель U полностью симметричен и отвязан по постоянному току. Применённый инструментальный усилитель имеет достаточно широкую полосу и низкий шум. Усилитель I вообще выродился в повторитель, тоже с хорошей полосой и малым шумом.

Я не ставлю задачу перекрыть большой динамический диапазон, достаточна только область 0...5 Ом. Микроконтроллер по измеряемым данным также посчитает и остальные параметры цепи, C, L, Z, tg и др.


Вернуться наверх
 
 Заголовок сообщения: Re: Измеритель малых сопротивлений
СообщениеДобавлено: Пн ноя 01, 2021 07:40:00 
Здравствуйте. Виртуальный 0 формируется схемой не для того, что бы он там был. Этот 0 получается при работе преобразователя I-U. Чем меньштй потенциал имеет Вход преобразователя, тем точнее он преобразовал ток в напряжение. Отсюда и требование к входному усилителю - минимальный входной ток. Так как если вспомнить законы Кирхгофа, то сумма токов втекаюших в узел равно сумме вытекающих токов из узла. Теперь если мы возьмём узел состоящий из входа ОУ, резистора ОС и входного резистора 100Ом, то в идеале если ОУ не потребляет ток мы имеем Ir = -Ir ос. Таким образом правильным решением будет измерять падение напряжения на резисторе относительно этой точки. Снимать прямо с вывода. В этом и есть суть кельвиновской схемы. Эта схема используется всеми производителями. Если посмотреть на HP4263a то мы увидим практической такой же метод измерения. И не потому, что тогда были плохие комплектующие. Нет. Просто это продуманная и точная аналоговая схемотехника. Которая позволяет работать с любой цифровой частью. Зачем пытаться что-то компенсировать в цифре, если это можно автоматически убрать аналоговой схемотехникой? Вы думаете Е7-14 не компенсирует в цифре ничего? Компенсирует, но ему достаточно тать 2 параметра - холостой ход ХХ и короткое замыкание КЗ. Два крайних состояния.
Вы собираетесь развязать конденсаторами вход усилителя напряжения, но тогда, что у нас получится? В провод с 0 потенциалом Вы ставите конденсатор. Относительно чего ОУ измеряет напряжение? Относительно нулевого потенциала или шумов через конденсатор? Поняв всю физику метода измерения, Вы избавите себя от обилия головной боли.


Вернуться наверх
   
 
Не в сети
 Заголовок сообщения: Re: Измеритель малых сопротивлений
СообщениеДобавлено: Пн ноя 01, 2021 10:49:42 
Электрический кот
Аватар пользователя

Карма: 14
Рейтинг сообщений: 392
Зарегистрирован: Пт апр 09, 2010 16:06:38
Сообщений: 1068
Откуда: Тула
Рейтинг сообщения: 0
Теперь если мы возьмём узел состоящий из входа ОУ, резистора ОС и входного резистора 100Ом, то в идеале если ОУ не потребляет ток мы имеем Ir = -Ir ос.

Если посмотреть на принципиальную схему этих цепей, то видно, что входное сопротивление этих усилителей достаточно низкое, а значит и входные токи значительны. Чтобы их скомпенсировать и огород весь этот нагорожен.
Таким образом правильным решением будет измерять падение напряжения на резисторе относительно этой точки.

Сейчас элементная база позволяет измерять не относительно какой-то точки, а чётко падение, прямо на резисторе, качественным дифф.усилителем. Естественно это потребует программной компенсации смещения нуля. От аналоговой части требуются минимальные дрейфы смещений, Кус, от температуры и во времени, а так-же минимальный шум.
Зачем пытаться что-то компенсировать в цифре, если это можно автоматически убрать аналоговой схемотехникой?

Кардинальное упрощение и удешевление узла. Это общая тенденция развития, перенос сущностей из железо-аналоговой части в софтверно-цифровую. В профессиональной технике естественно пытаются от аналоговой части получить максимум возможного, особо не считаясь со сложностью.
Вы думаете Е7-14 не компенсирует в цифре ничего? Компенсирует, но ему достаточно тать 2 параметра - холостой ход ХХ и короткое замыкание КЗ. Два крайних состояния.

Микроконтроллер будет помнить три: два крайних и точку с калиброванным образцом. Причём значения будут в комплексном виде, т.е. будут нести информацию и об уровне, и о фазе. На каждой частоте. Т.е. учтены будут и Кус усилитей, и их смещения нуля, и сдвиги фаз.
Вы собираетесь развязать конденсаторами вход усилителя напряжения, но тогда, что у нас получится? В провод с 0 потенциалом Вы ставите конденсатор. Относительно чего ОУ измеряет напряжение? Относительно нулевого потенциала или шумов через конденсатор?

В Е7-14 вход усилителя напряжения тоже отвязан конденсатором. И этот конденсатор неизбежно сдвигает фазу, образуя RC с входным сопротивлением усилителя, и его как-то компенсируют, видимо программно. А если так, какая разница, по одному входу дифф.усилителя будет развязка, или по двум ? Шума это не добавит, а вот полностью симметричный вход точно положительно скажется на линейности усилителя, как раз того параметра который не оправдано сложно компенсировать программно.


Вернуться наверх
 
Не в сети
 Заголовок сообщения: Re: Измеритель малых сопротивлений
СообщениеДобавлено: Сб ноя 06, 2021 17:40:22 
Электрический кот
Аватар пользователя

Карма: 14
Рейтинг сообщений: 392
Зарегистрирован: Пт апр 09, 2010 16:06:38
Сообщений: 1068
Откуда: Тула
Рейтинг сообщения: 4
Изготовил 4х-проводные щупы.
Изображение
Пружинные зонды P75-B1 для канала U и швейные иглы для канала I.
В корпусах печатная плата зафиксирована эпоксидной смолой.

Развел печатную плату под корпус Sanhe 20-21 (120x55x31), с оказией закажу.
Изображение


Вернуться наверх
 
Не в сети
 Заголовок сообщения: Re: Измеритель малых сопротивлений
СообщениеДобавлено: Вс ноя 07, 2021 08:34:44 
Вымогатель припоя
Аватар пользователя

Карма: 12
Рейтинг сообщений: 640
Зарегистрирован: Ср янв 12, 2011 07:42:16
Сообщений: 553
Рейтинг сообщения: 0
Отлично сделано!
Сразу видно нехилую производственную базу под рукой.
Приличными щупами обзавелись, на крайний случай, можно будет и иммитансником закупиться. Получить весь диапазон и все виды измерений ;)
(Чувествую себя змеем-искусителем :))) )

_________________
VAC for us
HP3456A, HP3457A(+FRAM+STK12C68), HP3458A(+FRAM)
FLUKE 343A(+MAX44246+3xLM399)


Вернуться наверх
 
Не в сети
 Заголовок сообщения: Re: Измеритель малых сопротивлений
СообщениеДобавлено: Вс ноя 07, 2021 13:22:34 
Электрический кот
Аватар пользователя

Карма: 14
Рейтинг сообщений: 392
Зарегистрирован: Пт апр 09, 2010 16:06:38
Сообщений: 1068
Откуда: Тула
Рейтинг сообщения: 0
можно будет и иммитансником закупиться.

:) Не, у меня интерес состоит в том, что-бы добиться каких-то результатов своими силами.


Вернуться наверх
 
Не в сети
 Заголовок сообщения: Re: Измеритель малых сопротивлений
СообщениеДобавлено: Вс дек 19, 2021 15:33:56 
Электрический кот
Аватар пользователя

Карма: 14
Рейтинг сообщений: 392
Зарегистрирован: Пт апр 09, 2010 16:06:38
Сообщений: 1068
Откуда: Тула
Рейтинг сообщения: 4
Платы наконец то пришли.
Изображение


Вернуться наверх
 
Не в сети
 Заголовок сообщения: Re: Измеритель малых сопротивлений
СообщениеДобавлено: Вс дек 26, 2021 13:14:03 
Электрический кот
Аватар пользователя

Карма: 14
Рейтинг сообщений: 392
Зарегистрирован: Пт апр 09, 2010 16:06:38
Сообщений: 1068
Откуда: Тула
Рейтинг сообщения: 6
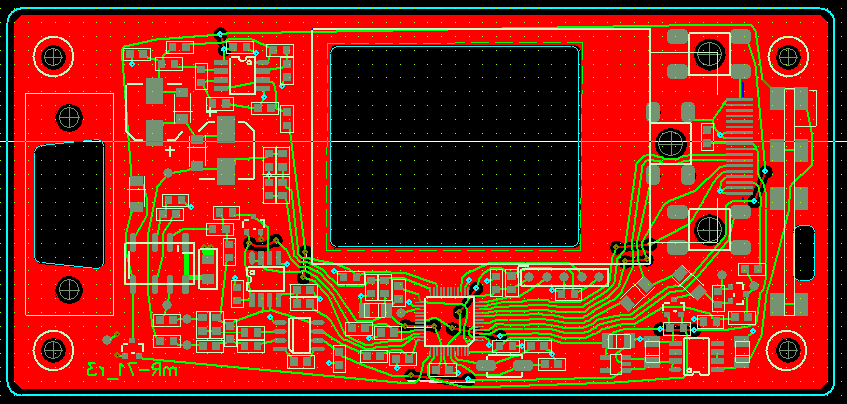
Смонтировал, теперь прошивка.
Изображение

Полная принципиальная схема:
Изображение


Вернуться наверх
 
Не в сети
 Заголовок сообщения: Re: Измеритель малых сопротивлений
СообщениеДобавлено: Чт дек 30, 2021 20:32:12 
Друг Кота
Аватар пользователя

Карма: 55
Рейтинг сообщений: 1637
Зарегистрирован: Чт июн 09, 2011 17:17:47
Сообщений: 5725
Рейтинг сообщения: 0
Отмечусь. :)


Вернуться наверх
 
Не в сети
 Заголовок сообщения: Re: Измеритель малых сопротивлений
СообщениеДобавлено: Вс янв 02, 2022 21:40:10 
Потрогал лапой паяльник

Карма: 2
Рейтинг сообщений: 21
Зарегистрирован: Пн май 04, 2009 14:39:47
Сообщений: 303
Откуда: Россия г. Москва
Рейтинг сообщения: 0
Раз уж такая работа проделана интересно можно ли сделать чтобы прибор мерил и малые индуктивности, с измерением которых у радиолюбителей также возникают трудности?


Вернуться наверх
 
Не в сети
 Заголовок сообщения: Re: Измеритель малых сопротивлений
СообщениеДобавлено: Пн янв 03, 2022 10:27:09 
Встал на лапы

Карма: -1
Рейтинг сообщений: -1
Зарегистрирован: Вт ноя 18, 2014 12:37:59
Сообщений: 115
Рейтинг сообщения: 0
Можно уже собирать детальки? Изменений не будет ? Зачем в схеме 12вольт?


Вернуться наверх
 
Не в сети
 Заголовок сообщения: Re: Измеритель малых сопротивлений
СообщениеДобавлено: Пн янв 03, 2022 16:05:53 
Электрический кот
Аватар пользователя

Карма: 14
Рейтинг сообщений: 392
Зарегистрирован: Пт апр 09, 2010 16:06:38
Сообщений: 1068
Откуда: Тула
Рейтинг сообщения: 0
dantist3, малые индуктивности тоже будет мерить.

valikow, детальки пока рано собирать, процесс идёт, кое-что уже поменял. 12В нужно для получения большого размаха сигнала с DA2.


Вернуться наверх
 
Не в сети
 Заголовок сообщения: Re: Измеритель малых сопротивлений
СообщениеДобавлено: Ср янв 12, 2022 12:07:54 
Открыл глаза

Зарегистрирован: Пн июн 01, 2020 19:58:57
Сообщений: 66
Рейтинг сообщения: 0
Вот хорошие щупы-https://www.taobao.com/list/item/10295440833.htm.Таких там много разных вариаций и диаметров.


Вернуться наверх
 
Показать сообщения за:  Сортировать по:  Вернуться наверх
Начать новую тему Ответить на тему  [ Сообщений: 103 ]    , , , 4, ,  

Часовой пояс: UTC + 3 часа


Кто сейчас на форуме

Сейчас этот форум просматривают: нет зарегистрированных пользователей и гости: 25


Вы не можете начинать темы
Вы не можете отвечать на сообщения
Вы не можете редактировать свои сообщения
Вы не можете удалять свои сообщения
Вы не можете добавлять вложения

Найти:
Перейти:  


Powered by phpBB © 2000, 2002, 2005, 2007 phpBB Group
Русская поддержка phpBB
Extended by Karma MOD © 2007—2012 m157y
Extended by Topic Tags MOD © 2012 m157y