Например TDA7294

Форум РадиоКот • Просмотр темы - Осциллограф на ЭЛТ своими руками.
Форум РадиоКот
Здесь можно немножко помяукать :)

Текущее время: Вс мар 01, 2026 07:46:04

Часовой пояс: UTC + 3 часа


ПРЯМО СЕЙЧАС:



Начать новую тему Ответить на тему  [ Сообщений: 6842 ]     ... , , , 217, , , ...  
Автор Сообщение
 Заголовок сообщения: Re: Осциллограф на ЭЛТ своими руками.
СообщениеДобавлено: Вс сен 05, 2021 14:01:00 
Грызет канифоль

Карма: 1
Рейтинг сообщений: 118
Зарегистрирован: Ср май 31, 2017 20:14:57
Сообщений: 285
Рейтинг сообщения: 0
Понятно в частности, но в общем не доходит, к чему весь этот огород.


Вернуться наверх
 
 Заголовок сообщения: Re: Осциллограф на ЭЛТ своими руками.
СообщениеДобавлено: Вс сен 05, 2021 14:13:22 
Встал на лапы
Аватар пользователя

Карма: 5
Рейтинг сообщений: 12
Зарегистрирован: Вт июл 25, 2017 22:47:08
Сообщений: 106
Откуда: KAZAN
Рейтинг сообщения: 0
Valentin Gvozdev, отличная работа. Ждем финальные фото. Я пока застрял на питальнике. У меня вопрос по теме. Никогда не сталкивался с галетными переключателями. Что означают маркировки допустим 5п3н. Нет, я понимаю что это 5 положений, 3 направления. Непонятна сама формулировка. Допустим мне нужен переключатель на 11 положений и чтобы одновременно при переключениях работало два независимых переключателя, то это будет 11п2н? А если, например, чтобы переключающий контакт захватывал сразу 2 боковых контактов? Это как обознается?
Возможно ли в "длинных" галетниках "укоротить" число положений? Например переставив какой то винт?


Вернуться наверх
 
 Заголовок сообщения: Re: Осциллограф на ЭЛТ своими руками.
СообщениеДобавлено: Вс сен 05, 2021 18:28:15 
Это не хвост, это антенна

Карма: 21
Рейтинг сообщений: 451
Зарегистрирован: Пн июн 12, 2017 13:29:46
Сообщений: 1489
Рейтинг сообщения: 0
5П3Н - пять положений, то есть, "входной" контакт подключается к одному из пяти "выходов", три направления - то есть, три независимых группы "входов", в каждом из которых пять "выходов". Первая пара символов - это формат одинарного переключателя, вторая пара - это количество таких одинарных переключателей (не обязательно галет). Вообще галетники - штука универсальная, переставляя галеты и ограничители, можно скомпоновать невероятные гибриды, в которых будет даже несколько разных "П" (обычно в таком мало смысла). Но китайские галетники и специализированные советские не всегда имеют перестановку фиксаторов. Впрочем, приложив руки, можно любой галетник застопорить в любом количестве "Н", но расширить число "Н" можно, только поставив соответствующую галету.


Вернуться наверх
 
 Заголовок сообщения: Re: Осциллограф на ЭЛТ своими руками.
СообщениеДобавлено: Вс сен 05, 2021 19:11:00 
Друг Кота
Аватар пользователя

Карма: 123
Рейтинг сообщений: 7958
Зарегистрирован: Сб сен 13, 2014 16:27:32
Сообщений: 39197
Откуда: СпиртоГонск созвездия Омега
Рейтинг сообщения: 0
я когда делал для 1 клона 94 в далеке 80годы клепал галетники из кучи донороф сам там они не совсем стандартные точне 2н по 11П а вот 3 галета особая...там не ползун а серебреный диск с прорезями
уже забыл детали но контакты снимал высверливая штатные клепки и приклепывал на нужные места в нужном порядке на медные заклепки...
но такое садо мазо сейчас врядли нужно -полно разных галетоф с разбора на любой вкус/цвет включая и те смикрошагом где 28 и 36 полоржений по кругу

_________________
ZМудрость(Опыт и выдержка) приходит с годами.
Все Ваши беды и проблемы, от недостатка знаний.
Умный и у дурака научится, а дураку и ..
Алберт Ейнштейн не поможет и ВВП не спасет.и МЧС опаздает


Вернуться наверх
 
Эиком - электронные компоненты и радиодетали
 Заголовок сообщения: Re: Осциллограф на ЭЛТ своими руками.
СообщениеДобавлено: Вс сен 05, 2021 20:15:23 
Опытный кот
Аватар пользователя

Карма: 35
Рейтинг сообщений: 1279
Зарегистрирован: Сб фев 24, 2018 10:11:28
Сообщений: 894
Откуда: Москва
Рейтинг сообщения: 0
По поводу галетников тут уже все верно сказали. От себя могу добавить, что не все типы позволяют простое уменьшение числа положений. Есть такие, где доступные положения задаются ограничителями в виде впрессованных штырьков. А есть такие, где ограничитель легко переставляется. И если вам не нужно 1н12п, а нужно всего ишь 10 положений, то все решается за минуты. В любимых мною пг39 ограничители выполнены в виде перестпвлямых фигурных колец. Причем их два. Что порой полезно, так как позволяет вывести из доступных положений определенные позиции ротора. А это может быть важно, если, скажем, обломились отдельные контакты. Или чтобы при заданном положении галетника на передней панели рабочими контактами были те, к которым удобнее подпаивать провода.

Добавлено after 6 minutes 50 seconds:
Насчет захвата движком двух соседних контактов- скорее всего, это делается только в каких то специализированных переключателях и не имеет общепринятого обозначения. В 99% схем это не только не требуется, но и порой и недопустимо.

_________________
"Простые" конструкции - обычно лишь источник разочарований. (c) RU3AEP


Вернуться наверх
 
 Заголовок сообщения: Re: Осциллограф на ЭЛТ своими руками.
СообщениеДобавлено: Пн сен 06, 2021 11:39:44 
Открыл глаза
Аватар пользователя

Зарегистрирован: Чт сен 05, 2019 14:30:14
Сообщений: 43
Рейтинг сообщения: 0
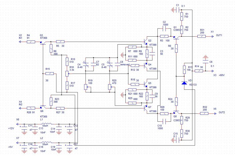
Валентин , это ваш УВО?
СпойлерИзображение

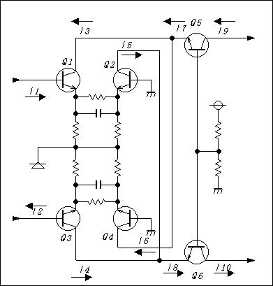
Итак , вижу в этой схеме Ft doubler , он же Гога. , он же каскад со сложением токов. Но он не работает как должен работать.
Вот его нормальная схема
Изображение
Здесь еще
СпойлерИзображение

Также он в книге http://files.domcxem.ru/infocenter/%D0% ... 01978.djvu
На страничках 109,110 и 111(правда там ашипки в стрелочках токов на рис.5.21 стр.110 )
Использовался в с1-104 .
СпойлерИзображение

В верхней схеме под спойлером базы Q4 иQ5 фактически висят в воздухе , когда их нужно пригвоздить к источнику или земле .Попробуйте хотябы заблокировать базы керамикой+электролит .
Далее , RC цепи R19-C4+C7 и R20-C5+C8 здесь не к месту .Они уменьшают эффективность работы Q4 и Q5 на верхних частотах.
Заметьте в С 1-104 базы соединены емкостью и выходные ОБ базы тоже соединены конденсатором.


Вложения:
12222_299.jpg [187.72 KiB]
Скачиваний: 410
ft_doubler.gif [5.7 KiB]
Скачиваний: 1052
258cdao66g-1.jpg [70.4 KiB]
Скачиваний: 428
Вернуться наверх
 
 Заголовок сообщения: Re: Осциллограф на ЭЛТ своими руками.
СообщениеДобавлено: Пн сен 06, 2021 21:32:43 
Вымогатель припоя

Карма: 3
Рейтинг сообщений: 381
Зарегистрирован: Вс окт 20, 2019 20:54:30
Сообщений: 583
Рейтинг сообщения: 0
kotsat писал(а):
Итак , вижу в этой схеме Ft doubler , он же Гога. , он же каскад со сложением токов.

Он же усилитель Гильберта. :)

kotsat писал(а):
Использовался в с1-104

Даже в С1-92 он, правда, в предвыходном каскаде. Дальше ещё каскады ОЭ-ОБ.

kotsat писал(а):
когда их нужно пригвоздить к источнику или земле

В том же 91 и 92ом базы никуда жёстко не притянуты. Правда, там частоты ниже и токи поменьше.


Вернуться наверх
 
 Заголовок сообщения: Re: Осциллограф на ЭЛТ своими руками.
СообщениеДобавлено: Пн сен 06, 2021 23:26:47 
Открыл глаза
Аватар пользователя

Зарегистрирован: Чт сен 05, 2019 14:30:14
Сообщений: 43
Рейтинг сообщения: 0
kotsat писал(а):
Итак , вижу в этой схеме Ft doubler , он же Гога. , он же каскад со сложением токов.

Он же усилитель Гильберта. :)

kotsat писал(а):
Использовался в с1-104

Даже в С1-92 он, правда, в предвыходном каскаде. Дальше ещё каскады ОЭ-ОБ.

kotsat писал(а):
когда их нужно пригвоздить к источнику или земле

В том же 91 и 92ом базы никуда жёстко не притянуты. Правда, там частоты ниже и токи поменьше.

Они там жестко соединены друг с другом - база с базой , а насчет Gilbert cell , есть мнение , что это название притянули к этой схеме , но она не есть таковой по сути .
Хотя человек придумавший принцип транслинейности , работавший на Tektronix , Analog Devices конечно же мог придумать эту схему .
Но факт что схему Говарда Джонса называют ячейкой Гильберта , а теперь и многие другие схемы стали Гильберта."However most text-books, and a great many journal and conference papers, actually describe an earlier invention by Howard E. Jones, instead of Barrie Gilbert’s superficially similar multi-plier".

Потому и назвал "он же Гога" , так как не уверен , что это "усилитель Гильберта" , если у вас есть точные данные по теме авторства - буду рад их услышать.

Пока я знаю , что книга http://files.domcxem.ru/infocenter/%D0% ... 01978.djvu на стр 109 и 110 дважды дают ссылку [43]на патент 3.633.120
При поверхностном поиске этот патент я не нашел.
А на статью Gilbert B. в IEEE ссылка [45] под схему 5.23 на стр.112 и там фактически ячейка Гильберта , но на русском это "схема усилительного каскада с вычитанием токов".


Вернуться наверх
 
 Заголовок сообщения: Re: Осциллограф на ЭЛТ своими руками.
СообщениеДобавлено: Вт сен 07, 2021 00:01:58 
Вымогатель припоя

Карма: 3
Рейтинг сообщений: 381
Зарегистрирован: Вс окт 20, 2019 20:54:30
Сообщений: 583
Рейтинг сообщения: 0
В инструкциях С1-91 и 92 (в первом точно) он назван именно усилителем Гильберта. :) Учитывая то, что они сделаны по образу и подобию тектрониксов, то значит не просто так он назван Гильбертом. :)

Более точных данных не имею, да и этой диалектикой не интересовался. Названо Гогой в ТОиИЭ - значит Гога. :)


Вернуться наверх
 
 Заголовок сообщения: Re: Осциллограф на ЭЛТ своими руками.
СообщениеДобавлено: Вт сен 07, 2021 00:02:41 
Вымогатель припоя
Аватар пользователя

Карма: 67
Рейтинг сообщений: 514
Зарегистрирован: Вс июл 21, 2013 16:24:58
Сообщений: 631
Откуда: Юг Руси.
Рейтинг сообщения: 0
kotsat писал(а):
Он же усилитель Гильберта.

Он же - усилитель с удвоением Fгр (так написано в ТО С1-104).
Но там (в С1-104) стоят 8-ми гигагерцовые транзисторы 2Т643А-2,
а не среднечастотные КТ399, и на выходе не 400-мегагерцовые 2SC3953,
а 2Т634А-2, у которых Fгр - 5 ГГц. Наверное, для таких транзисторов
и цепи коррекции должны быть построены по-другому. 8)

ПС. Кстати, когда-то смотрел АЧХ на ВЧ отдельно микросборки оконечника Y
от С1-104 - практически ровная (завал 1,5 -2 дб) до 1 ГГц,
выше начинает резко валить.
Хотя сам осциллограф, дай бог, до 500 МГц, с завалом на краю - на 500 МГц -
от 3 до 6 дб (у разных экземпляров - по-разному).


Вернуться наверх
 
 Заголовок сообщения: Re: Осциллограф на ЭЛТ своими руками.
СообщениеДобавлено: Вт сен 07, 2021 01:24:31 
Открыл глаза
Аватар пользователя

Зарегистрирован: Чт сен 05, 2019 14:30:14
Сообщений: 43
Рейтинг сообщения: 0
kotsat писал(а):
Он же усилитель Ги льберта.

Он же - усилитель с удвоением Fгр (так написано в ТО С1-104).
Но там (в С1-104) стоят 8-ми гигагерцовые транзисторы 2Т643А-2,
а не среднечастотные КТ399, и на выходе не 400-мегагерцовые SC3953,
а 2Т634А-2, у которых Fгр - 5 ГГц. Наверное, для таких транзисторов
и цепи коррекции должны быть построены по-другому. 8)

ПС. Кстати, когда-то смотрел АЧХ на ВЧ отдельно микросборки оконечника Y
от С1-104 - практически ровная (завал 1,5 -2 дб) до 1 ГГц,
выше начинает резко валить.
Хотя сам осциллограф, дай бог, до 500 МГц, с завалом на краю от 3 до 5 дб.

Цепи коррекции должны отличаться , но не противоречить принципу работы данной схемы , где для входного сигнала транзисторы включены последовательно, иначе схема не будет ,,с удвоением Fгр,,


Вернуться наверх
 
 Заголовок сообщения: Re: Осциллограф на ЭЛТ своими руками.
СообщениеДобавлено: Вт сен 07, 2021 11:51:33 
Собутыльник Кота
Аватар пользователя

Карма: 47
Рейтинг сообщений: 911
Зарегистрирован: Ср дек 04, 2013 14:37:35
Сообщений: 2879
Откуда: Санкт Петербург
Рейтинг сообщения: 0
Коллеги привет,
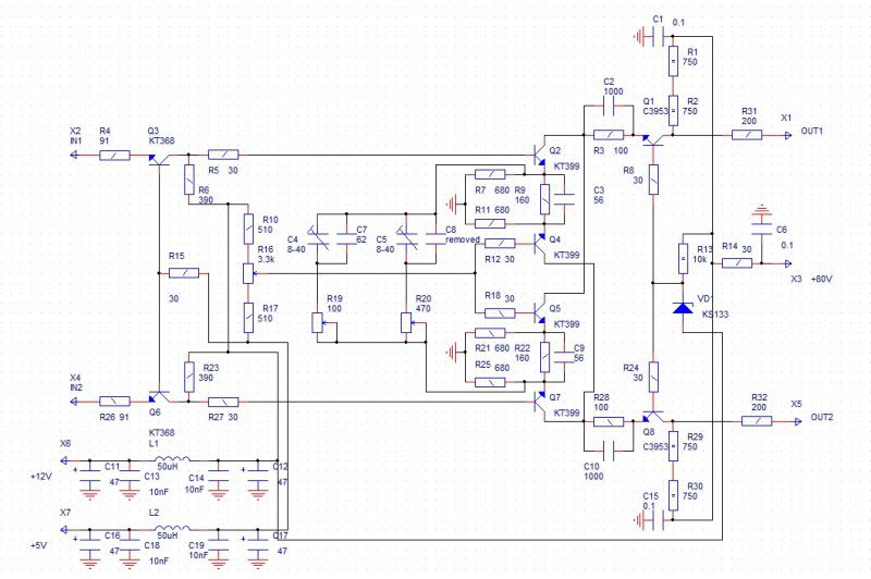
как я понимаю, Валентин скопировал рабочую схему выходного каскада осциллографа С1-137. (приложена). В этой схеме, базы транзисторов ячейки Гильберта, которые, на типовой схеме, заземлены, по факту, сидят на низкоомном делителе, включённом между шинами +5 и +12В. В С1-137, этот каскад работает, у Валентина - тоже. Предположу, что заземление баз транзисторов, по ВЧ, конденсатором, может расширить рабочую полосу каскада так, что он зазвенит. Уже был случай, когда козырные КТ3107, в коммутаторе каналов, пришлось заменить на убогие КТ361, чтобы каскад работал корректно.

Изображение

_________________
С уважением, ВикторС.


Вернуться наверх
 
 Заголовок сообщения: Re: Осциллограф на ЭЛТ своими руками.
СообщениеДобавлено: Вт сен 07, 2021 16:50:00 
Открыл глаза
Аватар пользователя

Зарегистрирован: Чт сен 05, 2019 14:30:14
Сообщений: 43
Рейтинг сообщения: 0
Коллеги привет,
как я понимаю, Валентин скопировал рабочую схему выходного каскада осциллографа С1-137. (приложена). В этой схеме, базы транзисторов ячейки Гильберта, которые, на типовой схеме, заземлены, по факту, сидят на низкоомном делителе, включённом между шинами +5 и +12В. В С1-137, этот каскад работает, у Валентина - тоже. Предположу, что заземление баз транзисторов, по ВЧ, конденсатором, может расширить рабочую полосу каскада так, что он зазвенит. Уже был случай, когда козырные КТ3107, в коммутаторе каналов, пришлось заменить на убогие КТ361, чтобы каскад работал корректно



Таки да , С1-137.
СпойлерИзображение


91 год , финита ля комедия.
Применить эту схему там могли как "схему со сложением тока" для раскачки выходных транзисторов маломощными кт368 .
Так что цели добиваться частотных вершин там не стояло.


Вернуться наверх
 
 Заголовок сообщения: Re: Осциллограф на ЭЛТ своими руками.
СообщениеДобавлено: Вт сен 07, 2021 18:08:23 
Вымогатель припоя

Карма: 3
Рейтинг сообщений: 381
Зарегистрирован: Вс окт 20, 2019 20:54:30
Сообщений: 583
Рейтинг сообщения: 0
С1-108 - базы не заземлены тоже.


Вернуться наверх
 
 Заголовок сообщения: Re: Осциллограф на ЭЛТ своими руками.
СообщениеДобавлено: Вт сен 07, 2021 18:32:30 
Опытный кот
Аватар пользователя

Карма: 35
Рейтинг сообщений: 1279
Зарегистрирован: Сб фев 24, 2018 10:11:28
Сообщений: 894
Откуда: Москва
Рейтинг сообщения: 3
Цитата:
Валентин , это ваш УВО?

Итак , вижу в этой схеме Ft doubler , он же Гога. , он же каскад со сложением токов. Но он не работает как должен работать.
Вот его нормальная схема..

Тут уже ответили, но повторю. Это действительно слегка модифицированная схема от С1-137. Кстати, в конечном варианте там немного меньшие нагрузочные резисторы, немного другие режимы и RL-цепи перед пластинами для обеспечения полноценной полосы в 50 мгц. К сожалению, я не очень силен в теории ВЧ-каскадов. Но, может быть, ради интереса попробую добавить конденсаторы от указанных баз на землю. Но почти уверен, что в моем случае ничего хорошего не будет, ибо настройке, и тщательной регулировке этого уво было уделено очень много времени. И, если мне не изменяет память, я сам эти кондеры ради эксперимента добавлял.

Добавлено after 2 minutes 17 seconds:
Уже был случай, когда козырные КТ3107, в коммутаторе каналов, пришлось заменить на убогие КТ361, чтобы каскад работал корректно.


Виктор, если вы про меня, то там были не 3107, а куда более козырные 363. Вот с ними тот самый коммутатор "свистел" на СВЧ безбожно и неустранимо. А с 3107 как раз все заработало.

Добавлено after 15 minutes 46 seconds:
А вообще могу похвататься.. Не далее чем позавчера поздней-поздней ночью все-таки доделал монтаж, установил трубку и все-таки запустил прибор. Из-за плохого контакта на плате УГО часа два убил на поиск несуществующего несиправного транзистора, а так все отлично. Общие итоги такие:

1) Развертка полностью работает. Чтобы обеспечить линейность на скоростных пределах, в том числе и при смещение изображения, пришлось поднять напряжение питания УГО до 125 Вольт. Зато теперь все ровно и гладко. 5 нс/дел получаются легко, небольшая нелинейность есть вначале, но это поправимо. Растяжка работает. 4 нс/дел (20*0.2) более-менее линейны, выше уже не тянет.
Синхронизация очень и очень устойчивая, субъективно сильно лучше чем по схеме от С1-137 (все-таки симметричный усилитель синхры и ЭСЛ-схемы рулят!). Устойчиво захватываются сигналы величиной с четверть клетки. Причем на 100 Мгц тоже. Глюков, двоений итд - НЕТ. От слова совсем.

2) Самое важное - УВО. Пока еще там много предстоит регулировать и подбирать, но уже достигнут приличный ДД. Сигнал в 80 Мгц легко и линейно растягивается во весь экран и даже сильно больше. 100 Мгц линейно растягивается где-то на 80%, далее уже нелинейно. Увеличением R в RL-цепочках можно добиться и 100% растяжки, но тогда образуется неустранимый подъем ачх.

3) Вполне удается получит АЧХ со спадом на 100 Мгц в расчетные 3 dB. Время нарастания импульсов получается в районе 4 нс.

4) Увы, пока удается добиться гладкой ПХ на скоростных импульсах (впрочем, и с источниками самих импульсов есть проблемы). Почему-то после каждого фронта наблюдаются затухающие автоколебания с частотой в районе 100 мгц. Но тут еще есть поле для экспериментов, ибо регулировок много, они взаимозависимы, да и, похоже, некоторые подстроечные элементы, стоящие в минимальных и максимальных положениях, надо поменять на более подходящие.
Самое приятное - полсе установки RL-цепей на выходе УВО очень устойчив. При любых регулировках он не самовозбуждается, В общем, 100 Мгц прибор однозначно будет!

_________________
"Простые" конструкции - обычно лишь источник разочарований. (c) RU3AEP


Вернуться наверх
 
 Заголовок сообщения: Re: Осциллограф на ЭЛТ своими руками.
СообщениеДобавлено: Ср сен 08, 2021 00:05:30 
Собутыльник Кота
Аватар пользователя

Карма: 47
Рейтинг сообщений: 911
Зарегистрирован: Ср дек 04, 2013 14:37:35
Сообщений: 2879
Откуда: Санкт Петербург
Рейтинг сообщения: 0
Валентин, поздравляю с очередным успехом. :beer:

Да, я пытался, по памяти, воспроизвести Ваши неурядицы с коммутатором каналов. Про установку К 361x написал, с оглядкой на исходную схему и как пример, что не все ножи, на кухне, должны быть острыми как бритва. :idea:

_________________
С уважением, ВикторС.


Вернуться наверх
 
 Заголовок сообщения: Re: Осциллограф на ЭЛТ своими руками.
СообщениеДобавлено: Ср сен 08, 2021 00:28:55 
Опытный кот
Аватар пользователя

Карма: 35
Рейтинг сообщений: 1279
Зарегистрирован: Сб фев 24, 2018 10:11:28
Сообщений: 894
Откуда: Москва
Рейтинг сообщения: 0
Да, я, помнится по наивности наставил везде в уво и уго кт368 и 363. Потом при наладке почти во всех местах, где в оригинальной схеме 315 и 361, в итоге пришлось ставить 3102 и 3107. Иначе от возбуда, порой скрытого и неявного, избавиться было невозможно.

_________________
"Простые" конструкции - обычно лишь источник разочарований. (c) RU3AEP


Вернуться наверх
 
 Заголовок сообщения: Re: Осциллограф на ЭЛТ своими руками.
СообщениеДобавлено: Ср сен 08, 2021 01:12:05 
Собутыльник Кота
Аватар пользователя

Карма: 47
Рейтинг сообщений: 911
Зарегистрирован: Ср дек 04, 2013 14:37:35
Сообщений: 2879
Откуда: Санкт Петербург
Рейтинг сообщения: 0
Валентин, Вы можете предположить (или знаете - помните), ккакой коэффициент передачи тока был у тех К3102 КТ3107, которые Вы ставили вместо КТ315х - КТ361х? Это я к тому, что транзисторы с большим h21э, могут увести режим каскада по постоянному току. Были ли с этим проблемы, или моё беспокойство не обоснованно?

_________________
С уважением, ВикторС.


Вернуться наверх
 
 Заголовок сообщения: Re: Осциллограф на ЭЛТ своими руками.
СообщениеДобавлено: Ср сен 08, 2021 08:37:12 
Открыл глаза
Аватар пользователя

Зарегистрирован: Чт сен 05, 2019 14:30:14
Сообщений: 43
Рейтинг сообщения: 3
Валентин, Вы можете предположить (или знаете - помните), ккакой коэффициент передачи тока был у тех К3102 КТ3107, которые Вы ставили вместо КТ315х - КТ361х? Это я к тому, что транзисторы с большим h21э, могут увести режим каскада по постоянному току. Были ли с этим проблемы, или моё беспокойство не обоснованно?

Я , конечно , не Валентин , но имею что сказать. Я ранее упоминал о линейности транзисторов. Это совокупность характеристик , которые влияют на линейность характеристик , но самой главной в осциллографах для нас является кино. зависимость усиления от тока .
Если взять , к примеру, кт3102е и кт315в и установить их в каскад оэ , где при изменении входного сигнала ток коллектора будет меняться от 20 до 40 мА.
Синусоида , где пик отрицательной полуволны 20 мА , а пик положительной 40мА
h21e у кт3102е будет меняться примерно от 780 до 600 , т.е.в 1,3 раза
h21e у кт315в будет меняться примерно от68 до 65 , т.е. в 1,04 раза.
Так какой каскад будет более линеен?
Но если взять , допустим кт3102е в пределах тока коллектора от 18 до 35мА то получим h21e от 420 до 400 , т.е в 1.05 раза.

А учитывая реальный разброс транзисторов , качество из 90-x , качество даташитов ,- я бы рекомендовал пользоваться импортными транзисторами .В идеале с разборки.
Тем более что Валентин уже ходил по граблям с кт368 емнип.
И еще пройдусь по Валентину , неправильно ты, дядя Фёдор, бутерброд ешь. разводка ваших плат не способствует получению желаемого результата. Сигнальные проводники делайте максимально короткими , повороты дорожек плавными ,повороты с малыми радиусами избегать ,НИКАКИХ пятачков вокруг отверстий выводов со стороны заливки!!! Максимальная симметрия каналов .сигнальные дорожки около 1,5 мм шириной . Также не забывайте , что заливка создает емкость между дорожками и массой .Иногда это полезно , иногда крайне вредно. Главные источники вч помех , способных привести в возбуждению это выходные каскады , провода к трубе и сама труба. Воспринимайте ее как антенну . Также выходные каскады шумят по питанию , поэтому фильтра по питанию обязательны.


Вложения:
kt315_h21.png [9.75 KiB]
Скачиваний: 150
h12e.png [11.06 KiB]
Скачиваний: 152
Вернуться наверх
 
 Заголовок сообщения: Re: Осциллограф на ЭЛТ своими руками.
СообщениеДобавлено: Ср сен 08, 2021 11:12:58 
Собутыльник Кота
Аватар пользователя

Карма: 47
Рейтинг сообщений: 911
Зарегистрирован: Ср дек 04, 2013 14:37:35
Сообщений: 2879
Откуда: Санкт Петербург
Рейтинг сообщения: 0
kotsat,

Спасибо за пояснения про коэффициент передачи транзисторов, в связи с током коллектора и линейностью.
Как Вы думаете, характериограф поможе оперативно отбирать линейные транзисторы, или эта линейность (режимы характериографа) должна, всякий раз, подбираться с оглядкой на параметры каскада, в который хотим поставить транзистор? (Считаем, что у нас есть куча транзисторов, без даташитов и транзистор-тестер, для начала).

Пожалуйста, поясните Ваши слова:"НИКАКИХ пятачков вокруг отверстий выводов со стороны заливки". Под заливкой я понимаю экранирующий полигон из фольги, он же, общий провод, со стороны установки деталей. Если так, то как выводы деталей, проводить на сторону монтажа, через слой экрана, если не через зенкованные пятачки? Или вообще экранирующий полигон не ставить? Или делать экран в виде изолированной пластины, со стороны пайки выводов, не используя его, как общий провод, и присоединяя, к общему проводу, во множестве мест, как сделано в конструкции селекторов каналов телевизора? (В С1-73, между функциональными блоками, тольк стальные "заборчики", высотой 15мм и крышка корпуса сверху, без всяких экранирующих полигонов. До каких частот этого достаточно?)
Заранее благодарю за вразумляющие ответы.

_________________
С уважением, ВикторС.


Вернуться наверх
 
Показать сообщения за:  Сортировать по:  Вернуться наверх
Начать новую тему Ответить на тему  [ Сообщений: 6842 ]     ... , , , 217, , , ...  

Часовой пояс: UTC + 3 часа


Вы не можете начинать темы
Вы не можете отвечать на сообщения
Вы не можете редактировать свои сообщения
Вы не можете удалять свои сообщения
Вы не можете добавлять вложения

Найти:
Перейти:  


Powered by phpBB © 2000, 2002, 2005, 2007 phpBB Group
Русская поддержка phpBB
Extended by Karma MOD © 2007—2012 m157y
Extended by Topic Tags MOD © 2012 m157y