Например TDA7294

Форум РадиоКот • Просмотр темы - Осцилограф-приставка к телевизору
Форум РадиоКот
Здесь можно немножко помяукать :)

Текущее время: Ср ноя 26, 2025 09:50:13

Часовой пояс: UTC + 3 часа


ПРЯМО СЕЙЧАС:



Начать новую тему Ответить на тему  [ Сообщений: 64 ]    , , 3,  
Автор Сообщение
Не в сети
 Заголовок сообщения: Re: Осцилограф-приставка к телевизору
СообщениеДобавлено: Вт окт 30, 2012 22:43:17 
Родился

Зарегистрирован: Вт окт 30, 2012 22:11:39
Сообщений: 9
Рейтинг сообщения: 0
здраствуйте . приглядитеськ схеме на кт315 там диод вд5 накоротко замыкает схему


Вернуться наверх
 
Не в сети
 Заголовок сообщения: Re: Осцилограф-приставка к телевизору
СообщениеДобавлено: Ср окт 31, 2012 05:01:25 
Модератор
Аватар пользователя

Карма: 162
Рейтинг сообщений: 2425
Зарегистрирован: Пн июл 07, 2008 10:46:09
Сообщений: 10735
Откуда: Россия
Рейтинг сообщения: 0
Диод никогда не сможет "накоротко замкнуть схему", посмотрите на его ВАХ

_________________
Если хотите, чтобы жизнь улыбалась вам, подарите ей своё хорошее настроение


Вернуться наверх
 
Не в сети
 Заголовок сообщения: Re: Осцилограф-приставка к телевизору
СообщениеДобавлено: Ср окт 31, 2012 12:45:03 
Родился

Зарегистрирован: Вт окт 30, 2012 22:11:39
Сообщений: 9
Рейтинг сообщения: 0
у меня диод сажал напряжение до 2вольт когда поменял то схема маломальски заработала


Последний раз редактировалось ДЕНИС 2 Ср окт 31, 2012 22:48:41, всего редактировалось 1 раз.

Вернуться наверх
 
Не в сети
 Заголовок сообщения: Re: Осцилограф-приставка к телевизору
СообщениеДобавлено: Ср окт 31, 2012 12:48:12 
Родился

Зарегистрирован: Вт окт 30, 2012 22:11:39
Сообщений: 9
Рейтинг сообщения: 0
решил попробовать напрямик на видеовход тв без укв генератора


Последний раз редактировалось ДЕНИС 2 Ср окт 31, 2012 18:05:21, всего редактировалось 2 раз(а).

Вернуться наверх
 
Эиком - электронные компоненты и радиодетали
Не в сети
 Заголовок сообщения: Re: Осцилограф-приставка к телевизору
СообщениеДобавлено: Ср окт 31, 2012 18:02:26 
Родился

Зарегистрирован: Вт окт 30, 2012 22:11:39
Сообщений: 9
Рейтинг сообщения: 0
зарабртало намного лучше ,когда напрямую на видеовход тв.а когда дотронулся пальцем к входу приставки то появилось 4 вертикальных "осцыллограммы " разной формы. реагирует только на касалье пальцев ко входу


Вложения:
IMAG0320.rar [532.07 KiB]
Скачиваний: 434
Вернуться наверх
 
Не в сети
 Заголовок сообщения: Re: Осцилограф-приставка к телевизору
СообщениеДобавлено: Вс ноя 04, 2012 20:58:04 
Потрогал лапой паяльник
Аватар пользователя

Карма: -3
Рейтинг сообщений: -73
Зарегистрирован: Чт сен 16, 2010 16:21:20
Сообщений: 329
Рейтинг сообщения: 0
Посмотрел внимательно... если схема вот эта из ЮТ Для умелых рук 1988 №9:

Изображение

то она может и не заработать. Транзистор VT4, включенный как эмиттерный повторитель,
автор схемы от "Левши" оставил без нагрузки в цепи эмиттера! :o
Вместо С5 там нужен Rx, а может быть и параллельно С5, если они хотели сделать острый
видео-импульс.

В оригинале схема несколько другая, она более верная:

Изображение

Здесь роль VT4 выполняет транзистор T7, нагрузкой в эмиттере у него - ВЧ модулятор
на транзисторе T8, который он и модулирует по цепи питания...

А в схеме из ЮТ Для умелых рук 1988 №9 что-то перемудрили, или ошиблись при печати...
Хотя у них и печатные платы там, нагрузка в эмиттере VT4 - также отсутствует... :facepalm:



PS. Диод VD5 - действительно закорачивает коллектор блокинга через катушку (I) T1 с питания -
на землю! :o
Они по идее его поставили, похоже, как ограничитель на уровне 0.6В. Но не туда, куда надо... :)))
Нет, схему от оригинала сурово отуродовали "Умелые руки" из "ЮТ"!!!
8)


Вложения:
2-tv-100.gif [107.45 KiB]
Скачиваний: 6047
1_how_looks.gif [21.96 KiB]
Скачиваний: 7298
Вернуться наверх
 
Не в сети
 Заголовок сообщения: Re: Осцилограф-приставка к телевизору
СообщениеДобавлено: Пн ноя 05, 2012 19:39:55 
Родился

Зарегистрирован: Вт окт 30, 2012 22:11:39
Сообщений: 9
Рейтинг сообщения: 0
согласен .но проще устранить ошыбки чем паять новую схему ! а может ли сгорать транзистор вт8 из за неправильной намотки трансформатора идуктивной связи .


Вернуться наверх
 
Не в сети
 Заголовок сообщения: Re: Осцилограф-приставка к телевизору
СообщениеДобавлено: Вт ноя 06, 2012 22:42:44 
Потрогал лапой паяльник
Аватар пользователя

Карма: -3
Рейтинг сообщений: -73
Зарегистрирован: Чт сен 16, 2010 16:21:20
Сообщений: 329
Рейтинг сообщения: 0
ДЕНИС 2 писал(а):
а может ли сгорать транзистор вт8 из за неправильной намотки трансформатора идуктивной связи .

1) Может сгореть, если КЗ в обмотке I, а что ещё можно сделать неправильно?
2) Может сгореть из-за индуктивного выброса катушки I.

У меня сложилось подозрение, что диод VD5 туда умельцы поставили из вот таких соображений:
(но ошиблись в полярности)...

Изображение

Но здесь у нас как индуктивность, так и действующие напряжения несравнимо меньше, чем в
строчном трансформаторе.


PS. Денис, а у Вас есть чем в схеме померять осциллограммы, или Вы без осциллографа делаете?


Вернуться наверх
 
Не в сети
 Заголовок сообщения: Re: Осцилограф-приставка к телевизору
СообщениеДобавлено: Вт ноя 06, 2012 23:31:36 
Родился

Зарегистрирован: Вт окт 30, 2012 22:11:39
Сообщений: 9
Рейтинг сообщения: 0
у меня лично нету но я планировал на днях зайти в месный радиокружок а там есть осцил. еще попробую перемотать т1 возможно индуктивной связи в нем вообще нету и в етом вся причина . еще одна прроблемва в согласовании частоты строк и кадров в телеке и приставке так как в современнных тв нет регулировки етих частот


Вернуться наверх
 
Не в сети
 Заголовок сообщения: Re: Осцилограф-приставка к телевизору
СообщениеДобавлено: Ср ноя 07, 2012 01:43:04 
Потрогал лапой паяльник
Аватар пользователя

Карма: -3
Рейтинг сообщений: -73
Зарегистрирован: Чт сен 16, 2010 16:21:20
Сообщений: 329
Рейтинг сообщения: 0
ДЕНИС 2 писал(а):
у меня лично нету но я планировал на днях зайти в месный радиокружок а там есть осцил.

Это уже лучше. Значит этот блокинг-генератор, как на схеме ниже...

Изображение

Работает примерно следующим образом:
Изображение

Выбросы на трансформаторе зависят от добротности катушки и величины сопротивления R11.

Если осциллограммы примерно такие, как на рисунках, то R4 отцепляем от земли и подключаем на базу Т1 (по моей схеме).
После чего БЕЗ ВХОДНОГО СИГНАЛА подбираем R4 и R3, так, чтобы на экране телека появилась ровная линия сверху вниз экрана.
R3 - только двигает линию, т.к. вокруг него ёмкость. R4 - и двигает линию и меняет амплитуду пилы.
По моим подсчетам получается, что кремниевый транзистор на месте Т1 может не сработать... :(
У него порог открытия 0.6-0.7В - а по расчету у пилы нет такого размаха.

Главное - чтобы середина пилы была на уровне 0.6-0.7В для кремниевого, и 0.2-0.3В - для германиевого.
При этом на экране будет ровная линия посередине.
Из последней осциллограммы (9) видно, что амплитуды до 0.6-0.7В не хватает...
Впрочем, реальный блокинг, возможно, даст и побольше...

ДЕНИС 2 писал(а):
еще попробую перемотать т1 возможно индуктивной связи в нем вообще нету и в етом вся причина
Этого, пожалуй, сразу делать не торопитесь...
Блокинги хорошо запускаются на самых неподходящих трансформаторах порой.
Если блокинг-трансформатор намотан 100вит - 30вит, примерно как и написано,
то попробуйте сначала поменять местами выводы катушки обратной связи, та,
что к 6800рФ подключена.


PS. Частоты синхронизации, если заработает блокинг, у этой приставки
попадают в ТВ-стандарт на удивление хорошо!
:P


Вложения:
BlokOsc1.gif [34.35 KiB]
Скачиваний: 5397
Bloking1.gif [9.25 KiB]
Скачиваний: 5883
Вернуться наверх
 
Не в сети
 Заголовок сообщения: Re: Осцилограф-приставка к телевизору
СообщениеДобавлено: Пт ноя 09, 2012 19:07:12 
Потрогал лапой паяльник
Аватар пользователя

Карма: -3
Рейтинг сообщений: -73
Зарегистрирован: Чт сен 16, 2010 16:21:20
Сообщений: 329
Рейтинг сообщения: 0
Как видно из материалов этого топика, схема "Осцилографа-приставки к телевизору" интриговала многих, но мало у кого получился приемлемый результат…
Поэтому я решил разобрать подробно здесь принцип её работы, поскольку в том виде, в каком её пытаются сделать в настоящее время, эта приставка может быть просто неработоспособна по двум причинам. Первая из них заключается в том, что приставка изначально была разработана под германиевые транзисторы p-n-p-типа, а выполняют её сейчас на кремниевых транзисторах n-p-n-типа, фактически не изменив режимы работы самого ответственного узла приставки.

И второе, как мне настойчиво представляется в последнее время (но я ещё не проверил), приставка по исходной схеме в связи с переходом на кремниевые транзисторы n-p-n-типа и изменением полярности питающего напряжения, формирует полный видео-сигнал, инверсный по полярности по отношению к тому, который необходим на линейном входе современного телевизора.
Это видно и по некоторым изменениям и в схеме приставки от "ЮТ Для умелых рук", 1988 №9, но
сделаны они, на мой взгляд, там не совсем корректно…

Но разберёмся по порядку... И, во-первых, с самим принципом формирования осциллограммы на экране телевизора, заложенным в основу это приставки.

По отечественному телевизионному стандарту на экране телевизора отображаются в растре 625 строк изображения при чересстрочной развёртке. То есть полное изображение формируется из двух полу-кадров (полей) состоящих, соответственно из четных и нечетных строк. В одном полукадре 312 строк, в другом - 313 строк, и полукадры сдвинуты относительно друг друга на интервал в половину строки.
Таким образом, при просмотре телевизионной программы полукадры меняются с частотой 50 раз в
секунду
(50 Гц) но полное изображение (кадр) меняется 25 раз в секунду. Такой приём используется, чтобы уменьшить мелькание картинки.

В подавляющем большинстве любительских (да и промышленных) конструкций, использующих отображение на телевизионный экран, для упрощения устройств применяют прогрессивную развёртку. В ней оба полукадра содержат одинаковое количество строк - 312, и между ними нет сдвига в пол-строки. То есть это фактически два полноценных кадра, которые прочерчиваются по одним и тем же строкам экрана, но при этом вертикальное разрешение телевизионного экрана уменьшается с 625-ти до 312-ти строк.

Разницу между прогрессивной и чересстрочной развёрткой с некоторой натяжкой весьма неплохо иллюстрирует следующий анимированный gif-рисунок:

Изображение

Натяжка заключается в том, что в телевизоре при чересстрочной развертке первая строка одного из
полукадров начинается в середине горизонтали верхней части экрана, а заканчивается в середине
нижней части экрана, что и составляет сдвиг полукадров на половину строки относительно друг друга.

Итак, в приставке используется прогрессивная развертка, позволяющая отобразить на экране 312
видимых строк телевизионного изображения при стандартной частоте строчной синхронизации
в 15625 Гц
(около 16 КГц).

Изображение

Как видно из рисунка, луч на экране движется слева направо, строки сменяют друг друга сверху
вниз
.
При этом на экране получается устойчивое изображение, даже если частота строчной развёртки будет
отличаться в некоторых разумных пределах от стандартной – в 15625 Гц.

Теперь представим себе, что мы поставили телевизор на бок (или развернули отклоняющую систему), так, что луч на экране движется снизу вверх, а строки сменяют друг друга слева направо, и собрали на микросхеме аналогового компаратора следующую схему:

Изображение

где в качестве опорного используется пилообразный сигнал положительной полярности величиной
(для определённости) 300 мВ и частотой 15625 Гц, причём нарастание этого сигнала происходит
синхронно с движением луча по строке снизу-вверх, а быстрый спад - синхронно с обратным ходом
луча.
Теперь подадим на второй вход компаратора сравниваемый (медленно меняющийся по сравнению с частотой строчной синхронизации) синусоидальный сигнал на уровне постоянной составляющей
150 мВ (середина амплитуды пилы). При этом двойная амплитуда синусоидального сигнала не превышает размах пилы и составляет (для определённости) 200-280 мВ.
На выходе компаратора будем наблюдать прямоугольные импульсы, длительность которых
промодулирована пропорционально амплитуде медленно меняющегося синусоидального сигнала
.
То есть, это фактически ШИМ-сигнал.

Изображение

Если этот сигнал продифференцировать (пропустить через дифференцирующую RC-цепь с малой постоянной времени), то получим на выходе короткие импульсы (т.н. видеоимпульсы), причем те из них, что отрицательной полярности, совпадают по фазе с импульсами строчной синхронизации, а те, что положительной полярности - расположены на разной длине от начала прямого хода луча.
Причем расстояние от начала хода луча пропорционально амплитуде медленно меняющегося синусоидального сигнала.

Если эти импульсы теперь подать на видео-вход телевизора (обеспечив при этом и синхронизацию по кадрам), то на экране сформируется фактически осциллограмма входного сигнала, состоящая из засветок на прямом ходе луча, находящихся на разной высоте по вертикали, причем эта высота пропорциональна действующей в этот момент амплитуде исследуемого сигнала.

Вот таков основной принцип формирования изображения осциллограммы в обсуждаемой здесь
телевизионной приставке.
Но в её схеме явно нет двухвходового компаратора (с которым она в принципе работала бы гораздо
лучше! :)) ). Так что, как рассмотренный здесь принцип был реализован в конкретной схеме приставки -
рассмотрим в следующем посте.



PS. Кому интересно проверить верность описанного здесь принципа работы приставки, в приложении
Вложение:
PilaUp.rar [21.11 KiB]
Скачиваний: 316
- проект Electronics Workbench 5.12 Pro, из которого и взяты представленные выше графики.


Вложения:
Raster_1.gif [48.99 KiB]
Скачиваний: 5025
comp_4.gif [5.28 KiB]
Скачиваний: 5166
Raster_0.gif [51.22 KiB]
Скачиваний: 5242
Razvertka.gif [29.32 KiB]
Скачиваний: 6792


Последний раз редактировалось Lavr Сб ноя 10, 2012 02:05:53, всего редактировалось 8 раз(а).
Вернуться наверх
 
Не в сети
 Заголовок сообщения: Re: Осцилограф-приставка к телевизору
СообщениеДобавлено: Пт ноя 09, 2012 22:04:18 
Потрогал лапой паяльник
Аватар пользователя

Карма: -3
Рейтинг сообщений: -73
Зарегистрирован: Чт сен 16, 2010 16:21:20
Сообщений: 329
Рейтинг сообщения: 0
Поскольку схема приставки разработана в годах весьма бородатых (самая древняя, известная мне, отечественная ссылка - В. Крапивников “Осциллографическая приставка к телевизору” — “Радио”, 1968, № 4, с. 55,56, а говорят, был и ламповый её вариант!), то это наложило свой отпечаток на её схемотехнические решения.

И на принципиальной схеме конкретного варианта приставки это вполне логично отразилось следующим образом.

Так как в качестве опорного в наших рассуждениях использовался пилообразный сигнал положительной полярности величиной (для определённости) 300 мВ, то он фактически содержал постоянную составляющую величиной 150 мВ.
Таким образом, в рассмотренной нами ранее схеме с компаратором:

Изображение

можно, не теряя основного принципа работы, перенести источник постоянного смещения величиной 150 мВ на опорный вход компаратора, а источник пилообразных импульсов - включить в цепь медленно меняющегося синусоидального сигнала, но при этом пилообразные импульсы следует инвертировать.

Изображение

Таким образом, на втором входе компаратора будет сформирован сигнал, представляющий собой сумму постоянной составляющей величиной 150 мВ в составе пилообразного сигнала со спадающей теперь амплитудой, самого пилообразного сигнала и медленно меняющегося - исследуемого синусоидального сигнала.

Изображение

Сумма этих сигналов будет сравниваться теперь компаратором с постоянной опорной величиной в 150 мВ, что, по сути, позволяет нам использовать не двухвходовый компаратор, а пороговый элемент!

Осциллограммы, приведённые ниже, показывают, что в результате получаются видео-импульсы, формирующие осциллограмму исследуемого сигнала в точности, как и в схеме с компаратором, где пилообразный сигнал был использован в качестве опорного.

Изображение

В обсуждаемой нами приставке роль такого порогового элемента играет усилитель на транзисторах Т2, Т3, Т6 (по схеме оригинала).
Собранный в оригинале на германиевых транзисторах, этот усилитель имеет порог открытия порядка 0.2В, после которого он фактически срабатывает, как и обсуждаемый нами ранее двухвходовый компаратор, поскольку имеет высокий коэффициент усиления (50000-100000) и введённую через конденсатор С6 (8 пФ) положительную обратную связь по высокой частоте, что улучшает фронты формируемых им импульсов.

Желающие также могут проверить результат:
Вложение:
PilaDn.rar [19.52 KiB]
Скачиваний: 296
- проект Electronics Workbench 5.12 Pro, из которого взяты представленные выше графики.

Чтобы показать идентичность результата обоих способов формирования ШИМ-импульсов, на следующих графиках они приведены в сравнении:

Изображение

Таким образом, очевидна первая причина, по которой оригинальная схема может не работать при воплощении её на современных кремниевых транзисторах n-p-n-типа: порог срабатывания усилителя на германиевых транзисторах составляет величину порядка 0.2 В, для усилителя, выполненного по той же схеме на кремниевых транзисторах, порог составит величину порядка 0.6 В. Поэтому следует либо уменьшать значения резисторов в цепи смещения входа усилителя, увеличивать амплитуду пилообразного напряжения, включая её постоянную составляющую, либо вводя в схему дополнительный источник для регулировки порога входного усилителя.
Но рассмотрим возможные варианты в следующем посте на примере оригинальной схемы приставки.


Вложения:
comp_3.gif [21.01 KiB]
Скачиваний: 5186
comp_2.gif [21.75 KiB]
Скачиваний: 5279
comp_sum.gif [9.16 KiB]
Скачиваний: 5105
comp_5.gif [5.78 KiB]
Скачиваний: 5213
Вернуться наверх
 
Не в сети
 Заголовок сообщения: Re: Осцилограф-приставка к телевизору
СообщениеДобавлено: Вс ноя 11, 2012 04:08:55 
Потрогал лапой паяльник
Аватар пользователя

Карма: -3
Рейтинг сообщений: -73
Зарегистрирован: Чт сен 16, 2010 16:21:20
Сообщений: 329
Рейтинг сообщения: 0
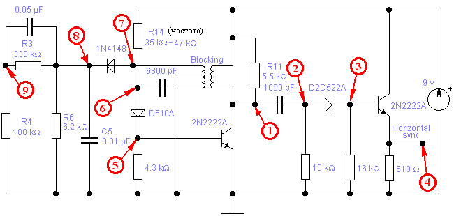
Прежде чем обсудить особенности методики наладки этой приставки к телевизору, придётся вернуться к конструктивному исполнению её блокинг–генератора, поскольку от качества его работы во многом зависит функционирование всего устройства, в виду того, что все остальные узлы весьма некритичны как к номиналам используемых в них элементов, так и к режимам. Это возможно, поскольку большинство узлов работает в импульсном режиме – "открыто/закрыто".

Для общности рассуждений будем придерживаться следующей схемы, где применены кремниевые транзисторы n-p-n-типа (КТ315), изменены полярности включения диодов и электролитических конденсаторов, а также источника питания +9 В.

Изображение

Особого внимания при повторении конструкции требует к себе трансформатор блокинг–генератора.
Во всех публикациях параметры его примерно одинаковы: обмотки трансформатора Tp1 блокинг–генератора намотаны на тороидальном сердечнике из оксифера (альсифера, оксиферрита, феррита) с магнитной проницаемостью = 1000.
Обмотки I и III содержат по 100 витков, а обмоткa II30 витков провода ПЭЛШО 0,1.

С обмотками никаких подвохов нет: число витков катушки обратной связи II примерно в 3 раза меньше числа витков катушки III в цепи коллектора транзистора генератора. Коэффициент трансформации катушек III– I равен единице, то есть падение напряжения на катушке III в цепи коллектора один к одному передаётся на выпрямительный диод в цепи катушки I в нужной полярности относительно общего провода. (Тут очень важно соблюсти полярность подключения, что мы далее подробно обсудим.)

А вот с сердечником - начинаются некоторые разночтения. В "ЮТ Для умелых рук", 1988 №9 кроме внешнего диаметра сердечника 10 мм, и толщины 2 мм указаны его размеры: 10x14x2 мм что, похоже, является ошибкой. Типоразмер кольца записывают в формате КDxdxH,
где Dвнешний диаметр кольца, dвнутренний диаметр кольца, Hвысота кольца.

То есть, вполне подходят кольца типа 1000НМ К10х6х2, К10х6х3, причем существует мнение, что кольца из альсифера лучше, поскольку он не столь склонен к насыщению, как ферриты. Но на мой взгляд, в данной конструкции и ферритовое кольцо с проницаемостью 1000 ничего не испортит.
При указанных размерах кольца первичная обмотка III умещается на нём в один слой и даже с некоторым запасом. Если изоляция кольца от обмотки не будет заметно толстой, то сопротивление обмотки III – примерно 2 Ом, такое же сопротивление – у обмотки I, индуктивность этих обмоток примерно 1,9 – 2 мГн. Сопротивление обмотки II – порядка 0.6 Ом, индуктивность её – примерно 180 мкГн (по расчетам).

Теперь – о порядке включения трансформатора. Включаем его, как указано на схеме:

Изображение

где крестиками помечены начала обмоток. Лучше, если выводы обмоток I и II не будут первоначально соединяться между собой. Подсоединим их нужными выводами к общему провду, а к обмотке I подсоединим только сопротивление R6 величиной 6.2 кОм.
Если после подачи питания на блокинг–генератор колебания не возникли, можно попробовать поменять местами выводы катушки II или подобрать величину сопротивления R14.
Если блокинг–генератор запустился, то надо посмотреть форму колебаний на резисторе R6 (6.2 кОм) (осциллограмма 3), она должна в противофазе повторять форму колебаний на коллекторе транзистора VT5 (осциллограмма 1), то есть, иметь положительный выброс величиной порядка напряжения питания (осциллограмма 3). Если это не так, то выводы катушки II следует поменять местами.
После этого – подключаем выпрямительный диод VD2, емкость C5 и цепи подачи пилообразного напряжения в базу транзистора VT2 порогового усилителя.
Резисторы R3 и R4 в цепи подачи пилообразного напряжения в базу транзистора VT2 для настройки лучше выполнить, как на схеме – состоящими из двух частей: постоянного резистора и подстроечного.
Смотрим сигнал на резисторе R6. Он должен быть не значительно меньше по амплитуде, чем на осциллограмме 4.

Изображение

Не подавая входной сигнал, подстроечным резистором R3 пытаемся вывести вертикальную линию в центр телевизионного экрана.

Если это удалось, подаём на вход приставки синусоидальный сигнал частотой 400–800 Гц и, подстраивая R4, пытаемся получить на экране устойчивую осциллограмму. Регулировки R3 и R4 несколько взаимосвязаны между собой, и, регулируя R4, возможно придется сдвинуть осциллограмму к середине экрана, подстраивая R3.

Изображение

Поэкспериментировать со схемами можно в Electronics Workbench 5.12 Pro, скачав проекты в архиве:
Вложение:
OSCIL.rar [69.34 KiB]
Скачиваний: 394


Вложения:
3-tv-102.gif [88.33 KiB]
Скачиваний: 8556
BlokOsc3.gif [9.15 KiB]
Скачиваний: 5075
BlokOsc2.gif [28.11 KiB]
Скачиваний: 5079
Bloking2.gif [13.11 KiB]
Скачиваний: 5124


Последний раз редактировалось Lavr Вс ноя 11, 2012 19:03:16, всего редактировалось 1 раз.
Вернуться наверх
 
Не в сети
 Заголовок сообщения: Re: Осцилограф-приставка к телевизору
СообщениеДобавлено: Вс ноя 11, 2012 17:45:59 
Родился

Зарегистрирован: Вт окт 30, 2012 22:11:39
Сообщений: 9
Рейтинг сообщения: 0
на сей раз я перемотал трансформатор все соеденил по схеме . когда включил , то на екране появильсь несколько вертикальных полос и сразу сгорел вт8 . картинка исчезла . обязательно ли склеивать именно клеем бф-2 или моментом ? я склеил полиуритановым клеем .


Вернуться наверх
 
Не в сети
 Заголовок сообщения: Re: Осцилограф-приставка к телевизору
СообщениеДобавлено: Вс ноя 11, 2012 18:57:55 
Потрогал лапой паяльник
Аватар пользователя

Карма: -3
Рейтинг сообщений: -73
Зарегистрирован: Чт сен 16, 2010 16:21:20
Сообщений: 329
Рейтинг сообщения: 0
Да можно вообще не склеивать (если ты имеешь в виду, что мотал трансформатор на двух половинках разломанного кольца), можно просто крепко прижать, например, обмотав нитками...

Поскольку кольцо под некоторым постоянным подмагничиванием в схеме, небольшой воздушный зазор в месте разлома ему даже полезен в некотором роде...

Я лично никогда колец не разламывал, покольку с самого начала привык наматывать их вот таким челноком:

Изображение

Соглашусь, что это несколько муторно, но зато и нет проблем со склейкой... :)
Сразу признаюсь, что мотать любые катушки - так и не люблю...
Хотя, поскрипев зубами, - приходится порой... 8)

Кстати, откуда я взял ссылку на эту картинку - они там весьма неглупые вещи пишут:
Как рассчитать и намотать импульсный трансформатор.

Раз уж ты собирался сходить к настоящему осциллографу - включил бы питание только на блокинг-генератор без всего остального, чтобы узнать - отчего он горит, и горит ли вообще...

А потом - подключал бы постепенно все остальные блоки... собственно, так и собирают самодельные устройства по-хорошему-то...
А то - транзистор будет гореть, а почему - так и непонятно... до самой пеньсии... :))


Вернуться наверх
 
Не в сети
 Заголовок сообщения: Re: Осцилограф-приставка к телевизору
СообщениеДобавлено: Вс ноя 11, 2012 19:24:38 
Потрогал лапой паяльник
Аватар пользователя

Карма: -3
Рейтинг сообщений: -73
Зарегистрирован: Чт сен 16, 2010 16:21:20
Сообщений: 329
Рейтинг сообщения: 0
И несколько слов о том, почему приставка-осциллограф, выполненная на кремниевых транзисторах n-p-n-типа (КТ315), где в схеме изменены полярности включения диодов и электролитических конденсаторов, а также источника питания +9 В, не сможет работать с телевизором по низкочастотному входу видеосигнала.

Для этого вспомним, как выглядит стандартный видеосигнал:

Изображение

Из рисунка видно, что стандартный видеосигнал – положительной полярности, амплитудой около 1 В, причем 70% этого размаха занимает собственно сигнала видео–изображения, а 30% отведены на синхронизирующие и гасящие импульсы, находящиеся ниже уровня черного.

Поскольку все файлы проекта OSCIL.rar выложены в предыдущем посте, легко убедиться, что приставка, собранная по приведенной ниже схеме

Изображение

генерирует инвертированный видеосигнал (осциллограмма 1) как раз в силу того обстоятельства, что в схеме изменены полярности включения диодов и электролитических конденсаторов, а также источника питания +9 В.

Изображение

В то же время видно (осциллограмма 2), что оригинальная осциллографическая приставка к телевизору на транзисторах p-n-p-типа, генерирует видеосигнал верной полярности.
Понятно, что на рисунке приведены эпюры сигнала на эмиттере транзистора VT7, а для формирования видеосигнала следует брать сигнал с делителя 9 : 1.

Но по высокочастотному сигналу оба варианта приставки одинаково работоспособны, поскольку транзистор VT7 в обоих случаях модулирует ВЧ–генератор по питанию. А с точки зрения транзистора ВЧ–генератора соответствующие уровни питания формируются транзистором VT7 одинаково верно.

Похоже, что в схеме приставки из журнала "ЮТ Для умелых рук", 1988 №9 постарались изменить способ модуляции ВЧ–генератора, и пытались модулировать его по базе генерирующего транзистора.

Изображение

В этой связи они изменили схему сложения строчных, кадровых и видеоимпульсов. Но сделали они это, на мой взгляд, не совсем корректно, хотя, возможно, это ошибки при публикации материала. (Как это ни странно, но в редакциях большинства журналов перерисовывают обычно заново картинки, полученные от авторов статей. Вероятно, под свои стандарты, требования и размеры...)



PS. ДЕНИС - если ты собирал по этой схеме из журнала "ЮТ Для умелых рук", то, возможно, R15 = 1K - в базу транзистора блокинг-генератора через диод VD2 - маловато будет на порядок...
Там желательно 30-47 КОм. Лучше там поставить переменник 100КОм + 4.7КОм постоянное.
После включения питания, 100КОм медленно уменьшать, пока не возникнет генерация...
Может быть у тебя VT8 - по току базы дохнет из-за 1КОм.


PPS. Я почитал экземпляр этого бредового журнала "ЮТ Для умелых рук" вот здесь, они всё врут! Ужосс... :o
ДЕНИС не читай эту бредятину! 100 витков - в коллектор, 30 витков - на общий провод и через емкость 6800 и диод - в базу. Другие 100 витков - на общий, и через диод - на 6.2КОм и ёмкость! Резистор паяй - R15 = 36K, как я выше сказал... И всё должно заработать!


Вложения:
2_how_looks.gif [22.5 KiB]
Скачиваний: 7991
TV_Sygn_1.gif [12.21 KiB]
Скачиваний: 4770
3-tv-102.gif [88.33 KiB]
Скачиваний: 6405
TV_Sygnal.gif [7.08 KiB]
Скачиваний: 7491
Вернуться наверх
 
Не в сети
 Заголовок сообщения: Re: Осцилограф-приставка к телевизору
СообщениеДобавлено: Пн ноя 12, 2012 06:58:47 
Потрогал лапой паяльник
Аватар пользователя

Карма: -3
Рейтинг сообщений: -73
Зарегистрирован: Чт сен 16, 2010 16:21:20
Сообщений: 329
Рейтинг сообщения: 0
Lavr писал(а):
... схема приставки разработана в годах весьма бородатых (самая древняя, известная мне, отечественная ссылка - В. Крапивников Осциллографическая приставка к телевизору” — “Радио”, 1968, № 4, с. 55,56, а говорят, был и ламповый её вариант!)

Потрясающще, но - факт!!! :? Идея этой приставки в оригинальном и практически неизменном с тех пор виде возникла в апреле 1958 года и была опубликована в американском журнале «Radio and TV news»... 8)

В 1959 году американские "уши" проникли в СССР и были процитированы в 1-м номере журнале «Радио», на с.50,51. :)))

Изображение

Если у кого-либо, как и у меня, есть интерес к историческим изыскам в области схемотехники, с полным текстом статьи можно ознакомиться в приложении:
Вложение:
1959-01_0050.rar [460.3 KiB]
Скачиваний: 335

В 1965 году схема приставки была реализована на отечественной элементной базе с несколько ухудшенными свойствами, и публикована в номере 8 журнала «Радио».

И, наконец, инженер В. Крапивников, ничего не испортив, реализовал практически ту же самую идею на транзисторной элементной базе, и добавил лишь ВЧ-модулятор, что позволяло не вмешиваться с подключением в конструкцию телевизора. Схема его «Осциллографической приставки к телевизору» была опубликована в «Радио», 1968, № 4, на стр. 55,56.

И с тех пор схема этой приставки или что-то по похожим мотивам где только не публиковалось, пока "Умелые руки" от "ЮТ" окончательно всё не испортили... :(


Вложения:
1959-01_0050.jpg [181.77 KiB]
Скачиваний: 5062
Вернуться наверх
 
Не в сети
 Заголовок сообщения: Re: Осцилограф-приставка к телевизору
СообщениеДобавлено: Ср ноя 14, 2012 00:02:48 
Родился

Зарегистрирован: Вт окт 30, 2012 22:11:39
Сообщений: 9
Рейтинг сообщения: 0
ок попробую так переделать .


Вернуться наверх
 
Не в сети
 Заголовок сообщения: Re: Осцилограф-приставка к телевизору
СообщениеДобавлено: Ср ноя 14, 2012 15:13:25 
Потрогал лапой паяльник
Аватар пользователя

Карма: -3
Рейтинг сообщений: -73
Зарегистрирован: Чт сен 16, 2010 16:21:20
Сообщений: 329
Рейтинг сообщения: 0
И обрати внимание вот ещё на что: все рассчеты я сделал под кольцо, которое советовал автор.
То есть: кольцо типа 1000НМ К10х6х2. Именно для него получается при параметрах намотки:
обмотки I и III содержат по 100 витков, а обмоткa II — 30 витков провода ПЭЛШО 0,1 следующие
данные: сопротивление обмотки III – примерно 2 Ом, такое же сопротивление – у обмотки I,
индуктивность этих обмоток примерно 1,9 – 2 мГн. Сопротивление обмотки II – порядка 0.6 Ом,
индуктивность её – примерно 180 мкГн
.

Если у тебя кольцо 2000НМ или даже 3000НМ, то индуктивности обмоток увеличатся.
А это может дать большой обратный выброс, который убивает транзистор.

Я посмотрел в интернете, для питания светодиодов берут меньшее число витков, а выброс получают
приличный!

Изображение

Но первичка - ко вторичке всё-равно 3 : 1. Можно брать 3...5, но обычно выбирают 3.

К сожалению, проверить реально я пока не могу, т.к. кольца типа 1000НМ К10х6х2 у меня нет.
Но сейчас пытаюсь найти что-то похожее. И может быть блокинг-трансформатор пересчитать придётся.


Вложения:
Blok_lamp.gif [8.81 KiB]
Скачиваний: 12057
Вернуться наверх
 
Не в сети
 Заголовок сообщения: Re: Осцилограф-приставка к телевизору
СообщениеДобавлено: Сб ноя 17, 2012 22:23:35 
Родился

Зарегистрирован: Вт окт 30, 2012 22:11:39
Сообщений: 9
Рейтинг сообщения: 0
сегодня носил "прибор" к осциллографу и там окозалось что сгорел стабилитрон блока питания :shock: напряжение поперло аш 25 вольт :shock: с колекторов обеих генераторов шурувало 17 вольт :o . скорее всего прийдется схемку распаять на детали. перемудрили ее "умелые ручки " с юного техника :facepalm: ! в свободное время попробую спаять оригинальную схему на германиевых транзах 8) PS большое спасибо за советы


Вернуться наверх
 
Показать сообщения за:  Сортировать по:  Вернуться наверх
Начать новую тему Ответить на тему  [ Сообщений: 64 ]    , , 3,  

Часовой пояс: UTC + 3 часа


Кто сейчас на форуме

Сейчас этот форум просматривают: нет зарегистрированных пользователей и гости: 15


Вы не можете начинать темы
Вы не можете отвечать на сообщения
Вы не можете редактировать свои сообщения
Вы не можете удалять свои сообщения
Вы не можете добавлять вложения

Найти:
Перейти:  


Powered by phpBB © 2000, 2002, 2005, 2007 phpBB Group
Русская поддержка phpBB
Extended by Karma MOD © 2007—2012 m157y
Extended by Topic Tags MOD © 2012 m157y