Например TDA7294

Форум РадиоКот • Просмотр темы - Измерение и измерители ESR
Форум РадиоКот
Здесь можно немножко помяукать :)

Текущее время: Сб ноя 29, 2025 18:21:00

Часовой пояс: UTC + 3 часа


ПРЯМО СЕЙЧАС:



Начать новую тему Ответить на тему  [ Сообщений: 3907 ]    , , 3, , , ...  
Автор Сообщение
Не в сети
 Заголовок сообщения:
СообщениеДобавлено: Пн фев 02, 2009 22:15:28 
Модератор
Аватар пользователя

Карма: 120
Рейтинг сообщений: 1088
Зарегистрирован: Пн дек 08, 2008 19:28:04
Сообщений: 22854
Откуда: 10км от Москвы на Север
Рейтинг сообщения: 0
Может у кого есть печатка вот на эту схему из Радио 10 2003г ?

Изображение


Вернуться наверх
 
Не в сети
 Заголовок сообщения: Borodach
СообщениеДобавлено: Пн фев 09, 2009 21:57:39 
Мучитель микросхем
Аватар пользователя

Карма: 8
Рейтинг сообщений: 775
Зарегистрирован: Вс ноя 30, 2008 20:55:31
Сообщений: 408
Откуда: Belorussiy
Рейтинг сообщения: 0
Borodach
А для каких целей тебе нужен прибор?Я так понял что Ёмкостемер тебе не понравился,а зря.Тем более там всё почти есть,ненадо печаток придумывать.Всё готово только собирай и по цене мне дёшево обошёлся. :idea:


Вернуться наверх
 
Не в сети
 Заголовок сообщения:
СообщениеДобавлено: Пн фев 09, 2009 22:01:47 
Модератор
Аватар пользователя

Карма: 120
Рейтинг сообщений: 1088
Зарегистрирован: Пн дек 08, 2008 19:28:04
Сообщений: 22854
Откуда: 10км от Москвы на Север
Рейтинг сообщения: 0
Пробники у меня есть, но хотелось бы собрать что-нить универсальное и чтобы пересчитывать не пришлось... .


Вернуться наверх
 
Не в сети
 Заголовок сообщения: Borodach
СообщениеДобавлено: Пн фев 09, 2009 22:38:07 
Мучитель микросхем
Аватар пользователя

Карма: 8
Рейтинг сообщений: 775
Зарегистрирован: Вс ноя 30, 2008 20:55:31
Сообщений: 408
Откуда: Belorussiy
Рейтинг сообщения: 0
Borodach
Чесно говоря этот прибор нормально замеряет ёмкость ,т.е.брал новые конденсаторы например 100мк на покажет 102-108 в зависимости как настроишь.Чтоб был какой эталон можно было бы настроить точнее.Если он и имеет погрешность ,то небольшую.Всё равно ёмкость конденсатора может иметь отклонение.Но при ремонте с ним очень легко вычислить неисправный кондюк или который в ближайшее время высохнет


Вернуться наверх
 
Эиком - электронные компоненты и радиодетали
Не в сети
 Заголовок сообщения: Borodach
СообщениеДобавлено: Пн фев 09, 2009 22:52:57 
Мучитель микросхем
Аватар пользователя

Карма: 8
Рейтинг сообщений: 775
Зарегистрирован: Вс ноя 30, 2008 20:55:31
Сообщений: 408
Откуда: Belorussiy
Рейтинг сообщения: 0
Borodach
Конечно схема предложенная serg_svd "http://www.pro-radio.ru/measure/6873/" посерьёзнейи наверное намного лучше,Но возможно это будет дороговато и настраивать времени кучу надо


Вернуться наверх
 
Не в сети
 Заголовок сообщения:
СообщениеДобавлено: Пн фев 09, 2009 22:59:51 
Модератор
Аватар пользователя

Карма: 120
Рейтинг сообщений: 1088
Зарегистрирован: Пн дек 08, 2008 19:28:04
Сообщений: 22854
Откуда: 10км от Москвы на Север
Рейтинг сообщения: 0
Мне кажется, что для проверки ёмкости и ЕПС можно использовать более простую схему с аналоговой головкой, ибо высокая точность при измерении таких конденсаторов, в общем-то, и не нужна. Главное убедиться в работоспособности последнего... .


Вернуться наверх
 
Не в сети
 Заголовок сообщения:
СообщениеДобавлено: Вт фев 17, 2009 23:53:40 
Модератор
Аватар пользователя

Карма: 120
Рейтинг сообщений: 1088
Зарегистрирован: Пн дек 08, 2008 19:28:04
Сообщений: 22854
Откуда: 10км от Москвы на Север
Рейтинг сообщения: 0
Набрёл на большое количество ссылок по ESR, но здесь не могу выложить - ругается на спам. Можно глянуть здесь -
http://forum.cxem.net/index.php?showtop ... &start=160


Вернуться наверх
 
Не в сети
 Заголовок сообщения:
СообщениеДобавлено: Ср фев 18, 2009 21:47:12 
Мучитель микросхем
Аватар пользователя

Карма: 8
Рейтинг сообщений: 775
Зарегистрирован: Вс ноя 30, 2008 20:55:31
Сообщений: 408
Откуда: Belorussiy
Рейтинг сообщения: 0
Возможно он хорош и лёгок в изготовлении ,но свой я низачто не променял бы на его! :))


Вернуться наверх
 
Не в сети
 Заголовок сообщения:
СообщениеДобавлено: Вт мар 03, 2009 19:21:17 
Модератор
Аватар пользователя

Карма: 120
Рейтинг сообщений: 1088
Зарегистрирован: Пн дек 08, 2008 19:28:04
Сообщений: 22854
Откуда: 10км от Москвы на Север
Рейтинг сообщения: 0
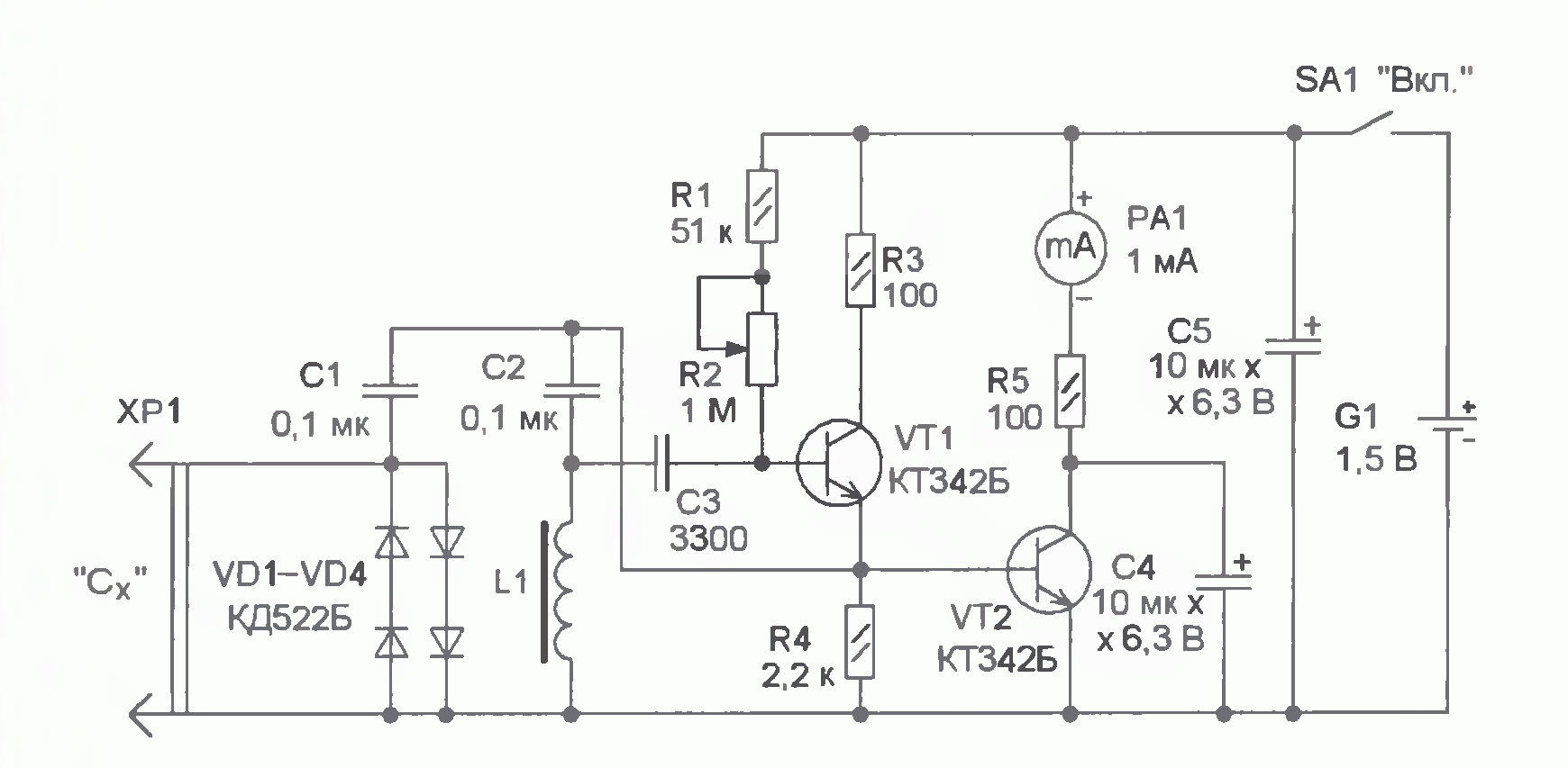
Собрал я эту схемку - очень капризная и непредсказуемая в настройке. Простыми способами заставить измерять тот диапазон сопротивлений, который мне нужен, я так от неё и не добился .

[url="http://www.radikal.ru"]Изображение[/url]


Транзисторы использовал импортные 2SC945 с коэфициентом усиления около трёхсот, катушка индуктивности от какого-то приёмника индуктивностью один миллигенри. Рабочая частота получилась порядка 25 кГц, уменьшать не стал.
Генератор прекрасно генерирует подобие синуса с амплитудой порядка 0,4 вольта при питании 1,5в и уменьшает амплитуду сигнала до 0,1 вольта при увеличении сопротивления R2(1 МОм) до максимума.
Стрелка устанавливается в крайнее положение и активно реагирует на замыкание измерительных щупов. Но шкала "кривая", т.е. ни о каком диапазоне от 0,1 до 23 Ом речи быть не может, шкала получается какая-то "странная" - основная её часть занимает диапазон где-то от двух до пяти Ом, что совсем не состыкуется с описанием... .

Ну, коль собрал схему, решил немного "попытать" её... .
Поигрался с измерительной головкой, режимами транзисторов и напряжением питания схемы - толком ничего не получилось... .
Тогда решил убрать детектор на транзисторе и поэкспериментировать с другими детекторами и сразу получился более менее положительный результат - схема стала измерять резисторы(т.е. ЭПС конденсаторов) где-то от 0,5 до 50 Ом.
Правда для этого пришлось убрать из схемы второй транзистор и подключить к генератору вот такую схему (головку использовал на 1мА) -

[url="http://www.radikal.ru"]Изображение[/url]

Для того, чтобы стрелка отклонялась на всю шкалу, пришлось увеличить напряжение питания до пяти вольт. В результате этого выходное напряжение генератора поднялось почти до одного вольта. Это, конечно, не страшно, но идея запитать приборчик одним элементом на 1,5в не получилась... . :(

Пока отложил схему в ящик, но думаю, если перед детектором поставить усилитель на одном транзисторе (переменного напряжения), то возможно, что схема будет работать и от полутора вольт.
Можно использовать выходной каскад с детектором из журнала Радио, например вот такой или аналогичный этому...

[url="http://www.radikal.ru"]Изображение[/url]

Что хотелось бы отметить - генератор прекрасно работает и амплитуда его выходного напряжения здорово меняется от вносимого сопротивления - генерация пропадает только при сопротивлении более 50-ти Ом. Так же совершенно "спокойно" относится к изменению питающего напряжения - изменяется только амплитуда синуса, при питании от девяти вольт, напряжение на выходе 1,5в (действующего).

Думаю, что если с первоначальной схемой посидеть и покапаться подольше, то, возможно, что-то и получится, но возиться уж больно не хочется, ибо достаточно других схем, которые запускаются с "пол-пинка" и без головной боли, хотя сама идея не плохая и её можно в какой-нибудь конструкции использовать.

Если у кого-то есть ещё комментарии к этой схеме, то прошу высказываться - может я чего не так делал.... ? :)

Перепечатка с форума "Паяльник"


Вернуться наверх
 
Не в сети
 Заголовок сообщения:
СообщениеДобавлено: Пн мар 23, 2009 20:30:36 
Мучитель микросхем
Аватар пользователя

Карма: 8
Рейтинг сообщений: 775
Зарегистрирован: Вс ноя 30, 2008 20:55:31
Сообщений: 408
Откуда: Belorussiy
Рейтинг сообщения: 0
Тут недавно наткнулся ещё на одну схемку "Измеритель R, C, L на микросхемах" на сайте http://schematic.by.ru/32/3211.htm


Вернуться наверх
 
Не в сети
 Заголовок сообщения:
СообщениеДобавлено: Пн мар 23, 2009 21:56:01 
Модератор
Аватар пользователя

Карма: 120
Рейтинг сообщений: 1088
Зарегистрирован: Пн дек 08, 2008 19:28:04
Сообщений: 22854
Откуда: 10км от Москвы на Север
Рейтинг сообщения: 0
Это классическая аналоговая схема и она не плохая, но она не измеряет ESR, хотя, доработать можно... . :)

Громоздкая немного, ей уж "тыша лет"... . :)


Вернуться наверх
 
Не в сети
 Заголовок сообщения:
СообщениеДобавлено: Чт мар 26, 2009 17:32:28 
Модератор
Аватар пользователя

Карма: 120
Рейтинг сообщений: 1088
Зарегистрирован: Пн дек 08, 2008 19:28:04
Сообщений: 22854
Откуда: 10км от Москвы на Север
Рейтинг сообщения: 0
Господа, проверил таймер на предмет его работы от 0,5 вольт и выше и пришёл к выводу, что на нём можно сделать простой измеритель ESR с питанием от одного пальчика на 1,5в.
Для эксперимента можно попробовать вот эту схему... .
http://images.google.ru/imgres?imgurl=h ... 1%26sa%3DG

Изображение



Изображение


Вернуться наверх
 
Не в сети
 Заголовок сообщения:
СообщениеДобавлено: Пт мар 27, 2009 13:45:39 
Открыл глаза
Аватар пользователя

Зарегистрирован: Чт мар 16, 2006 14:23:36
Сообщений: 45
Рейтинг сообщения: 0
Вот неплохая статья о ESR измерителях.URL http://www.rlocman.ru/i/File/2007/03/04/Vorich.pdf
Сам не собирал, но подумываю :))
И еще одна статья на трех страницах, заслуживающая внимания.
Делается измеритель из китайского стрелочного "тестера". См. прицепленный файл.
Вопрос к модераторам: ПОЧЕМУ среди разрешенных расширений файлов для прикрепления НЕТ формата DJVU? Если архивировать файлы этого формата архив получается БОЛЬШЕ оригинала!!! Кстати, обращаю Ваше внимание на этот факт уже во второй раз
;-)


Вложения:
Комментарий к файлу: Карманный измеритель ESR
ESR.zip [135.28 KiB]
Скачиваний: 2269

_________________
Электроника - это наука о контактах...
Вернуться наверх
 
Не в сети
 Заголовок сообщения:
СообщениеДобавлено: Пт мар 27, 2009 15:57:36 
Открыл глаза
Аватар пользователя

Зарегистрирован: Чт мар 16, 2006 14:23:36
Сообщений: 45
Рейтинг сообщения: 0
Чуть не забыл, вот еще одна схема ЕSR измерителя. Микросхему ставил 155ЛН1, хотя подойдет любая с инверторами серий 155,555,531,1531,1533.


Вложения:
Комментарий к файлу: Измеритель ESR электролитических конденсаторов.
ESR_rl02_07_s29.zip [22.59 KiB]
Скачиваний: 2381

_________________
Электроника - это наука о контактах...
Вернуться наверх
 
Не в сети
 Заголовок сообщения:
СообщениеДобавлено: Пт мар 27, 2009 22:57:41 
Модератор
Аватар пользователя

Карма: 120
Рейтинг сообщений: 1088
Зарегистрирован: Пн дек 08, 2008 19:28:04
Сообщений: 22854
Откуда: 10км от Москвы на Север
Рейтинг сообщения: 0
В задающем генераторе последней схемы есть ошибки по номиналам элементов, поэтому сразу она не заработает... .


Вернуться наверх
 
Не в сети
 Заголовок сообщения:
СообщениеДобавлено: Сб мар 28, 2009 22:30:12 
Мучитель микросхем
Аватар пользователя

Карма: 8
Рейтинг сообщений: 775
Зарегистрирован: Вс ноя 30, 2008 20:55:31
Сообщений: 408
Откуда: Belorussiy
Рейтинг сообщения: 0
А вот ещё натолкнулся на одну схемку, может кому и понадобится собранная на ICL7106 Вот ссылка http://monitor.net.ru/forum/viewtopic.php?t=200641


Вложения:
ESR1_PCB3_4.pdf [56.47 KiB]
Скачиваний: 1834
Вернуться наверх
 
Не в сети
 Заголовок сообщения:
СообщениеДобавлено: Сб июн 13, 2009 20:43:04 
Первый раз сказал Мяу!

Зарегистрирован: Ср янв 07, 2009 21:20:50
Сообщений: 25
Рейтинг сообщения: 0
Здравствуйте всем!
Поскольку для практических целей нужен не измеритель ESR, а скорее его оценка, требуется максимально простая и дешевая схема. К тому же микроконтроллерные измерители импеданса типа RLC2 - это уже ИЗМЕРИТЕЛЬНЫЙ ПРИБОР, к тому же достаточно дорогой, и о замерах кондеров прямо на плате говорить не приходится.

Я себе собирал 2 варианта измерителя по схемам из Радио.
Радио №10 (2003), с.21-22 -на сведодиодном линейном индикаторе,
диапазоны 0.3-2 и 1-7 Ом, с переключением.
(правда, несколько изменена схема, и четырехпроводный щуп был запланирован, но не был собран ввиду ненужности -0.3 Ома все-таки)

Радио №10 (2006), с.30-31 - на стрелочном микроамперметре, прямо в корпусе китайского авометра. Диапазон (реальный) 0.2-20 Ом, логарифмическая шкала.
К сожалению, для оптимальной настройки диапазона требуется изменение числа витков трансформаторов, что лениво. Я немного изменил схему для упрощения установки нуля подбором R2 (переменным резистором при настройке).

Прямых ссылок на статьи не даю, кому интересно-тот найдет. А вот схемы (свои черновики) прилагаю - для оценки.
Оба измерителя нормально работают, и оказались очень полезными в поиске неисправных электролитов в блоках питания и, особенно, в звуковой аппаратуре, без выпаивания.
Однако, оба варианта меня не устраивают по следующим причинам:
-питание от Кроны, относительно большой ток потребления.
-не позволяют измерять низкие значения ESR (большие электролиты импульсных БП, а также батарейки и акуммуляторы, кроме сильно разряженных). Здесь нужно иметь хотя бы 0.05-0.1 Ом.
-при измерении ESR электролитов, зашунтированных керамикой, иногда "зашкаливает"(возбуждение?).
Поэтому присмотрел схему, питающуюся от 1.5 В? и обещающую диапазон от 0.1 Ом.
Радио №7 (2008), с.26-27
Кто-нибудь собирал? Можно ли реально сдвинуть диапазон в меньшую сторону?


Вложения:
Комментарий к файлу: Схема 3 (не собирал)
ESR3.gif [58.51 KiB]
Скачиваний: 3171
Комментарий к файлу: Схема 2
ESR2.GIF [18.58 KiB]
Скачиваний: 2569
Комментарий к файлу: Схема 1
ESR1.GIF [23.76 KiB]
Скачиваний: 2821
Вернуться наверх
 
Не в сети
 Заголовок сообщения:
СообщениеДобавлено: Сб июн 13, 2009 22:33:14 
Модератор
Аватар пользователя

Карма: 120
Рейтинг сообщений: 1088
Зарегистрирован: Пн дек 08, 2008 19:28:04
Сообщений: 22854
Откуда: 10км от Москвы на Север
Рейтинг сообщения: 0
Это отзыв о схеме человека(oreshek), который её собирал:

"Собрал по схеме из "Радио №7 2008", прибор заработал, только шкала где то до 5 Ом (в журнале сказано 0.1-23 Ом).
Использовал кт315ж, головка от кассетника М6801. Кольца точно такого, как написано в статье (К10х6х3), нет. Да, 10 это внутренний или внешний диаметр? Пробовал разные из компьютерных БП, немного менял количество витков. Нужного результата не получил. При использовании большого кольца, шкала ещё больше растягивалась, а с маленькими кольцами обратного эффекта нет. Вот и возник вопрос: возможно ли подбором какого либо элемента сжать шкалу хотя бы до 10 Ом?
На холостом ходу, стрелка прибора находится в начале шкалы (как на фото). При замыкании щупов отклоняется вправо и выставляется на "ноль" резистором R2 ("ноль" справа). При сопротивлении 2 Ом стрелка примерно по середине, 5 Ом слегка отклоняется от начала шкалы (в районе 20). Индикатор ни куда не зашкаливает. При замере резистора больше 10 Ом стрелка даже не дёргается...
. "


А это мои "впечатления"... . ! :)

"Собрал я эту схемку из "Радио №7 2008" и, действительно, очень капризная и непредсказуемая в настройке. Простыми способами заставить измерять тот диапазон сопротивлений, который мне нужен, я так от неё и не добился (правда не очень старался, но факт остаётся фактом!)

Изображение

Транзисторы использовал импортные 2SC945 с коэфициентом усиления около трёхсот, катушка индуктивности от какого-то приёмника индуктивностью один миллигенри. Рабочая частота получилась порядка 25 кГц, уменьшать не стал.
Генератор прекрасно генерирует подобие синуса с амплитудой порядка 0,4 вольта при питании 1,5в и уменьшает амплитуду сигнала до 0,1 вольта при увеличении сопротивления R2(1 МОм) до максимума.
Стрелка устанавливается в крайнее положение и активно реагирует на замыкание измерительных щупов. Но шкала, действительно, "кривая", т.е. ни о каком диапазоне от 0,1 до 23 Ом речи быть не может, ибо всё повторилось как описывал уважаемый oreshek... .

Ну, коль собрал схему, решил немного "попытать" её... .
Поигрался с измерительной головкой, режимами транзисторов и напряжением питания схемы - толком ничего не получилось... .
Тогда решил убрать детектор на транзисторе и поэкспериментировать с другими детекторами и сразу получился более менее положительный результат - схема стала измерять резисторы(т.е. ЭПС конденсаторов) где-то от 0,5 до 50 Ом.
Правда для этого пришлось выкинуть второй транзистор и подключить к генератору вот такую схему (правда головка осталась прежняя, где-то на 1мА) -
Изображение
Для того, чтобы стрелка отклонялась на всю шкалу, пришлось увеличить напряжение питания до пяти вольт. В результате этого выходное напряжение генератора поднялось почти до одного вольта. Это, конечно, не страшно, но идея запитать приборчик одним элементом на 1,5в провалилась... .

Пока отложил схему в ящик, но думаю, если перед детектором поставить усилитель на одном транзисторе (переменного напряжения), то возможно, что схема будет работать и от полутора вольт.
Можно использовать выходной каскад с детектором из журнала Радио, например вот такой или аналогичный этому(заменив диоды на германиевые)...

Изображение

Что хотелось бы отметить - генератор прекрасно работает и амплитуда его выходного напряжения сильно меняется от вносимого сопротивления, генерация пропадает только при сопротивлении более 50-ти Ом.
Генератор совершенно "спокойно" относится к изменению питающего напряжения, изменяется только амплитуда синуса и при питании от девяти вольт, напряжение на выходе составляет где-то 1,5 вольта (действующего).
Ещё один существенный плюс - измерение ESR на синусе даёт более стабильные и "предсказуемые" результаты в отличии от прямоугольных импульсов... .

Думаю, что если с первоначальной схемой посидеть и покопаться подольше, то, возможно, что-то и получится, но возиться уж больно не хотелось, ибо достаточно других схем, которые запускаются с "пол-пинка" и без головной боли, хотя сама идея не плохая и её можно реализовать в какой-нибудь конструкции.

Если у кого-то есть ещё комментарии к этой схеме, то прошу высказываться - может я чего не так делал.... ?

Было бы интересно услышать комментарии автора этой схемы, господина Ю.Куракина из г. Димитровград Ульяновской области и его рекомендации по её настройке, но к нам на форум он, по моему, не заходит...!"


Последний раз редактировалось Borodach Вс июн 14, 2009 09:16:21, всего редактировалось 1 раз.

Вернуться наверх
 
Не в сети
 Заголовок сообщения:
СообщениеДобавлено: Сб июн 13, 2009 23:40:40 
Первый раз сказал Мяу!

Зарегистрирован: Ср янв 07, 2009 21:20:50
Сообщений: 25
Рейтинг сообщения: 0
Borodach писал(а):
Было бы интересно услышать комментарии автора этой схемы, господина Ю.Куракина из г. Димитровград Ульяновской области и его рекомендации по её настройке, но к нам на форум он, по моему, не заходит...!"


А может, стоит направить этот отзыв в редакцию "Радио"?
Чем черт не шутит, может, будет ответ? От автора или редакции. Схемка, действительно, интересная.


Вернуться наверх
 
Не в сети
 Заголовок сообщения:
СообщениеДобавлено: Вс июн 14, 2009 09:05:59 
Модератор
Аватар пользователя

Карма: 120
Рейтинг сообщений: 1088
Зарегистрирован: Пн дек 08, 2008 19:28:04
Сообщений: 22854
Откуда: 10км от Москвы на Север
Рейтинг сообщения: 0
Можно просто сходить на форум журнала Радио и поискать страничку с этой конструкцией - наверняка кто-нить уже задавался такими же вопросами...! :)


Вернуться наверх
 
Показать сообщения за:  Сортировать по:  Вернуться наверх
Начать новую тему Ответить на тему  [ Сообщений: 3907 ]    , , 3, , , ...  

Часовой пояс: UTC + 3 часа


Кто сейчас на форуме

Сейчас этот форум просматривают: booch59, Динозавр и гости: 31


Вы не можете начинать темы
Вы не можете отвечать на сообщения
Вы не можете редактировать свои сообщения
Вы не можете удалять свои сообщения
Вы не можете добавлять вложения

Найти:
Перейти:  


Powered by phpBB © 2000, 2002, 2005, 2007 phpBB Group
Русская поддержка phpBB
Extended by Karma MOD © 2007—2012 m157y
Extended by Topic Tags MOD © 2012 m157y