Например TDA7294

Форум РадиоКот • Просмотр темы - XJW01 цифровой мостовой тестер LCR
Форум РадиоКот
Здесь можно немножко помяукать :)

Текущее время: Чт мар 05, 2026 07:49:05

Часовой пояс: UTC + 3 часа


ПРЯМО СЕЙЧАС:



Начать новую тему Ответить на тему  [ Сообщений: 385 ]     ... , , , 16, , , ,  
Автор Сообщение
 Заголовок сообщения: Re: XJW01 цифровой мостовой тестер LCR
СообщениеДобавлено: Пт ноя 17, 2023 00:02:11 
Первый раз сказал Мяу!

Карма: 3
Рейтинг сообщений: 3
Зарегистрирован: Сб окт 24, 2015 19:41:24
Сообщений: 38
Рейтинг сообщения: 0
Коллеги, собрал кит XJW01, а он не работает. Можно понять что с ним не так и отремонтировать? Он просто ничего не измеряет. Перемиргивается своим табло, а на подключение деталей не реагирует. Замыкаю щупы он показывает не ноль, а больше 20 мом. Это я что то не туда припаял, или просто попался с браком? Что делать?

_________________
Виталий


Вернуться наверх
 
 Заголовок сообщения: Re: XJW01 цифровой мостовой тестер LCR
СообщениеДобавлено: Пт ноя 17, 2023 10:33:59 
Мучитель микросхем

Карма: 24
Рейтинг сообщений: 144
Зарегистрирован: Ср июн 08, 2011 20:25:20
Сообщений: 452
Рейтинг сообщения: 0
Схема есть тут. https://mysku.club/blog/taobao/59838.html
Посмотреть осциллографом наличие "синуса" на щупах. Далее прохождение его по тракту напряжения и тракту тока.


Вернуться наверх
 
 Заголовок сообщения: Re: XJW01 цифровой мостовой тестер LCR
СообщениеДобавлено: Пт ноя 17, 2023 13:26:17 
Первый раз сказал Мяу!

Карма: 3
Рейтинг сообщений: 3
Зарегистрирован: Сб окт 24, 2015 19:41:24
Сообщений: 38
Рейтинг сообщения: 0
На щупах нет синусоиды.

_________________
Виталий


Вернуться наверх
 
 Заголовок сообщения: Re: XJW01 цифровой мостовой тестер LCR
СообщениеДобавлено: Пт ноя 17, 2023 14:54:51 
Мучитель микросхем

Карма: 24
Рейтинг сообщений: 144
Зарегистрирован: Ср июн 08, 2011 20:25:20
Сообщений: 452
Рейтинг сообщения: 0
Ищем синус. Формируется скорее всего контроллером, потом идет на ФНЧ (на схеме справа). Далее на TL082.....
Изображение


Вложения:
изображение_2023-11-17_165445.png [152.2 KiB]
Скачиваний: 2479
Вернуться наверх
 
Эиком - электронные компоненты и радиодетали
 Заголовок сообщения: Re: XJW01 цифровой мостовой тестер LCR
СообщениеДобавлено: Сб ноя 18, 2023 01:18:46 
Первый раз сказал Мяу!

Карма: 3
Рейтинг сообщений: 3
Зарегистрирован: Сб окт 24, 2015 19:41:24
Сообщений: 38
Рейтинг сообщения: 0
Не могу разобраться почему нет генерации. Не понимаю по этим схемам что там должно генерировать. Тупое пропаивание всех элементов ничего не дало.
https://youtu.be/adzbkn6385I вот так все выглядит

_________________
Виталий


Вернуться наверх
 
 Заголовок сообщения: Re: XJW01 цифровой мостовой тестер LCR
СообщениеДобавлено: Сб ноя 18, 2023 14:15:13 
Мучитель микросхем

Карма: 24
Рейтинг сообщений: 144
Зарегистрирован: Ср июн 08, 2011 20:25:20
Сообщений: 452
Рейтинг сообщения: 0
В точке DDS должен быть сигнал по форме синус. Далее вниз по резисторам смотрите прохождение сигнала.
Изображение


Вложения:
678678678.JPG [157.21 KiB]
Скачиваний: 2368
Вернуться наверх
 
 Заголовок сообщения: Re: XJW01 цифровой мостовой тестер LCR
СообщениеДобавлено: Вс ноя 19, 2023 11:21:56 
Первый раз сказал Мяу!

Карма: 3
Рейтинг сообщений: 3
Зарегистрирован: Сб окт 24, 2015 19:41:24
Сообщений: 38
Рейтинг сообщения: 0
https://youtu.be/Vsg3f84V7bw
Посмотрите пожалуйста. Там не синус. Словами не объяснить. Там что то типа модулированного сигнала.

_________________
Виталий


Вернуться наверх
 
 Заголовок сообщения: Re: XJW01 цифровой мостовой тестер LCR
СообщениеДобавлено: Вс ноя 19, 2023 14:35:14 
Мучитель микросхем
Аватар пользователя

Карма: 16
Рейтинг сообщений: 241
Зарегистрирован: Пн дек 29, 2014 20:57:30
Сообщений: 463
Откуда: Беларусь
Рейтинг сообщения: 0
ДАН,с наличием измерительного сигнала у вас всё в порядке,это было заметно и по первому видео.
Проверяйте свои щупы и сигнал на них относительно корпуса,а не между губками. Искажение синуса вероятно связано с некачественными операционниками или их обвязкой,про это уже писали выше,читайте внимательно. Для примера покажу как выглядит изм. сигнал на моем девайсе.
СпойлерИзображение

_________________
"Какими бы глубокими знаниями я не
обладал, каким большим не был бы мой
опыт, всегда найдется человек умнее
меня и имеющий больше опыта."


Вернуться наверх
 
 Заголовок сообщения: Re: XJW01 цифровой мостовой тестер LCR
СообщениеДобавлено: Вс ноя 19, 2023 18:45:42 
Мучитель микросхем

Карма: 24
Рейтинг сообщений: 144
Зарегистрирован: Ср июн 08, 2011 20:25:20
Сообщений: 452
Рейтинг сообщения: 0
Проверяйте свои щупы и сигнал на них относительно корпуса, а не между губками.
Сигнал да, проще было найти от корпуса, но и между губками он должен был быть на исправном приборе!!!

p.s. Может BNC разъемы не так воткнуты или в кабелях обрыв.....??!!


Вернуться наверх
 
 Заголовок сообщения: Re: XJW01 цифровой мостовой тестер LCR
СообщениеДобавлено: Вс ноя 19, 2023 19:55:20 
Мучитель микросхем
Аватар пользователя

Карма: 16
Рейтинг сообщений: 241
Зарегистрирован: Пн дек 29, 2014 20:57:30
Сообщений: 463
Откуда: Беларусь
Рейтинг сообщения: 0
Сигнал да, проще было найти от корпуса, но и между губками он должен был быть на исправном приборе!!!

Сигнал между губками будет,конечно,но словить его в неискаженном виде и на осциллографе,который использует ДАН,будет проблематично.Это уже обсуждалось раньше.
viewtopic.php?p=4073212#p4073212
viewtopic.php?p=4073482#p4073482

_________________
"Какими бы глубокими знаниями я не
обладал, каким большим не был бы мой
опыт, всегда найдется человек умнее
меня и имеющий больше опыта."


Вернуться наверх
 
 Заголовок сообщения: Re: XJW01 цифровой мостовой тестер LCR
СообщениеДобавлено: Вс ноя 19, 2023 21:55:08 
Первый раз сказал Мяу!

Карма: 3
Рейтинг сообщений: 3
Зарегистрирован: Сб окт 24, 2015 19:41:24
Сообщений: 38
Рейтинг сообщения: 0
indman,
У меня много осциллографов. Есть аналоговые советские. Есть всякие карманные фнирси. А этот хантек ucb . Почему он не подходит?

Мне трудно искать неисправность методом тыка)) Я не понимаю как эта штука работает. Хочется какой то логики в поиске неисправности....

bob1,
По поводу BNC разъемов... их по другому не впаять , думаю они правильно впаяны Центральные выводы с корпусом не замыкают, но вот у двух левых разъемов сопротивление между центром и корпусом 1 мом, а у двух правых 10 ком. Не знаю...это правильно? Провода нормальные. У меня две пары в комплекте, ведут себя одинаково

_________________
Виталий


Вернуться наверх
 
 Заголовок сообщения: Re: XJW01 цифровой мостовой тестер LCR
СообщениеДобавлено: Пн ноя 20, 2023 07:08:30 
Держит паяльник хвостом

Карма: 18
Рейтинг сообщений: 146
Зарегистрирован: Пт май 05, 2017 16:24:10
Сообщений: 960
Откуда: Красноярск
Рейтинг сообщения: 0
у двух левых разъемов сопротивление между центром и корпусом 1 мом, а у двух правых 10 ком. Не знаю...это правильно?

у моего примерно так же. Работает норм. Слева красные.


Вернуться наверх
 
 Заголовок сообщения: Re: XJW01 цифровой мостовой тестер LCR
СообщениеДобавлено: Пн ноя 20, 2023 09:58:06 
Мучитель микросхем

Карма: 24
Рейтинг сообщений: 144
Зарегистрирован: Ср июн 08, 2011 20:25:20
Сообщений: 452
Рейтинг сообщения: 0
хантек ucb
Такой штукой измерять устройства подключенные к сети не рекомендуется. У них есть "общая" земля (через емкость первички-вторички трансформатора компа - сеть - емкость первички-вторички трансформатора вашего устройства).
их по другому не впаять
имел виду местами не так воткнуты разъем - кабель.


Вернуться наверх
 
 Заголовок сообщения: Re: XJW01 цифровой мостовой тестер LCR
СообщениеДобавлено: Пн ноя 20, 2023 11:32:33 
Первый раз сказал Мяу!

Карма: 3
Рейтинг сообщений: 3
Зарегистрирован: Сб окт 24, 2015 19:41:24
Сообщений: 38
Рейтинг сообщения: 0
bob1, там с каждого крокодила идут по два разъема. Я так и подсоединяю- с одного крокодила в два левых разъема на плате, с другого в два правых. Так нужно?
По поводу хантека, у меня есть гальваническая развязка. Так что в этом плане все безопасно

Добавлено after 10 minutes 14 seconds:
sng61, bob1, скажите откровенно, коллеги,)) реально в этой приборе найти неисправность? Или проще купить готовый, другой?

_________________
Виталий


Вернуться наверх
 
 Заголовок сообщения: Re: XJW01 цифровой мостовой тестер LCR
СообщениеДобавлено: Пн ноя 20, 2023 12:07:42 
Мучитель микросхем

Карма: 24
Рейтинг сообщений: 144
Зарегистрирован: Ср июн 08, 2011 20:25:20
Сообщений: 452
Рейтинг сообщения: 0
Так нужно?
Да.
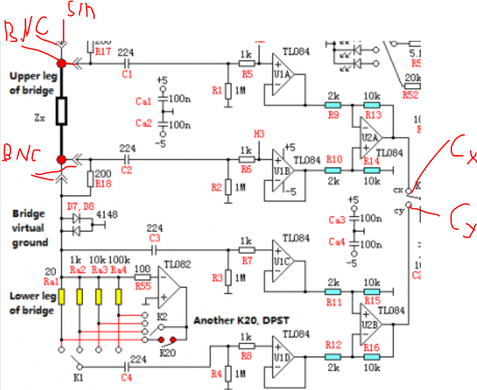
Хочется какой то логики

Изображение
1. Сигнал синус на BNC разъеме есть относительно земли. Он должен быть и между крокодилами т.е и относительно виртуальной земли. Это на плате левый разъем, а на схеме самый нижний BNC. Постоянное напряжение на нем 0В. Виртуальной землю делает микра TL082. Посмотрите питание на ней и обвязку.
2. Верхние три и нижние TL084 дифф. усилители. При разомкнутых щупах( 1 крокодил не соединен со 2 крокодилом, сами крокодилы замкнуты) сигнал - синус должен быть в точке Сх. При замкнутых (2 крокодила замкнуть) на выходе TL082 и в точке Cy.


Вложения:
изображение_2023-11-20_134548.png [199.96 KiB]
Скачиваний: 2167
Вернуться наверх
 
 Заголовок сообщения: Re: XJW01 цифровой мостовой тестер LCR
СообщениеДобавлено: Чт янв 04, 2024 16:32:58 
Открыл глаза

Зарегистрирован: Сб мар 06, 2010 12:33:57
Сообщений: 51
Откуда: Беларусь
Рейтинг сообщения: 0
День добрый!
Сделал калибровку прибору, посравнивал на всяких пассивных его и RLC-2, пока доволен.
Есть вопрос.
При калибровке есть пункт "ak" , там еще нужен резистор на 25 Ом и т.д. Понятно, это калибровка режима измерения внутреннего сопротивления аккумуляторов. А вот кто-нибудь УЖЕ измерял это "нутряное" , как-то, если глянуть схему XJW01, и не хочется подключать Кельвины к плюсу и минусу.
Кто-то измерял ?? И вообще - можно ли это делать в принципе? (Потому что в набор китайцы не кладуть 25 Ом резистор, возможно от греха...)

_________________
ЭЛЕКТРИЧЕСТВО ДО КОНЦА НЕ ИЗУЧЕНО !


Вернуться наверх
 
 Заголовок сообщения: Re: XJW01 цифровой мостовой тестер LCR
СообщениеДобавлено: Вс янв 21, 2024 11:38:33 
Первый раз сказал Мяу!

Зарегистрирован: Пт сен 06, 2019 21:25:46
Сообщений: 24
Рейтинг сообщения: 0
В схеме нет развязки по постоянному току.


Вернуться наверх
 
 Заголовок сообщения: Re: XJW01 цифровой мостовой тестер LCR
СообщениеДобавлено: Вс янв 21, 2024 12:33:16 
Мучитель микросхем

Карма: 24
Рейтинг сообщений: 144
Зарегистрирован: Ср июн 08, 2011 20:25:20
Сообщений: 452
Рейтинг сообщения: 0
Если перемычку убрать, то почему бы нет. Попробовал бы, но нет такого прибора. Через конденсатор в момент подключения акума будет ток заряда, который может сжечь TL082.
Изображение


Вложения:
изображение_2024-01-21_142529.png [187.54 KiB]
Скачиваний: 1760
Вернуться наверх
 
 Заголовок сообщения: Re: XJW01 цифровой мостовой тестер LCR
СообщениеДобавлено: Пн янв 22, 2024 20:42:10 
Первый раз сказал Мяу!

Зарегистрирован: Пт сен 06, 2019 21:25:46
Сообщений: 24
Рейтинг сообщения: 0
Вложение:
mjk.JPG [94.98 KiB]
Скачиваний: 210


Добавлено after 4 minutes 57 seconds:
Предыдущий файл-реальная схема этого прибора.Поэтому экспериментировать не рекомендую.


Вернуться наверх
 
 Заголовок сообщения: Re: XJW01 цифровой мостовой тестер LCR
СообщениеДобавлено: Вт янв 30, 2024 16:29:46 
Опытный кот

Карма: 3
Рейтинг сообщений: 144
Зарегистрирован: Пн июн 07, 2010 22:56:01
Сообщений: 895
Откуда: SU
Рейтинг сообщения: 0
Для информации
у них есть версия на stm32
http://www.crystalradio.cn/thread-373788-1-3.html

http://www.crystalradio.cn/thread-373788-284-3.html
https://oshwhub.com/nxpyhgp001/stm32lcd-biao
остюда можно взять схему и плату
С софтом не ясно, у мну нет регистрации на crystalradio.cn

Софт требует активацию, привязка судя по всему к ID мк.... Это скорее всего решаемо...

еще нашел упоминания
https://www.eevblog.com/forum/testgear/ ... -meter%29/


Вернуться наверх
 
Показать сообщения за:  Сортировать по:  Вернуться наверх
Начать новую тему Ответить на тему  [ Сообщений: 385 ]     ... , , , 16, , , ,  

Часовой пояс: UTC + 3 часа


Вы не можете начинать темы
Вы не можете отвечать на сообщения
Вы не можете редактировать свои сообщения
Вы не можете удалять свои сообщения
Вы не можете добавлять вложения

Найти:
Перейти:  


Powered by phpBB © 2000, 2002, 2005, 2007 phpBB Group
Русская поддержка phpBB
Extended by Karma MOD © 2007—2012 m157y
Extended by Topic Tags MOD © 2012 m157y